Prognosis and Sensitivity of Adjuvant Chemotherapy in Mucinous Colorectal Adenocarcinoma without Distant Metastasis
Abstract
:Simple Summary
Abstract
1. Introduction
2. Materials and Methods
2.1. NQAP Data
2.2. Patients Enrolled from the NQAP Database
2.3. Statistical Analysis
2.4. Transcriptome Analysis
3. Results
3.1. Patient Clinicopathologic Characteristics
3.2. Multivariate Analysis
3.3. Survival Analysis
3.4. Survival Analysis after Propensity Score Matching
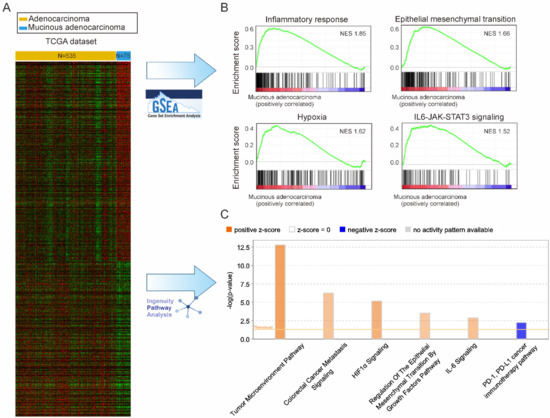
3.5. Pathway Enrichment Analysis
3.6. Consensus Molecular Subtypes
4. Discussion
5. Conclusions
Supplementary Materials
Author Contributions
Funding
Institutional Review Board Statement
Informed Consent Statement
Data Availability Statement
Acknowledgments
Conflicts of Interest
References
- Sung, H.; Ferlay, J.; Siegel, R.L.; Laversanne, M.; Soerjomataram, I.; Jemal, A.; Bray, F. Global Cancer Statistics 2020: GLOBOCAN Estimates of Incidence and Mortality Worldwide for 36 Cancers in 185 Countries. CA Cancer J. Clin. 2021, 71, 209–249. [Google Scholar] [CrossRef] [PubMed]
- Sargent, D.; Sobrero, A.; Grothey, A.; O’Connell, M.J.; Buyse, M.; Andre, T.; Zheng, Y.; Green, E.; Labianca, R.; O’Callaghan, C.; et al. Evidence for cure by adjuvant therapy in colon cancer: Observations based on individual patient data from 20,898 patients on 18 randomized trials. J Clin. Oncol. 2009, 27, 872–877. [Google Scholar] [CrossRef] [PubMed]
- Jass, J.R.; Sobin, L.H.; Watanabe, H. The World Health Organization’s histologic classification of gastrointestinal tumors. A commentary on the second edition. Cancer 1990, 66, 2162–2167. [Google Scholar] [CrossRef]
- Chew, M.H.; Yeo, S.A.; Ng, Z.P.; Lim, K.H.; Koh, P.K.; Ng, K.H.; Eu, K.W. Critical analysis of mucin and signet ring cell as prognostic factors in an Asian population of 2764 sporadic colorectal cancers. Int. J. Colorectal Dis. 2010, 25, 1221–1229. [Google Scholar] [CrossRef]
- Dai, D.; Zhou, B.; Zhong, Y.; Jin, H.; Wang, X. Survival of patients with resected primary colorectal mucinous adenocarcinoma: A competing risk nomogram analysis. Oncol. Lett. 2019, 18, 6594–6604. [Google Scholar] [CrossRef] [PubMed]
- Leopoldo, S.; Lorena, B.; Cinzia, A.; Gabriella, D.C.; Angela Luciana, B.; Renato, C.; Antonio, M.; Carlo, S.; Cristina, P.; Stefano, C.; et al. Two subtypes of mucinous adenocarcinoma of the colorectum: Clinicopathological and genetic features. Ann. Surg. Oncol. 2008, 15, 1429–1439. [Google Scholar] [CrossRef] [PubMed]
- Yu, F.; Huang, L.; Shen, F.; Wu, S.; Chen, J. Prognostic implications of mucinous histology in stage III colon cancer with the receipt of adjuvant chemotherapy. J. Gastrointest. Oncol. 2020, 11, 858–869. [Google Scholar] [CrossRef] [PubMed]
- Consorti, F.; Lorenzotti, A.; Midiri, G.; Di Paola, M. Prognostic significance of mucinous carcinoma of colon and rectum: A prospective case-control study. J. Surg. Oncol. 2000, 73, 70–74. [Google Scholar] [CrossRef]
- Kanemitsu, Y.; Kato, T.; Hirai, T.; Yasui, K.; Morimoto, T.; Shimizu, Y.; Kodera, Y.; Yamamura, Y. Survival after curative resection for mucinous adenocarcinoma of the colorectum. Dis. Colon Rectum. 2003, 46, 160–167. [Google Scholar] [CrossRef]
- Verhulst, J.; Ferdinande, L.; Demetter, P.; Ceelen, W. Mucinous subtype as prognostic factor in colorectal cancer: A systematic review and meta-analysis. J. Clin. Pathol. 2012, 65, 381–388. [Google Scholar] [CrossRef] [Green Version]
- Ott, C.; Gerken, M.; Hirsch, D.; Fest, P.; Fichtner-Feigl, S.; Munker, S.; Schnoy, E.; Stroszczynski, C.; Vogelhuber, M.; Herr, W.; et al. Advanced Mucinous Colorectal Cancer: Epidemiology, Prognosis and Efficacy of Chemotherapeutic Treatment. Digestion 2018, 98, 143–152. [Google Scholar] [CrossRef] [PubMed]
- Wu, C.S.; Tung, S.Y.; Chen, P.C.; Kuo, Y.C. Clinicopathological study of colorectal mucinous carcinoma in Taiwan: A multivariate analysis. J. Gastroenterol. Hepatol. 1996, 11, 77–81. [Google Scholar] [CrossRef] [PubMed]
- Warschkow, R.; Tarantino, I.; Huttner, F.J.; Schmied, B.M.; Guller, U.; Diener, M.K.; Ulrich, A. Predictive value of mucinous histology in colon cancer: A population-based, propensity score matched analysis. Br. J. Cancer 2016, 114, 1027–1032. [Google Scholar] [CrossRef] [PubMed]
- Kim, J.A.; Yoon, S.; Kim, L.Y.; Kim, D.S. Towards Actualizing the Value Potential of Korea Health Insurance Review and Assessment (HIRA) Data as a Resource for Health Research: Strengths, Limitations, Applications, and Strategies for Optimal Use of HIRA Data. J. Korean Med. Sci. 2017, 32, 718–728. [Google Scholar] [CrossRef]
- Stuart, E.A.; King, G.; Imai, K.; Ho, D. MatchIt: Nonparametric preprocessing for parametric causal inference. J. Stat. Softw. 2011, 42, 1–28. [Google Scholar]
- Love, M.I.; Huber, W.; Anders, S. Moderated estimation of fold change and dispersion for RNA-seq data with DESeq2. Genome Biol. 2014, 15, 550. [Google Scholar] [CrossRef] [PubMed] [Green Version]
- Guinney, J.; Dienstmann, R.; Wang, X.; de Reynies, A.; Schlicker, A.; Soneson, C.; Marisa, L.; Roepman, P.; Nyamundanda, G.; Angelino, P.; et al. The consensus molecular subtypes of colorectal cancer. Nat. Med. 2015, 21, 1350–1356. [Google Scholar] [CrossRef]
- Zhao, H.; Wu, L.; Yan, G.; Chen, Y.; Zhou, M.; Wu, Y.; Li, Y. Inflammation and tumor progression: Signaling pathways and targeted intervention. Signal Transduct. Target Ther. 2021, 6, 263. [Google Scholar] [CrossRef]
- Dudas, J.; Ladanyi, A.; Ingruber, J.; Steinbichler, T.B.; Riechelmann, H. Epithelial to Mesenchymal Transition: A Mechanism that Fuels Cancer Radio/Chemoresistance. Cells 2020, 9, 428. [Google Scholar] [CrossRef] [Green Version]
- Cosse, J.P.; Michiels, C. Tumour hypoxia affects the responsiveness of cancer cells to chemotherapy and promotes cancer progression. Anticancer Agents Med. Chem. 2008, 8, 790–797. [Google Scholar] [CrossRef]
- Jin, W. Role of JAK/STAT3 Signaling in the Regulation of Metastasis, the Transition of Cancer Stem Cells, and Chemoresistance of Cancer by Epithelial-Mesenchymal Transition. Cells 2020, 9, 217. [Google Scholar] [CrossRef] [PubMed] [Green Version]
- Xie, L.; Villeneuve, P.J.; Shaw, A. Survival of patients diagnosed with either colorectal mucinous or non-mucinous adenocarcinoma: A population-based study in Canada. Int. J. Oncol. 2009, 34, 1109–1115. [Google Scholar] [CrossRef] [PubMed]
- Catalano, V.; Loupakis, F.; Graziano, F.; Bisonni, R.; Torresi, U.; Vincenzi, B.; Mari, D.; Giordani, P.; Alessandroni, P.; Salvatore, L.; et al. Prognosis of mucinous histology for patients with radically resected stage II and III colon cancer. Ann. Oncol. 2012, 23, 135–141. [Google Scholar] [CrossRef] [PubMed]
- Wang, L.; Hirano, Y.; Heng, G.; Ishii, T.; Kondo, H.; Hara, K.; Obara, N.; Asari, M.; Kato, T.; Yamaguchi, S. Mucinous Adenocarcinoma as a High-risk Factor in Stage II Colorectal Cancer: A Propensity Score-matched Study from Japan. Anticancer Res. 2020, 40, 1651–1659. [Google Scholar] [CrossRef]
- Park, J.S.; Huh, J.W.; Park, Y.A.; Cho, Y.B.; Yun, S.H.; Kim, H.C.; Lee, W.Y.; Chun, H.-K. Prognostic Comparison Between Mucinous and Nonmucinous Adenocarcinoma in Colorectal Cancer. Medicine 2015, 94, e658. [Google Scholar] [CrossRef] [PubMed]
- Du, W.; Mah, J.T.; Lee, J.; Sankila, R.; Sankaranarayanan, R.; Chia, K.S. Incidence and survival of mucinous adenocarcinoma of the colorectum: A population-based study from an Asian country. Dis. Colon Rectum. 2004, 47, 78–85. [Google Scholar] [CrossRef]
- Sugarbaker, P.H. Mucinous colorectal carcinoma. J. Surg. Oncol. 2001, 77, 282–283. [Google Scholar] [CrossRef]
- Kim, C.W.; Cha, J.M.; Kwak, M.S. Identification of Potential Biomarkers and Biological Pathways for Poor Clinical Outcome in Mucinous Colorectal Adenocarcinoma. Cancers 2021, 13, 3280. [Google Scholar] [CrossRef]
- Nitsche, U.; Zimmermann, A.; Späth, C.; Müller, T.; Maak, M.; Schuster, T.; Slotta-Huspenina, J.; Käser, S.A.; Michalski, C.W.; Janssen, K.-P.; et al. Mucinous and signet-ring cell colorectal cancers differ from classical adenocarcinomas in tumor biology and prognosis. Ann. Surg. 2013, 258, 775–783. [Google Scholar] [CrossRef] [Green Version]
- McCawley, N.; Clancy, C.; O’Neill, B.D.; Deasy, J.; McNamara, D.A.; Burke, J.P. Mucinous Rectal Adenocarcinoma Is Associated with a Poor Response to Neoadjuvant Chemoradiotherapy: A Systematic Review and Meta-analysis. Dis. Colon Rectum. 2016, 59, 1200–1208. [Google Scholar] [CrossRef]
- Maisano, R.; Azzarello, D.; Maisano, M.; Mafodda, A.; Bottari, M.; Egitto, G.; Nardi, M. Mucinous histology of colon cancer predicts poor outcomes with FOLFOX regimen in metastatic colon cancer. J. Chemother. 2012, 24, 212–216. [Google Scholar] [CrossRef] [PubMed]
- Shia, J.; Schultz, N.; Kuk, D.; Vakiani, E.; Middha, S.; Segal, N.H.; Hechtman, J.F.; Berger, M.F.; Stadler, Z.K.; Weiser, M.R.; et al. Morphological characterization of colorectal cancers in The Cancer Genome Atlas reveals distinct morphology-molecular associations: Clinical and biological implications. Mod. Pathol. 2017, 30, 599–609. [Google Scholar] [CrossRef] [PubMed]
- Hugen, N.; van Beek, J.J.; de Wilt, J.H.; Nagtegaal, I.D. Insight into mucinous colorectal carcinoma: Clues from etiology. Ann. Surg. Oncol. 2014, 21, 2963–2970. [Google Scholar] [CrossRef] [PubMed]
- Luo, C.; Cen, S.; Ding, G.; Wu, W. Mucinous colorectal adenocarcinoma: Clinical pathology and treatment options. Cancer Commun. 2019, 39, 13. [Google Scholar] [CrossRef] [PubMed] [Green Version]
- Petrova, V.; Annicchiarico-Petruzzelli, M.; Melino, G.; Amelio, I. The hypoxic tumour microenvironment. Oncogenesis 2018, 7, 10. [Google Scholar] [CrossRef]
- Eyking, A.; Reis, H.; Frank, M.; Gerken, G.; Schmid, K.W.; Cario, E. MiR-205 and MiR-373 Are Associated with Aggressive Human Mucinous Colorectal Cancer. PLoS ONE 2016, 11, e0156871. [Google Scholar]
- Thiery, J.P. Epithelial-mesenchymal transitions in tumour progression. Nat. Rev. Cancer 2002, 2, 442–454. [Google Scholar] [CrossRef]
- Nagasaki, T.; Hara, M.; Nakanishi, H.; Takahashi, H.; Sato, M.; Takeyama, H. Interleukin-6 released by colon cancer-associated fibroblasts is critical for tumour angiogenesis: Anti-interleukin-6 receptor antibody suppressed angiogenesis and inhibited tumour-stroma interaction. Br. J. Cancer 2014, 110, 469–478. [Google Scholar] [CrossRef] [Green Version]
- Hill, M.; Segovia, M.; Russo, S.; Girotti, M.R.; Rabinovich, G.A. The Paradoxical Roles of Inflammation during PD-1 Blockade in Cancer. Trends Immunol. 2020, 41, 982–993. [Google Scholar] [CrossRef]
- Zhou, H.; Dai, Y.; Zhu, L.; Wang, C.; Fei, X.; Pan, Q.; Chen, J.; Shi, X.; Yang, Y.; Tao, X.; et al. Poor response to platinum-based chemotherapy is associated with KRAS mutation and concomitant low expression of BRAC1 and TYMS in NSCLC. J. Int. Med. Res. 2016, 44, 89–98. [Google Scholar] [CrossRef] [Green Version]




| Adenocarcinoma | Mucinous Adenocarcinoma | p-Value | |||
|---|---|---|---|---|---|
| n = 22,050 | % | n = 729 | % | ||
| Age, years | 0.048 | ||||
| <65 | 9096 | 41.3 | 326 | 44.7 | |
| 65–75 | 7444 | 33.8 | 215 | 29.5 | |
| >75 | 5510 | 25.0 | 188 | 25.8 | |
| Gender, male | 13,073 | 59.3 | 423 | 58.0 | 0.519 | 
| BMI, kg/m2 | 0.004 | ||||
| <18.5 | 1428 | 6.5 | 64 | 8.8 | |
| 18.5–25 | 14,018 | 63.6 | 480 | 65.8 | |
| >25 | 6604 | 30.0 | 185 | 25.4 | |
| ASA classification | 0.438 | ||||
| I–II | 17,986 | 81.7 | 595 | 81.6 | |
| III | 3845 | 17.5 | 124 | 17.0 | |
| IV | 159 | 0.7 | 8 | 1.1 | |
| V–VI | 27 | 0.1 | 2 | 0.3 | |
| Tumor location | <0.001 | ||||
| Colon | 14,360 | 65.1 | 533 | 73.1 | |
| Rectum | 7690 | 34.9 | 196 | 26.9 | |
| Pathologic stage | <0.001 | ||||
| I | 4753 | 21.6 | 42 | 5.8 | |
| IIA | 7272 | 33.0 | 235 | 32.2 | |
| IIBC | 1001 | 4.5 | 79 | 10.8 | |
| III | 9024 | 40.9 | 373 | 51.2 | |
| Number of harvested lymph nodes | 0.520 | ||||
| ≥12 | 18,677 | 95.4 | 598 | 94.8 | |
| <12 | 901 | 4.6 | 33 | 5.2 | |
| Positive resection margin, yes | 230 | 1.0 | 17 | 2.3 | 0.002 | 
| Adjuvant chemotherapy, no | 11,550 | 52.4 | 291 | 39.9 | <0.001 | 
| Emergency operation, yes | 1272 | 5.8 | 61 | 8.4 | 0.004 | 
| Adenocarcinoma | Mucinous Adenocarcinoma | ||||||
|---|---|---|---|---|---|---|---|
| HR | 95% CI | p-Value | HR | 95% CI | p-Value | ||
| Age, years | <65 | 1 | 1 | ||||
| 65–75 | 1.91 | 1.73–2.09 | <0.001 | 1.35 | 0.90–2.03 | 0.142 | |
| >75 | 3.61 | 3.28–4.00 | <0.001 | 2.05 | 1.35–3.11 | 0.001 | |
| Gender | Male | 1 | |||||
| Female | 0.70 | 0.65–0.75 | <0.001 | ||||
| BMI | <18.5 | 1.45 | 1.31–1.61 | <0.001 | 1.46 | 0.94–2.29 | 0.095 | 
| 18.5–25 | 1 | 1 | |||||
| >25 | 0.77 | 0.71–0.84 | <0.001 | 0.98 | 0.67–1.43 | 0.908 | |
| ASA classification | I, II | 1 | 1 | ||||
| III | 1.56 | 1.45–1.68 | <0.001 | 1.41 | 0.98–2.04 | 0.065 | |
| IV | 2.82 | 2.20–3.64 | <0.001 | 2.68 | 0.94–7.68 | 0.064 | |
| V–VI | 3.26 | 1.68–6.32 | <0.001 | 7.99 | 1.07–59.58 | 0.042 | |
| Location of primary cancer | Colon | 1 | 1 | ||||
| Rectum | 1.27 | 1.19–1.37 | <0.001 | 1.96 | 1.41–2.72 | <0.001 | |
| Resection margin | Negative | 1 | 1 | ||||
| Positive | 1.34 | 1.04–1.73 | 0.023 | 2.49 | 1.15–5.35 | 0.019 | |
| Number of harvested lymph nodes | ≥12 | 1 | |||||
| <12 | 1.41 | 1.23–1.62 | <0.001 | ||||
| Pathologic stage | I | 1 | 1 | ||||
| IIA | 1.88 | 1.66–2.12 | <0.001 | 1.04 | 0.40–2.70 | 0.933 | |
| IIB/C | 3.73 | 3.13–4.43 | <0.001 | 2.12 | 0.74–6.02 | 0.156 | |
| III | 4.35 | 3.85–4.90 | <0.001 | 3.15 | 1.23–8.01 | 0.015 | |
| Adjuvant chemotherapy, no | 1.63 | 1.50–1.76 | < 0.001 | 1.42 | 0.99–2.04 | 0.053 | |
| Emergency operation, yes | 1.62 | 1.44–1.84 | < 0.001 | 1.63 | 0.95–2.80 | 0.075 | |
| Publisher’s Note: MDPI stays neutral with regard to jurisdictional claims in published maps and institutional affiliations. | 
© 2022 by the authors. Licensee MDPI, Basel, Switzerland. This article is an open access article distributed under the terms and conditions of the Creative Commons Attribution (CC BY) license (https://creativecommons.org/licenses/by/4.0/).
Share and Cite
Bong, J.-W.; Gim, J.-A.; Ju, Y.; Cheong, C.; Lee, S.-I.; Oh, S.-C.; Min, B.-W.; Kang, S. Prognosis and Sensitivity of Adjuvant Chemotherapy in Mucinous Colorectal Adenocarcinoma without Distant Metastasis. Cancers 2022, 14, 1297. https://doi.org/10.3390/cancers14051297
Bong J-W, Gim J-A, Ju Y, Cheong C, Lee S-I, Oh S-C, Min B-W, Kang S. Prognosis and Sensitivity of Adjuvant Chemotherapy in Mucinous Colorectal Adenocarcinoma without Distant Metastasis. Cancers. 2022; 14(5):1297. https://doi.org/10.3390/cancers14051297
Chicago/Turabian StyleBong, Jun-Woo, Jeong-An Gim, Yeonuk Ju, Chinock Cheong, Sun-Il Lee, Sang-Cheul Oh, Byung-Wook Min, and Sanghee Kang. 2022. "Prognosis and Sensitivity of Adjuvant Chemotherapy in Mucinous Colorectal Adenocarcinoma without Distant Metastasis" Cancers 14, no. 5: 1297. https://doi.org/10.3390/cancers14051297
APA StyleBong, J.-W., Gim, J.-A., Ju, Y., Cheong, C., Lee, S.-I., Oh, S.-C., Min, B.-W., & Kang, S. (2022). Prognosis and Sensitivity of Adjuvant Chemotherapy in Mucinous Colorectal Adenocarcinoma without Distant Metastasis. Cancers, 14(5), 1297. https://doi.org/10.3390/cancers14051297
 
         
                                                


 
                         
       