TLR4 and pSTAT3 Expression on Circulating Tumor Cells (CTCs) and Immune Cells in the Peripheral Blood of Breast Cancer Patients: Prognostic Implications
Abstract
Simple Summary
Abstract
1. Introduction
2. Materials and Methods
2.1. Patients
2.2. Cell Culture
2.3. CTC Enrichment
2.4. Immunofluorescence (IF)
2.5. Evaluation of TLR4 and pSTAT3 Expression in BC Cell Lines
2.6. Evaluation of TLR4 and pSTAT3 Expression in CTCs and PBMCs
2.7. Statistical Analysis
3. Results
3.1. Patient and Disease Characteristics
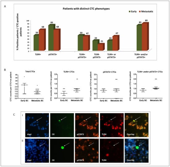
3.2. TLR4 and pSTAT3 Expression on CTCs
3.3. TLR4 and pSTAT3 Expression on PBMCs
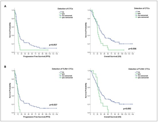
3.4. Clinical Relevance of CTCs and of TLR4 and pSTAT3 Expression on CTCs
3.4.1. Early BC
3.4.2. Metastatic Disease
3.5. Clinical Relevance of TLR4 and pSTAT3 Expression on PBMCs
3.5.1. Early Disease
3.5.2. Metastatic Disease
4. Discussion
5. Conclusions
Supplementary Materials
Author Contributions
Funding
Institutional Review Board Statement
Informed Consent Statement
Data Availability Statement
Conflicts of Interest
References
- Dunn, G.P.; Bruce, A.T.; Ikeda, H.; Old, L.J.; Schreiber, R.D. Cancer immunoediting: From immunosurveillance to tumor escape. Nat. Immunol. 2002, 3, 991–998. [Google Scholar] [CrossRef]
- Vinay, D.S.; Ryan, E.P.; Pawelec, G.; Talib, W.H.; Stagg, J.; Elkord, E.; Lichtor, T.; Decker, W.K.; Whelan, R.L.; Kumara, H.; et al. Immune evasion in cancer: Mechanistic basis and therapeutic strategies. Semin. Cancer Biol. 2015, 35, S185–S198. [Google Scholar] [CrossRef]
- Schmid, P.; Rugo, H.S.; Adams, S.; Schneeweiss, A.; Barrios, C.H.; Iwata, H.; Dieras, V.; Henschel, V.; Molinero, L.; Chui, S.Y.; et al. Atezolizumab plus nab-paclitaxel as first-line treatment for unresectable, locally advanced or metastatic triple-negative breast cancer (IMpassion130): Updated efficacy results from a randomised, double-blind, placebo-controlled, phase 3 trial. Lancet Oncol. 2020, 21, 44–59. [Google Scholar] [CrossRef]
- Gonzalez, H.; Hagerling, C.; Werb, Z. Roles of the immune system in cancer: From tumor initiation to metastatic progression. Genes Dev. 2018, 32, 1267–1284. [Google Scholar] [CrossRef][Green Version]
- Grivennikov, S.I.; Greten, F.R.; Karin, M. Immunity, inflammation, and cancer. Cell 2010, 140, 883–899. [Google Scholar] [CrossRef][Green Version]
- Ma, Y.; Adjemian, S.; Mattarollo, S.R.; Yamazaki, T.; Aymeric, L.; Yang, H.; Portela Catani, J.P.; Hannani, D.; Duret, H.; Steegh, K.; et al. Anticancer chemotherapy-induced intratumoral recruitment and differentiation of antigen-presenting cells. Immunity 2013, 38, 729–741. [Google Scholar] [CrossRef] [PubMed][Green Version]
- Li, J.; Yang, F.; Wei, F.; Ren, X. The role of toll-like receptor 4 in tumor microenvironment. Oncotarget 2017, 8, 66656–66667. [Google Scholar] [CrossRef][Green Version]
- Yu, H.; Pardoll, D.; Jove, R. STATs in cancer inflammation and immunity: A leading role for STAT3. Nat. Rev. Cancer 2009, 9, 798–809. [Google Scholar] [CrossRef] [PubMed]
- Janssens, S.; Beyaert, R. Role of Toll-like receptors in pathogen recognition. Clin. Microbiol. Rev. 2003, 16, 637–646. [Google Scholar] [CrossRef] [PubMed][Green Version]
- Lee, C.H.; Wu, C.L.; Shiau, A.L. Toll-like receptor 4 signaling promotes tumor growth. J. Immunother. 2010, 33, 73–82. [Google Scholar] [CrossRef]
- Vijay, K. Toll-like receptors in immunity and inflammatory diseases: Past, present, and future. Int. Immunopharmacol. 2018, 59, 391–412. [Google Scholar] [CrossRef] [PubMed]
- Rajput, S.; Volk-Draper, L.D.; Ran, S. TLR4 is a novel determinant of the response to paclitaxel in breast cancer. Mol. Cancer Ther. 2013, 12, 1676–1687. [Google Scholar] [CrossRef][Green Version]
- Kashani, B.; Zandi, Z.; Pourbagheri-Sigaroodi, A.; Bashash, D.; Ghaffari, S.H. The role of toll-like receptor 4 (TLR4) in cancer progression: A possible therapeutic target? J. Cell Physiol. 2021, 236, 4121–4137. [Google Scholar] [CrossRef] [PubMed]
- Rebe, C.; Ghiringhelli, F. STAT3, a Master Regulator of Anti-Tumor Immune Response. Cancers 2019, 11, 1280. [Google Scholar] [CrossRef] [PubMed][Green Version]
- Deenick, E.K.; Pelham, S.J.; Kane, A.; Ma, C.S. Signal Transducer and Activator of Transcription 3 Control of Human T and B Cell Responses. Front. Immunol. 2018, 9, 168. [Google Scholar] [CrossRef] [PubMed]
- Pallandre, J.R.; Brillard, E.; Crehange, G.; Radlovic, A.; Remy-Martin, J.P.; Saas, P.; Rohrlich, P.S.; Pivot, X.; Ling, X.; Tiberghien, P.; et al. Role of STAT3 in CD4+CD25+FOXP3+ regulatory lymphocyte generation: Implications in graft-versus-host disease and antitumor immunity. J. Immunol. 2007, 179, 7593–7604. [Google Scholar] [CrossRef][Green Version]
- Yu, H.; Kortylewski, M.; Pardoll, D. Crosstalk between cancer and immune cells: Role of STAT3 in the tumour microenvironment. Nat. Rev. Immunol. 2007, 7, 41–51. [Google Scholar] [CrossRef]
- Ma, J.H.; Qin, L.; Li, X. Role of STAT3 signaling pathway in breast cancer. Cell Commun. Signal. 2020, 18, 33. [Google Scholar] [CrossRef][Green Version]
- Uthaya Kumar, D.B.; Chen, C.L.; Liu, J.C.; Feldman, D.E.; Sher, L.S.; French, S.; DiNorcia, J.; French, S.W.; Naini, B.V.; Junrungsee, S.; et al. TLR4 Signaling via NANOG Cooperates with STAT3 to Activate Twist1 and Promote Formation of Tumor-Initiating Stem-Like Cells in Livers of Mice. Gastroenterology 2016, 150, 707–719. [Google Scholar] [CrossRef][Green Version]
- Fu, X.Q.; Liu, B.; Wang, Y.P.; Li, J.K.; Zhu, P.L.; Li, T.; Tse, K.W.; Chou, J.Y.; Yin, C.L.; Bai, J.X.; et al. Activation of STAT3 is a key event in TLR4 signaling-mediated melanoma progression. Cell Death Dis. 2020, 11, 246. [Google Scholar] [CrossRef]
- Allen, B.M.; Hiam, K.J.; Burnett, C.E.; Venida, A.; DeBarge, R.; Tenvooren, I.; Marquez, D.M.; Cho, N.W.; Carmi, Y.; Spitzer, M.H. Systemic dysfunction and plasticity of the immune macroenvironment in cancer models. Nat. Med. 2020, 26, 1125–1134. [Google Scholar] [CrossRef] [PubMed]
- Hiam-Galvez, K.J.; Allen, B.M.; Spitzer, M.H. Systemic immunity in cancer. Nat. Rev. Cancer 2021, 21, 345–359. [Google Scholar] [CrossRef] [PubMed]
- Pantel, K.; Alix-Panabieres, C. Liquid biopsy and minimal residual disease—Latest advances and implications for cure. Nat. Rev. Clin. Oncol. 2019, 16, 409–424. [Google Scholar] [CrossRef] [PubMed]
- Wang, W.C.; Zhang, X.F.; Peng, J.; Li, X.F.; Wang, A.L.; Bie, Y.Q.; Shi, L.H.; Lin, M.B.; Zhang, X.F. Survival Mechanisms and Influence Factors of Circulating Tumor Cells. Biomed. Res. Int. 2018, 2018, 6304701. [Google Scholar] [CrossRef] [PubMed]
- Zhong, X.; Zhang, H.; Zhu, Y.; Liang, Y.; Yuan, Z.; Li, J.; Li, J.; Li, X.; Jia, Y.; He, T.; et al. Circulating tumor cells in cancer patients: Developments and clinical applications for immunotherapy. Mol. Cancer 2020, 19, 15. [Google Scholar] [CrossRef] [PubMed][Green Version]
- Papadaki, M.A.; Koutsopoulos, A.V.; Tsoulfas, P.G.; Lagoudaki, E.; Aggouraki, D.; Monastirioti, A.; Koutoulaki, C.; Apostolopoulou, C.A.; Merodoulaki, A.C.; Papadaki, C.; et al. Clinical Relevance of Immune Checkpoints on Circulating Tumor Cells in Breast Cancer. Cancers 2020, 12, 376. [Google Scholar] [CrossRef][Green Version]
- Papadaki, M.A.; Sotiriou, A.I.; Vasilopoulou, C.; Filika, M.; Aggouraki, D.; Tsoulfas, P.G.; Apostolopoulou, C.A.; Rounis, K.; Mavroudis, D.; Agelaki, S. Optimization of the Enrichment of Circulating Tumor Cells for Downstream Phenotypic Analysis in Patients with Non-Small Cell Lung Cancer Treated with Anti-PD-1 Immunotherapy. Cancers 2020, 12, 1556. [Google Scholar] [CrossRef]
- Papadaki, M.A.; Stoupis, G.; Theodoropoulos, P.A.; Mavroudis, D.; Georgoulias, V.; Agelaki, S. Circulating Tumor Cells with Stemness and Epithelial-to-Mesenchymal Transition Features Are Chemoresistant and Predictive of Poor Outcome in Metastatic Breast Cancer. Mol. Cancer Ther. 2019, 18, 437–447. [Google Scholar] [CrossRef][Green Version]
- Kallergi, G.; Agelaki, S.; Papadaki, M.A.; Nasias, D.; Matikas, A.; Mavroudis, D.; Georgoulias, V. Expression of truncated human epidermal growth factor receptor 2 on circulating tumor cells of breast cancer patients. Breast Cancer Res. 2015, 17, 113. [Google Scholar] [CrossRef][Green Version]
- Papadaki, M.A.; Aggouraki, D.; Vetsika, E.K.; Xenidis, N.; Kallergi, G.; Kotsakis, A.; Georgoulias, V. Epithelial-to-mesenchymal Transition Heterogeneity of Circulating Tumor Cells and Their Correlation With MDSCs and Tregs in HER2-negative Metastatic Breast Cancer Patients. Anticancer Res. 2021, 41, 661–670. [Google Scholar] [CrossRef]
- Papadaki, M.A.; Kallergi, G.; Zafeiriou, Z.; Manouras, L.; Theodoropoulos, P.A.; Mavroudis, D.; Georgoulias, V.; Agelaki, S. Co-expression of putative stemness and epithelial-to-mesenchymal transition markers on single circulating tumour cells from patients with early and metastatic breast cancer. BMC Cancer 2014, 14, 651. [Google Scholar] [CrossRef] [PubMed][Green Version]
- Doroshow, D.B.; Bhalla, S.; Beasley, M.B.; Sholl, L.M.; Kerr, K.M.; Gnjatic, S.; Wistuba, I.I.; Rimm, D.L.; Tsao, M.S.; Hirsch, F.R. PD-L1 as a biomarker of response to immune-checkpoint inhibitors. Nat. Rev. Clin. Oncol. 2021, 18, 345–362. [Google Scholar] [CrossRef]
- Roychowdhury, A.; Jondhale, M.; Saldanha, E.; Ghosh, D.; Kumar Panda, C.; Chandrani, P.; Mukherjee, N. Landscape of toll-like receptors expression in tumor microenvironment of triple negative breast cancer (TNBC): Distinct roles of TLR4 and TLR8. Gene 2021, 792, 145728. [Google Scholar] [CrossRef] [PubMed]
- Noga, S.J.; Cremo, C.A.; Duff, S.C.; Schwartz, C.L.; Melaragno, A.; Civin, C.I.; Donnenberg, A.D. Large scale separation of human bone marrow by counterflow centrifugation elutriation. J. Immunol. Methods 1986, 92, 211–218. [Google Scholar] [CrossRef]
- Chang, R.; Song, L.; Xu, Y.; Wu, Y.; Dai, C.; Wang, X.; Sun, X.; Hou, Y.; Li, W.; Zhan, X.; et al. Loss of Wwox drives metastasis in triple-negative breast cancer by JAK2/STAT3 axis. Nat. Commun. 2018, 9, 3486. [Google Scholar] [CrossRef]
- Liu, C.Y.; Su, J.C.; Huang, T.T.; Chu, P.Y.; Huang, C.T.; Wang, W.L.; Lee, C.H.; Lau, K.Y.; Tsai, W.C.; Yang, H.P.; et al. Sorafenib analogue SC-60 induces apoptosis through the SHP-1/STAT3 pathway and enhances docetaxel cytotoxicity in triple-negative breast cancer cells. Mol. Oncol. 2017, 11, 266–279. [Google Scholar] [CrossRef] [PubMed][Green Version]
- Sasidharan Nair, V.; Toor, S.M.; Ali, B.R.; Elkord, E. Dual inhibition of STAT1 and STAT3 activation downregulates expression of PD-L1 in human breast cancer cells. Expert Opin. Ther. Targets 2018, 22, 547–557. [Google Scholar] [CrossRef]
- Qin, J.J.; Yan, L.; Zhang, J.; Zhang, W.D. STAT3 as a potential therapeutic target in triple negative breast cancer: A systematic review. J. Exp. Clin. Cancer Res. 2019, 38, 195. [Google Scholar] [CrossRef] [PubMed]
- Polioudaki, H.; Mala, A.; Gkimprixi, E.; Papadaki, M.A.; Chantziou, A.; Tzardi, M.; Mavroudis, D.; Agelaki, S.; Theodoropoulos, P.A. Epithelial/Mesenchymal Characteristics and PD-L1 Co-Expression in CTCs of Metastatic Breast Cancer Patients Treated with Eribulin: Correlation with Clinical Outcome. Cancers 2020, 12, 3735. [Google Scholar] [CrossRef]
- Bu, L.L.; Yu, G.T.; Wu, L.; Mao, L.; Deng, W.W.; Liu, J.F.; Kulkarni, A.B.; Zhang, W.F.; Zhang, L.; Sun, Z.J. STAT3 Induces Immunosuppression by Upregulating PD-1/PD-L1 in HNSCC. J. Dent. Res. 2017, 96, 1027–1034. [Google Scholar] [CrossRef]
- Garcia-Diaz, A.; Shin, D.S.; Moreno, B.H.; Saco, J.; Escuin-Ordinas, H.; Rodriguez, G.A.; Zaretsky, J.M.; Sun, L.; Hugo, W.; Wang, X.; et al. Interferon Receptor Signaling Pathways Regulating PD-L1 and PD-L2 Expression. Cell Rep. 2017, 19, 1189–1201. [Google Scholar] [CrossRef] [PubMed][Green Version]
- Atsaves, V.; Tsesmetzis, N.; Chioureas, D.; Kis, L.; Leventaki, V.; Drakos, E.; Panaretakis, T.; Grander, D.; Medeiros, L.J.; Young, K.H.; et al. PD-L1 is commonly expressed and transcriptionally regulated by STAT3 and MYC in ALK-negative anaplastic large-cell lymphoma. Leukemia 2017, 31, 1633–1637. [Google Scholar] [CrossRef]
- Qian, Y.; Deng, J.; Geng, L.; Xie, H.; Jiang, G.; Zhou, L.; Wang, Y.; Yin, S.; Feng, X.; Liu, J.; et al. TLR4 signaling induces B7-H1 expression through MAPK pathways in bladder cancer cells. Cancer Investig. 2008, 26, 816–821. [Google Scholar] [CrossRef] [PubMed]
- Hao, B.; Chen, Z.; Bi, B.; Yu, M.; Yao, S.; Feng, Y.; Yu, Y.; Pan, L.; Di, D.; Luo, G.; et al. Role of TLR4 as a prognostic factor for survival in various cancers: A meta-analysis. Oncotarget 2018, 9, 13088–13099. [Google Scholar] [CrossRef][Green Version]
- Ma, F.J.; Liu, Z.B.; Hu, X.; Ling, H.; Li, S.; Wu, J.; Shao, Z.M. Prognostic value of myeloid differentiation primary response 88 and Toll-like receptor 4 in breast cancer patients. PLoS ONE 2014, 9, e111639. [Google Scholar] [CrossRef]
- Shi, S.; Xu, C.; Fang, X.; Zhang, Y.; Li, H.; Wen, W.; Yang, G. Expression profile of Tolllike receptors in human breast cancer. Mol. Med. Rep. 2020, 21, 786–794. [Google Scholar] [CrossRef] [PubMed][Green Version]
- Banerjee, K.; Resat, H. Constitutive activation of STAT3 in breast cancer cells: A review. Int. J. Cancer 2016, 138, 2570–2578. [Google Scholar] [CrossRef]
- Sheen-Chen, S.M.; Huang, C.C.; Tang, R.P.; Chou, F.F.; Eng, H.L. Prognostic value of signal transducers and activators of transcription 3 in breast cancer. Cancer Epidemiol. Biomarkers Prev. 2008, 17, 2286–2290. [Google Scholar] [CrossRef][Green Version]
- Dolled-Filhart, M.; Camp, R.L.; Kowalski, D.P.; Smith, B.L.; Rimm, D.L. Tissue microarray analysis of signal transducers and activators of transcription 3 (Stat3) and phospho-Stat3 (Tyr705) in node-negative breast cancer shows nuclear localization is associated with a better prognosis. Clin. Cancer Res. 2003, 9, 594–600. [Google Scholar]
- Segatto, I.; Baldassarre, G.; Belletti, B. STAT3 in Breast Cancer Onset and Progression: A Matter of Time and Context. Int. J. Mol. Sci. 2018, 19, 2818. [Google Scholar] [CrossRef][Green Version]
- Segatto, I.; Berton, S.; Sonego, M.; Massarut, S.; Perin, T.; Piccoli, E.; Colombatti, A.; Vecchione, A.; Baldassarre, G.; Belletti, B. Surgery-induced wound response promotes stem-like and tumor-initiating features of breast cancer cells, via STAT3 signaling. Oncotarget 2014, 5, 6267–6279. [Google Scholar] [CrossRef] [PubMed][Green Version]
- Zou, S.; Tong, Q.; Liu, B.; Huang, W.; Tian, Y.; Fu, X. Targeting STAT3 in Cancer Immunotherapy. Mol. Cancer 2020, 19, 145. [Google Scholar] [CrossRef]
- Greenhill, C.J.; Rose-John, S.; Lissilaa, R.; Ferlin, W.; Ernst, M.; Hertzog, P.J.; Mansell, A.; Jenkins, B.J. IL-6 trans-signaling modulates TLR4-dependent inflammatory responses via STAT3. J. Immunol. 2011, 186, 1199–1208. [Google Scholar] [CrossRef] [PubMed][Green Version]
- Zhang, H.; Hu, H.; Greeley, N.; Jin, J.; Matthews, A.J.; Ohashi, E.; Caetano, M.S.; Li, H.S.; Wu, X.; Mandal, P.K.; et al. STAT3 restrains RANK- and TLR4-mediated signalling by suppressing expression of the E2 ubiquitin-conjugating enzyme Ubc13. Nat. Commun. 2014, 5, 5798. [Google Scholar] [CrossRef] [PubMed][Green Version]
- Ahuja, A.; Kim, E.; Sung, G.H.; Cho, J.Y. STAT3 Differentially Regulates TLR4-Mediated Inflammatory Responses in Early or Late Phases. Int. J. Mol. Sci. 2020, 21, 7675. [Google Scholar] [CrossRef]
- Messaritakis, I.; Stogiannitsi, M.; Koulouridi, A.; Sfakianaki, M.; Voutsina, A.; Sotiriou, A.; Athanasakis, E.; Xynos, E.; Mavroudis, D.; Tzardi, M.; et al. Evaluation of the detection of Toll-like receptors (TLRs) in cancer development and progression in patients with colorectal cancer. PLoS ONE 2018, 13, e0197327. [Google Scholar] [CrossRef]
- Santos, M.F.; Mannam, V.K.; Craft, B.S.; Puneky, L.V.; Sheehan, N.T.; Lewis, R.E.; Cruse, J.M. Comparative analysis of innate immune system function in metastatic breast, colorectal, and prostate cancer patients with circulating tumor cells. Exp. Mol. Pathol. 2014, 96, 367–374. [Google Scholar] [CrossRef] [PubMed]
- Wang, L.; Miyahira, A.K.; Simons, D.L.; Lu, X.; Chang, A.Y.; Wang, C.; Suni, M.A.; Maino, V.C.; Dirbas, F.M.; Yim, J.; et al. IL6 Signaling in Peripheral Blood T Cells Predicts Clinical Outcome in Breast Cancer. Cancer Res. 2017, 77, 1119–1126. [Google Scholar] [CrossRef][Green Version]
- Woods, D.M.; Ramakrishnan, R.; Laino, A.S.; Berglund, A.; Walton, K.; Betts, B.C.; Weber, J.S. Decreased Suppression and Increased Phosphorylated STAT3 in Regulatory T Cells are Associated with Benefit from Adjuvant PD-1 Blockade in Resected Metastatic Melanoma. Clin. Cancer Res. 2018, 24, 6236–6247. [Google Scholar] [CrossRef] [PubMed][Green Version]
- Zerdes, I.; Wallerius, M.; Sifakis, E.G.; Wallmann, T.; Betts, S.; Bartish, M.; Tsesmetzis, N.; Tobin, N.P.; Coucoravas, C.; Bergh, J.; et al. STAT3 Activity Promotes Programmed-Death Ligand 1 Expression and Suppresses Immune Responses in Breast Cancer. Cancers 2019, 11, 1479. [Google Scholar] [CrossRef][Green Version]
- Pauken, C.M.; Kenney, S.R.; Brayer, K.J.; Guo, Y.; Brown-Glaberman, U.A.; Marchetti, D. Heterogeneity of Circulating Tumor Cell Neoplastic Subpopulations Outlined by Single-Cell Transcriptomics. Cancers 2021, 13, 4885. [Google Scholar] [CrossRef] [PubMed]
- Ming, W.; Xie, H.; Hu, Z.; Chen, Y.; Zhu, Y.; Bai, Y.; Liu, H.; Sun, X.; Liu, Y.; Gu, W. Two Distinct Subtypes Revealed in Blood Transcriptome of Breast Cancer Patients with an Unsupervised Analysis. Front. Oncol. 2019, 9, 985. [Google Scholar] [CrossRef] [PubMed]
- Lu, C.; Talukder, A.; Savage, N.M.; Singh, N.; Liu, K. JAK-STAT-mediated chronic inflammation impairs cytotoxic T lymphocyte activation to decrease anti-PD-1 immunotherapy efficacy in pancreatic cancer. Oncoimmunology 2017, 6, e1291106. [Google Scholar] [CrossRef] [PubMed][Green Version]
- Farias, A.; Soto, A.; Puttur, F.; Goldin, C.J.; Sosa, S.; Gil, C.; Goldbaum, F.A.; Berguer, P.M. A TLR4 agonist improves immune checkpoint blockade treatment by increasing the ratio of effector to regulatory cells within the tumor microenvironment. Sci. Rep. 2021, 11, 15406. [Google Scholar] [CrossRef]
- Villanueva, L.; Silva, L.; Llopiz, D.; Ruiz, M.; Iglesias, T.; Lozano, T.; Casares, N.; Hervas-Stubbs, S.; Rodriguez, M.J.; Carrascosa, J.L.; et al. The Toll like receptor 4 ligand cold-inducible RNA-binding protein as vaccination platform against cancer. Oncoimmunology 2018, 7, e1409321. [Google Scholar] [CrossRef] [PubMed][Green Version]
- Gajadhar, A.A.; Leighton, F.A. Eimeria wobeseri sp. n. and Eimeria goelandi sp. n. (Protozoa: Apicomplexa) in the kidneys of herring gulls (Larus argentatus). J. Wildl. Dis. 1988, 24, 538–546. [Google Scholar] [CrossRef] [PubMed][Green Version]
- Hansen, A.R.; Strauss, J.; Chaves, J.; Piha-Paul, S.A.; Park, H.; Garralda, E.; Matheny, C.J.; Carver, J.; Moore, A.; Hug, B.A. 511TiP—A phase I, open-label study of GSK1795091 administered in combination with immunotherapies in participants with advanced solid tumours (NCT03447314). Ann. Oncol. 2019, 30, v192–v193. [Google Scholar] [CrossRef]




| Early-BC Patients (n = 99) | n (%) |
|---|---|
| Age, years; median (range) | 55 (32–81) |
| Menopausal status (MS) | |
| Pre-menopausal | 42 (42.4) |
| Post-menopausal | 55 (55.5) |
| Unknown | 2 (2) |
| Histology | |
| Ductal | 83 (83.8) |
| Lobular | 11 (11) |
| Mixed | 2 (2) |
| Unknown | 3 (3) |
| Grade | |
| I–II | 44 (44.4) |
| III | 43 (43.4) |
| Unknown | 12 (12.1) |
| Stage | |
| I | 22 (22.2) |
| ΙΙ | 60 (60.6) |
| IΙΙ | 14 (14.1) |
| Unknown | 3 (3) |
| Subtype | |
| ER+ and/or PR+/HER2− | 71 (71.7) |
| HER2+ | 17 (17.2) |
| Triple-negative | 10 (10.1) |
| Unknown | 1 (1) |
| Adjuvant treatment a | |
| Chemotherapy | 98 (99) |
| Hormone therapy | 76 (76.8) |
| Metastatic BC Patients (n = 100) | n (%) |
|---|---|
| Age, years; median (range) | 59 (29–84) |
| Menopausal status | |
| Pre-menopausal | 29 (29) |
| Post-menopausal | 69 (69) |
| Unknown | 2 (2) |
| Histology | |
| Ductal | 83 (83) |
| Lobular | 9 (9) |
| Mixed | 5 (5) |
| Unknown | 3 (3) |
| Stage at diagnosis | |
| I–III | 72 (72) |
| IV | 28 (28) |
| Subtype | |
| ER+ and/or PR+/HER2− | 64 (64) |
| HER2+ | 24 (24) |
| Triple-negative | 12 (12) |
| Visceral metastases | |
| Yes | 68 (68%) |
| No | 30 (30%) |
| Unknown | 2 (2%) |
| Disease sites | |
| 1–2 | 63 (63) |
| >2 | 34 (34) |
| Unknown | 3 (3) |
| First-line treatment a | |
| Chemotherapy | 88 (88) |
| Hormone therapy | 12 (12) |
| Response to treatment at first evaluation | |
| Partial response (PR) | 41 (41) |
| Stable disease (SD) | 34 (34) |
| Progressive disease (PD) | 18 (18) |
| Non-evaluable (NE) | 7 (7) |
| Cox Regression Analysis | Progression-Free Survival (PFS) | Overall Survival (OS) | ||||||
|---|---|---|---|---|---|---|---|---|
| Univariate | Multivariate | Univariate | Multivariate | |||||
| Covariates | HR (95% CI) | p Value | HR (95% CI) | p Value | HR (95% CI) | p Value | HR (95% CI) | p Value |
| Age (>59) | 1.260 (0.815–1.946) | 0.299 | 1.737 (1.102–2.740) | 0.018 * | 1.891 (1.156–3.094) | 0.011 * | ||
| Menopausal Status (post vs. pre) | 1.180 (0.718–1.941) | 0.513 | 1.435 (0.849–2.425) | 0.177 | ||||
| Stage at diagnosis (III vs. IV) | 1.512 (0.927–2.465) | 0.098 | 1.563 (0.928–2.633) | 0.093 | ||||
| Histology (ductal) | 1.460 (0.695–3.065) | 0.318 | 1.691 (0.838–3.412) | 0.143 | ||||
| Molecular subtype of tumor | ||||||||
| ER+ and/or PR+/HER2− | reference | reference | ||||||
| HER2+ | 1.510 (0.882–2.586) | 0.133 | 1.496 (0.851–2.630) | 0.133 | ||||
| Triple-negative | 2.309 (1.101–4.841) | 0.027 * | 1.592 (0.854–2.965) | 0.143 | 1.597 (0.722–3.535) | 0.248 | ||
| Visceral metastases | 1.131 (0.709–1.802) | 0.606 | 1.143 (0.694–1.884) | 0.599 | ||||
| No. of disease sites (>2) | 1.350 (0.859–2.123) | 0.193 | 1.689 (1.052–2.710) | 0.030 * | 2.044 (1.246–3.353) | 0.005 * | ||
| PBMC expression (yes vs. no) | ||||||||
| TLR4+ PBMCs | 1.029 (0.653–1.622) | 0.902 | 1.029 (0.637–1.663) | 0.906 | ||||
| pSTAT3+ PBMCs | 0.948 (0.577–1.558) | 0.833 | 0.850 (0.499–1.449) | 0.55 | ||||
| TLR4+/pSTAT3− PBMCs | 1.747 (0.797–3.827) | 0.163 | 3.061 (1.378–6.796) | 0.006 * | 2.925 (1.269–6.743) | 0.012 * | ||
| CTC populations (yes vs. no) | ||||||||
| Bulk CTCs | 1.664 (0.980–2.824) | 0.059 | 1.764 (1.031–3.016) | 0.038 * | 1.750 (0.993–3.087) | 0.053 | ||
| TLR4+ CTCs | 1.964 (1.066–3.617) | 0.030 * | 1.859 (1.003–3.447) | 0.049 * | 1.677 (0.913–3.079) | 0.095 | ||
| pSTAT3+ CTCs | 1.248 (0.689–2.259) | 0.465 | 1.600 (0.877–2.920) | 0.125 | ||||
| TLR4+ and/or pSTAT3+ CTCs | 1.464 (0.856–2.502) | 0.164 | 1.594 (0.925–2.746) | 0.093 | ||||
| Cox Regression Analysis | Disease-Free Survival (DFS) | Overall Survival (OS) | ||||||
|---|---|---|---|---|---|---|---|---|
| Univariate | Multivariate | Univariate | Multivariate | |||||
| Covariates | HR (95% CI) | p Value | HR (95% CI) | p Value | HR (95% CI) | p Value | HR (95% CI) | p Value |
| Age (above vs. below median) | 1.916 (0.740–4.960) | 0.18 | 3.922 (1.078–14.266) | 0.038 * | 3.359 (0.904–12.477) | 0.07 | ||
| Menopausal Status (post vs. pre) | 1.355 (0.524–3.505) | 0.531 | 2.847 (0.782–10.361) | 0.112 | ||||
| Stage (III vs. I/II) | 2.753 (1.032–7.342) | 0.043 * | 2.613 (0.976–6.995) | 0.056 | 2.430 (0.747–7.900) | 0.14 | ||
| Grade (III vs. I/II) | 2.362 (0.802–6.958) | 0.531 | 2.443 (0.631–9.448) | 0.196 | ||||
| Histology (ductal) | 1.734 (0.497–6.050) | 0.388 | 1.696 (0.371–7.742) | 0.496 | ||||
| Molecular subtype of tumor | ||||||||
| ER+ and/or PR+/HER2− | reference | reference | ||||||
| HER2+ | 0.965 (0.274–3.391) | 0.955 | 0.800 (0.101–6.318) | 0.833 | ||||
| Triple-negative | 1.300 (0.292–5.783) | 0.731 | 1.423 (0.385–5.262) | 0.597 | ||||
| PBMC expression (above vs. below mean) | ||||||||
| TLR4+ PBMCs | 3.459 (1.338–8.940) | 0.010 * | 3.549 (1.372–9.182) | 0.009 * | 3.267 (1.068–9.992) | 0.038 * | 2.529 (0.812–7.878) | 0.109 |
| pSTAT3+ PBMCs | 0.920 (0.363–2.333) | 0.861 | 0.496 (0.153–1.612) | 0.244 | ||||
| CTC populations (yes vs. no) | ||||||||
| Bulk CTCs | 2.030 (0.465–8.856) | 0.346 | 2.923 (0.647–13.205) | 0.163 | ||||
| TLR4+ CTCs | 1.860 (0.247–14.006) | 0.547 | 3.085 (0.399–23.825) | 0.28 | ||||
| pSTAT3+ CTCs | 1.131 (0.150–8.513) | 0.905 | 1.602 (0.208–12.329) | 0.651 | ||||
| TLR4+ and/or pSTAT3+ CTCs | 1.131 (0.150–8.513) | 0.905 | 1.602 (0.208–12.329) | 0.651 | ||||
Publisher’s Note: MDPI stays neutral with regard to jurisdictional claims in published maps and institutional affiliations. |
© 2022 by the authors. Licensee MDPI, Basel, Switzerland. This article is an open access article distributed under the terms and conditions of the Creative Commons Attribution (CC BY) license (https://creativecommons.org/licenses/by/4.0/).
Share and Cite
Papadaki, M.A.; Monastirioti, A.; Apostolopoulou, C.A.; Aggouraki, D.; Papadaki, C.; Michaelidou, K.; Vassilakopoulou, M.; Alexakou, K.; Mavroudis, D.; Agelaki, S. TLR4 and pSTAT3 Expression on Circulating Tumor Cells (CTCs) and Immune Cells in the Peripheral Blood of Breast Cancer Patients: Prognostic Implications. Cancers 2022, 14, 1053. https://doi.org/10.3390/cancers14041053
Papadaki MA, Monastirioti A, Apostolopoulou CA, Aggouraki D, Papadaki C, Michaelidou K, Vassilakopoulou M, Alexakou K, Mavroudis D, Agelaki S. TLR4 and pSTAT3 Expression on Circulating Tumor Cells (CTCs) and Immune Cells in the Peripheral Blood of Breast Cancer Patients: Prognostic Implications. Cancers. 2022; 14(4):1053. https://doi.org/10.3390/cancers14041053
Chicago/Turabian StylePapadaki, Maria A., Alexia Monastirioti, Christina A. Apostolopoulou, Despoina Aggouraki, Chara Papadaki, Kleita Michaelidou, Maria Vassilakopoulou, Katerina Alexakou, Dimitrios Mavroudis, and Sofia Agelaki. 2022. "TLR4 and pSTAT3 Expression on Circulating Tumor Cells (CTCs) and Immune Cells in the Peripheral Blood of Breast Cancer Patients: Prognostic Implications" Cancers 14, no. 4: 1053. https://doi.org/10.3390/cancers14041053
APA StylePapadaki, M. A., Monastirioti, A., Apostolopoulou, C. A., Aggouraki, D., Papadaki, C., Michaelidou, K., Vassilakopoulou, M., Alexakou, K., Mavroudis, D., & Agelaki, S. (2022). TLR4 and pSTAT3 Expression on Circulating Tumor Cells (CTCs) and Immune Cells in the Peripheral Blood of Breast Cancer Patients: Prognostic Implications. Cancers, 14(4), 1053. https://doi.org/10.3390/cancers14041053

