Gemcitabine: An Alternative Treatment for Oxaliplatin-Resistant Colorectal Cancer
Simple Summary
Abstract
1. Introduction
2. Materials and Methods
2.1. Tumor Cell Lines and Culture Conditions
2.2. Reagents and Antibodies
2.3. Cytotoxicity Assay
2.4. In Vivo Experiments
2.5. Combination Index Analysis
2.6. Annexin V-FITC Assay for Apoptosis
2.7. Western Blotting
2.8. Kinase Activity Assay
2.9. Statistical Analysis
3. Results
3.1. Oxaliplatin-Resistant Cells Are Sensitive to Gemcitabine
3.2. The Gemcitabine/Oxaliplatin Combination Presents no Interest for the Treatment of Oxaliplatin-Resistant Cells
3.3. Gemcitabine Overcomes Oxaliplatin Resistance In Vivo
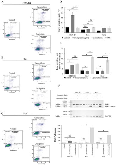
3.4. Gemcitabine Induces Apoptosis in Oxaliplatin-Resistant Cells
3.5. Gemcitabine Targets Src, p38 MAP Kinase, and Akt Signaling Pathways
4. Discussion
5. Conclusions
Supplementary Materials
Author Contributions
Funding
Institutional Review Board Statement
Informed Consent Statement
Data Availability Statement
Conflicts of Interest
References
- Torre, L.A.; Bray, F.; Siegel, R.L.; Ferlay, J.; Lortet-Tieulent, J.; Jemal, A. Global Cancer Statistics, 2012. CA Cancer J. Clin. 2015, 65, 87–108. [Google Scholar] [CrossRef] [PubMed]
- Kelland, L. The Resurgence of Platinum-Based Cancer Chemotherapy. Nat. Rev. Cancer 2007, 7, 573–584. [Google Scholar] [CrossRef] [PubMed]
- Thomsen, M.; Guren, M.G.; Skovlund, E.; Glimelius, B.; Hjermstad, M.J.; Johansen, J.S.; Kure, E.; Sorbye, H.; Pfeiffer, P.; Christoffersen, T.; et al. Health-Related Quality of Life in Patients with Metastatic Colorectal Cancer, Association with Systemic Inflammatory Response and RAS and BRAF Mutation Status. Eur. J. Cancer 2017, 81, 26–35. [Google Scholar] [CrossRef] [PubMed]
- Li, Z.; Liu, X.-W.; Chi, Z.-C.; Sun, B.-S.; Cheng, Y.; Cheng, L.-W. Detection of K-Ras Mutations in Predicting Efficacy of Epidermal Growth Factor Receptor Tyrosine Kinase (EGFR-TK) Inhibitor in Patients with Metastatic Colorectal Cancer. PLoS ONE 2015, 10, e0101019. [Google Scholar] [CrossRef] [PubMed]
- Bécouarn, Y.; Ychou, M.; Ducreux, M.; Borel, C.; Bertheault-Cvitkovic, F.; Seitz, J.F.; Nasca, S.; Nguyen, T.D.; Paillot, B.; Raoul, J.L.; et al. Phase II Trial of Oxaliplatin as First-Line Chemotherapy in Metastatic Colorectal Cancer Patients. Digestive Group of French Federation of Cancer Centers. J. Clin. Oncol. 1998, 16, 2739–2744. [Google Scholar] [CrossRef]
- Beretta, G.L.; Benedetti, V.; Cossa, G.; Assaraf, Y.G.A.; Bram, E.; Gatti, L.; Corna, E.; Carenini, N.; Colangelo, D.; Howell, S.B.; et al. Increased Levels and Defective Glycosylation of MRPs in Ovarian Carcinoma Cells Resistant to Oxaliplatin. Biochem. Pharmacol. 2010, 79, 1108–1117. [Google Scholar] [CrossRef] [PubMed]
- Kataoka, J.; Shiraha, H.; Horiguchi, S.; Sawahara, H.; Uchida, D.; Nagahara, T.; Iwamuro, M.; Morimoto, H.; Takeuchi, Y.; Kuwaki, K.; et al. Loss of Runt-Related Transcription Factor 3 Induces Resistance to 5-Fluorouracil and Cisplatin in Hepatocellular Carcinoma. Oncol. Rep. 2016, 35, 2576–2582. [Google Scholar] [CrossRef] [PubMed][Green Version]
- Wen, K.; Fu, Z.; Wu, X.; Feng, J.; Chen, W.; Qian, J. Oct-4 Is Required for an Antiapoptotic Behavior of Chemoresistant Colorectal Cancer Cells Enriched for Cancer Stem Cells: Effects Associated with STAT3/Survivin. Cancer Lett. 2013, 333, 56–65. [Google Scholar] [CrossRef]
- Van Houdt, W.J.; Emmink, B.L.; Pham, T.V.; Piersma, S.R.; Verheem, A.; Vries, R.G.; Fratantoni, S.A.; Pronk, A.; Clevers, H.; Borel Rinkes, I.H.M.; et al. Comparative Proteomics of Colon Cancer Stem Cells and Differentiated Tumor Cells Identifies BIRC6 as a Potential Therapeutic Target. Mol. Cell Proteom. 2011, 10, M111.011353. [Google Scholar] [CrossRef]
- Chocry, M.; Leloup, L.; Kovacic, H. Reversion of Resistance to Oxaliplatin by Inhibition of P38 MAPK in Colorectal Cancer Cell Lines: Involvement of the Calpain/Nox1 Pathway. Oncotarget 2017, 8, 103710–103730. [Google Scholar] [CrossRef] [PubMed]
- Grossi, V.; Peserico, A.; Tezil, T.; Simone, C. P38α MAPK Pathway: A Key Factor in Colorectal Cancer Therapy and Chemoresistance. World J. Gastroenterol. 2014, 20, 9744–9758. [Google Scholar] [CrossRef] [PubMed]
- Pranteda, A.; Piastra, V.; Stramucci, L.; Fratantonio, D.; Bossi, G. The P38 MAPK Signaling Activation in Colorectal Cancer upon Therapeutic Treatments. Int. J. Mol. Sci. 2020, 21, 2773. [Google Scholar] [CrossRef] [PubMed]
- Porras, A.; Zuluaga, S.; Black, E.; Valladares, A.; Alvarez, A.M.; Ambrosino, C.; Benito, M.; Nebreda, A.R. P38 alpha mitogen-activated protein kinase sensitizes cells to apoptosis induced by different stimuli. Mol. Cell Biol. 2004, 15, 922–933. [Google Scholar] [CrossRef] [PubMed]
- Cossa, G.; Gatti, L.; Cassinelli, G.; Lanzi, C.; Zaffaroni, N.; Perego, P. Modulation of Sensitivity to Antitumor Agents by Targeting the MAPK Survival Pathway. Curr. Pharm. Des. 2013, 19, 883–894. [Google Scholar] [CrossRef]
- Fantini, J.; Abadie, B.; Tirard, A.; Remy, L.; Ripert, J.P.; el Battari, A.; Marvaldi, J. Spontaneous and Induced Dome Formation by Two Clonal Cell Populations Derived from a Human Adenocarcinoma Cell Line, HT29. J. Cell Sci. 1986, 83, 235–249. [Google Scholar] [CrossRef]
- Chou, T.C.; Talalay, P. Quantitative Analysis of Dose-Effect Relationships: The Combined Effects of Multiple Drugs or Enzyme Inhibitors. Adv. Enzym. Regul. 1984, 22, 27–55. [Google Scholar] [CrossRef]
- Kolinsky, K.; Shen, B.-Q.; Zhang, Y.-E.; Kohles, J.; Dugan, U.; Zioncheck, T.F.; Heimbrook, D.; Packman, K.; Higgins, B. In Vivo Activity of Novel Capecitabine Regimens Alone and with Bevacizumab and Oxaliplatin in Colorectal Cancer Xenograft Models. Mol. Cancer Ther. 2009, 8, 75–82. [Google Scholar] [CrossRef]
- Gaur, S.; Chen, L.; Ann, V.; Lin, W.-C.; Wang, Y.; Chang, V.H.S.; Hsu, N.Y.; Shia, H.-S.; Yen, Y. Dovitinib Synergizes with Oxaliplatin in Suppressing Cell Proliferation and Inducing Apoptosis in Colorectal Cancer Cells Regardless of RAS-RAF Mutation Status. Mol. Cancer 2014, 13, 21. [Google Scholar] [CrossRef]
- Yang, M.Y.; Lee, Y.B.; Ahn, C.-H.; Kaye, J.; Fine, T.; Kashi, R.; Ohne, O.; Smid, K.; Peters, G.J.; Kim, D.J. A Novel Cytidine Analog, RX-3117, Shows Potent Efficacy in Xenograft Models, Even in Tumors That Are Resistant to Gemcitabine. Anticancer Res. 2014, 34, 6951–6959. [Google Scholar]
- Chou, T.-C. Theoretical Basis, Experimental Design, and Computerized Simulation of Synergism and Antagonism in Drug Combination Studies. Pharmacol. Rev. 2006, 58, 621–681. [Google Scholar] [CrossRef]
- Chou, T.-C. Drug Combination Studies and Their Synergy Quantification Using the Chou-Talalay Method. Cancer Res. 2010, 70, 440–446. [Google Scholar] [CrossRef] [PubMed]
- Marengo, B.; De Ciucis, C.G.; Ricciarelli, R.; Furfaro, A.L.; Colla, R.; Canepa, E.; Traverso, N.; Marinari, U.M.; Pronzato, M.A.; Domenicotti, C. P38MAPK Inhibition: A New Combined Approach to Reduce Neuroblastoma Resistance under Etoposide Treatment. Cell Death Dis. 2013, 4, e589. [Google Scholar] [CrossRef] [PubMed]
- Ruan, Y.; Dong, C.; Patel, J.; Duan, C.; Wang, X.; Wu, X.; Cao, Y.; Pu, L.; Lu, D.; Shen, T.; et al. SIRT1 Suppresses Doxorubicin-Induced Cardiotoxicity by Regulating the Oxidative Stress and P38MAPK Pathways. Cell. Physiol. Biochem. 2015, 35, 1116–1124. [Google Scholar] [CrossRef] [PubMed]
- De la Cruz-Morcillo, M.A.; Valero, M.L.L.; Callejas-Valera, J.L.; Arias-González, L.; Melgar-Rojas, P.; Galán-Moya, E.M.; García-Gil, E.; García-Cano, J.; Sánchez-Prieto, R. P38MAPK Is a Major Determinant of the Balance between Apoptosis and Autophagy Triggered by 5-Fluorouracil: Implication in Resistance. Oncogene 2012, 31, 1073–1085. [Google Scholar] [CrossRef] [PubMed]
- Liu, F.; Gore, A.J.; Wilson, J.L.; Korc, M. DUSP1 Is a Novel Target for Enhancing Pancreatic Cancer Cell Sensitivity to Gemcitabine. PLoS ONE 2014, 9, e84982. [Google Scholar] [CrossRef]
- Kang, D.; Choi, H.J.; Kang, S.; Kim, S.Y.; Hwang, Y.-S.; Je, S.; Han, Z.; Kim, J.-H.; Song, J.J. Ratio of Phosphorylated HSP27 to Nonphosphorylated HSP27 Biphasically Acts as a Determinant of Cellular Fate in Gemcitabine-Resistant Pancreatic Cancer Cells. Cell Signal. 2015, 27, 807–817. [Google Scholar] [CrossRef]
- Park, S.-H.; Seong, M.-A.; Lee, H.-Y. P38 MAPK-Induced MDM2 Degradation Confers Paclitaxel Resistance through P53-Mediated Regulation of EGFR in Human Lung Cancer Cells. Oncotarget 2016, 7, 8184–8199. [Google Scholar] [CrossRef]
- Seidman, R.; Gitelman, I.; Sagi, O.; Horwitz, S.B.; Wolfson, M. The Role of ERK 1/2 and P38 MAP-Kinase Pathways in Taxol-Induced Apoptosis in Human Ovarian Carcinoma Cells. Exp. Cell Res. 2001, 268, 84–92. [Google Scholar] [CrossRef]
- Shingu, T.; Yamada, K.; Hara, N.; Moritake, K.; Osago, H.; Terashima, M.; Uemura, T.; Yamasaki, T.; Tsuchiya, M. Synergistic Augmentation of Antimicrotubule Agent-Induced Cytotoxicity by a Phosphoinositide 3-Kinase Inhibitor in Human Malignant Glioma Cells. Cancer Res. 2003, 63, 4044–4047. [Google Scholar]
- Barancík, M.; Bohácová, V.; Kvackajová, J.; Hudecová, S.; Krizanová, O.; Breier, A. SB203580, a Specific Inhibitor of P38-MAPK Pathway, Is a New Reversal Agent of P-Glycoprotein-Mediated Multidrug Resistance. Eur. J. Pharm. Sci. 2001, 14, 29–36. [Google Scholar] [CrossRef]
- Costantino, E.; Maddalena, F.; Calise, S.; Piscazzi, A.; Tirino, V.; Fersini, A.; Ambrosi, A.; Neri, V.; Esposito, F.; Landriscina, M. TRAP1, a Novel Mitochondrial Chaperone Responsible for Multi-Drug Resistance and Protection from Apoptotis in Human Colorectal Carcinoma Cells. Cancer Lett. 2009, 279, 39–46. [Google Scholar] [CrossRef] [PubMed]
- Plunkett, W.; Huang, P.; Xu, Y.Z.; Heinemann, V.; Grunewald, R.; Gandhi, V. Gemcitabine: Metabolism, Mechanisms of Action, and Self-Potentiation. Semin. Oncol. 1995, 22, 3–10. [Google Scholar] [PubMed]
- Biswas, R.; Budge, P.; He, J.; Merien, F.; Lu, J.; Liu, D.-X.; Myint, K.; Liu, J.; McKeage, M.; Li, Y. Transport-Mediated Oxaliplatin Resistance Associated with Endogenous Overexpression of MRP2 in Caco-2 and PANC-1 Cells. Cancers 2019, 11, 1330. [Google Scholar] [CrossRef] [PubMed]
- Storniolo, A.M.; Allerheiligen, S.R.; Pearce, H.L. Preclinical, Pharmacologic, and Phase I Studies of Gemcitabine. Semin. Oncol. 1997, 24, S7-2–S7-7. [Google Scholar]
- Cahan, B.; Leong, L.; Wagman, L.; Yamauchi, D.; Shibata, S.; Wilzcynski, S.; Williams, L.E.; Yazaki, P.; Colcher, D.; Frankel, P.; et al. Phase I/II Trial of Anticarcinoembryonic Antigen Radioimmunotherapy, Gemcitabine, and Hepatic Arterial Infusion of Fluorodeoxyuridine Postresection of Liver Metastasis for Colorectal Carcinoma. Cancer Biother. Radiopharm. 2017, 32, 258–265. [Google Scholar] [CrossRef]
- Passardi, A.; Fanini, F.; Turci, L.; Foca, F.; Rosetti, P.; Ruscelli, S.; Casadei Gardini, A.; Valgiusti, M.; Dazzi, C.; Marangolo, M. Prolonged Pemetrexed Infusion Plus Gemcitabine in Refractory Metastatic Colorectal Cancer: Preclinical Rationale and Phase II Study Results. Oncologist 2017, 22, 886-e79. [Google Scholar] [CrossRef][Green Version]
- Ziras, N.; Potamianou, A.; Varthalitis, I.; Syrigos, K.; Tsousis, S.; Boukovinas, I.; Tselepatiotis, E.; Christofillakis, C.; Georgoulias, V. Multicenter Phase II Study of Gemcitabine and Oxaliplatin (GEMOX) as Second-Line Chemotherapy in Colorectal Cancer Patients Pretreated with 5-Fluorouracil plus Irinotecan. Oncology 2006, 70, 106–114. [Google Scholar] [CrossRef]
- Algehani, R.A.; Abou Khouzam, R.; Hegazy, G.A.; Alamoudi, A.A.; El-Halawany, A.M.; El Dine, R.S.; Ajabnoor, G.A.; Al-Abbasi, F.A.; Baghdadi, M.A.; Elsayed, I.; et al. Colossolactone-G Synergizes the Anticancer Properties of 5-Fluorouracil and Gemcitabine against Colorectal Cancer Cells. Biomed. Pharmacother. 2021, 140, 111730. [Google Scholar] [CrossRef]
- Roth, A.D.; Tejpar, S.; Delorenzi, M.; Yan, P.; Fiocca, R.; Klingbiel, D.; Dietrich, D.; Biesmans, B.; Bodoky, G.; Barone, C.; et al. Prognostic Role of KRAS and BRAF in Stage II and III Resected Colon Cancer: Results of the Translational Study on the PETACC-3, EORTC 40993, SAKK 60-00 Trial. J. Clin. Oncol. 2010, 28, 466–474. [Google Scholar] [CrossRef]
- Tao, Z.; Goodisman, J.; Penefsky, H.S.; Souid, A.-K. Caspase Activation by Anticancer Drugs: The Caspase Storm. Mol. Pharm. 2007, 4, 583–595. [Google Scholar] [CrossRef]
- Angevin, E.; Cassier, P.A.; Italiano, A.; Gonçalves, A.; Gazzah, A.; Terret, C.; Toulmonde, M.; Gravis, G.; Varga, A.; Parlavecchio, C.; et al. Safety, Tolerability and Antitumour Activity of LY2780301 (P70S6K/AKT Inhibitor) in Combination with Gemcitabine in Molecularly Selected Patients with Advanced or Metastatic Cancer: A Phase IB Dose Escalation Study. Eur. J. Cancer 2017, 83, 194–202. [Google Scholar] [CrossRef]
- Massihnia, D.; Avan, A.; Funel, N.; Maftouh, M.; van Krieken, A.; Granchi, C.; Raktoe, R.; Boggi, U.; Aicher, B.; Minutolo, F.; et al. Phospho-Akt Overexpression Is Prognostic and Can Be Used to Tailor the Synergistic Interaction of Akt Inhibitors with Gemcitabine in Pancreatic Cancer. J. Hematol. Oncol. 2017, 10, 9. [Google Scholar] [CrossRef] [PubMed]
- Xiong, Y.; Ju, L.; Yuan, L.; Chen, L.; Wang, G.; Xu, H.; Peng, T.; Luo, Y.; Xiao, Y.; Wang, X. KNSTRN Promotes Tumorigenesis and Gemcitabine Resistance by Activating AKT in Bladder Cancer. Oncogene 2021, 40, 1595–1608. [Google Scholar] [CrossRef] [PubMed]
- Tonkinson, J.L.; Worzalla, J.F.; Teng, C.H.; Mendelsohn, L.G. Cell Cycle Modulation by a Multitargeted Antifolate, LY231514, Increases the Cytotoxicity and Antitumor Activity of Gemcitabine in HT29 Colon Carcinoma. Cancer Res. 1999, 59, 3671–3676. [Google Scholar] [PubMed]
- Yang, F.; Gao, J.-Y.; Chen, H.; Du, Z.-H.; Zhang, X.-Q.; Gao, W. Targeted Inhibition of the Phosphoinositide 3-Kinase Impairs Cell Proliferation, Survival, and Invasion in Colon Cancer. OncoTargets Ther. 2017, 10, 4413–4422. [Google Scholar] [CrossRef] [PubMed][Green Version]
- Yang, S.Y.; Miah, A.; Sales, K.M.; Fuller, B.; Seifalian, A.M.; Winslet, M. Inhibition of the P38 MAPK Pathway Sensitises Human Colon Cancer Cells to 5-Fluorouracil Treatment. Int. J. Oncol. 2011, 38, 1695–1702. [Google Scholar] [CrossRef] [PubMed]
- Chen, J.; Elfiky, A.; Han, M.; Chen, C.; Saif, M.W. The Role of Src in Colon Cancer and Its Therapeutic Implications. Clin. Color. Cancer 2014, 13, 5–13. [Google Scholar] [CrossRef] [PubMed]






| Cells | Status | Etoposide (nM) | Vincristine (nM) | Paclitaxel (µM) | Doxorubicin (nM) | 5-FU (µM) |
|---|---|---|---|---|---|---|
| HT29-D4 | Sensitive | 10.3 ± 1.3 | 3.5 ± 0.6 | 12.1 ± 1.8 | 48.0 ± 2.5 | 1.0 ± 0.3 |
| Rox1 | 30.8 ± 4.6 * | 17.7 ± 3.5 * | 34.5 ± 4.9 * | 256.4 ± 8.5 * | 3.4 ± 1.2 * | |
| Rox2 | 37.3 ± 2.8 * | 19.6 ± 1.6 * | 45.4 ± 5.4 * | 300.9 ± 11.0 * | 2.8 ± 0.3 * | |
| RKO | Sensitive | 9.5 ± 0.3 | 3.9 ± 1.5 | 7.6 ± 2.3 | 35.1 ± 4.3 | 1.5 ± 0.4 |
| Rox1 | 27.8 ± 3.5 * | 36.3 ± 2.6 * | 21.5 ± 1.9 * | 250.3 ± 10.5 * | 6.2 ± 1.7 * | |
| Rox2 | 22.4 ± 4.6 * | 38.3 ± 3.9 * | 26.8 ± 2.1 * | 276.7 ± 13.4 * | 7.3 ± 1.9 * | |
| CaCo-2 | Sensitive | 10.1 ± 2.4 | 4.3 ± 1.3 | 8.9 ± 2.5 | 38.7 ± 3.7 | 1.3 ± 0.5 |
| Rox | 28.3 ± 3.6 * | 22.9 ± 2.6 * | 28.4 ± 3.6 * | 245.9 ± 20.7 * | 6.8 ± 1.2 * |
Publisher’s Note: MDPI stays neutral with regard to jurisdictional claims in published maps and institutional affiliations. |
© 2022 by the authors. Licensee MDPI, Basel, Switzerland. This article is an open access article distributed under the terms and conditions of the Creative Commons Attribution (CC BY) license (https://creativecommons.org/licenses/by/4.0/).
Share and Cite
Chocry, M.; Leloup, L.; Parat, F.; Messé, M.; Pagano, A.; Kovacic, H. Gemcitabine: An Alternative Treatment for Oxaliplatin-Resistant Colorectal Cancer. Cancers 2022, 14, 5894. https://doi.org/10.3390/cancers14235894
Chocry M, Leloup L, Parat F, Messé M, Pagano A, Kovacic H. Gemcitabine: An Alternative Treatment for Oxaliplatin-Resistant Colorectal Cancer. Cancers. 2022; 14(23):5894. https://doi.org/10.3390/cancers14235894
Chicago/Turabian StyleChocry, Mathieu, Ludovic Leloup, Fabrice Parat, Mélissa Messé, Alessandra Pagano, and Hervé Kovacic. 2022. "Gemcitabine: An Alternative Treatment for Oxaliplatin-Resistant Colorectal Cancer" Cancers 14, no. 23: 5894. https://doi.org/10.3390/cancers14235894
APA StyleChocry, M., Leloup, L., Parat, F., Messé, M., Pagano, A., & Kovacic, H. (2022). Gemcitabine: An Alternative Treatment for Oxaliplatin-Resistant Colorectal Cancer. Cancers, 14(23), 5894. https://doi.org/10.3390/cancers14235894

