SIPA1 Regulates LINC01615 to Promote Metastasis in Triple-Negative Breast Cancer
Abstract
Simple Summary
Abstract
1. Introduction
2. Materials and Methods
2.1. Cell Culture
2.2. Animal Experiments
2.3. Overexpression and Knockdown Cell Lines
2.4. RT-qPCR
2.5. Scratch-Wound Assays
2.6. Transwell Assays
2.7. Differential Expression Analysis
2.8. Immunohistochemistry
2.9. Sequencing Data Filtering and Reference Genome Alignment
2.10. Statistical Analysis
3. Results
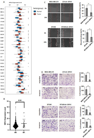
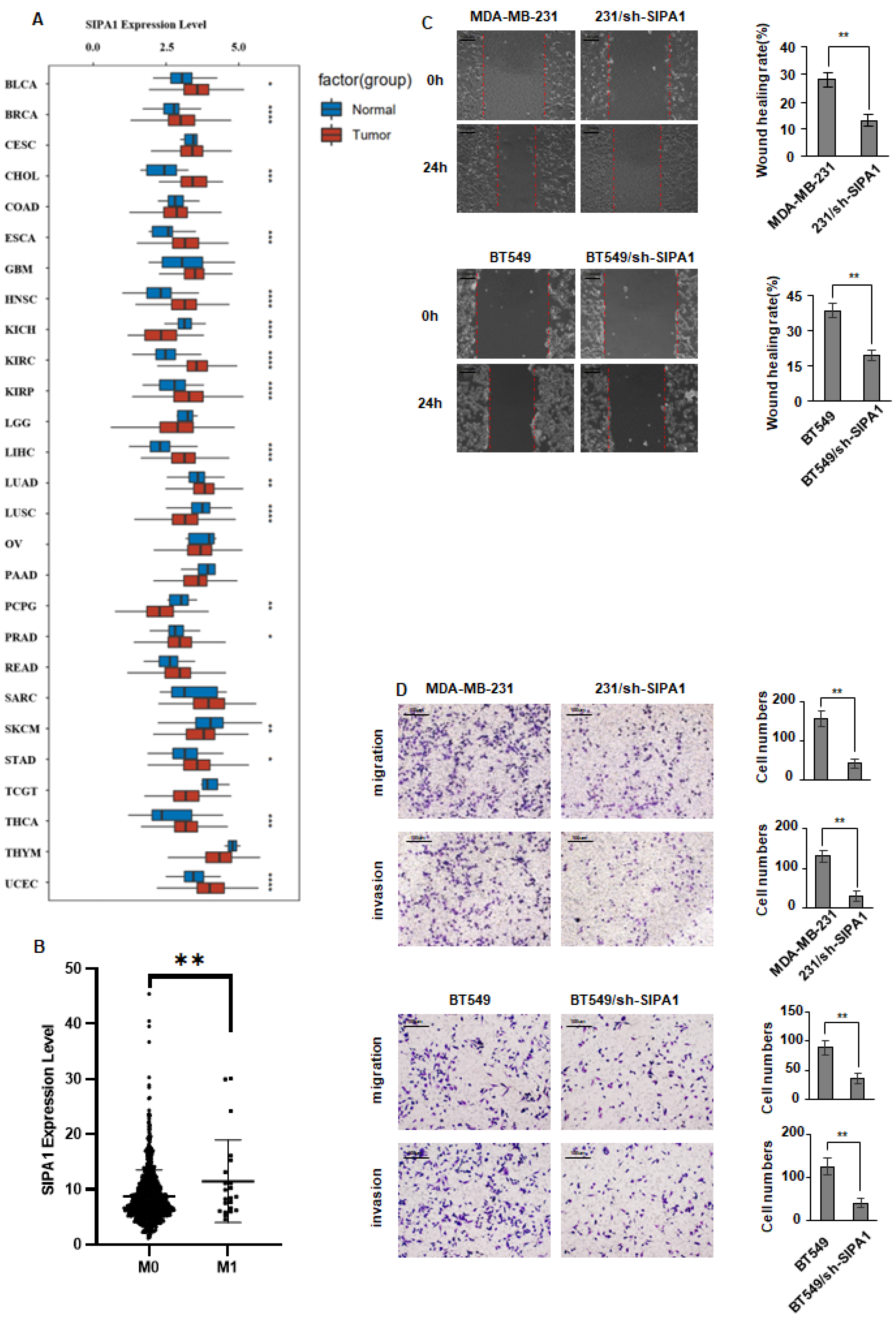
3.1. SIPA1 Expression Is Elevated in Breast Cancer
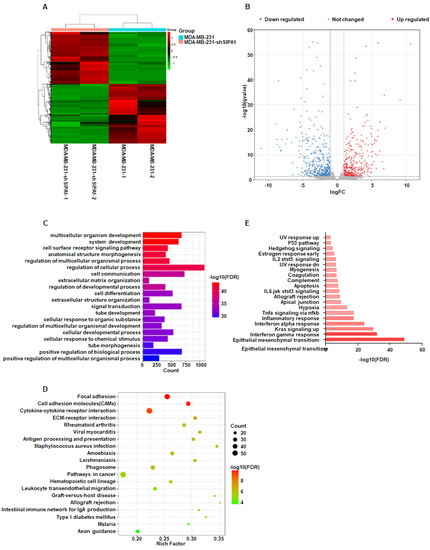
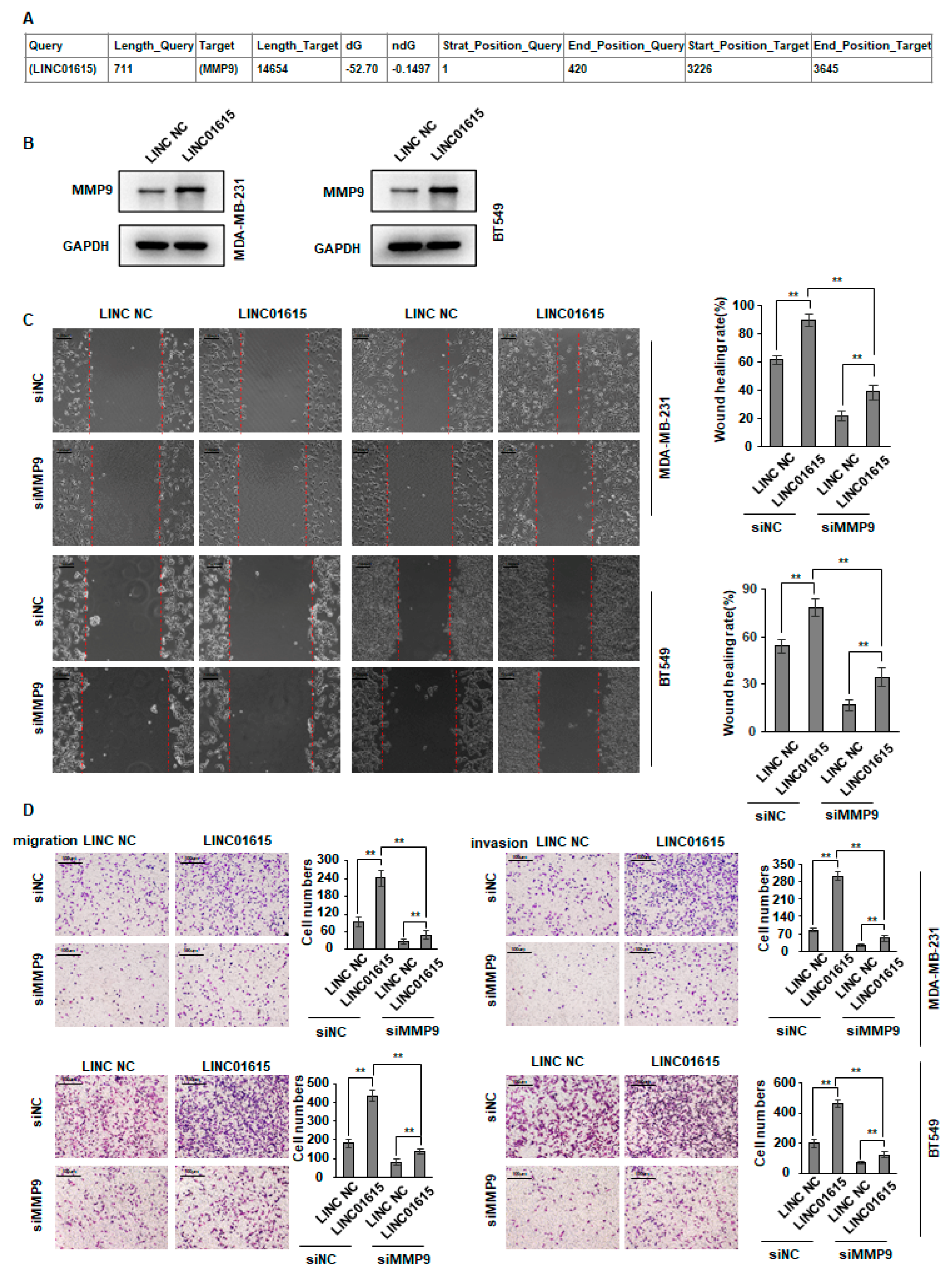
3.2. SIPA1 Regulates LINC01615 Expression
3.3. LINC01615 Promotes Breast Cancer Cells Migration and Invasion
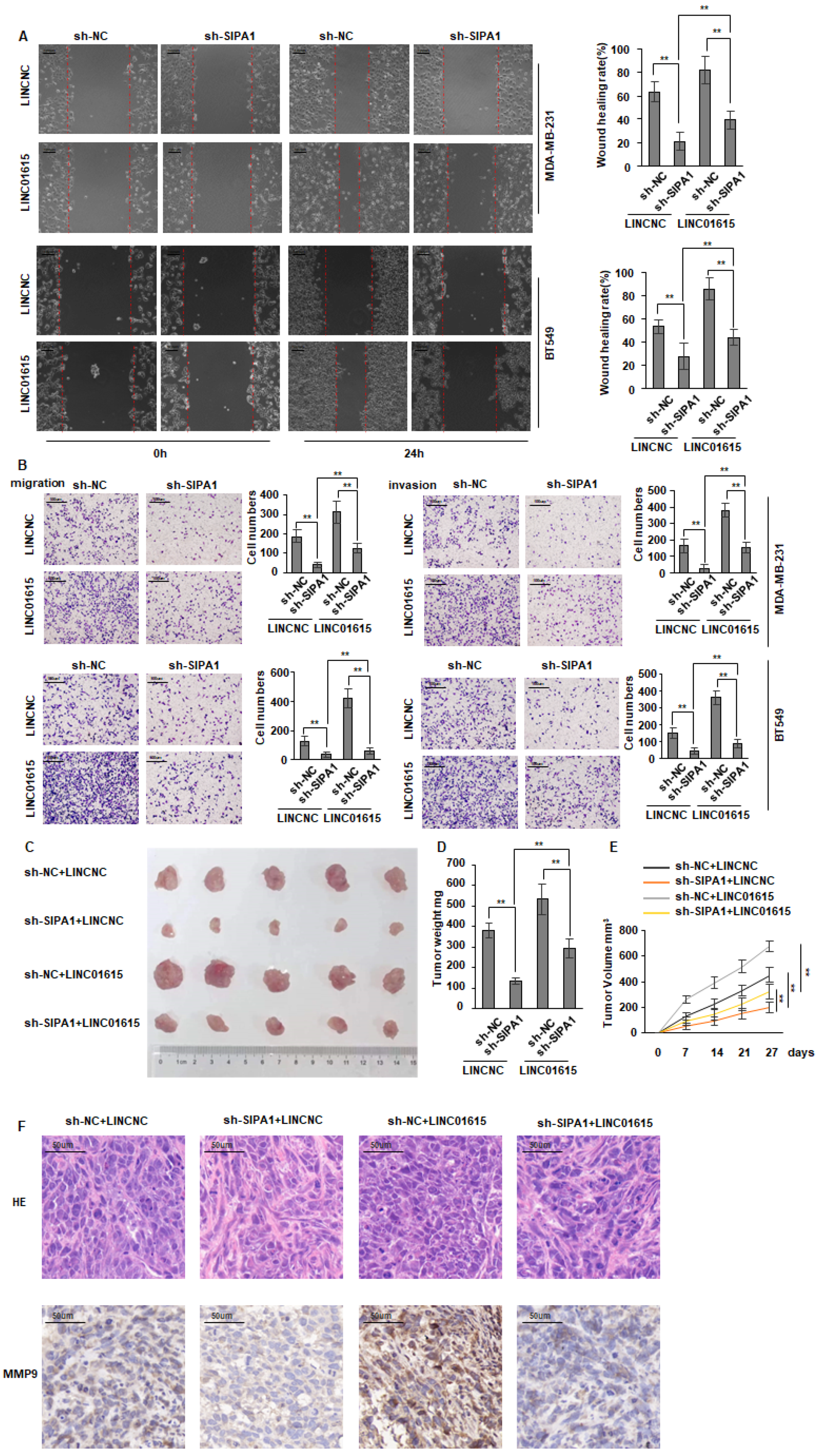
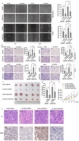
3.4. Overexpression of LINC01615 Could Counteract the Inhibition of SIPA1 Knockdown
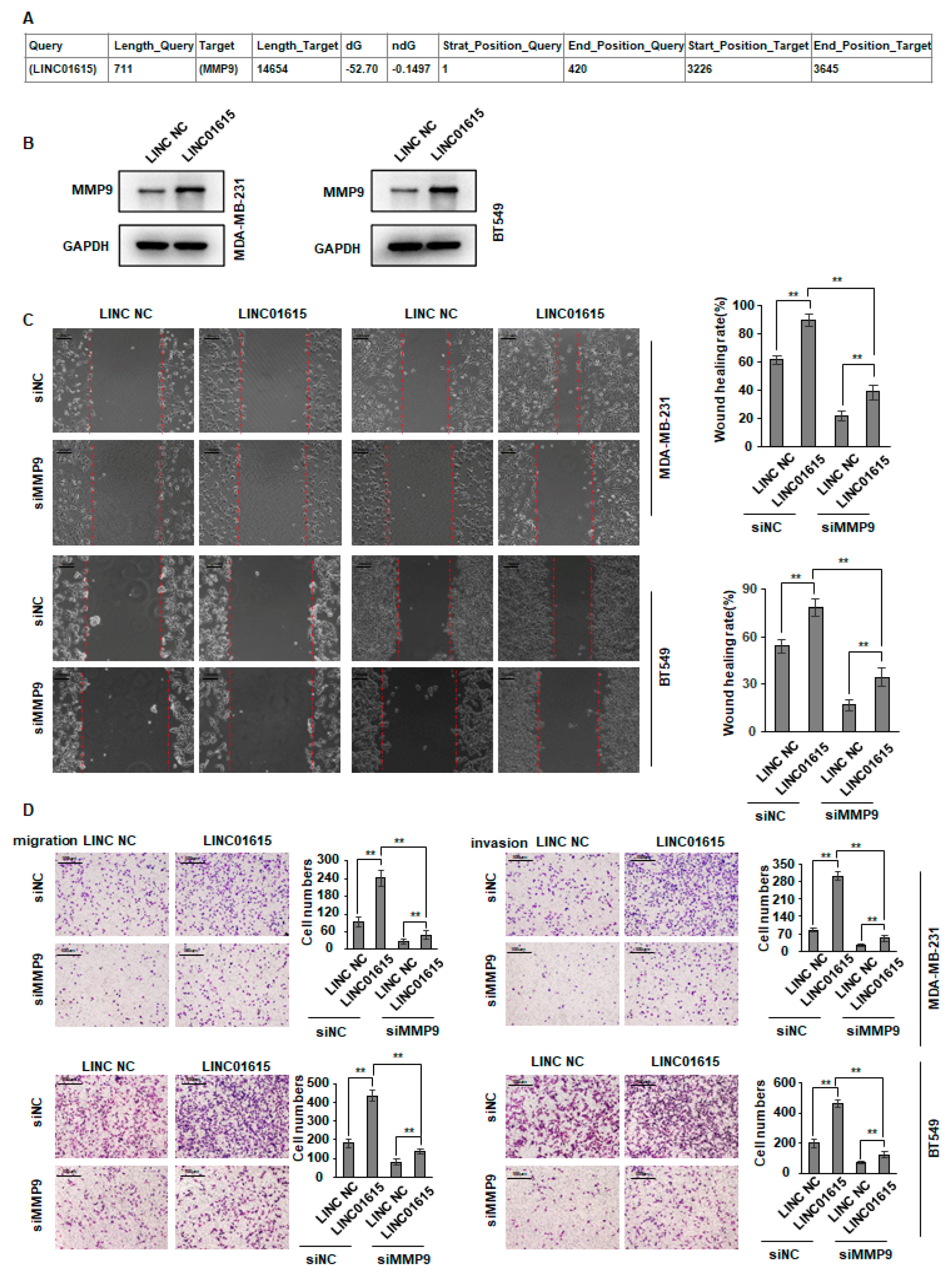
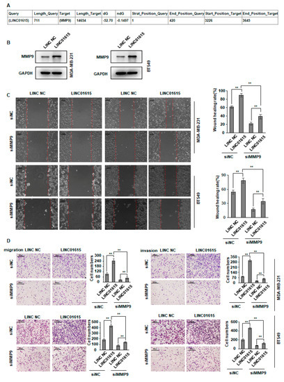
3.5. LINC01615 Promotes the Expression of MMP9
4. Discussion
5. Conclusions
Supplementary Materials
Author Contributions
Funding
Institutional Review Board Statement
Informed Consent Statement
Data Availability Statement
Acknowledgments
Conflicts of Interest
References
- Liang, Y.; Zhang, H.; Song, X.; Yang, Q. Metastatic heterogeneity of breast cancer: Molecular mechanism and potential therapeutic targets. Semin. Cancer Biol. 2020, 60, 14–27. [Google Scholar]
- Montero, A.; Ciérvide, R.; García-Aranda, M.; Rubio, C. Postmastectomy radiation therapy in early breast cancer: Utility or futility? Crit. Rev. Oncol./Hematol. 2020, 147, 102887. [Google Scholar] [CrossRef]
- Burstein, H.; Curigliano, G.; Thürlimann, B.; Weber, W.; Poortmans, P.; Regan, M.; Senn, H.; Winer, E.; Gnant, M. Customizing local and systemic therapies for women with early breast cancer: The St. Gallen International Consensus Guidelines for treatment of early breast cancer 2021. Ann. Oncol. 2021, 32, 1216–1235. [Google Scholar] [CrossRef] [PubMed]
- Wang, S.; Xiong, Y.; Zhang, Q.; Su, D.; Yu, C.; Cao, Y.; Pan, Y.; Lu, Q.; Zuo, Y.; Yang, L. Clinical significance and immunogenomic landscape analyses of the immune cell signature based prognostic model for patients with breast cancer. Brief. Bioinform. 2021, 22, bbaa311. [Google Scholar] [CrossRef] [PubMed]
- Houghton, S.; Hankinson, S. Cancer Progress and Priorities: Breast Cancer. Cancer Epidemiol. Biomark. Prev. Publ. Am. Assoc. Cancer Res. Cosponsored Am. Soc. Prev. Oncol. 2021, 30, 822–844. [Google Scholar] [CrossRef] [PubMed]
- Wang, X.; Wang, C.; Guan, J.; Chen, B.; Xu, L.; Chen, C. Progress of Breast Cancer basic research in China. Int. J. Biol. Sci. 2021, 17, 2069–2079. [Google Scholar] [CrossRef]
- Lei, S.; Zheng, R.; Zhang, S.; Wang, S.; Chen, R.; Sun, K.; Zeng, H.; Zhou, J.; Wei, W. Global patterns of breast cancer incidence and mortality: A population-based cancer registry data analysis from 2000 to 2020. Cancer Commun. 2021, 41, 1183–1194. [Google Scholar] [CrossRef]
- Bridges, M.; Daulagala, A.; Kourtidis, A. LNCcation: lncRNA localization and function. J. Cell Biol. 2021, 220, e202009045. [Google Scholar]
- Ferrè, F.; Colantoni, A.; Helmer-Citterich, M. Revealing protein-lncRNA interaction. Brief. Bioinform. 2016, 17, 106–116. [Google Scholar] [CrossRef]
- Tan, Y.; Lin, J.; Li, T.; Li, J.; Xu, R.; Ju, H. LncRNA-mediated posttranslational modifications and reprogramming of energy metabolism in cancer. Cancer Commun. 2021, 41, 109–120. [Google Scholar] [CrossRef]
- Xing, C.; Sun, S.; Yue, Z.; Bai, F. Role of lncRNA LUCAT1 in cancer. Biomed. Pharmacother. = Biomed. Pharmacother. 2021, 134, 111158. [Google Scholar] [CrossRef] [PubMed]
- Bhan, A.; Soleimani, M.; Mandal, S. Long Noncoding RNA and Cancer: A New Paradigm. Cancer Res. 2017, 77, 3965–3981. [Google Scholar] [PubMed]
- Xing, F.; Liu, Y.; Wu, S.; Wu, K.; Sharma, S.; Mo, Y.; Feng, J.; Sanders, S.; Jin, G.; Singh, R.; et al. Loss of XIST in Breast Cancer Activates MSN-c-Met and Reprograms Microglia via Exosomal miRNA to Promote Brain Metastasis. Cancer Res. 2018, 78, 4316–4330. [Google Scholar] [CrossRef]
- Wu, D.; Zhu, J.; Fu, Y.; Li, C.; Wu, B. LncRNA HOTAIR promotes breast cancer progression through regulating the miR-129-5p/FZD7 axis. Cancer Biomark. Sect. A Dis. Markers 2021, 30, 203–212. [Google Scholar] [CrossRef]
- Filippova, E.; Fridman, M.; Burdennyy, A.; Loginov, V.; Pronina, I.; Lukina, S.; Dmitriev, A.; Braga, E. Long Noncoding RNA GAS5 in Breast Cancer: Epigenetic Mechanisms and Biological Functions. Int. J. Mol. Sci. 2021, 22, 6810. [Google Scholar] [CrossRef] [PubMed]
- Kim, J.; Piao, H.; Kim, B.; Yao, F.; Han, Z.; Wang, Y.; Xiao, Z.; Siverly, A.; Lawhon, S.; Ton, B.; et al. Long noncoding RNA MALAT1 suppresses breast cancer metastasis. Nat. Genet. 2018, 50, 1705–1715. [Google Scholar] [PubMed]
- Xu, Y.; Ikeda, S.; Sumida, K.; Yamamoto, R.; Tanaka, H.; Minato, N. Sipa1 deficiency unleashes a host-immune mechanism eradicating chronic myelogenous leukemia-initiating cells. Nat. Commun. 2018, 9, 914. [Google Scholar] [CrossRef]
- Park, Y.; Zhao, X.; Lesueur, F.; Lowy, D.; Lancaster, M.; Pharoah, P.; Qian, X.; Hunter, K. Sipa1 is a candidate for underlying the metastasis efficiency modifier locus Mtes1. Nat. Genet. 2005, 37, 1055–1062. [Google Scholar] [CrossRef]
- Liu, C.; Jiang, W.; Zhang, L.; Hargest, R.; Martin, T. SIPA1 Is a Modulator of HGF/MET Induced Tumour Metastasis via the Regulation of Tight Junction-Based Cell to Cell Barrier Function. Cancers 2021, 13, 1747. [Google Scholar] [CrossRef]
- Xiao, P.; Dolinska, M.; Sandhow, L.; Kondo, M.; Johansson, A.; Bouderlique, T.; Zhao, Y.; Li, X.; Dimitriou, M.; Rassidakis, G.; et al. Sipa1 deficiency-induced bone marrow niche alterations lead to the initiation of myeloproliferative neoplasm. Blood Adv. 2018, 2, 534–548. [Google Scholar] [CrossRef]
- Zhang, Y.; Gong, Y.; Hu, D.; Zhu, P.; Wang, N.; Zhang, Q.; Wang, M.; Aldeewan, A.; Xia, H.; Qu, X.; et al. Nuclear SIPA1 activates integrin β1 promoter and promotes invasion of breast cancer cells. Oncogene 2015, 34, 1451–1462. [Google Scholar] [CrossRef] [PubMed]
- Minato, N.; Hattori, M. Spa-1 (Sipa1) and Rap signaling in leukemia and cancer metastasis. Cancer Sci. 2009, 100, 17–23. [Google Scholar] [CrossRef] [PubMed]
- Takahara, T.; Kasamatsu, A.; Yamatoji, M.; Iyoda, M.; Kasama, H.; Saito, T.; Takeuchi, S.; Endo-Sakamoto, Y.; Shiiba, M.; Tanzawa, H.; et al. SIPA1 promotes invasion and migration in human oral squamous cell carcinoma by ITGB1 and MMP7. Exp. Cell Res. 2017, 352, 357–363. [Google Scholar] [CrossRef] [PubMed]
- Wang, N.; Weng, J.; Xia, J.; Zhu, Y.; Chen, Q.; Hu, D.; Zhang, X.; Sun, R.; Feng, J.; Minato, N.; et al. SIPA1 enhances SMAD2/3 expression to maintain stem cell features in breast cancer cells. Stem Cell Res. 2020, 49, 102099. [Google Scholar] [CrossRef] [PubMed]
- Hsieh, S.; Smith, R.; Lintell, N.; Hunter, K.; Griffiths, L. Polymorphisms of the SIPA1 gene and sporadic breast cancer susceptibility. BMC Cancer 2009, 9, 331. [Google Scholar] [CrossRef]
- Fahad Ullah, M. Breast Cancer: Current Perspectives on the Disease Status. Adv. Exp. Med. Biol. 2019, 1152, 51–64. [Google Scholar]
- Dou, Q.; Chen, H.; Wang, K.; Yuan, K.; Lei, Y.; Li, K.; Lan, J.; Chen, Y.; Huang, Z.; Xie, N.; et al. Ivermectin Induces Cytostatic Autophagy by Blocking the PAK1/Akt Axis in Breast Cancer. Cancer Res. 2016, 76, 4457–4469. [Google Scholar] [CrossRef]
- Tang, H.; Chen, B.; Liu, P.; Xie, X.; He, R.; Zhang, L.; Huang, X.; Xiao, X.; Xie, X. SOX8 acts as a prognostic factor and mediator to regulate the progression of triple-negative breast cancer. Carcinogenesis 2019, 40, 1278–1287. [Google Scholar] [CrossRef]
- Xie, C.; Yang, L.; Yang, X.; Yang, R.; Li, Y.; Qiu, F.; Chen, M.; Fang, W.; Bin, X.; Deng, J.; et al. Sipa1 promoter polymorphism predicts risk and metastasis of lung cancer in Chinese. Mol. Carcinog. 2013, 52, 110–117. [Google Scholar] [CrossRef]
- Ugenskienė, R.; Myrzaliyeva, D.; Jankauskaitė, R.; Gedminaitė, J.; Jančiauskienė, R.; Šepetauskienė, E.; Juozaitytė, E. The contribution of SIPA1 and RRP1B germline polymorphisms to breast cancer phenotype, lymph node status and survival in a group of Lithuanian young breast cancer patients. Biomark. Biochem. Indic. Expo. Response Susceptibility Chem. 2016, 21, 363–370. [Google Scholar]
- McCabe, E.; Rasmussen, T. lncRNA involvement in cancer stem cell function and epithelial-mesenchymal transitions. Semin. Cancer Biol. 2021, 75, 38–48. [Google Scholar] [CrossRef] [PubMed]
- Ma, Y.; Zhang, J.; Wen, L.; Lin, A. Membrane-lipid associated lncRNA: A new regulator in cancer signaling. Cancer Lett. 2018, 419, 27–29. [Google Scholar] [CrossRef] [PubMed]
- Tang, R.; Wu, Z.; Rong, Z.; Xu, J.; Wang, W.; Zhang, B.; Yu, X.; Shi, S. Ferroptosis-related lncRNA pairs to predict the clinical outcome and molecular characteristics of pancreatic ductal adenocarcinoma. Brief. Bioinform. 2022, 23, bbab388. [Google Scholar] [CrossRef] [PubMed]
- Wang, J.; Su, Z.; Lu, S.; Fu, W.; Liu, Z.; Jiang, X.; Tai, S. LncRNA HOXA-AS2 and its molecular mechanisms in human cancer. Clin. Chim. Acta Int. J. Clin. Chem. 2018, 485, 229–233. [Google Scholar] [CrossRef] [PubMed]
- Xu, J.; Wu, K.; Jia, Q.; Ding, X. Roles of miRNA and lncRNA in triple-negative breast cancer. J. Zhejiang Univ. Sci. B 2020, 21, 673–689. [Google Scholar] [CrossRef]
- Li, X.; Li, Y.; Yu, X.; Jin, F. Identification and validation of stemness-related lncRNA prognostic signature for breast cancer. J. Transl. Med. 2020, 18, 331. [Google Scholar] [CrossRef]
- Ji, D.; Chen, G.; Liu, X.; Zhu, J.; Sun, J.; Zhang, X.; Lu, X. Identification of LINC01615 as potential metastasis-related long noncoding RNA in hepatocellular carcinoma. J. Cell. Physiol. 2019, 234, 12964–12970. [Google Scholar] [CrossRef]
- Hu, Z.; Yang, C.; Guo, S.; Li, Y.; Li, Y. LINC01615 activates ZEB2 through competitively binding with miR-3653-3p to promote the carcinogenesis of colon cancer cells. Cell Cycle 2022, 21, 228–246. [Google Scholar] [CrossRef]
- Zhou, Z.; Yang, Z.; Cui, Y.; Lu, S.; Huang, Y.; Che, X.; Yang, L.; Zhang, Y. Identification and Validation of a Ferroptosis-Related Long Non-Coding RNA (FRlncRNA) Signature to Predict Survival Outcomes and the Immune Microenvironment in Patients With Clear Cell Renal Cell Carcinoma. Front. Genet. 2022, 13, 787884. [Google Scholar] [CrossRef]
- Doherty, A.; Lopes, I.; Ford, C.; Monaco, G.; Guest, P.; de Magalhães, J. A scan for genes associated with cancer mortality and longevity in pedigree dog breeds. Mamm. Genome 2020, 31, 215–227. [Google Scholar] [CrossRef]





Publisher’s Note: MDPI stays neutral with regard to jurisdictional claims in published maps and institutional affiliations. |
© 2022 by the authors. Licensee MDPI, Basel, Switzerland. This article is an open access article distributed under the terms and conditions of the Creative Commons Attribution (CC BY) license (https://creativecommons.org/licenses/by/4.0/).
Share and Cite
Xiang, Y.; Feng, L.; Liu, H.; Liu, Y.; Li, J.; Su, L.; Liao, X. SIPA1 Regulates LINC01615 to Promote Metastasis in Triple-Negative Breast Cancer. Cancers 2022, 14, 4815. https://doi.org/10.3390/cancers14194815
Xiang Y, Feng L, Liu H, Liu Y, Li J, Su L, Liao X. SIPA1 Regulates LINC01615 to Promote Metastasis in Triple-Negative Breast Cancer. Cancers. 2022; 14(19):4815. https://doi.org/10.3390/cancers14194815
Chicago/Turabian StyleXiang, Yuan, Lingyun Feng, Hui Liu, Yuhuan Liu, Jiapeng Li, Li Su, and Xinghua Liao. 2022. "SIPA1 Regulates LINC01615 to Promote Metastasis in Triple-Negative Breast Cancer" Cancers 14, no. 19: 4815. https://doi.org/10.3390/cancers14194815
APA StyleXiang, Y., Feng, L., Liu, H., Liu, Y., Li, J., Su, L., & Liao, X. (2022). SIPA1 Regulates LINC01615 to Promote Metastasis in Triple-Negative Breast Cancer. Cancers, 14(19), 4815. https://doi.org/10.3390/cancers14194815

