Simple Summary
Due to population ageing, there is an increasing number of older patients with head and neck cancers (HNC). Management of HNCs is complex. This population may be frailer than other patients with solid cancer. The Geriatric Assessment (GA) is a multidimensional diagnostic and therapeutic tool focused on frailty to propose a coordinated treatment plan and long-term follow-up. Several trials assessed the efficacy of GA-driven interventions on diverse outcomes but no recent randomized controlled trial demonstrated the impact on mortality, functional, or nutritional status as a primary outcome in this particular population. This trial highlighted several difficulties in implementation of geriatric interventions and suggested that the assessment of other models as co-management with oncologists and/or experienced practice nurses could be useful in clinical routine practice.
Abstract
This study assesses the efficacy of Geriatric Assessment (GA)-driven interventions and follow-up on six-month mortality, functional, and nutritional status in older patients with head and neck cancer (HNC). HNC patients aged 65 years or over were included between November 2013 and September 2018 by 15 Ear, Nose, and Throat (ENT) and maxillofacial surgery departments at 13 centers in France. The study was of an open-label, multicenter, randomized, controlled, and parallel-group design, with independent outcome assessments. The patients were randomized 1:1 to benefit from GA-driven interventions and follow-up versus standard of care. The interventions consisted in a pre-therapeutic GA, a standardized geriatric intervention, and follow-up, tailored to the cancer-treatment plan for 24 months. The primary outcome was a composite criterion including six-month mortality, functional impairment (fall in the Activities of Daily Living (ADL) score ≥2), and weight loss ≥10%. Among the patients included (n = 499), 475 were randomized to the experimental (n = 238) or control arm (n = 237). The median age was 75.3 years [70.4–81.9]; 69.5% were men, and the principal tumor site was oral cavity (43.9%). There were no statistically significant differences regarding the primary endpoint (n = 98 events; 41.0% in the experimental arm versus 90 (38.0%); p = 0.53), or for each criterion (i.e., death (31 (13%) versus 27 (11.4%); p = 0.48), weight loss of ≥10% (69 (29%) versus 65 (27.4%); p = 0.73) and fall in ADL score ≥2 (9 (3.8%) versus 13 (5.5%); p = 0.35)). In older patients with HNC, GA-driven interventions and follow-up failed to improve six-month overall survival, functional, and nutritional status.
1. Introduction
With aging of the population, increasing numbers of older patients are suffering from head and neck cancers (HNC) [1]. About 30% of HNCs are diagnosed in patients aged 70 years or over and 10% over 80 years of age [1,2].
The management of HNC in older patients is complex because of the high toxicity of loco-regional treatments (notably affecting swallowing and communication after surgery) and no treatment standards because of a lack of dedicated studies and the heterogeneity of older people [3,4,5]. Comorbidities, impaired nutritional, mood, cognition and functional status, and a poor social environment are associated with treatment complications and decreased overall survival [6,7,8,9,10]. Moreover, HNC patients may be frailer than other patients with solid tumors because of their major functional impacts [11]. The assessment of frailty by geriatric assessment (GA) is recommended by learned societies to evaluate the capacity of older patients to undergo cancer treatment [12,13]. The Comprehensive Geriatric Assessment (CGA) was developed by geriatricians as a ‘multidimensional interdisciplinary diagnostic process focused on determining a frail older person’s medical, psychological, and functional ability in order to develop a coordinated and integrated plan for treatment and long-term follow-up’ [14]. The CGA offers both a diagnostic and therapeutic tool. In a non-cancer setting, a CGA increases the probability of being alive at home [15]. In older patients with cancer, several recent randomized trials showed the benefit of GA-driven intervention on chemotherapy and toxics effects as primary outcomes but did not find any impact of GA-driven intervention on mortality as a secondary outcome [16,17,18]. To our knowledge, no randomized controlled trial has demonstrated any beneficial effects of GA-driven interventions and geriatric follow-up on mortality or daily living activities (functional status) or nutritional status as a primary outcome in older patients with cancer.
We hypothesized that a GA-driven intervention and follow-up in older patients with Head and Neck Squamous Cell Carcinoma (HNSCC) could improve overall survival and functional and nutritional status. Our main objective was to evaluate the benefits of GA-driven interventions and follow-up on six-month overall survival and functional and nutritional status in older patients with HNSCC.
2. Materials and Methods
2.1. Experimental Design
This was an open-label, multicenter, randomized, controlled trial in two parallel groups and independent outcome assessors in older patients with HNC benefiting from GA-driven interventions and follow-up (experimental arm) versus standard of care (control arm).
2.2. Setting
The trial was conducted in 13 centers in France; ten in teaching hospitals and three in non-teaching hospitals, and 15 clinical departments: 11 Ear, Nose, and Throat (ENT) and four oral and maxillofacial surgery.
2.3. Participants
The eligibility criteria for patients were age ≥70 years, and a macroscopic diagnosis of HNC (oral, oropharyngeal, hypopharyngeal, or laryngeal locations) awaiting histological confirmation. The exclusion criteria were inmate in a correctional facility; subject to legal guardianship; psychological, familial, social, or geographic conditions that might interfere with conduct of the study; a personal history of head and neck cancer and a rare tumor site (sinonasal or salivary gland). All enrolled patients gave their written informed consent. The protocol was approved by the appropriate Ethics Committee (CPP Ile-de-France I, Paris, France, approval on 20 April 2013; no. 13213). The trial is registered on ClinicalTrials.gov [NCT02025062].
Two important changes were made after the trial had started: firstly, we allowed the inclusion of patients between the ages of 65 and 69 years as accrual was slower than anticipated and these adults with HNC could have a frailty profile [11], and secondly, we permitted the inclusion of patients with a previous history of HNC if it had been treated more than five years previously, as the current episode could be considered as a new cancer [19,20].
2.4. Intervention
In the experimental arm, patients benefited from a GA-driven intervention and follow-up, while in the control arm, patients received standard of care. The GA-driven intervention and follow-up were assured by a senior geriatrician with help from a nurse if necessary, and had four components as previously described in detail [21].
Briefly:
1—Pre-treatment geriatric assessment: This was performed by a geriatrician with expertise in oncology before the multidisciplinary meeting during which the cancer treatment plan would be established. When this schedule was not possible for organizational reasons, the geriatric assessment was planned after the multidisciplinary meeting but before the initiation of treatment;
2—Participation of the geriatrician in determining the cancer treatment plan and in the multidisciplinary meeting;
3—A GA-driven intervention proposed by the geriatrician. The intervention program had four components: optimization of the management of problems detected in GA-related health domains and regarding five comorbidities (chronic atrial fibrillation, chronic heart failure, diabetes, coronary artery disease, and hypertension), a medication review, patient education on the self-management of comorbidities, and information on cancer treatments. Corrective measures were implemented as required. Interventions were suggested as recommendations by the geriatrician or directly prescribed to the team in charge of the patient;
4—The standardized geriatric follow-up involved a brief assessment of nutrition, mood, pain, functional status, the five comorbidities listed above, self-perceived health status, medication use, and the implementation of geriatric interventions if necessary. The follow-up schedule consisted in seven medical follow-up visits by geriatricians, the timing of which was adapted to the cancer treatment plan (Supplemental). When it was not possible to organize a face-to-face follow-up visit, the geriatrician completed this over the telephone.
The geriatric domains assessed by the geriatrician at the beginning and during the patient’s follow-up as well as the implemented interventions were presented in Table 2 of the article published on the study protocol in 2014 [21].
2.5. Outcomes
The main outcome was a composite criterion, assessed at six months after randomization, and included death, a decrease by two points or more in the Activities of Daily Living (ADL) score from baseline, and weight loss of 10% or more from baseline. Beyond death, loss of independency and weight are major prognostic factors in this population. The ADL and weight measurements were standardized using a measurement guide and a dedicated balance, similar in every center (Seca 813 Robusta, designed in Hamburg (Germany) and made in China). The outcome was adjudicated by an independent clinical research assistant.
2.6. Collected Data
Clinical characteristics (gender, weight loss, ADL score, performance status, G8 score based on 8 items: age, appetite change, weight loss, mobility, body mass index, neuropsychological problems, self-rated health, medication), comorbidities, smoking status, and alcohol consumption were collected at baseline. Oncologic characteristics included localization of cancer, TNM stage, and treatment plan (treatment decision based on the multidisciplinary meeting and treatment received). In the experimental arm, characteristics based on the geriatric assessment were collected such as functional status (IADL score), mobility (falls, timed get-up-and-go test, outside walking with help, one-leg standing test), asthenia, comorbidities (total CIRS-G score), nutritional status (MNA score), cognition (MMSE score), and GA-driven interventions.
2.7. Sample Size
We hypothesized that the intervention would result in an absolute decrease of at least 10% in the principal endpoint, and we assumed that 30% of controls would achieve the primary endpoint. With a 5% two-sided alpha risk and 80% power, 640 patients would be required for the study (320 in each arm). We assumed that 10% of patients would be lost to follow-up before study completion or that their data would not available regarding the primary endpoint. We therefore planned to include a total of 704 patients.
The first patient was included in November 2013. Due to a slow-down in recruitment and the end of the grant period, the study coordinators convened an interim and independent data monitoring committee (IDMC) meeting in September 2018, at which time, 499 patients had been randomized. Unplanned futility analyses revealed that even if the full number of patients required had been obtained, our results could not have shown a difference in the main outcome, leading to an early termination of the trial.
2.8. Randomization
Randomization was centralized using an online system (RandoWeb, Paris, France) [22]. This system applied a minimization program to balance the two arms with respect to center, age (< or ≥80 years), T stage (< or ≥T2), N stage (< or ≥N2), and tumor site (oral, oropharyngeal, hypopharyngeal, or laryngeal). Because simple minimization within centers could, in theory, lead to the alternation of treatment allocations, the algorithm also incorporates 30% of random allocation, thus helping to ensure concealment. The allocation ratio was 1:1.
2.9. Statistical Analysis
Baseline demographics, comorbidities, risk factors, and HNSCC characteristics in the two randomized arms were described, as were geriatric characteristics and geriatric interventions in the experimental arm. Quantitative variables were described as means (±1 standard deviation (SD)) or medians (25–75th percentiles) and qualitative variables as numbers (%).
An efficacy analysis on the primary outcome was analyzed using the intent-to-treat principle, with all patients kept in the arm to which they had been assigned by the randomization system and multiple imputation for patients with missing data for the main outcome (i.e., ADL and weight loss changes, not for death criterion). Secondary analyses were performed on complete cases using the per-protocol principle. Logistic regression was used for efficacy analyses under the intention-to-treat and per-protocol principles. Crude Odds ratio (OR) were reported with their 95% confidence intervals (CI). Pearson’s chi-square test was used in a secondary analysis of complete cases. Moreover, each component of the main endpoint was analyzed using a similar methodology (logistic regression and Pearson’s chi-square test), except for death to which survival analysis was applied (log rank test). ADL and weight loss changes were also analyzed continuously and multiple imputations were made for patients with missing data for these variables, before the application of linear regression.
In the experimental arm, geriatric interventions were generally considered as initiated when at least one of them was prescribed; otherwise they were considered to be suggested, or unnecessary when they were neither prescribed nor suggested.
Predefined subgroup analyses were conducted according to age group (< or ≥80 years), tumor site (oral, oropharyngeal, laryngeal), and metastasis status (M0, M1/Mx).
Statistical significance was considered with p < 0.05, and all tests were two-tailed. Statistical analyses were performed with Stata software (version 15.0, StataCorp, College Station, TX, USA), and data were reported according to CONSORT guidelines [23].
3. Results
3.1. Description of the Population
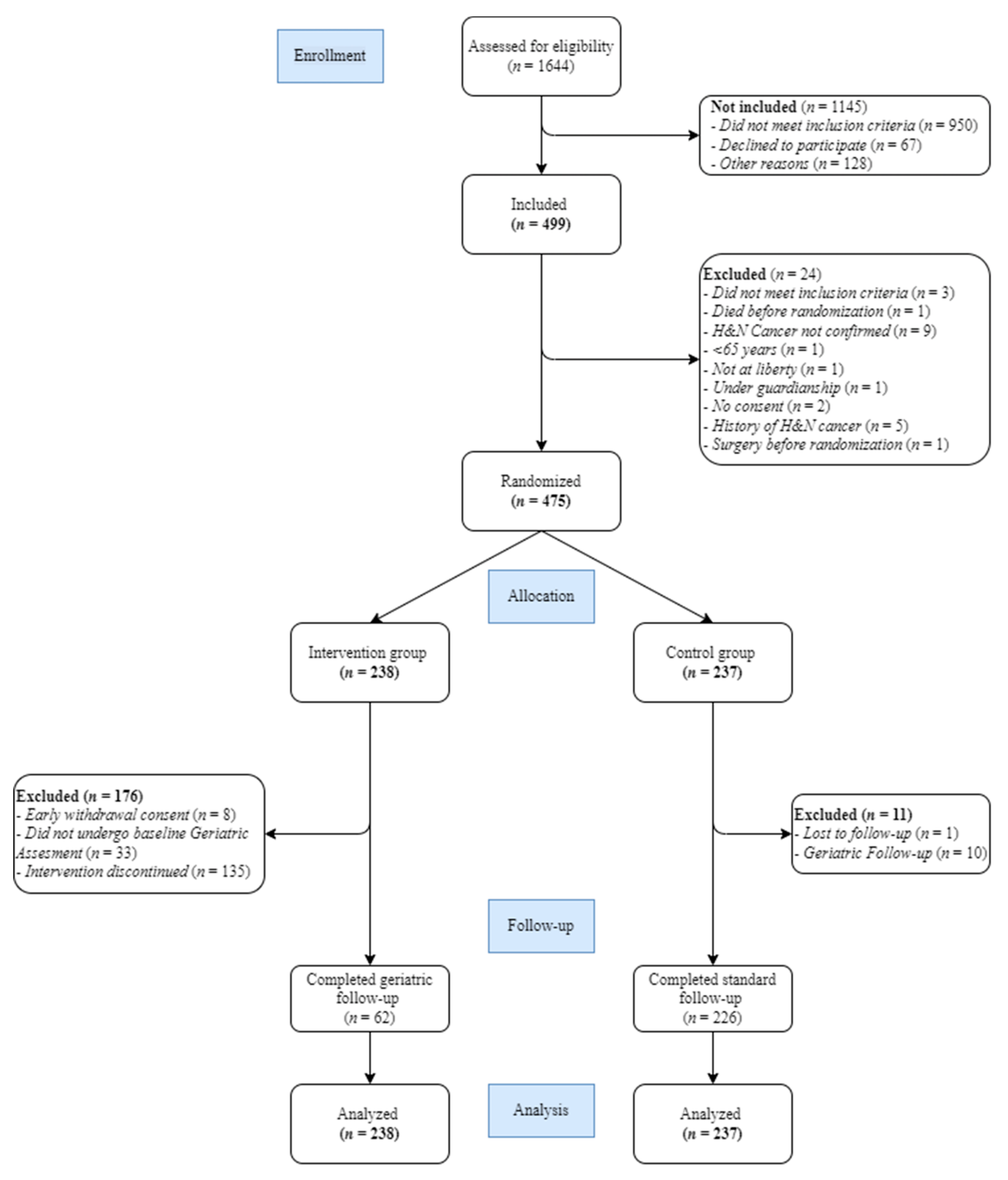
A total of 499 patients were included in the study, 475 of whom were randomized to benefit from a GA-driven intervention with follow-up (n = 238) or not (n = 237) (Figure 1). Among these, 176 patients (74%) and 11 (5%) patients did not complete the geriatric and standard follow-up as it was planned, respectively. Patients mostly received the CGA after the multidisciplinary meeting (69%) but 2.5 days in median [0.5–7] right after.
Figure 1.
Flowchart for the EGeSOR trial.
At baseline, the median age was 75.2 years [70.3–82.2] in the experimental arm and 75.6 years [70.6–81.7] in the control arm; 32.8% and 28.3% of patients were women, respectively. Over 60% of patients had a performance status of 0 and less than 15% of patients had an ADL score ≤5.5 in both arms, 59.6% and 64.5% of patients in the experimental and control arms had a G8 score ≤14 (Table 1), respectively. Among patients in the experimental arm, the cancer sites were oral (43.5%), laryngeal (25.0%), oropharyngeal (22.9%), and hypopharyngeal (8.6%), and 20.3% of patients had metastases. In the control arm, the cancer sites were oral (44.4%), laryngeal (24.8%), oropharyngeal (21.7%), and hypopharyngeal (9.1%) and 21% of patients had metastases. Alcohol consumption concerned 38.3% of patients in the experimental arm and 37.5% in the control arm, and included the consumption of wine (60.0% and 47.6% respectively in each arm), strong alcohol (10.6% and 16.7%), and beer (5.9% and 17.9%) (Table 1).
Table 1.
Baseline characteristics of participants.
The scheduled cancer treatment (and the actual received treatment) was surgery in 55.2% (92 %) of patients in the experimental arm and 50.8% (98 %) of patients in the control arm, chemotherapy-radiotherapy in 15.2% (74 %) and 14.4% (82 %) of patients respectively, and radiotherapy alone in 12.6% (93 %) and 14.4% (91 %), respectively. Geriatric parameters assessed by the geriatrician during the GA in the experimental arm and the GA-driven interventions are presented in Table 2. In terms of mobility, 11.7% of these patients reported falls during the past six months and 12.4% had an altered timed-get-up-and-go test (>20 s). Asthenia affected 52.8% of patients. As for cognition, 18.2% of patients had an altered MMSE score (<24) and 24% of patients felt depressed. GA-driven intervention were suggested or prescribed by geriatrician for 63% of patients (Table 2).
Table 2.
Characteristics of the geriatric assessment and GA-driven interventions in the experimental arm (n = 238).
3.2. Efficacy Analysis for the Primary Outcome
There were no statistically significant differences regarding the primary outcome (41.0% versus 38.0%, p = 0.53) (Table 3). There was no difference between the two arms when considering each criterion of the primary outcome (Table 3 and Appendix A), nor also when weight loss and ADL were considered in a continuous manner (p = 0.88 and p = 0.39, respectively). The results were similar for analyses on complete cases, both globally and for each criterion. Under per-protocol analysis, 62 patients were included in the experimental arm and 226 patients in the control arm. No statistically significant differences concerning the primary outcome were observed, either globally or for each criterion.
Table 3.
Impact of GA-driven interventions and follow-up on 6-month overall survival and the functional and nutritional status of older patients with HNSCC.
3.3. Subgroup Analyses
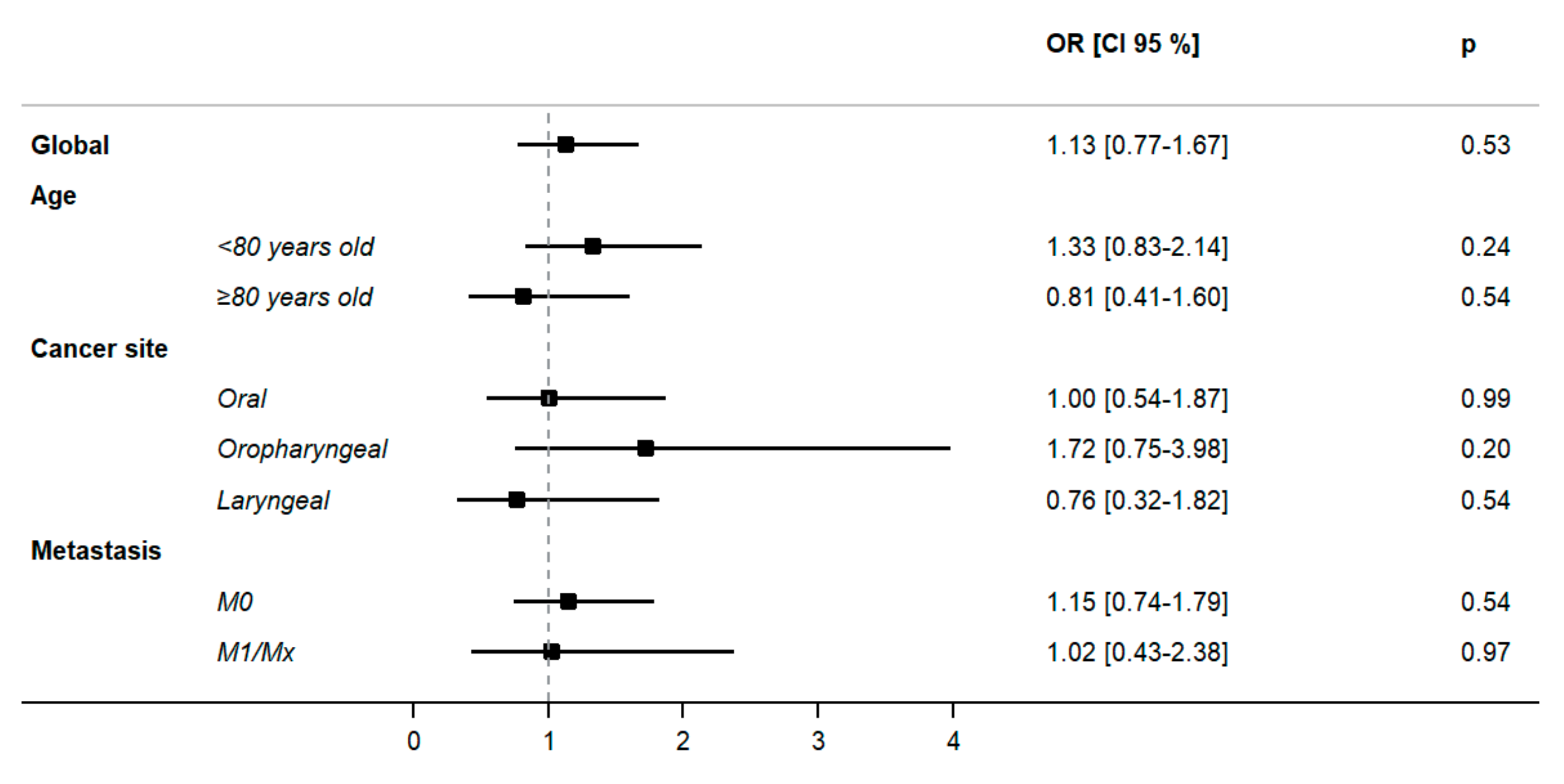
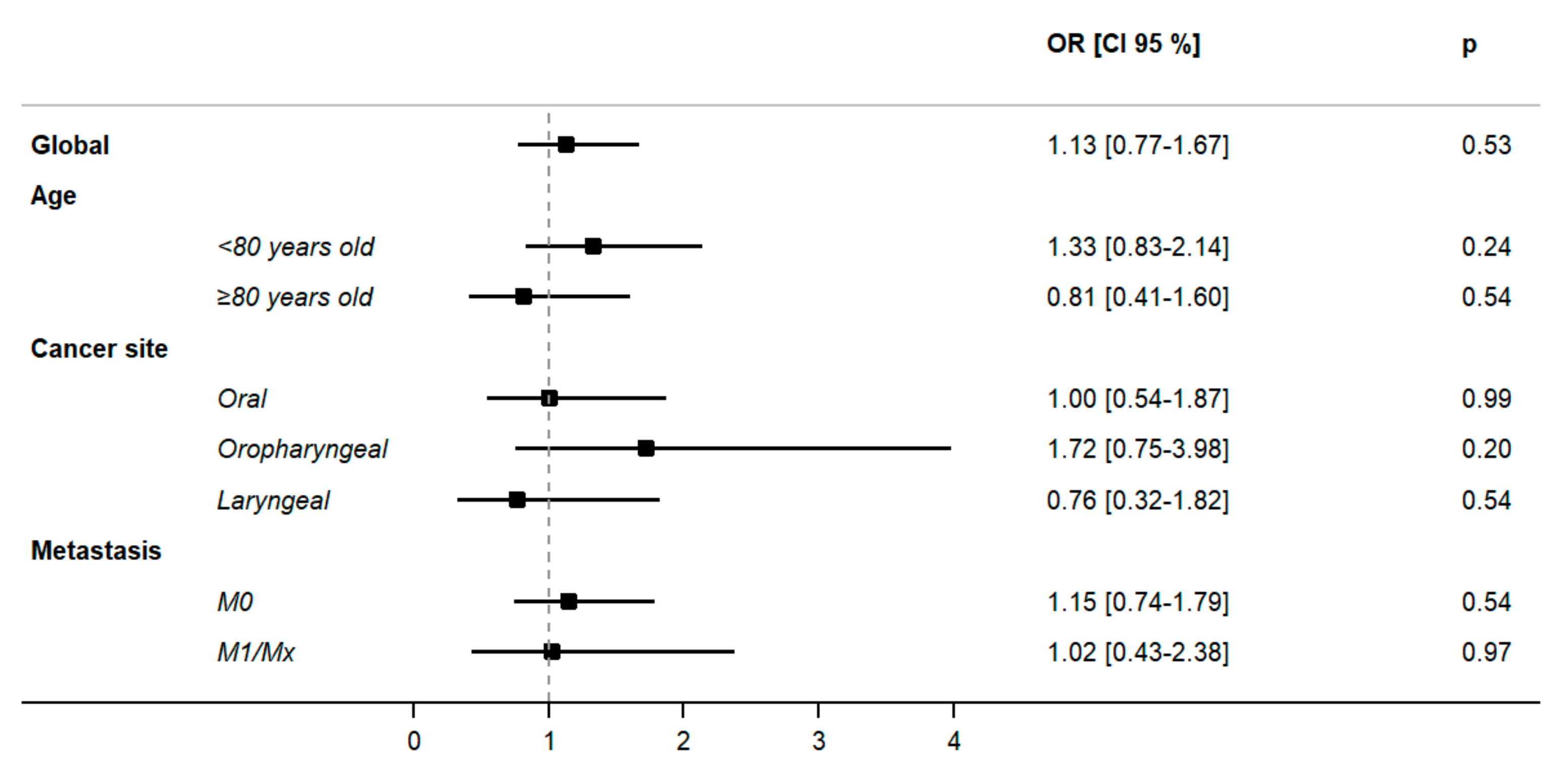
There were no statistically significant differences considering GA-driven interventions in the population aged <80 years and the population aged ≥80 years. The results were similar with respect to cancer site and metastases (Figure 2).
Figure 2.
Impact of GA-driven interventions and follow-up on 6-month overall survival and the functional and nutritional status of older patients with HNSCC according to age, cancer site and metastasis status. Logistic regression models were applied. Abbreviations: OR, odds ratio; CI, confidence interval.
4. Discussion
The EGeSOR study did not allow to conclude on the impact of GA-driven interventions and follow-up added to standard of care for HNC in older patients on the six-month mortality and functional and nutritional status for several reasons; however, this trial did not demonstrate the effectiveness of GA with or without driven interventions on this outcome.
Five comparable randomized trials concerning other tumor sites have been performed. Recently, Daneng Li et al. found a positive effect of GA-driven interventions in the reduction of chemotherapy toxic effect but did not demonstrate any benefit on survival probabilities after 6 and 12 months in patients with solid tumors in the GAIN trial [18]. Similarly, in a population of patients with colorectal cancer, Lund et al. showed the benefit of GA-based interventions on the completion of chemotherapy but not on mortality [16]. In a cluster-randomized trial, Mohile SG et al. showed a reduction of grade 3–5 chemotherapy toxicities with a GA summary with management recommendations to oncologists in older patients with advanced cancer but no impact on survival [17]. None of these trials considered mortality, functional and nutritional status as a primary outcome. In a subgroup analysis of 99 patients with various tumor sites, Rao AV et al. failed to demonstrate the impact of GA-driven interventions and follow-up on one-year mortality [24]. Similarly, in 122 frail patients operated for colorectal cancer, Ommundsen N et al. did not find any impact of pre-operative GA-driven interventions on the risk of postoperative complications or on secondary outcomes such as repeat surgery, readmission, or mortality [25].
The principal explanation for these results may be the high proportion (74%) of patients who did not benefit from the complete intervention as planned even though all the patients in the intervention group received a GA. This was due to logistical and organizational problems: in four centers, a geriatrician was not present on-site and in four others, the geriatric medicine team lacked the time and personnel to achieve the planned follow-up visits. The lack of geriatricians with expertise in oncology in both France and other countries has been mentioned elsewhere [26,27]. Alternative models (which do not require input from geriatricians) are currently being explored. In another randomized pilot study, the use of an algorithm to guide GA management recommendations to oncologists led to a low level of implementation [26]. Elsewhere, during a randomized controlled trial in older ambulatory post-surgical cancer patients, McCorkle R et al. demonstrated that a standardized home care intervention implemented by advanced practice nurses increased survival [28]. Three other large multicenter randomized trials are currently under way to evaluate the impact of GA-driven interventions implemented by nurse practitioners on chemotoxicity [29] or overall survival and health quality of life [30,31]. The degree of implementation of intervention, i.e., the actual realization of the proposed or recommended intervention, is rarely reported in the studies, but in light of the difficulties encountered, reporting and documenting the effective implementation of interventions is relevant, as it was reported by Daneng Li et al. in the GAIN trial where 76.8 % of interventions were implemented in the experimental arm [18].
The second explanation arises from the role of geriatrician as an advisor. Indeed, a third of GA interventions were only suggested by the geriatrician but we cannot be sure that they were effectively implemented. This was consistent with previous research in both cancer and non-cancer settings where the input of geriatric interventions remained uncertain in the geriatric team model [25,32,33,34]. An alternative model might be co-management, a promising aspect of this model being that geriatric teams would be directly involved in and have direct control over relevant medical issues [35], mainly regarding the treatment of ENT tumors which have a considerable impact on communication and mood. In a before-after cohort study, Shahrokni A et al. found that geriatric co-management with a surgical team was associated with a significant reduction in 90-day postoperative mortality among older patients with cancer [36].
The final explanation may be related to the choice of study population. We chose a large population with few exclusion criteria so that it would be transposable to a real-life setting.
Indeed, we did not include frailty screening in our inclusion criteria and fixed a relatively young cut-off of age as HNC patients are known to be frailer than their peers with other solid malignancies even after adjustment for comorbidities, mainly because their lifestyle is less healthy [11]. However, this led us to include a large proportion of more robust patients, insofar as 38% of our study population had a G8 score >14.
Moreover, the percentages of women, non-smokers and non-alcoholic patients in our study were higher than those anticipated from the ENT cancer registers. This could be explained by an increase in the number of tumors linked to papillomavirus in older patients, which was not classified in our study. It would be interesting to analyze this risk factor because it has a direct impact on survival and treatment. Tumors linked to papillomavirus generally have a better prognosis than those linked to classic risk factors.
The limitations of our study concerned the lack of complete implementation of the intervention, and the fact that we did not attain our planned sample size. Moreover, the choice of endpoints such as mortality, functional limitation and nutritional status could be questionable. It is possible that GA interventions in the context of managing HNC have minor effects on such endpoints, but may improve feasibility, tolerance of anticancer treatment and health-related quality of life. A large multicenter randomized phase III trial is also in progress to evaluate GA-driven interventions and follow-up on the quality of life of patients aged 70+ years with solid tumors, lymphoma or myeloma who are referred for chemotherapy [31]. In addition, due to the heterogeneity and diversity of treatments offered in the study population (i.e., surgery, radiotherapy, chemotherapy), the outcome may probably have been adapted according to the type of treatment. Moreover, it would also have been relevant to collect the information on the initial ENT physician proposal before CGA.
Our study nevertheless had several strengths. Firstly, it was the largest multicenter randomized controlled trial to have assessed the efficacy of GA-driven interventions and follow-up in older patients with cancer on a clinical primary outcome. Secondly, the use of minimization in the randomization method enabled the limitation of selection and confusion bias. Thirdly, the GA-driven intervention was standardized and based on validated international measurement tools and the most recent clinical guidelines.
5. Conclusions
We were not able to demonstrate a direct clinical benefit of GA-driven interventions on six-month mortality and functional and nutritional status in older patients with HNC. This implied failure of the intervention model we had chosen. The assessment of other models for GA-driven implementation and follow-up, such as co-management, a shared-care model with oncologists and/or experienced practice nurses could be useful in this setting.
Author Contributions
Conceptualization, E.P., L.B. and F.C.-P.; methodology, E.P., L.B. and F.C.-P.; validation E.P., F.C.-P. and C.L.; formal analysis, F.C.-P. and L.B.; investigation, E.P., L.B., C.B. (Chloe Bertolus), M.B., E.B. (Emilie Bequignon), P.C., T.S., J.L.S.G., S.P., E.B. (Eric Bouvard), M.L., D.S., L.C., L.d.D., B.P., B.B., A.R.-S., E.S., C.B. (Christine Bach), A.B. (Antoine Bizard), A.B. (Abderrahmane Bounar), A.M., B.A., E.C., D.C., C.G., O.M., E.L. and S.L.; resources, E.P.; data curation, E.P., F.C.-P., L.G. and C.L.; writing—original draft preparation, E.P., C.L. and F.C.-P.; writing—review and editing, E.P., L.B., C.B. (Chloe Bertolus), M.B., E.B. (Emilie Bequignon); P.C., T.S., J.L.S.G., S.P., E.B. (Eric Bouvard), M.L., D.S., L.C., L.d.D., B.P., B.B., A.R.-S., E.S., C.B. (Christine Bach), A.B. (Abderrahmane Bounar), A.B. (Antoine Bizard), A.M., B.A., E.C., D.C., C.G., O.M., E.L., S.L.,C.L. and F.C.-P.; visualization E.P., C.L. and F.C.-P.; supervision E.P., L.B. and F.C.-P.; project administration L.G. and F.C.-P.; funding acquisition E.P., L.B., L.G. and F.C.-P. All authors have read and agreed to the published version of the manuscript.
Funding
The EGeSOR study was supported by grants from the French National Cancer Institute [INCa] [RAFC1202] and the platform for clinical research in older cancer patients (PACAN, Ligue Nationale contre le Cancer).
Institutional Review Board Statement
The study was conducted in accordance with the Declaration of Helsinki, and approved by Ethics Committee (CPP Ile-de-France I, Paris, France, approval on 20 April 2013; no. 13213). The trial is registered on ClinicalTrials.gov [NCT02025062].
Informed Consent Statement
Informed consent was obtained from all subjects involved in the study.
Data Availability Statement
The data presented in this study are available on request from the corresponding author.
Acknowledgments
We would like to thank the investigators and clinical research assistant for including and following the patients: M Baron, P Bedbeder, E Bequignon, L Brugel, A Gautier, P Gouhier, H de Kermadec, M Devars du Mayne, S Lacour, C Jouan (CHIC, Creteil); S Bahous, A Bechara, F Chaumel, HH Dang, M Lutchmaya, N Lubango, J Naturel, N Taguett, G Traoré (CHIV, Villeneuve-Saint-Georges); M Benassarou, C Bertoia-Caufourier, C Bertolus, P Caillet, A Chaine, A Elaroubi, S Haddad-Roche, A Gaubert, R Hossein, M Kabouya, N Mokrane, G Murcier, F Roule-Yvonnet, T Schouman, N Tabchouri, A Zaehate-Ghoul (APHP, La Pitié-Salpétrière, Paris); S Albert, A Regui, M Antoni, B Barry, J Benhamou, W Frezouls, C Halimi, C Loiseau-Breton, J Lahmar, C Patry, A Picard, R Qabbal, S Raccah, I Younes (APHP, Bichat, Paris); A Adam-Wolff, S Barrault, P Brami, O Daghia, C Foirest, P Guenon, O Maiga, G Koubbi, A Maury, K Mellouk, A Minard, S Rullé, E Sauvaget, N Sorrel-Dejerine, H Tran (Saint-Joseph, Paris); C Bach, A Bizard, C Cantal F Chabolle, M Cottard, E Monot, I Wagner (Hôpital Foch, Suresnes); N Amalou, B Angelard, A Baudin, B Baujat, E Bouvard, A Burgess, O de Crouy-Chanel, M Dembele, A Dubos, J Lacau St Guily, M Laurent, M Lesnik, O Mazzaschi, S Périé, S Raccah, S Samaha, M Simmonnet, A Villepelet, A Zribi (APHP, Tenon, Paris); HN Alamara, E Chevalier, F Chtaran M Husleag, F Kabirian, C Mendiburu, A Grembombo, T Guerekobaya, T Langagne, F Parvy, F Tahmasebi, R Youb, M Vigneron, L Zerargui (CH de Montfermeil, Montfermeil); D Chevalier, C Gaxatte, D Lemettre, F Mouawad, B Rysman, A Shaikhalarab (CHRU de Lille, Lille); C Agasse, I Broyard, S Chauvet, L de Decker, C Dibon, Y Donnio, M Guillet, P Hublain, P Jego, C Ferron, C Guibaud, J Longis, O Malard, M Pennuen, B Piot, Y Philippe (Hotel-Dieu, CHRU de Nantes, Nantes); N Badis, V Boutant, L Chaumette, TM Cloutier, R Glatre, I Gharzouli, J Mandrou, AS Pellen, B Pilorge, D Salvan, S Touil (CH Sud Francilien; Corbeil-Essonne); E Bequignon, P Caillet, A Nkono, (APHP, Henri-Mondor, Créteil); S Bertin, X Dufour, E Favard E Liuu (CHU de Poitiers, Poitiers). We thank V Hawken for editing the English language of the manuscript. Our thanks go to P Jouany, L Gregoire, S Prieur, A Radenne, I Vivaldo, and A Zribi for coordinating the study; C Chambraud and C Vialette for data management and creating the electronic case report form, and E Guéry, A Le Thuaut and V Morice for creating the randomization algorithm. We would also like to thank the members of the Data Safety Monitoring Board: S Gourgou, L Mourey and Rabia Boulhassass. And finally, our thanks go members of the PACAN platform, S Mathoulin-Pélissier, and Caroline Lalet.
Conflicts of Interest
PC declared a contract as expert in geriatric oncology for an observational prospective cohort (phase IV), no fees (Pfizer); honoraria for presentation during an educational Symposium (AMGEN); advisory board (Pfizer). AR received payments from clinical nutrition pharmaceutical industry (Nestlé, Nutricia, Lactalis, Fresenius, Entreprises de la nutrition clinique) and supports for participation to congress, travel and inscription from clinical nutrition pharmaceutical industry. EP declared honoraria for presentation during an educational Symposium (AMGEN; SERVIER); advisory board (Pfizer, BMS), supports for participation to congress, travel and inscription from NUTRICIA.
Appendix A
Figure A1.
Impact of GA-driven interventions and follow-up on the overall survival of older patients with HNSCC according intent-to-treat (a) Overall survival (intent-to-treat analysis) and per-protocol analysis (b) Overall survival (per-protocol analysis).
Figure A1.
Impact of GA-driven interventions and follow-up on the overall survival of older patients with HNSCC according intent-to-treat (a) Overall survival (intent-to-treat analysis) and per-protocol analysis (b) Overall survival (per-protocol analysis).

References
- Huang, S.H.; O’Sullivan, B.; Waldron, J.; Lockwood, G.; Bayley, A.; Kim, J.; Cummings, B.; Dawson, L.A.; Hope, A.; Cho, J.; et al. Patterns of care in elderly head-and-neck cancer radiation oncology patients: A single-center cohort study. Int. J. Radiat. Oncol. Biol. Phys. 2011, 79, 46–51. [Google Scholar] [CrossRef] [PubMed]
- Guigay, J. Things are changing for head and neck squamous cell carcinomas. Curr. Opin. Oncol. 2019, 31, 121. [Google Scholar] [CrossRef] [PubMed]
- Canoui-Poitrine, F.; Lievre, A.; Dayde, F.; Lopez-Trabada-Ataz, D.; Baumgaertner, I.; Dubreuil, O.; Brunetti, F.; Coriat, R.; Maley, K.; Pernot, S.; et al. Inclusion of Older Patients with Cancer in Clinical Trials: The SAGE Prospective Multicenter Cohort Survey. Oncologist 2019, 24, e1351–e1359. [Google Scholar] [CrossRef] [PubMed] [Green Version]
- Cervenka, B.P.; Rao, S.; Bewley, A.F. Head and Neck Cancer and the Elderly Patient. Otolaryngol. Clin. N. Am. 2018, 51, 741–751. [Google Scholar] [CrossRef]
- Le Saux, O.; Falandry, C.; Gan, H.K.; You, B.; Freyer, G.; Peron, J. Inclusion of elderly patients in oncology clinical trials. Ann. Oncol. 2016, 27, 1799–1804. [Google Scholar] [CrossRef] [PubMed]
- Puts, M.T.; Santos, B.; Hardt, J.; Monette, J.; Girre, V.; Atenafu, E.G.; Springall, E.; Alibhai, S.M. An update on a systematic review of the use of geriatric assessment for older adults in oncology. Ann. Oncol. 2014, 25, 307–315. [Google Scholar] [CrossRef]
- Noor, A.; Gibb, C.; Boase, S.; Hodge, J.C.; Krishnan, S.; Foreman, A. Frailty in geriatric head and neck cancer: A contemporary review. Laryngoscope 2018, 128, E416–E424. [Google Scholar] [CrossRef]
- Ferrat, E.; Paillaud, E.; Laurent, M.; Le Thuaut, A.; Caillet, P.; Tournigand, C.; Lagrange, J.L.; Canoui-Poitrine, F.; Bastuji-Garin, S.; Group, E.S. Predictors of 1-Year Mortality in a Prospective Cohort of Elderly Patients With Cancer. J. Gerontol. A Biol. Sci. Med. Sci. 2015, 70, 1148–1155. [Google Scholar] [CrossRef]
- Kwon, M.; Kim, S.A.; Roh, J.L.; Lee, S.W.; Kim, S.B.; Choi, S.H.; Nam, S.Y.; Kim, S.Y. An Introduction to a Head and Neck Cancer-Specific Frailty Index and Its Clinical Implications in Elderly Patients: A Prospective Observational Study Focusing on Respiratory and Swallowing Functions. Oncologist 2016, 21, 1091–1098. [Google Scholar] [CrossRef] [Green Version]
- Boulahssass, R.; Gonfrier, S.; Ferrero, J.M.; Sanchez, M.; Mari, V.; Moranne, O.; Rambaud, C.; Auben, F.; Hannoun Levi, J.M.; Bereder, J.M.; et al. Predicting early death in older adults with cancer. Eur. J. Cancer 2018, 100, 65–74. [Google Scholar] [CrossRef]
- Bras, L.; Driessen, D.; de Vries, J.; Festen, S.; van der Laan, B.; van Leeuwen, B.L.; de Bock, G.H.; Halmos, G.B. Patients with head and neck cancer: Are they frailer than patients with other solid malignancies? Eur. J. Cancer Care 2020, 29, e13170. [Google Scholar] [CrossRef] [PubMed] [Green Version]
- Wildiers, H.; Heeren, P.; Puts, M.; Topinkova, E.; Janssen-Heijnen, M.L.; Extermann, M.; Falandry, C.; Artz, A.; Brain, E.; Colloca, G.; et al. International Society of Geriatric Oncology consensus on geriatric assessment in older patients with cancer. J. Clin. Oncol. 2014, 32, 2595–2603. [Google Scholar] [CrossRef] [PubMed] [Green Version]
- Pallis, A.G.; Wedding, U.; Lacombe, D.; Soubeyran, P.; Wildiers, H. Questionnaires and instruments for a multidimensional assessment of the older cancer patient: What clinicians need to know? Eur. J. Cancer 2010, 46, 1019–1025. [Google Scholar] [CrossRef]
- Rubenstein, L.Z.; Stuck, A.E.; Siu, A.L.; Wieland, D. Impacts of geriatric evaluation and management programs on defined outcomes: Overview of the evidence. J. Am. Geriatr. Soc. 1991, 39, 8S–16S, discussion 17S–18S. [Google Scholar] [CrossRef]
- Ellis, G.; Gardner, M.; Tsiachristas, A.; Langhorne, P.; Burke, O.; Harwood, R.H.; Conroy, S.P.; Kircher, T.; Somme, D.; Saltvedt, I.; et al. Comprehensive geriatric assessment for older adults admitted to hospital. Cochrane Database Syst. Rev. 2017, 9, Cd006211. [Google Scholar] [CrossRef] [PubMed] [Green Version]
- Lund, C.M.; Vistisen, K.K.; Olsen, A.P.; Bardal, P.; Schultz, M.; Dolin, T.G.; Rønholt, F.; Johansen, J.S.; Nielsen, D.L. The effect of geriatric intervention in frail older patients receiving chemotherapy for colorectal cancer: A randomised trial (GERICO). Br. J. Cancer 2021, 124, 1949–1958. [Google Scholar] [CrossRef] [PubMed]
- Mohile, S.G.; Mohamed, M.R.; Xu, H.; Culakova, E.; Loh, K.P.; Magnuson, A.; Flannery, M.A.; Obrecht, S.; Gilmore, N.; Ramsdale, E.; et al. Evaluation of geriatric assessment and management on the toxic effects of cancer treatment (GAP70+): A cluster-randomised study. Lancet 2021, 398, 1894–1904. [Google Scholar] [CrossRef]
- Li, D.; Sun, C.L.; Kim, H.; Soto-Perez-de-Celis, E.; Chung, V.; Koczywas, M.; Fakih, M.; Chao, J.; Cabrera Chien, L.; Charles, K.; et al. Geriatric Assessment-Driven Intervention (GAIN) on Chemotherapy-Related Toxic Effects in Older Adults With Cancer: A Randomized Clinical Trial. JAMA Oncol. 2021, 7, e214158. [Google Scholar] [CrossRef]
- Boysen, M.; Lövdal, O.; Tausjö, J.; Winther, F. The value of follow-up in patients treated for squamous cell carcinoma of the head and neck. Eur. J. Cancer 1992, 28, 426–430. [Google Scholar] [CrossRef]
- Blanchard, D.; Barry, B.; De Raucourt, D.; Choussy, O.; Dessard-Diana, B.; Hans, S.; Lafarge, D. Actualisation de la recommandation: Suivi post-thérapeutique des carcinomes épidermoïdes des voies aérodigestives supérieures de l’adulte: Recherche des métastases et des localisations métachrones œsophagiennes et bron. Ann. Fr. D’oto-Rhino-Laryngol. Pathol. Cervico-Faciale 2015, 132, 204–209. [Google Scholar] [CrossRef]
- Brugel, L.; Laurent, M.; Caillet, P.; Radenne, A.; Durand-Zaleski, I.; Martin, M.; Baron, M.; de Kermadec, H.; Bastuji-Garin, S.; Canoui-Poitrine, F.; et al. Impact of comprehensive geriatric assessment on survival, function, and nutritional status in elderly patients with head and neck cancer: Protocol for a multicentre randomised controlled trial (EGeSOR). BMC Cancer 2014, 14, 427. [Google Scholar] [CrossRef] [PubMed] [Green Version]
- Morice, V. RandoWeb, an online randomization tool for clinical trials. Comput. Methods Programs Biomed. 2012, 107, 308–314. [Google Scholar] [CrossRef] [PubMed]
- Schulz, K.F.; Altman, D.G.; Moher, D. CONSORT 2010 Statement: Updated guidelines for reporting parallel group randomised trials. BMC Med. 2010, 8, 18. [Google Scholar] [CrossRef] [PubMed] [Green Version]
- Rao, A.V.; Hsieh, F.; Feussner, J.R.; Cohen, H.J. Geriatric evaluation and management units in the care of the frail elderly cancer patient. J. Gerontol. A Biol. Sci. Med. Sci. 2005, 60, 798–803. [Google Scholar] [CrossRef] [PubMed] [Green Version]
- Ommundsen, N.; Wyller, T.B.; Nesbakken, A.; Bakka, A.O.; Jordhøy, M.S.; Skovlund, E.; Rostoft, S. Preoperative geriatric assessment and tailored interventions in frail older patients with colorectal cancer: A randomized controlled trial. Colorectal Dis. 2018, 20, 16–25. [Google Scholar] [CrossRef] [PubMed]
- Magnuson, A.; Lemelman, T.; Pandya, C.; Goodman, M.; Noel, M.; Tejani, M.; Doughtery, D.; Dale, W.; Hurria, A.; Janelsins, M.; et al. Geriatric assessment with management intervention in older adults with cancer: A randomized pilot study. Support Care Cancer 2018, 26, 605–613. [Google Scholar] [CrossRef] [Green Version]
- Williams, G.R.; Weaver, K.E.; Lesser, G.J.; Dressler, E.; Winkfield, K.M.; Neuman, H.B.; Kazak, A.E.; Carlos, R.; Gansauer, L.J.; Kamen, C.S.; et al. Capacity to Provide Geriatric Specialty Care for Older Adults in Community Oncology Practices. Oncologist 2020, 25, 1032–1038. [Google Scholar] [CrossRef]
- McCorkle, R.; Strumpf, N.E.; Nuamah, I.F.; Adler, D.C.; Cooley, M.E.; Jepson, C.; Lusk, E.J.; Torosian, M. A specialized home care intervention improves survival among older post-surgical cancer patients. J. Am. Geriatr. Soc. 2000, 48, 1707–1713. [Google Scholar] [CrossRef]
- Li, D.; Sun, C.-L.; Kim, H.; Chung, V.; Koczywas, M.; Fakih, M.; Chao, J.; Chien, L.; Charles, K.; Hughes, S.F.D.S.; et al. Geriatric assessment-driven intervention (GAIN) on chemotherapy toxicity in older adults with cancer: A randomized controlled trial. J. Clin. Oncol. 2020, 38, 12010. [Google Scholar] [CrossRef]
- Soubeyran, P.; Terret, C.; Bellera, C.; Bonnetain, F.; Jean, O.S.; Galvin, A.; Chakiba, C.; Zwolakowski, M.D.; Mathoulin-Pélissier, S.; Rainfray, M. Role of geriatric intervention in the treatment of older patients with cancer: Rationale and design of a phase III multicenter trial. BMC Cancer 2016, 16, 932. [Google Scholar] [CrossRef] [Green Version]
- Puts, M.T.E.; Hsu, T.; Mariano, C.; Monette, J.; Brennenstuhl, S.; Pitters, E.; Ray, J.; Wan-Chow-Wah, D.; Kozlowski, N.; Krzyzanowska, M.; et al. Clinical and Cost-effectiveness of a Comprehensive geriatric assessment and management for Canadian elders with Cancer-the 5C study: A study protocol for a randomised controlled phase III trial. BMJ Open 2019, 9, e024485. [Google Scholar] [CrossRef] [PubMed]
- Deschodt, M.; Flamaing, J.; Haentjens, P.; Boonen, S.; Milisen, K. Impact of geriatric consultation teams on clinical outcome in acute hospitals: A systematic review and meta-analysis. BMC Med. 2013, 11, 48. [Google Scholar] [CrossRef] [PubMed] [Green Version]
- Hempenius, L.; Slaets, J.P.; van Asselt, D.; de Bock, G.H.; Wiggers, T.; van Leeuwen, B.L. Outcomes of a Geriatric Liaison Intervention to Prevent the Development of Postoperative Delirium in Frail Elderly Cancer Patients: Report on a Multicentre, Randomized, Controlled Trial. PLoS ONE 2013, 8, e64834. [Google Scholar] [CrossRef] [Green Version]
- Kenis, C.; Bron, D.; Libert, Y.; Decoster, L.; Van Puyvelde, K.; Scalliet, P.; Cornette, P.; Pepersack, T.; Luce, S.; Langenaeken, C.; et al. Relevance of a systematic geriatric screening and assessment in older patients with cancer: Results of a prospective multicentric study. Ann. Oncol. 2013, 24, 1306–1312. [Google Scholar] [CrossRef] [PubMed]
- Van Grootven, B.; McNicoll, L.; Mendelson, D.A.; Friedman, S.M.; Fagard, K.; Milisen, K.; Flamaing, J.; Deschodt, M. Quality indicators for in-hospital geriatric co-management programmes: A systematic literature review and international Delphi study. BMJ Open 2018, 8, e020617. [Google Scholar] [CrossRef] [PubMed]
- Shahrokni, A.; Tin, A.L.; Sarraf, S.; Alexander, K.; Sun, S.; Kim, S.J.; McMillan, S.; Yulico, H.; Amirnia, F.; Downey, R.J.; et al. Association of Geriatric Comanagement and 90-Day Postoperative Mortality Among Patients Aged 75 Years and Older With Cancer. JAMA Netw. Open 2020, 3, e209265. [Google Scholar] [CrossRef]
Publisher’s Note: MDPI stays neutral with regard to jurisdictional claims in published maps and institutional affiliations. |
© 2022 by the authors. Licensee MDPI, Basel, Switzerland. This article is an open access article distributed under the terms and conditions of the Creative Commons Attribution (CC BY) license (https://creativecommons.org/licenses/by/4.0/).

