Frequent 4EBP1 Amplification Induces Synthetic Dependence on FGFR Signaling in Cancer
Abstract
Simple Summary
Abstract
1. Introduction
2. Materials and Methods
2.1. Cell Culture and Treatment
2.2. Drugs and Inhibitors
2.3. Global mRNA Translation
2.4. Generation of 4EBP1 CRISPR-cas9-Expressing Cells
2.5. Generation of Doxycycline-Induced 4EBP1-4A Plasmid
2.6. Ribosome Footprinting
2.7. Sequence Alignment
2.8. Footprint Profile Analysis Using Ribo-Diff
2.9. RNA Motif Analysis
2.10. Immunoblots
2.11. Human Breast Cancer Cell Line Xenografts
2.12. Clonogenic Survival Assay
2.13. Real-Time PCR Assay
2.14. Luciferase Assay
2.15. Statistical Analysis
3. Results
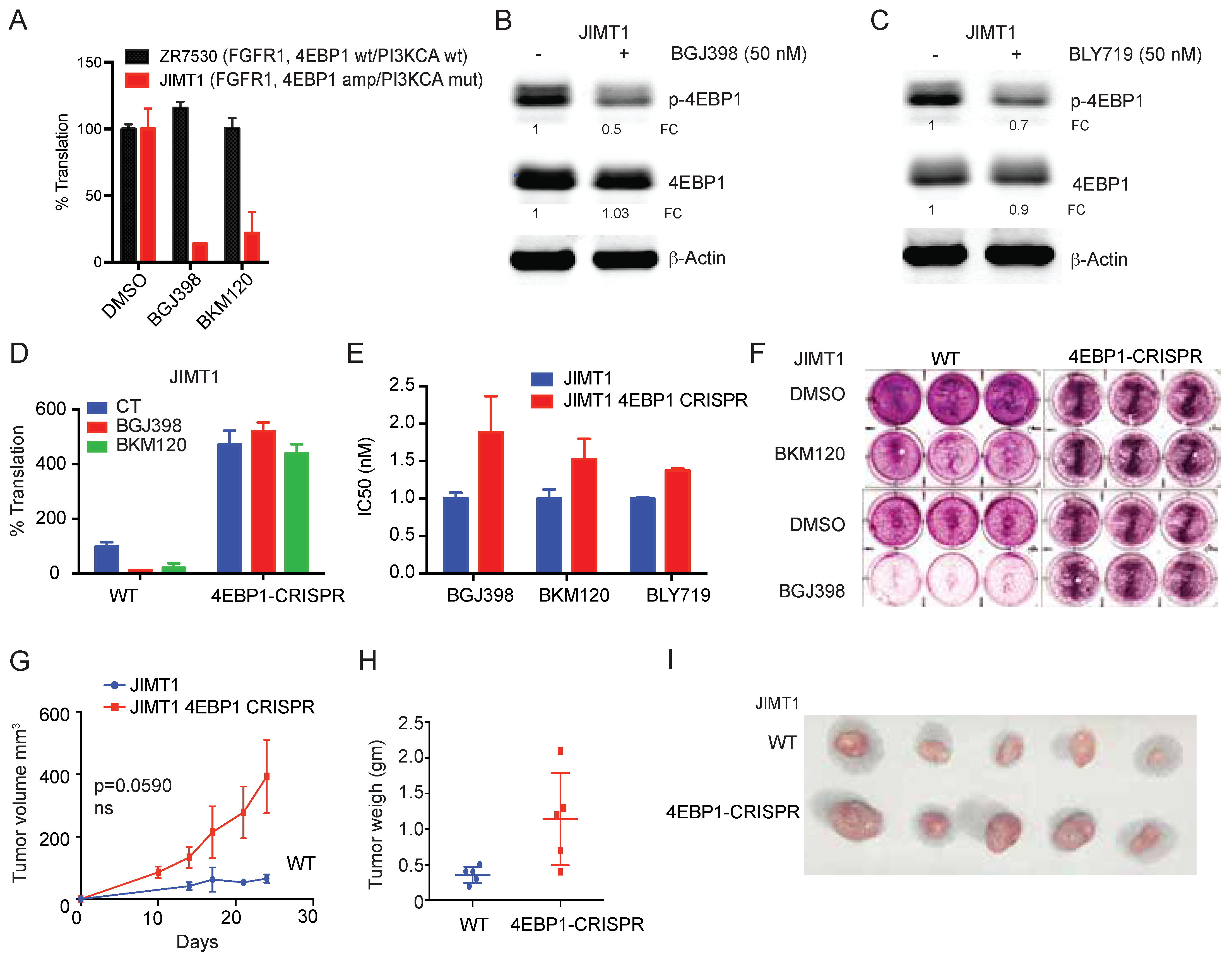
3.1. 4EBP1 Is a Target of Chr. 8p11 Amplification in Breast and Lung Cancer
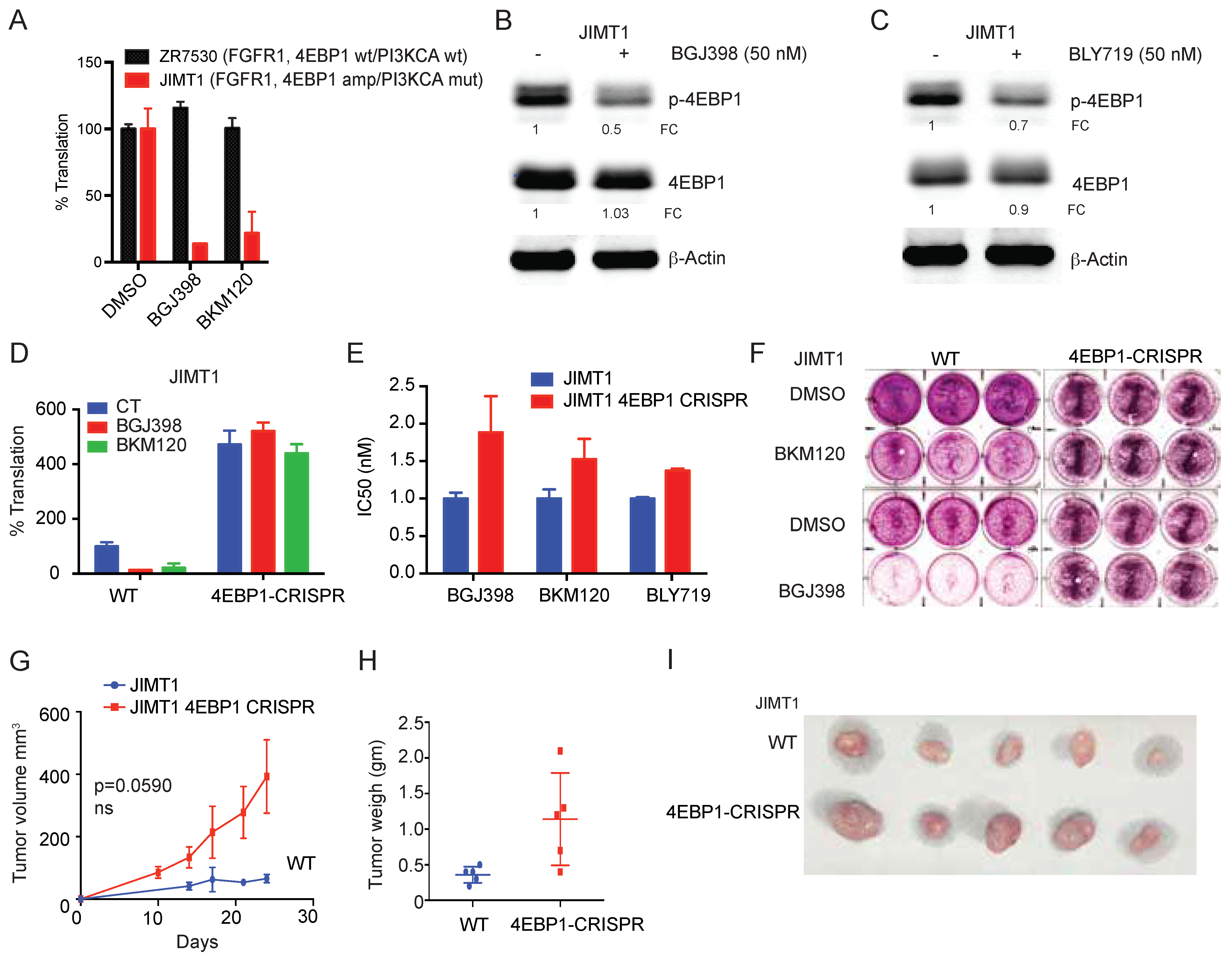
3.2. 4EBP1-Amplified Tumors Show Increased Sensitivity to FGFR1 and PI3K Inhibition
3.3. Loss of 4EBP1 Results in Activated Translation and Reduced Sensitivity to FGFR1 and PI3K Inhibition
3.4. Ribosome Footprinting Identifies Translational Targets of 4EBP1
3.5. 4EBP1 Controls the Translation of Genes Involved in Insulin Signaling, Glucose Metabolism, and Inositol Pathway
4. Discussion
5. Conclusions
Supplementary Materials
Author Contributions
Funding
Institutional Review Board Statement
Informed Consent Statement
Data Availability Statement
Conflicts of Interest
Abbreviations
| 4EBP1 | 4E-Binding protein1 |
| 4EBP2 | 4E-Binding protein2 |
| A549 | adenocarcinomic human alveolar basal epithelial cells |
| AHA | L-Azidohomoalanine |
| AMPK2 | AMP-activated protein kinase |
| Bkg | background |
| BKM120 | Buparlisib—hosphatidyl-Inositol-3 Kinase Inhibitor |
| CRISPR—Cas9 | clustered regularly interspaced short palindromic repeats |
| DMEM | Dulbecco’s Modified Eagle Medium |
| DMSO | dimethyl sulfoxide |
| DREME | Discriminative Regular Expression Motif Elicitation |
| EDTA | ethylenediamine tetraacetic acid |
| eIF4E | Eukaryotic Initiation Factor 4E |
| EIF4EBP1 | Eukaryotic Initiation Factor 4E-Binding protein 1 |
| eIF4F | Eukaryotic Initiation Factor 4F |
| ER/PR/Her2 | ER estrogen receptor, PR progesterone receptor, Her2 human epidermal growth factor receptor 2 |
| FGFR1 | fibroblast growth factor receptor 1 |
| FIMO | Find Individual Motif Occurrences |
| GAPDH | glyceraldehyde-3-phosphate dehydrogenase |
| GSEA | gene set enrichment analysis |
| HK1 | Hexokinase1 |
| HK2 | Hexokinase2 |
| IC50 | half-maximal inhibitory concentration |
| IMPA1 | Inositol Monophosphatase 1 |
| IPPK | inositol-pentakisphosphate 2-kinase |
| ITPK1 | Inositol-Tetrakisphosphate 1-Kinase |
| KEGG | Kyoto Encyclopedia of Genes and Genomes |
| KRAS | Kirsten rat sarcoma virus gene |
| MEME | Multiple Em for Motif Elicitation |
| MSKCC | Memorial Sloan Kettering Cancer Center |
| mTOR | mammalian target of rapamycin (mTOR) |
| mTORC1 | mammalian target of rapamycin complex 1 |
| PCK1 | phosphoenolpyruvate carboxykinase 1 |
| PI3K | Phosphoinositide 3-kinases (PI3Ks) |
| PI3K | Phosphoinositide 3-kinases |
| PKC | Protein Kinase C |
| PKR2 | Prokineticin receptor 2 |
| PLCG1 | Phospholipase C, gamma 1 |
| PPP1CC | Protein Phosphatase 1 Catalytic Subunit Gamma |
| PRKAA2 | Protein Kinase AMP-Activated Catalytic Subunit Alpha 2 |
| PRKAR2A | cAMP-dependent protein kinase type II-alpha regulatory subunit |
| PTEN | phosphatase and TENsin homolog deleted on chromosome 10 |
| RF | ribofootprint |
| RIPA | radioimmunoprecipitation assay buffer |
| ROS | reactive oxygen species |
| RPMI | Roswell Park Memorial Institute Medium |
| TCGA | The Cancer Genome Atlas |
| TE | translation efficiency |
| TP53 | tumor protein p53 |
| UTR | untranslated region |
| WHSC1L1 | Wolf–Hirschhorn syndrome candidate-1 |
References
- Stephens, P.J.; Tarpey, P.S.; Davies, H.; Van Loo, P.; Greenman, C.; Wedge, D.C.; Nik-Zainal, S.; Martin, S.; Varela, I.; Bignell, G.R.; et al. The landscape of cancer genes and mutational processes in breast cancer. Nature 2012, 486, 400–404. [Google Scholar] [CrossRef]
- Gelsi-Boyer, V.; Orsetti, B.; Cervera, N.; Finetti, P.; Sircoulomb, F.; Rougé, C.; Lasorsa, L.; Letessier, A.; Ginestier, C.; Monville, F.; et al. Comprehensive Profiling of 8p11-12 Amplification in Breast Cancer. Mol. Cancer Res. 2005, 3, 655–667. [Google Scholar] [CrossRef]
- Banerji, S.; Cibulskis, K.; Rangel-Escareno, C.; Brown, K.K.; Carter, S.L.; Frederick, A.M.; Lawrence, M.S.; Sivachenko, A.Y.; Sougnez, C.; Zou, L.; et al. Sequence analysis of mutations and translocations across breast cancer subtypes. Nature 2012, 486, 405–409. [Google Scholar] [CrossRef]
- Turner, N.; Pearson, A.; Sharpe, R.; Lambros, M.; Geyer, F.; Lopez-Garcia, M.A.; Natrajan, R.; Marchio, C.; Iorns, E.; Mackay, A.; et al. FGFR1 Amplification Drives Endocrine Therapy Resistance and Is a Therapeutic Target in Breast Cancer. Cancer Res. 2010, 70, 2085–2094. [Google Scholar] [CrossRef]
- Turner, N.; Grose, R. Fibroblast growth factor signalling: From development to cancer. Nat. Cancer 2010, 10, 116–129. [Google Scholar] [CrossRef]
- Wheler, J.J.; Atkins, J.T.; Janku, F.; Moulder, S.L.; Stephens, P.J.; Yelensky, R.; Valero, V.; Miller, V.; Kurzrock, R.; Meric-Bernstam, F. Presence of both alterations in FGFR/FGF and PI3K/AKT/mTOR confer improved outcomes for patients with metastatic breast cancer treated with PI3K/AKT/mTOR inhibitors. Oncoscience 2016, 3, 164–172. [Google Scholar] [CrossRef]
- Kim, Y.Y.; Von Weymarn, L.; Larsson, O.; Fan, D.; Underwood, J.M.; Peterson, M.S.; Hecht, S.; Polunovsky, V.A.; Bitterman, P. Eukaryotic Initiation Factor 4E Binding Protein Family of Proteins: Sentinels at a Translational Control Checkpoint in Lung Tumor Defense. Cancer Res. 2009, 69, 8455–8462. [Google Scholar] [CrossRef]
- Wendel, H.-G.; Silva, R.L.; Malina, A.; Mills, J.R.; Zhu, H.; Ueda, T.; Watanabe-Fukunaga, R.; Fukunaga, R.; Teruya-Feldstein, J.; Pelletier, J.; et al. Dissecting eIF4E action in tumorigenesis. Genes Dev. 2007, 21, 3232–3237. [Google Scholar] [CrossRef]
- She, Q.-B.; Halilovic, E.; Ye, Q.; Zhen, W.; Shirasawa, S.; Sasazuki, T.; Solit, D.B.; Rosen, N. 4E-BP1 Is a Key Effector of the Oncogenic Activation of the AKT and ERK Signaling Pathways that Integrates Their Function in Tumors. Cancer Cell 2010, 18, 39–51. [Google Scholar] [CrossRef]
- Petroulakis, E.; Parsyan, A.; Dowling, R.J.; LeBacquer, O.; Martineau, Y.; Bidinosti, M.; Larsson, O.; Alain, T.; Rong, L.; Mamane, Y.; et al. p53-Dependent Translational Control of Senescence and Transformation via 4E-BPs. Cancer Cell 2009, 16, 439–446. [Google Scholar] [CrossRef]
- Jacobson, B.A.; Alter, M.D.; Kratzke, M.G.; Frizelle, S.P.; Zhang, Y.; Peterson, M.S.; Avdulov, S.; Mohorn, R.P.; Whitson, B.A.; Bitterman, P.B.; et al. Repression of Cap-Dependent Translation Attenuates the Transformed Phenotype in Non–Small Cell Lung Cancer Both In vitro and in vivo. Cancer Res. 2006, 66, 4256–4262. [Google Scholar] [CrossRef]
- Soni, A.; Akcakanat, A.; Singh, G.; Luyimbazi, D.; Zheng, Y.; Kim, D.; Gonzalez-Angulo, A.; Meric-Bernstam, F. eIF4E knockdown decreases breast cancer cell growth without activating Akt signaling. Mol. Cancer Ther. 2008, 7, 1782–1788. [Google Scholar] [CrossRef]
- Avdulov, S.; Li, S.; Michalek, V.; Burrichter, D.; Peterson, M.; Perlman, D.M.; Manivel, J.C.; Sonenberg, N.; Yee, D.; Bitterman, P.B.; et al. Activation of translation complex eIF4F is essential for the genesis and maintenance of the malignant phenotype in human mammary epithelial cells. Cancer Cell 2004, 5, 553–563. [Google Scholar] [CrossRef]
- Dumstorf, C.A.; Konicek, B.W.; McNulty, A.M.; Parsons, S.H.; Furic, L.; Sonenberg, N.; Graff, J.R. Modulation of 4E-BP1 Function as a Critical Determinant of Enzastaurin-Induced Apoptosis. Mol. Cancer Ther. 2010, 9, 3158–3163. [Google Scholar] [CrossRef]
- Dowling, R.J.O.; Topisirovic, I.; Alain, T.; Bidinosti, M.; Fonseca, B.D.; Petroulakis, E.; Wang, X.; Larsson, O.; Selvaraj, A.; Liu, Y.; et al. mTORC1-Mediated Cell Proliferation, But Not Cell Growth, Controlled by the 4E-BPs. Science 2010, 328, 1172–1176. [Google Scholar] [CrossRef]
- Ducker, G.S.; Atreya, C.E.; Simko, J.P.; Hom, Y.K.; Matli, M.R.; Benes, C.H.; Hann, B.; Nakakura, E.K.; Bergsland, E.K.; Donner, D.B.; et al. Incomplete inhibition of phosphorylation of 4E-BP1 as a mechanism of primary resistance to ATP-competitive mTOR inhibitors. Oncogene 2013, 33, 1590–1600. [Google Scholar] [CrossRef]
- Ruoff, R.; Katsara, O.; Kolupaeva, V. Cell type-specific control of protein synthesis and proliferation by FGF-dependent signaling to the translation repressor 4E-BP. Proc. Natl. Acad. Sci. USA 2016, 113, 7545–7550. [Google Scholar] [CrossRef]
- Thoreen, C.C.; Chantranupong, L.; Keys, H.R.; Wang, T.; Gray, N.S.; Sabatini, D.M. A unifying model for mTORC1-mediated regulation of mRNA translation. Nature 2012, 485, 109–113. [Google Scholar] [CrossRef]
- Hsieh, A.C.; Liu, Y.; Edlind, M.P.; Ingolia, N.T.; Janes, M.R.; Sher, A.; Shi, E.Y.; Stumpf, C.R.; Christensen, C.; Bonham, M.J.; et al. The translational landscape of mTOR signalling steers cancer initiation and metastasis. Nature 2012, 485, 55–61. [Google Scholar] [CrossRef]
- Singh, K.; Lin, J.; Zhong, Y.; Burčul, A.; Mohan, P.; Jiang, M.; Sun, L.; Yong-Gonzalez, V.; Viale, A.; Cross, J.R.; et al. c-MYC regulates mRNA translation efficiency and start-site selection in lymphoma. J. Exp. Med. 2019, 216, 1509–1524. [Google Scholar] [CrossRef]
- Wolfe, A.L.; Singh, K.; Zhong, Y.; Drewe, P.; Rajasekhar, V.K.; Sanghvi, V.R.; Mavrakis, K.J.; Jiang, M.; Roderick, J.E.; Van der Meulen, J.; et al. RNA G-quadruplexes cause eIF4A-dependent oncogene translation in cancer. Nature 2014, 513, 65–70. [Google Scholar] [CrossRef]
- Singh, K.; Lin, J.; Lecomte, N.; Mohan, P.; Gokce, A.; Sanghvi, V.R.; Jiang, M.; Grbovic-Huezo, O.; Burčul, A.; Stark, S.G.; et al. Targeting eIF4A-Dependent Translation of KRAS Signaling Molecules. Cancer Res. 2021, 81, 2002–2014. [Google Scholar] [CrossRef]
- Truitt, M.L.; Conn, C.; Shi, Z.; Pang, X.; Tokuyasu, T.; Coady, A.M.; Seo, Y.; Barna, M.; Ruggero, D. Differential Requirements for eIF4E Dose in Normal Development and Cancer. Cell 2015, 162, 59–71. [Google Scholar] [CrossRef]
- Conn, C.S.; Yang, H.; Tom, H.J.; Ikeda, K.; Oses-Prieto, J.A.; Vu, H.; Oguri, Y.; Nair, S.; Gill, R.M.; Kajimura, S.; et al. The major cap-binding protein eIF4E regulates lipid homeostasis and diet-induced obesity. Nat. Metab. 2021, 3, 244–257. [Google Scholar] [CrossRef]
- Fellmann, C.; Hoffmann, T.; Sridhar, V.; Hopfgartner, B.; Muhar, M.; Roth, M.; Lai, D.Y.; Barbosa, I.A.; Kwon, J.S.; Guan, Y.; et al. An Optimized microRNA Backbone for Effective Single-Copy RNAi. Cell Rep. 2013, 5, 1704–1713. [Google Scholar] [CrossRef]
- Ingolia, N.T.; Brar, G.; Rouskin, S.; McGeachy, A.M.; Weissman, J.S. The ribosome profiling strategy for monitoring translation in vivo by deep sequencing of ribosome-protected mRNA fragments. Nat. Protoc. 2012, 7, 1534–1550. [Google Scholar] [CrossRef]
- Grant, C.E.; Bailey, T.L.; Noble, W.S. FIMO: Scanning for occurrences of a given motif. Bioinformatics 2011, 27, 1017–1018. [Google Scholar] [CrossRef]
- Samuels, Y.; Wang, Z.; Bardelli, A.; Silliman, N.; Ptak, J.; Szabo, S.; Yan, H.; Gazdar, A.; Powell, S.M.; Riggins, G.J.; et al. High Frequency of Mutations of the PIK3CA Gene in Human Cancers. Science 2004, 304, 554. [Google Scholar] [CrossRef]
- Li, J.; Yen, C.; Liaw, D.; Podsypanina, K.; Bose, S.; Wang, S.I.; Puc, J.; Miliaresis, C.; Rodgers, L.; McCombie, R.; et al. PTEN, a Putative Protein Tyrosine Phosphatase Gene Mutated in Human Brain, Breast, and Prostate Cancer. Science 1997, 275, 1943–1947. [Google Scholar] [CrossRef]
- Knudson, A.G. Mutation and Cancer: Statistical Study of Retinoblastoma. Proc. Natl. Acad. Sci. USA 1971, 68, 820–823. [Google Scholar] [CrossRef]
- Anderson, M.; Marayati, R.; Moffitt, R.; Yeh, J.J. Hexokinase 2 promotes tumor growth and metastasis by regulating lactate production in pancreatic cancer. Oncotarget 2016, 8, 56081–56094. [Google Scholar] [CrossRef]
- Katabi, M.M.; Chan, H.L.; Karp, S.E.; Batist, G. Hexokinase Type II: A Novel Tumor-Specific Promoter for Gene-Targeted Therapy Differentially Expressed and Regulated in Human Cancer Cells. Hum. Gene Ther. 1999, 10, 155–164. [Google Scholar] [CrossRef] [PubMed]
- Patra, K.C.; Wang, Q.; Bhaskar, P.T.; Miller, L.; Wang, Z.; Wheaton, W.; Chandel, N.; Laakso, M.; Muller, W.J.; Hay, N.; et al. Hexokinase 2 is required for tumor initiation and maintenance and its systemic deletion is therapeutic in mouse models of cancer. Cancer Cell 2013, 24, 213–228. [Google Scholar] [CrossRef] [PubMed]
- Tseng, P.-L.; Chen, C.-W.; Hu, K.-H.; Cheng, H.-C.; Lin, Y.-H.; Tsai, W.-H.; Cheng, T.-J.; Wu, W.-H.; Yeh, C.-W.; Lin, C.-C.; et al. The decrease of glycolytic enzyme hexokinase 1 accelerates tumor malignancy via deregulating energy metabolism but sensitizes cancer cells to 2-deoxyglucose inhibition. Oncotarget 2018, 9, 18949–18969. [Google Scholar] [CrossRef][Green Version]
- Chakraborty, A.; Koldobskiy, M.A.; Bello, N.; Maxwell, M.; Potter, J.J.; Juluri, K.R.; Maag, D.; Kim, S.; Huang, A.S.; Dailey, M.J.; et al. Inositol Pyrophosphates Inhibit Akt Signaling, Thereby Regulating Insulin Sensitivity and Weight Gain. Cell 2010, 143, 897–910. [Google Scholar] [CrossRef]
- Piccolo, E.; Innominato, P.F.; Mariggio, M.A.; Maffucci, T.; Iacobelli, S.; Falasca, M. The mechanism involved in the regulation of phospholipase Cgamma1 activity in cell migration. Oncogene 2002, 21, 6520–6529. [Google Scholar] [CrossRef][Green Version]
- Tsai, S.-Y.; Rodriguez, A.A.; Dastidar, S.G.; Del Greco, E.; Carr, K.L.; Sitzmann, J.M.; Academia, E.C.; Viray, C.M.; Martinez, L.L.; Kaplowitz, B.S.; et al. Increased 4E-BP1 Expression Protects against Diet-Induced Obesity and Insulin Resistance in Male Mice. Cell Rep. 2016, 16, 1903–1914. [Google Scholar] [CrossRef]







Publisher’s Note: MDPI stays neutral with regard to jurisdictional claims in published maps and institutional affiliations. |
© 2022 by the authors. Licensee MDPI, Basel, Switzerland. This article is an open access article distributed under the terms and conditions of the Creative Commons Attribution (CC BY) license (https://creativecommons.org/licenses/by/4.0/).
Share and Cite
Mohan, P.; Pasion, J.; Ciriello, G.; Lailler, N.; de Stanchina, E.; Viale, A.; van den Berg, A.; Diepstra, A.; Wendel, H.-G.; Sanghvi, V.R.; et al. Frequent 4EBP1 Amplification Induces Synthetic Dependence on FGFR Signaling in Cancer. Cancers 2022, 14, 2397. https://doi.org/10.3390/cancers14102397
Mohan P, Pasion J, Ciriello G, Lailler N, de Stanchina E, Viale A, van den Berg A, Diepstra A, Wendel H-G, Sanghvi VR, et al. Frequent 4EBP1 Amplification Induces Synthetic Dependence on FGFR Signaling in Cancer. Cancers. 2022; 14(10):2397. https://doi.org/10.3390/cancers14102397
Chicago/Turabian StyleMohan, Prathibha, Joyce Pasion, Giovanni Ciriello, Nathalie Lailler, Elisa de Stanchina, Agnes Viale, Anke van den Berg, Arjan Diepstra, Hans-Guido Wendel, Viraj R. Sanghvi, and et al. 2022. "Frequent 4EBP1 Amplification Induces Synthetic Dependence on FGFR Signaling in Cancer" Cancers 14, no. 10: 2397. https://doi.org/10.3390/cancers14102397
APA StyleMohan, P., Pasion, J., Ciriello, G., Lailler, N., de Stanchina, E., Viale, A., van den Berg, A., Diepstra, A., Wendel, H.-G., Sanghvi, V. R., & Singh, K. (2022). Frequent 4EBP1 Amplification Induces Synthetic Dependence on FGFR Signaling in Cancer. Cancers, 14(10), 2397. https://doi.org/10.3390/cancers14102397

