Metabolic Reprogramming and Risk Stratification of Hepatocellular Carcinoma Studied by Using Gas Chromatography–Mass Spectrometry-Based Metabolomics
Abstract
:Simple Summary
Abstract
1. Introduction
2. Materials and Methods
2.1. Chemicals
2.2. Patients and Tumor Samples
2.3. Sample Preparation and Metabolic Profiling Analysis
2.4. Statistical Analyses
3. Results
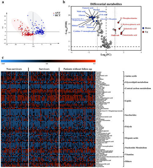
3.1. Metabolic Profiling Analysis of HCC Tissues
3.2. Metabolic Reprogramming of HCC
3.3. HCC Risk Stratification Based on Metabolic Phenotypes
3.4. Validation of Highly Abundant Free Fatty Acids’ Association with Poor HCC Prognosis
4. Discussion
4.1. Characteristics of Metabolic Reprogramming in HCC Tissue
4.2. Metabolite Classifier for HCC Risk Stratification
5. Conclusions
Supplementary Materials
Author Contributions
Funding
Institutional Review Board Statement
Informed Consent Statement
Data Availability Statement
Conflicts of Interest
Abbreviations
References
- Bray, F.; Ferlay, J.; Soerjomataram, I.; Siegel, R.L.; Torre, L.A.; Jemal, A. Global cancer statistics 2018: GLOBOCAN estimates of incidence and mortality worldwide for 36 cancers in 185 countries. CA Cancer J. Clin. 2018, 68, 394–424. [Google Scholar] [CrossRef] [Green Version]
- Forner, A.; Reig, M.; Bruix, J. Hepatocellular carcinoma. Lancet 2018, 391, 1301–1314. [Google Scholar] [CrossRef]
- Chan, A.W.H.; Zhong, J.; Berhane, S.; Toyoda, H.; Cucchetti, A.; Shi, K.; Tada, T.; Chong, C.C.N.; Xiang, B.D.; Li, L.Q.; et al. Development of pre and post-operative models to predict early recurrence of hepatocellular carcinoma after surgical resection. J. Hepatol. 2018, 69, 1284–1293. [Google Scholar] [CrossRef] [Green Version]
- Hussain, S.A.; Ferry, D.R.; El-Gazzaz, G.; Mirza, D.F.; James, N.D.; McMaster, P.; Kerr, D.J. Hepatocellular carcinoma. Ann. Oncol. 2001, 12, 161–172. [Google Scholar] [CrossRef]
- Bruix, J.; Reig, M.; Sherman, M. Evidence-Based Diagnosis, Staging, and Treatment of Patients With Hepatocellular Carcinoma. Gastroenterology 2016, 150, 835–853. [Google Scholar] [CrossRef] [Green Version]
- Addissie, B.D.; Roberts, L.R. Classification and staging of hepatocellular carcinoma: An aid to clinical decision-making. Clin. Liver Dis. 2015, 19, 277–294. [Google Scholar] [CrossRef] [PubMed]
- Yau, T.; Tang, V.Y.F.; Yao, T.-J.; Fan, S.-T.; Lo, C.-M.; Poon, R.T.P. Development of Hong Kong Liver Cancer staging system with treatment stratification for patients with hepatocellular carcinoma. Gastroenterology 2014, 146, 1599–1602. [Google Scholar] [CrossRef] [PubMed]
- Marrero, J.A. Staging systems for hepatocellular carcinoma: Should we all use the BCLC system? J. Hepatol. 2006, 44, 630–632. [Google Scholar] [CrossRef] [PubMed]
- Adhoute, X.; Penaranda, G.; Bronowicki, J.-P.; Raoul, J.-L. Usefulness of the HKLC vs. the BCLC staging system in a European HCC cohort. J. Hepatol. 2015, 62, 492–493. [Google Scholar] [CrossRef]
- Vander Heiden, M.G.; DeBerardinis, R.J. Understanding the Intersections between Metabolism and Cancer Biology. Cell 2017, 168, 657–669. [Google Scholar] [CrossRef] [Green Version]
- Pavlova, N.N.; Thompson, C.B. The Emerging Hallmarks of Cancer Metabolism. Cell Metab. 2016, 23, 27–47. [Google Scholar] [CrossRef] [Green Version]
- Huang, Q.; Tan, Y.; Yin, P.; Ye, G.; Gao, P.; Lu, X.; Wang, H.; Xu, G. Metabolic Characterization of Hepatocellular Carcinoma Using Nontargeted Tissue Metabolomics. Cancer Res. 2013, 73, 4992–5002. [Google Scholar] [CrossRef] [Green Version]
- Ferrarini, A.; Di Poto, C.; He, S.; Tu, C.; Varghese, R.S.; Kara Balla, A.; Jayatilake, M.; Li, Z.; Ghaffari, K.; Fan, Z.; et al. Metabolomic Analysis of Liver Tissues for Characterization of Hepatocellular Carcinoma. J. Proteome Res. 2019, 18, 3067–3076. [Google Scholar] [CrossRef]
- Cheung, P.K.; Ma, M.H.; Tse, H.F.; Yeung, K.F.; Tsang, H.F.; Chu, M.K.M.; Kan, C.M.; Cho, W.C.S.; Ng, L.B.W.; Chan, L.W.C.; et al. The applications of metabolomics in the molecular diagnostics of cancer. Expert Rev. Mol. Diagn. 2019, 19, 785–793. [Google Scholar] [CrossRef] [PubMed]
- Han, J.; Han, M.-L.; Xing, H.; Li, Z.-L.; Yuan, D.-Y.; Wu, H.; Zhang, H.; Wang, M.-D.; Li, C.; Liang, L.; et al. Tissue and serum metabolomic phenotyping for diagnosis and prognosis of hepatocellular carcinoma. Int. J. Cancer 2020, 146, 1741–1753. [Google Scholar] [CrossRef]
- Frau, M.; Feo, F.; Pascale, R.M. Pleiotropic effects of methionine adenosyltransferases deregulation as determinants of liver cancer progression and prognosis. J. Hepatol. 2013, 59, 830–841. [Google Scholar] [CrossRef] [Green Version]
- Piñero, F.; Dirchwolf, M.; Pessôa, M.G. Biomarkers in Hepatocellular Carcinoma: Diagnosis, Prognosis and Treatment Response Assessment. Cells 2020, 9, 1370. [Google Scholar] [CrossRef] [PubMed]
- Yang, C.; Huang, X.; Liu, Z.; Qin, W.; Wang, C. Metabolism-associated molecular classification of hepatocellular carcinoma. Mol. Oncol. 2020, 14, 896–913. [Google Scholar] [CrossRef] [Green Version]
- Gaujoux, R.; Seoighe, C. A flexible R package for nonnegative matrix factorization. BMC Bioinform. 2010, 11, 367. [Google Scholar] [CrossRef] [PubMed] [Green Version]
- Lee, D.D.; Seung, H.S. Learning the parts of objects by non-negative matrix factorization. Nature 1999, 401, 788–791. [Google Scholar] [CrossRef]
- Wang, Y.; Zhou, L.; Zhou, Y.; Zhao, C.; Lu, X.; Xu, G. A rapid GC method coupled with quadrupole or time of flight mass spectrometry for metabolomics analysis. J. Chromatogr. B 2020, 1160, 122355. [Google Scholar] [CrossRef]
- Tang, L.; Zeng, J.; Geng, P.; Fang, C.; Wang, Y.; Sun, M.; Wang, C.; Wang, J.; Yin, P.; Hu, C.; et al. Global Metabolic Profiling Identifies a Pivotal Role of Proline and Hydroxyproline Metabolism in Supporting Hypoxic Response in Hepatocellular Carcinoma. Clin. Cancer Res. 2018, 24, 474–485. [Google Scholar] [CrossRef] [Green Version]
- Brunet, J.-P.; Tamayo, P.; Golub, T.R.; Mesirov, J.P. Metagenes and molecular pattern discovery using matrix factorization. Proc. Natl. Acad. Sci. USA 2004, 101, 4164–4169. [Google Scholar] [CrossRef] [Green Version]
- Yang, M.; Vousden, K.H. Serine and one-carbon metabolism in cancer. Nat. Rev. Cancer 2016, 16, 650–662. [Google Scholar] [CrossRef] [PubMed]
- Austin, C.J.D.; Rendina, L.M. Targeting key dioxygenases in tryptophan-kynurenine metabolism for immunomodulation and cancer chemotherapy. Drug Discov. Today 2015, 20, 609–617. [Google Scholar] [CrossRef]
- Vander Heiden, M.G.; Cantley, L.C.; Thompson, C.B. Understanding the Warburg effect: The metabolic requirements of cell proliferation. Science 2009, 324, 1029–1033. [Google Scholar] [CrossRef] [PubMed] [Green Version]
- Peschiaroli, A.; Giacobbe, A.; Formosa, A.; Markert, E.K.; Bongiorno-Borbone, L.; Levine, A.J.; Candi, E.; D’Alessandro, A.; Zolla, L.; Finazzi Agrò, A.; et al. miR-143 regulates hexokinase 2 expression in cancer cells. Oncogene 2013, 32, 797–802. [Google Scholar] [CrossRef] [PubMed]
- Li, L.; Li, L.; Li, W.; Chen, T.; Bin, Z.; Zhao, L.; Wang, H.; Wang, X.; Xu, L.; Liu, X.; et al. TAp73-induced phosphofructokinase-1 transcription promotes the Warburg effect and enhances cell proliferation. Nat. Commun. 2018, 9, 4683. [Google Scholar] [CrossRef]
- Mazurek, S.; Boschek, C.B.; Hugo, F.; Eigenbrodt, E. Pyruvate kinase type M2 and its role in tumor growth and spreading. Semin. Cancer Biol. 2005, 15, 300–308. [Google Scholar] [CrossRef]
- Patra, K.C.; Hay, N. The pentose phosphate pathway and cancer. Trends Biochem. Sci. 2014, 39, 347–354. [Google Scholar] [CrossRef] [Green Version]
- Jiang, P.; Du, W.; Wu, M. Regulation of the pentose phosphate pathway in cancer. Protein Cell 2014, 5, 592–602. [Google Scholar] [CrossRef] [Green Version]
- Sosa, V.; Moliné, T.; Somoza, R.; Paciucci, R.; Kondoh, H.; Lleonart, M.E. Oxidative stress and cancer: An overview. Ageing Res. Rev. 2013, 12, 376–390. [Google Scholar] [CrossRef] [PubMed]
- Currie, E.; Schulze, A.; Zechner, R.; Walther, T.C.; Farese, R.V. Cellular fatty acid metabolism and cancer. Cell Metab. 2013, 18, 153–161. [Google Scholar] [CrossRef] [PubMed] [Green Version]
- Carracedo, A.; Cantley, L.C.; Pandolfi, P.P. Cancer metabolism: Fatty acid oxidation in the limelight. Nat. Rev. Cancer 2013, 13, 227–232. [Google Scholar] [CrossRef]
- Layé, S.; Nadjar, A.; Joffre, C.; Bazinet, R.P. Anti-Inflammatory Effects of Omega-3 Fatty Acids in the Brain: Physiological Mechanisms and Relevance to Pharmacology. Pharmacol. Rev. 2018, 70, 12–38. [Google Scholar] [CrossRef] [PubMed]
- Tortosa-Caparrós, E.; Navas-Carrillo, D.; Marín, F.; Orenes-Piñero, E. Anti-inflammatory effects of omega 3 and omega 6 polyunsaturated fatty acids in cardiovascular disease and metabolic syndrome. Crit. Rev. Food Sci. Nutr. 2017, 57, 3421–3429. [Google Scholar] [CrossRef]
- Lim, K.; Han, C.; Dai, Y.; Shen, M.; Wu, T. Omega-3 polyunsaturated fatty acids inhibit hepatocellular carcinoma cell growth through blocking beta-catenin and cyclooxygenase-2. Mol. Cancer Ther. 2009, 8, 3046–3055. [Google Scholar] [CrossRef] [PubMed] [Green Version]
- Li, Z.; Zhang, H. Reprogramming of glucose, fatty acid and amino acid metabolism for cancer progression. Cell Mol. Life Sci. 2016, 73, 377–392. [Google Scholar] [CrossRef]
- Maddocks, O.D.K.; Berkers, C.R.; Mason, S.M.; Zheng, L.; Blyth, K.; Gottlieb, E.; Vousden, K.H. Serine starvation induces stress and p53-dependent metabolic remodelling in cancer cells. Nature 2013, 493, 542–546. [Google Scholar] [CrossRef]
- Pacold, M.E.; Brimacombe, K.R.; Chan, S.H.; Rohde, J.M.; Lewis, C.A.; Swier, L.J.Y.M.; Possemato, R.; Chen, W.W.; Sullivan, L.B.; Fiske, B.P.; et al. A PHGDH inhibitor reveals coordination of serine synthesis and one-carbon unit fate. Nat. Chem. Biol. 2016, 12, 452–458. [Google Scholar] [CrossRef] [Green Version]
- Barnabas, G.D.; Lee, J.S.; Shami, T.; Harel, M.; Beck, L.; Selitrennik, M.; Jerby-Arnon, L.; Erez, N.; Ruppin, E.; Geiger, T. Serine Biosynthesis Is a Metabolic Vulnerability in IDH2-Driven Breast Cancer Progression. Cancer Res. 2021, 81, 1443–1456. [Google Scholar] [CrossRef] [PubMed]
- Tsun, Z.-Y.; Possemato, R. Amino acid management in cancer. Semin. Cell Dev. Biol. 2015, 43, 22–32. [Google Scholar] [CrossRef] [PubMed] [Green Version]
- Taibi, G.; Carruba, G.; Cocciadiferro, L.; Granata, O.M.; Nicotra, C.M.A. Low levels of both xanthine dehydrogenase and cellular retinol binding protein are responsible for retinoic acid deficiency in malignant human mammary epithelial cells. Ann. N. Y. Acad. Sci. 2009, 1155, 268–272. [Google Scholar] [CrossRef]
- Linder, N.; Bützow, R.; Lassus, H.; Lundin, M.; Lundin, J. Decreased xanthine oxidoreductase (XOR) is associated with a worse prognosis in patients with serous ovarian carcinoma. Gynecol. Oncol. 2012, 124, 311–318. [Google Scholar] [CrossRef] [PubMed]
- Sun, Q.; Zhang, Z.; Lu, Y.; Liu, Q.; Xu, X.; Xu, J.; Liu, Y.; Yu, H.; Yu, D.; Sun, B. Loss of Xanthine Oxidoreductase Potentiates Propagation of Hepatocellular Carcinoma Stem Cells. Hepatology 2020, 71, 2033–2049. [Google Scholar] [CrossRef]
- Craig, A.J.; von Felden, J.; Garcia-Lezana, T.; Sarcognato, S.; Villanueva, A. Tumour evolution in hepatocellular carcinoma. Nature reviews. Gastroenterol. Hepatol. 2020, 17, 139–152. [Google Scholar] [CrossRef]
- Hoshida, Y.; Nijman, S.M.B.; Kobayashi, M.; Chan, J.A.; Brunet, J.-P.; Chiang, D.Y.; Villanueva, A.; Newell, P.; Ikeda, K.; Hashimoto, M.; et al. Integrative transcriptome analysis reveals common molecular subclasses of human hepatocellular carcinoma. Cancer Res. 2009, 69, 7385–7392. [Google Scholar] [CrossRef] [PubMed] [Green Version]
- Hakimi, A.A.; Reznik, E.; Lee, C.H.; Creighton, C.J.; Brannon, A.R.; Luna, A.; Aksoy, B.A.; Liu, E.M.; Shen, R.; Lee, W.; et al. An Integrated Metabolic Atlas of Clear Cell Renal Cell Carcinoma. Cancer Cell 2016, 29, 104–116. [Google Scholar] [CrossRef] [PubMed] [Green Version]
- Lai, K.K.Y.; Kweon, S.-M.; Chi, F.; Hwang, E.; Kabe, Y.; Higashiyama, R.; Qin, L.; Yan, R.; Wu, R.P.; Lai, K.; et al. Stearoyl-CoA Desaturase Promotes Liver Fibrosis and Tumor Development in Mice via a Wnt Positive-Signaling Loop by Stabilization of Low-Density Lipoprotein-Receptor-Related Proteins 5 and 6. Gastroenterology 2017, 152, 1477–1491. [Google Scholar] [CrossRef] [Green Version]
- Xue, J.; Cao, Z.; Cheng, Y.; Wang, J.; Liu, Y.; Yang, R.; Li, H.; Jiang, W.; Li, G.; Zhao, W.; et al. Acetylation of alpha-fetoprotein promotes hepatocellular carcinoma progression. Cancer Lett. 2020, 471, 12–26. [Google Scholar] [CrossRef]
- Hung, Y.-H.; Chan, Y.-S.; Chang, Y.-S.; Lee, K.-T.; Hsu, H.-P.; Yen, M.-C.; Chen, W.-C.; Wang, C.-Y.; Lai, M.-D. Fatty acid metabolic enzyme acyl-CoA thioesterase 8 promotes the development of hepatocellular carcinoma. Oncol. Rep. 2014, 31, 2797–2803. [Google Scholar] [CrossRef] [PubMed]






| Characteristics | Discovery Cohort (n = 130) | Validation Cohort (n = 65) | |||||
|---|---|---|---|---|---|---|---|
| All (n = 130) | Patients with Follow Up (n = 80) | Survivors (n = 42) | Nonsurvivors (n = 38) | All (n = 65) | Survivors (n = 51) | Nonsurvivors (n = 14) | |
| Age, years | 49 (10.9) | 49 (10.9) | 49 (11.0) | 50 (11.0) | 60 (9.8) | 60 (10.2) | 62 (8.4) |
| Gender, Male/Female | 114 (87.7)/16 (12.3) | 69 (86.3)/11 (13.8) | 36 (85.7)/6 (14.3) | 33 (86.8)/5 (13.2) | 55 (84.6)/10 (15.4) | 44 (86.3)/7 (13.7) | 11 (78.6)/3 (21.4) |
| Smoking, Yes/No | 61 (46.9)/69 (53.1) | 36 (45.0)/44 (55.0) | 19 (45.2)/23 (54.8) | 17 (44.7)/21 (55.3) | 34 (52.3)/31 (47.7) | 27 (52.9)/24 (47.1) | 7 (50.0)/7 (50.0) |
| Hepatitis B, Positive/Negative | 103 (79.2)/27 (20.8) | 62 (77.5)/18 (22.5) | 37 (92.5)/3 (7.5) | 31 (81.6)/7 (18.4) | 48 (73.8)/17 (26.2) | 37 (72.5)/14 (27.5) | 11 (78.6)/3 (21.4) |
| Cirrhosis, Presence/Absence | 25 (19.4)/104 (80.6), n = 129 | 12 (15.0)/68 (85.0) | 2 (4.8)/40 (95.2) | 10 (26.3)/28 (73.7) | 45 (69.2)/20 (30.8) | 33 (64.7)/18 (35.3) | 12 (85.7)/2 (14.3) |
| AFP level, μg/L, >400/<400 | 58 (46.8)/66 (53.2), n = 124 | 38 (48.7)/40 (51.3), n = 78 | 18 (45.0)/22 (55.0), n = 40 | 20 (52.6)/18 (47.4) | 15 (23.4)/49 (76.6), n = 64 | 10 (19.6)/41 (80.4) | 5 (38.5)/8 (61.5), n = 13 |
| ALP level, U/L | 90 (36–911), n = 121 | 86 (36–911), n = 77 | 74 (36–735), n = 40 | 98 (50–911), n = 37 | 98 (51–312) | 89 (51–312) | 113.5 (65–221) |
| GGT level, U/L | 62 (13–525), n = 121 | 62 (14–438), n = 77 | 43 (14–438), n = 40 | 111 (15–297), n = 37 | 67 (14–384) | 64 (14–384) | 77.5 (20–213) |
| Bilirubin, μmol/L | 13.7 (5.5–32.7), n = 124 | 13.9 (6.7–32.7), n = 78 | 13.6 (6.7–32), n = 40 | 14.6 (6.9–32.7) | 14 (7.0–93.0) | 14.1 (7.8–93.0) | 12.9 (7.0–33.2) |
| Albumin, g/L | 42.0 (3.5), n = 124 | 42.0 (3.7), n = 78 | 42.0 (3.0), n = 40 | 42.0 (4.3) | 40.6 (5.1) | 41 (4.5) | 38 (6.3) |
| TNM stage, Stage I/Stage II/Stage III | 57 (43.8)/32 (24.6)/41 (31.5) | 37 (46.3)/17 (21.3)/26 (32.5) | 27 (64.3)/10 (23.8)/5 (11.9) | 10 (26.3)/7 (18.4)/21 (55.3) | 39 (60.0)/20 (30.8)/6 (9.2) | 32 (62.7)/16 (31.4)/3 (5.9) | 7 (50.0)/4 (28.6)/3 (21.4) |
| BCLC stage, Stage 0/Stage A/Stage B/Stage C | 2 (1.5)/82 (63.1)/15 (11.5)/31 (23.8) | 1 (1.3)/53 (66.3)/7 (8.8)/19 (23.8) | 1 (2.4)/36 (85.7)/0 (0.0)/5 (11.9) | 0 (0.0)/17 (44.7)/7 (18.4)/14 (36.8) | 0 (0.0)/42 (64.6)/5 (7.7)/18 (27.7) | 0 (0.0)/34 (66.7)/3 (5.9)/14 (27.5) | 0 (0.0)/8 (57.1)/2 (14.3)/4 (28.6) |
| Maximum tumor diameter, cm | 7.4 (1.3–17.8) | 7.1 (1.7–17.8) | 4.7 (1.7–17.8) | 9.2 (3.2–17.2) | 4.3 (0.3–14.5) | 4 (1.5–12.0) | 5 (0.3–14.5) |
| Tumor number, ≥2/1 | 20 (15.4)/110 (84.6) | 11 (13.8)/69 (86.3) | 0 (0.0)/42 (100.0) | 11 (28.9)/27 (71.1) | 10 (15.6)/55 (85.9) | 6 (11.8)/45 (88.2) | 4 (28.6)/10 (71.4) |
| Microvascular invasion, Presence/Absence | 52 (40.0)/78 (60.0) | 33 (41.3)/47 (58.8) | 13 (31.0)/29 (69.0) | 20 (52.6)/18 (47.4) | 10 (15.6)/55 (85.9) | 8 (15.7)/43 (84.3) | 2 (14.3)/12 (85.7) |
| Variable | Overall Survival (n = 80) | |||
|---|---|---|---|---|
| Univariate | Multivariate | |||
| HR (95% CI) | p Value | HR (95% CI) | p Value | |
| Metabolic risk stratification b, High risk/Low risk | 3.38 (1.40, 8.18) | 0.007 | 3.16 (1.27, 7.87) | 0.013 |
| Cirrhosis, Presence/Absence | 3.37 (1.62, 7.02) | 0.001 | - | - |
| Maximum tumor diameter, cm | 1.09 (1.02, 1.16) | 0.009 | - | - |
| Tumor number, ≥2/1 | 5.48 (2.58, 11.62) | 9.00 × 10−6 | - | - |
| Microvascular invasion, Presence/Absence | 1.96 (1.04, 3.72) | 0.038 | - | - |
| TNM Stage c | - | 2.29 × 10−5 | - | 0.014 |
| TNM Stage II | 1.65 (0.63, 4.34) | 0.309 | 1.55 (0.59, 4.08) | 0.377 |
| TNM Stage III | 5.50 (2.56, 11.81) | 1.25 × 10−5 | 3.89 (1.61, 9.42) | 0.003 |
| BCLC Stage d | - | 2.08 × 10−5 | - | - |
| BCLC Stage B | 6.82 (2.73, 17.06) | 4.07 × 10−5 | - | - |
| BCLC Stage C | 4.01 (1.96, 8.19) | 1.39 × 10−4 | - | - |
Publisher’s Note: MDPI stays neutral with regard to jurisdictional claims in published maps and institutional affiliations. |
© 2022 by the authors. Licensee MDPI, Basel, Switzerland. This article is an open access article distributed under the terms and conditions of the Creative Commons Attribution (CC BY) license (https://creativecommons.org/licenses/by/4.0/).
Share and Cite
Fang, C.; Wang, H.; Lin, Z.; Liu, X.; Dong, L.; Jiang, T.; Tan, Y.; Ning, Z.; Ye, Y.; Tan, G.; et al. Metabolic Reprogramming and Risk Stratification of Hepatocellular Carcinoma Studied by Using Gas Chromatography–Mass Spectrometry-Based Metabolomics. Cancers 2022, 14, 231. https://doi.org/10.3390/cancers14010231
Fang C, Wang H, Lin Z, Liu X, Dong L, Jiang T, Tan Y, Ning Z, Ye Y, Tan G, et al. Metabolic Reprogramming and Risk Stratification of Hepatocellular Carcinoma Studied by Using Gas Chromatography–Mass Spectrometry-Based Metabolomics. Cancers. 2022; 14(1):231. https://doi.org/10.3390/cancers14010231
Chicago/Turabian StyleFang, Chengnan, Hui Wang, Zhikun Lin, Xinyu Liu, Liwei Dong, Tianyi Jiang, Yexiong Tan, Zhen Ning, Yaorui Ye, Guang Tan, and et al. 2022. "Metabolic Reprogramming and Risk Stratification of Hepatocellular Carcinoma Studied by Using Gas Chromatography–Mass Spectrometry-Based Metabolomics" Cancers 14, no. 1: 231. https://doi.org/10.3390/cancers14010231
APA StyleFang, C., Wang, H., Lin, Z., Liu, X., Dong, L., Jiang, T., Tan, Y., Ning, Z., Ye, Y., Tan, G., & Xu, G. (2022). Metabolic Reprogramming and Risk Stratification of Hepatocellular Carcinoma Studied by Using Gas Chromatography–Mass Spectrometry-Based Metabolomics. Cancers, 14(1), 231. https://doi.org/10.3390/cancers14010231

