Breast-Gynaecological & Immuno-Oncology International Cancer Conference (BGICC) Consensus and Recommendations for the Management of Triple-Negative Breast Cancer
Abstract
Simple Summary
Abstract
1. Introduction
2. Materials and Methods
3. Results
4. Discussion
4.1. Definition of TNBC and Pathology Evaluation
4.1.1. TNBC Definition
4.1.2. HER2 Negative (HER2−) and ER/PR Expression 1–10%
4.1.3. Germline BRCA Mutation Testing in Early TNBC Patients
4.1.4. Androgen Receptor (AR) Immunohistochemistry (IHC) Reporting in TNBC
4.1.5. Tumour-Infiltrating Lymphocytes (TILs) Reporting in TNBC
4.1.6. TILs Evaluation in Tumour Pathology Samples
4.1.7. Reporting of Ki-67 in TNBC
4.1.8. Retesting Hormonal and HER2 Receptors in Residual Tumours after Neo-Adjuvant Therapy
4.1.9. Anti-HER2 Targeted Therapy in HER2 Switch-to-Positive after Neo-Adjuvant Therapy
4.2. Loco-Regional Treatment for TNBC
4.2.1. Mastectomy Versus Conservative Surgery for Early TNBC Cases (cT1−2 N0)
4.2.2. Surgical Options for gBRCA1/2 Mutant Early TNBC (Ipsilateral)
4.2.3. Risk-Reduction Contra-Lateral Mastectomy for gBRCA1/2 Mutant Early TNBC
4.2.4. Postoperative Radiation Therapy Indication after Mastectomy for pT1−2 N0 TNBC
4.2.5. Hypo-Fractionation Radiation Therapy Regimens for TNBC
4.2.6. Radiation Therapy Boost for TNBC after Lumpectomy
4.2.7. Regional Nodal Irradiation after Upfront Surgery for pT1−3 N0 TNBC
4.2.8. Regional Nodal Irradiation after Mastectomy for pN1 (1–3 + LNs) TNBC
4.2.9. Axillary LN Dissection Versus Observation in TNBC Patients with Z-0011 Criteria (cT1−2N0, BCS and 1–2 + SLNB)
4.2.10. Reconstruction Timing after Breast Surgery for TNBC
4.3. Neo-Adjuvant Therapy (NAT) for TNBC
4.3.1. Neo-Adjuvant Therapy for Early-Stage TNBC (cT2–3 N0–1)
4.3.2. Number of Cycles in The Neo-Adjuvant Setting for TNBC
4.3.3. Neo-Adjuvant Regimen of Choice for TNBC
4.3.4. Platinum-Containing NAT for TNBC According to BRCA Status
4.3.5. Immunotherapy in The Neo-Adjuvant Setting in Early TNBC
4.4. Adjuvant Therapy for TNBC
4.4.1. Adjuvant Treatment in the Absence/Presence of pCR after NAT (Anthracycline/Taxane) in TNBC
4.4.2. Adjuvant Chemotherapy after Upfront Surgery in pT1a–b N0 TNBC
4.4.3. Adjuvant Regimen after Upfront Surgery for Stages I–III TNBC
4.4.4. Dose-Dense Doxorubicin and Cyclophosphamide Followed by Paclitaxel (AC-T) in The Adjuvant Setting of TNBC
4.5. The Metastatic Setting for TNBC
4.5.1. Tissue Biopsy and Biomarkers Evaluation in TNBC Cases Developing Metastasis
4.5.2. Chemotherapy after Complete Resection of Isolated Loco-Regional Recurrence in Non-Metastatic TNBC
4.5.3. Categorization of Metastatic TNBC (mTNBC)
4.5.4. First-Line Therapy for PD-L1+, Unresectable, Locally Advanced/mTNBC
4.5.5. Immunotherapy in Subsequent Lines for PD-L1+, mTNBC
4.5.6. PD-L1 Testing in Unresectable Locally Advanced/mTNBC
4.5.7. Germline Mutant BRCA1/2 mTNBC
4.5.8. PD-L1−/wBRCA or No Testing Done for mTNBC
4.5.9. Eribulin for mTNBC with PD-L1−/wBRCA or No Testing Done
4.5.10. AR-Directed Therapy in AR+ mTNBC
4.5.11. The Drug Conjugate “Sacituzumab Govitecan” for Pretreated mTNBC
5. Conclusions
Author Contributions
Funding
Institutional Review Board Statement
Informed Consent Statement
Data Availability Statement
Acknowledgments
Conflicts of Interest
References
- Loblaw, D.A.; Prestrud, A.A.; Somerfield, M.R.; Oliver, T.K.; Brouwers, M.C.; Nam, R.K.; Lyman, G.H.; Basch, E. American Society of Clinical Oncology Clinical Practice Guidelines: Formal systematic review-based consensus methodology. J. Clin. Oncol. 2012, 30, 3136–3140. [Google Scholar] [CrossRef] [PubMed]
- Dykewicz, C.A. Summary of the Guidelines for Preventing Opportunistic Infections among Hematopoietic Stem Cell Transplant Recipients. Clin. Infect. Dis. 2001, 33, 139–144. [Google Scholar] [CrossRef] [PubMed]
- Penault-Llorca, F.; Viale, G. Pathological and molecular diagnosis of triple-negative breast cancer: A clinical perspective. Ann. Oncol. 2012, 23 (Suppl. 6), vi19–vi22. [Google Scholar] [CrossRef]
- Verma, S.; Provencher, L.; Dent, R. Emerging trends in the treatment of triple-negative breast cancer in Canada: A survey. Curr. Oncol. 2011, 18, 180–190. [Google Scholar] [CrossRef][Green Version]
- Swedish National Guidelines, Breast Cancer. Available online: https://www.swebcg.se/wp-content/uploads/2016/10/nationellt-vardprogram-brostcancer_200211.pdf (accessed on 21 March 2021).
- Allison, K.H.; Hammond, M.E.H.; Dowsett, M.; McKernin, S.E.; Carey, L.A.; Fitzgibbons, P.L.; Hayes, D.F.; Lakhani, S.R.; Chavez-MacGregor, M.; Perlmutter, J.; et al. Estrogen and Progesterone Receptor Testing in Breast Cancer: American Society of Clinical Oncology/College of American Pathologists Guideline Update. Arch. Pathol. Lab. Med. 2020, 144, 545–563. [Google Scholar] [CrossRef]
- Fei, F.; Siegal, G.P.; Wei, S. Characterization of estrogen receptor-low-positive breast cancer. Breast Cancer Res. Treat. 2021. [Google Scholar] [CrossRef]
- Iwamoto, T.; Booser, D.; Valero, V.; Murray, J.L.; Koenig, K.; Esteva, F.J.; Ueno, N.T.; Zhang, J.; Shi, W.; Qi, Y. Estrogen receptor (ER) mRNA and ER-related gene expression in breast cancers that are 1% to 10% ER-positive by immunohistochemistry. J. Clin. Oncol. 2012, 30, 729–734. [Google Scholar] [CrossRef]
- Fujii, T.; Kogawa, T.; Dong, W.; Sahin, A.A.; Moulder, S.; Litton, J.K.; Tripathy, D.; Iwamoto, T.; Hunt, K.K.; Pusztai, L.; et al. Revisiting the definition of estrogen receptor positivity in HER2-negative primary breast cancer. Ann. Oncol. 2017, 28, 2420–2428. [Google Scholar] [CrossRef] [PubMed]
- Landmann, A.; Farrugia, D.J.; Zhu, L.; Diego, E.J.; Johnson, R.R.; Soran, A.; Dabbs, D.J.; Clark, B.Z.; Puhalla, S.L.; Jankowitz, R.C.; et al. Low Estrogen Receptor (ER)–Positive Breast Cancer and Neoadjuvant Systemic Chemotherapy: Is Response Similar to Typical ER-Positive or ER-Negative Disease? Am. J. Clin. Pathol. 2018, 150, 34–42. [Google Scholar] [CrossRef]
- Prabhu, J.S.; Korlimarla, A.; Desai, K.; Alexander, A.; Raghavan, R.; Anupama, C.; Dendukuri, N.; Manjunath, S.; Correa, M.; Raman, N.; et al. A Majority of Low (1–10%) ER Positive Breast Cancers Behave Like Hormone Receptor Negative Tumors. J. Cancer 2014, 5, 156–165. [Google Scholar] [CrossRef] [PubMed]
- Yi, M.; Huo, L.; Koenig, K.B.; Mittendorf, E.A.; Meric-Bernstam, F.; Kuerer, H.M.; Bedrosian, I.; Buzdar, A.U.; Symmans, W.F.; Crow, J.R.; et al. Which threshold for ER positivity? A retrospective study based on 9639 patients. Ann. Oncol. 2014, 25, 1004–1011. [Google Scholar] [CrossRef] [PubMed]
- Lovejoy, L.A.; Turner, C.E.; Wells, J.M.; Shriver, C.D.; Ellsworth, R.E. Heritability of Low ER Staining/HER2-Breast Tumors: Are We Missing an Opportunity for Germline Testing? Genes 2020, 11, 1469. [Google Scholar] [CrossRef] [PubMed]
- Balic, M.; Thomssen, C.; Würstlein, R.; Gnant, M.; Harbeck, N. St. Gallen/Vienna 2019: A Brief Summary of the Consensus Discussion on the Optimal Primary Breast Cancer Treatment. Breast Care 2019, 14, 103–110. [Google Scholar] [CrossRef]
- Coates, A.S.; Winer, E.P.; Goldhirsch, A.; Gelber, R.D.; Gnant, M.; Piccart-Gebhart, M.; Thürlimann, B.; Senn, H.J. Tailoring therapies—Improving the management of early breast cancer: St Gallen International Expert Consensus on the Primary Therapy of Early Breast Cancer 2015. Ann. Oncol. Off. J. Eur. Soc. Med. Oncol. 2015, 26, 1533–1546. [Google Scholar] [CrossRef]
- Thomssen, C.; Balic, M.; Harbeck, N.; Gnant, M. St. Gallen/Vienna 2021: A Brief Summary of the Consensus Discussion on Customizing Therapies for Women with Early Breast Cancer. Breast Care 2021, 16, 135–143. [Google Scholar] [CrossRef]
- Chen, H.; Wu, J.; Zhang, Z.; Tang, Y.; Li, X.; Liu, S.; Cao, S.; Li, X. Association between BRCA Status and Triple-Negative Breast Cancer: A Meta-Analysis. Front. Pharmacol. 2018, 9, 909. [Google Scholar] [CrossRef]
- Copson, E.R.; Maishman, T.C.; Tapper, W.J.; Cutress, R.I.; Greville-Heygate, S.; Altman, D.G.; Eccles, B.; Gerty, S.; Durcan, L.T.; Jones, L.; et al. Germline BRCA mutation and outcome in young-onset breast cancer (POSH): A prospective cohort study. Lancet Oncol. 2018, 19, 169–180. [Google Scholar] [CrossRef]
- Engel, C.; Rhiem, K.; Hahnen, E.; Loibl, S.; Weber, K.E.; Seiler, S.; Zachariae, S.; Hauke, J.; Wappenschmidt, B.; Waha, A.; et al. Prevalence of pathogenic BRCA1/2 germline mutations among 802 women with unilateral triple-negative breast cancer without family cancer history. BMC Cancer 2018, 18, 265. [Google Scholar] [CrossRef]
- Armstrong, N.; Ryder, S.; Forbes, C.; Ross, J.; Quek, R.G. A systematic review of the international prevalence of BRCA mutation in breast cancer. Clin. Epidemiol. 2019, 11, 543–561. [Google Scholar] [CrossRef]
- Daly, M.B.; Pal, T.; Berry, M.P.; Buys, S.S.; Dickson, P.; Domchek, S.M.; Elkhanany, A.; Friedman, S.; Goggins, M.; Hutton, M.L.; et al. Genetic/Familial High-Risk Assessment: Breast, Ovarian, and Pancreatic, Version 2.2021, NCCN Clinical Practice Guidelines in Oncology. J. Natl. Compr. Cancer Netw. 2021, 19, 77–102. [Google Scholar] [CrossRef] [PubMed]
- Bonnefoi, H.; Grellety, T.; Tredan, O.; Saghatchian, M.; Dalenc, F.; Mailliez, A.; L’Haridon, T.; Cottu, P.; Abadie-Lacourtoisie, S.; You, B.; et al. A phase II trial of abiraterone acetate plus prednisone in patients with triple-negative androgen receptor positive locally advanced or metastatic breast cancer (UCBG 12-1). Ann. Oncol. Off. J. Eur. Soc. Med. Oncol. 2016, 27, 812–818. [Google Scholar] [CrossRef]
- Gucalp, A.; Tolaney, S.; Isakoff, S.J.; Ingle, J.N.; Liu, M.C.; Carey, L.A.; Blackwell, K.; Rugo, H.; Nabell, L.; Forero, A.; et al. Phase II trial of bicalutamide in patients with androgen receptor-positive, estrogen receptor-negative metastatic Breast Cancer. Clin. Cancer Res. Off. J. Am. Assoc. Cancer Res. 2013, 19, 5505–5512. [Google Scholar] [CrossRef] [PubMed]
- Traina, T.A.; Miller, K.; Yardley, D.A.; Eakle, J.; Schwartzberg, L.S.; O’Shaughnessy, J.; Gradishar, W.; Schmid, P.; Winer, E.; Kelly, C.; et al. Enzalutamide for the Treatment of Androgen Receptor-Expressing Triple-Negative Breast Cancer. J. Clin. Oncol. Off. J. Am. Soc. Clin. Oncol. 2018, 36, 884–890. [Google Scholar] [CrossRef]
- Lehmann, B.D.; Bauer, J.A.; Chen, X.; Sanders, M.E.; Chakravarthy, A.B.; Shyr, Y.; Pietenpol, J.A. Identification of human triple-negative breast cancer subtypes and preclinical models for selection of targeted therapies. J. Clin. Investig. 2011, 121, 2750–2767. [Google Scholar] [CrossRef]
- Dieci, M.V.; Tsvetkova, V.; Griguolo, G.; Miglietta, F.; Mantiero, M.; Tasca, G.; Cumerlato, E.; Giorgi, C.A.; Giarratano, T.; Faggioni, G.; et al. Androgen Receptor Expression and Association with Distant Disease-Free Survival in Triple Negative Breast Cancer: Analysis of 263 Patients Treated with Standard Therapy for Stage I–III Disease. Front. Oncol. 2019, 9, 452. [Google Scholar] [CrossRef]
- Bhattarai, S.; Klimov, S.; Mittal, K.; Krishnamurti, U.; Li, X.B.; Oprea-Ilies, G.; Wetherilt, C.S.; Riaz, A.; Aleskandarany, M.A.; Green, A.R.; et al. Prognostic Role of Androgen Receptor in Triple Negative Breast Cancer: A Multi-Institutional Study. Cancers 2019, 11, 995. [Google Scholar] [CrossRef]
- Anestis, A.; Zoi, I.; Papavassiliou, A.G.; Karamouzis, M.V. Androgen Receptor in Breast Cancer-Clinical and Preclinical Research Insights. Molecules 2020, 25, 358. [Google Scholar] [CrossRef]
- ClinicalTrials.gov. M.D. Anderson Cancer Center—Enzalutamide and Paclitaxel Before Surgery in Treating Patients With Stage I-III Androgen Receptor-Positive Triple-Negative Breast Cancer—ClinicalTrials.gov Identifier: NCT02689427. Available online: https://clinicaltrials.gov/ct2/show/NCT02689427?cond=Enzalutamide+and+Paclitaxel+Before+Surgery+in+Treating+Patients+With+Stage+I-III+Androgen+Receptor-Positive+Triple-Negative+Breast+Cancer&draw=2&rank=1 (accessed on 21 March 2021).
- ClinicalTrials.gov. Memorial Sloan Kettering Cancer Center—Bicalutamide in Treating Patients with Metastatic Breast Cancer—ClinicalTrials.gov Identifier: NCT00468715. Available online: https://clinicaltrials.gov/ct2/show/NCT00468715 (accessed on 21 March 2021).
- Denkert, C.; von Minckwitz, G.; Darb-Esfahani, S.; Lederer, B.; Heppner, B.I.; Weber, K.E.; Budczies, J.; Huober, J.; Klauschen, F.; Furlanetto, J.; et al. Tumour-infiltrating lymphocytes and prognosis in different subtypes of breast cancer: A pooled analysis of 3771 patients treated with neoadjuvant therapy. Lancet Oncol. 2018, 19, 40–50. [Google Scholar] [CrossRef]
- Dieci, M.V.; Mathieu, M.C.; Guarneri, V.; Conte, P.; Delaloge, S.; Andre, F.; Goubar, A. Prognostic and predictive value of tumor-infiltrating lymphocytes in two phase III randomized adjuvant breast cancer trials. Ann. Oncol. Off. J. Eur. Soc. Med. Oncol. 2015, 26, 1698–1704. [Google Scholar] [CrossRef]
- Gao, G.; Wang, Z.; Qu, X.; Zhang, Z. Prognostic value of tumor-infiltrating lymphocytes in patients with triple-negative breast cancer: A systematic review and meta-analysis. BMC Cancer 2020, 20, 179. [Google Scholar] [CrossRef] [PubMed]
- Loi, S.; Drubay, D.; Adams, S.; Pruneri, G.; Francis, P.A.; Lacroix-Triki, M.; Joensuu, H.; Dieci, M.V.; Badve, S.; Demaria, S.; et al. Tumor-Infiltrating Lymphocytes and Prognosis: A Pooled Individual Patient Analysis of Early-Stage Triple-Negative Breast Cancers. J. Clin. Oncol. 2019, 37, 559–569. [Google Scholar] [CrossRef]
- Asano, Y.; Kashiwagi, S.; Goto, W.; Takada, K.; Takahashi, K.; Hatano, T.; Takashima, T.; Tomita, S.; Motomura, H.; Ohsawa, M.; et al. Prediction of Treatment Response to Neoadjuvant Chemotherapy in Breast Cancer by Subtype Using Tumor-infiltrating Lymphocytes. Anticancer Res. 2018, 38, 2311–2321. [Google Scholar] [CrossRef] [PubMed]
- Loi, S.; Sirtaine, N.; Piette, F.; Salgado, R.; Viale, G.; Van Eenoo, F.; Rouas, G.; Francis, P.; Crown, J.P.A.; Hitre, E.; et al. Prognostic and Predictive Value of Tumor-Infiltrating Lymphocytes in a Phase III Randomized Adjuvant Breast Cancer Trial in Node-Positive Breast Cancer Comparing the Addition of Docetaxel to Doxorubicin with Doxorubicin-Based Chemotherapy: BIG 02-98. J. Clin. Oncol. 2013, 31, 860–867. [Google Scholar] [CrossRef] [PubMed]
- Badr, N.M.; Berditchevski, F.; Shaaban, A.M. The Immune Microenvironment in Breast Carcinoma: Predictive and Prognostic Role in the Neoadjuvant Setting. Pathobiology 2020, 87, 61–74. [Google Scholar] [CrossRef] [PubMed]
- Denkert, C.; Loibl, S.; Noske, A.; Roller, M.; Müller, B.M.; Komor, M.; Budczies, J.; Darb-Esfahani, S.; Kronenwett, R.; Hanusch, C.; et al. Tumor-Associated Lymphocytes as an Independent Predictor of Response to Neoadjuvant Chemotherapy in Breast Cancer. J. Clin. Oncol. 2009, 28, 105–113. [Google Scholar] [CrossRef]
- Salgado, R.; Denkert, C.; Demaria, S.; Sirtaine, N.; Klauschen, F.; Pruneri, G.; Wienert, S.; Eynden, G.V.D.; Baehner, F.L.; Penault-Llorca, F.; et al. The evaluation of tumor-infiltrating lymphocytes (TILs) in breast cancer: Recommendations by an International TILs Working Group 2014. Ann. Oncol. 2015, 26, 259–271. [Google Scholar] [CrossRef]
- Gonzalez-Cortijo, L.; Murillo, R.; Acevedo, A.; Sainz de la Cuesta, R.; Hernandez-Cortes, G.; Martinez de Vega, V.; Linares, S.; Perez-Carrion, R.; Gonzalez, F.; Rodriguez-Marquez, C.; et al. Association between distinct intratumoral and stromal tumor infiltrating immune cells and pathologic complete response (pCR) in different breast cancer subtypes after neoadjuvant chemotherapy (NAC). J. Clin. Oncol. 2016, 34, 1033. [Google Scholar] [CrossRef]
- Khoury, T.; Nagrale, V.; Opyrchal, M.; Peng, X.; Wang, D.; Yao, S. Prognostic Significance of Stromal Versus Intratumoral Infiltrating Lymphocytes in Different Subtypes of Breast Cancer Treated with Cytotoxic Neoadjuvant Chemotherapy. Appl. Immunohistochem. Mol. Morphol. AIMM 2018, 26, 523–532. [Google Scholar] [CrossRef]
- Pathmanathan, N.; Balleine, R.L. Ki67 and proliferation in breast cancer. J. Clin. Pathol. 2013, 66, 512–516. [Google Scholar] [CrossRef]
- Nielsen, T.O.; Leung, S.C.Y.; Rimm, D.L.; Dodson, A.; Acs, B.; Badve, S.; Denkert, C.; Ellis, M.J.; Fineberg, S.; Flowers, M.; et al. Assessment of Ki67 in Breast Cancer: Updated Recommendations from the International Ki67 in Breast Cancer Working Group. J. Natl. Cancer Inst. 2020. [Google Scholar] [CrossRef]
- Cardoso, F.; Kyriakides, S.; Ohno, S.; Penault-Llorca, F.; Poortmans, P.; Rubio, I.T.; Zackrisson, S.; Senkus, E. Early breast cancer: ESMO Clinical Practice Guidelines for diagnosis, treatment and follow-up. Ann. Oncol. 2019, 30, 1194–1220. [Google Scholar] [CrossRef]
- Wu, Q.; Ma, G.; Deng, Y.; Luo, W.; Zhao, Y.; Li, W.; Zhou, Q. Prognostic Value of Ki-67 in Patients with Resected Triple-Negative Breast Cancer: A Meta-Analysis. Front. Oncol. 2019, 9, 1068. [Google Scholar] [CrossRef]
- Zhu, X.; Chen, L.; Huang, B.; Wang, Y.; Ji, L.; Wu, J.; Di, G.; Liu, G.; Yu, K.; Shao, Z.; et al. The prognostic and predictive potential of Ki-67 in triple-negative breast cancer. Sci. Rep. 2020, 10, 225. [Google Scholar] [CrossRef]
- Provenzano, E.; Bossuyt, V.; Viale, G.; Cameron, D.; Badve, S.; Denkert, C.; MacGrogan, G.; Penault-Llorca, F.; Boughey, J.; Curigliano, G.; et al. Standardization of pathologic evaluation and reporting of postneoadjuvant specimens in clinical trials of breast cancer: Recommendations from an international working group. Mod. Pathol. Off. J. United States Can. Acad. Pathol. Inc. 2015, 28, 1185–1201. [Google Scholar] [CrossRef] [PubMed]
- Li, C.; Fan, H.; Xiang, Q.; Xu, L.; Zhang, Z.; Liu, Q.; Zhang, T.; Ling, J.; Zhou, Y.; Zhao, X.; et al. Prognostic value of receptor status conversion following neoadjuvant chemotherapy in breast cancer patients: A systematic review and meta-analysis. Breast Cancer Res. Treat. 2019, 178, 497–504. [Google Scholar] [CrossRef] [PubMed]
- Abdulkarim, B.S.; Cuartero, J.; Hanson, J.; Deschênes, J.; Lesniak, D.; Sabri, S. Increased risk of locoregional recurrence for women with T1-2N0 triple-negative breast cancer treated with modified radical mastectomy without adjuvant radiation therapy compared with breast-conserving therapy. J. Clin. Oncol. Off. J. Am. Soc. Clin. Oncol. 2011, 29, 2852–2858. [Google Scholar] [CrossRef] [PubMed]
- Bhoo-Pathy, N.; Verkooijen, H.M.; Wong, F.-Y.; Pignol, J.-P.; Kwong, A.; Tan, E.-Y.; Aishah Taib, N.; Nei, W.-L.; Ho, G.-F.; Tan, B.; et al. Prognostic role of adjuvant radiotherapy in triple-negative breast cancer: A historical cohort study. Int. J. Cancer 2015, 137, 2504–2512. [Google Scholar] [CrossRef] [PubMed]
- Zumsteg, Z.S.; Morrow, M.; Arnold, B.; Zheng, J.; Zhang, Z.; Robson, M.; Traina, T.; McCormick, B.; Powell, S.; Ho, A.Y. Breast-conserving therapy achieves locoregional outcomes comparable to mastectomy in women with T1-2N0 triple-negative breast cancer. Ann. Surg. Oncol. 2013, 20, 3469–3476. [Google Scholar] [CrossRef] [PubMed]
- Li, H.; Chen, Y.; Wang, X.; Tang, L.; Guan, X. T1-2N0M0 Triple-Negative Breast Cancer Treated with Breast-Conserving Therapy Has Better Survival Compared to Mastectomy: A SEER Population-Based Retrospective Analysis. Clin. Breast Cancer 2019, 19, e669–e682. [Google Scholar] [CrossRef]
- Wang, J.; Xie, X.; Wang, X.; Tang, J.; Pan, Q.; Zhang, Y.; Di, M. Locoregional and distant recurrences after breast conserving therapy in patients with triple-negative breast cancer: A meta-analysis. Surg. Oncol. 2013, 22, 247–255. [Google Scholar] [CrossRef]
- Pierce, L.J.; Phillips, K.A.; Griffith, K.A.; Buys, S.; Gaffney, D.K.; Moran, M.S.; Haffty, B.G.; Ben-David, M.; Kaufman, B.; Garber, J.E.; et al. Local therapy in BRCA1 and BRCA2 mutation carriers with operable breast cancer: Comparison of breast conservation and mastectomy. Breast Cancer Res. Treat. 2010, 121, 389–398. [Google Scholar] [CrossRef]
- Pierce, L.J.; Levin, A.M.; Rebbeck, T.R.; Ben-David, M.A.; Friedman, E.; Solin, L.J.; Harris, E.E.; Gaffney, D.K.; Haffty, B.G.; Dawson, L.A.; et al. Ten-year multi-institutional results of breast-conserving surgery and radiotherapy in BRCA1/2-associated stage I/II breast cancer. J. Clin. Oncol. Off. J. Am. Soc. Clin. Oncol. 2006, 24, 2437–2443. [Google Scholar] [CrossRef]
- Valachis, A.; Nearchou, A.D.; Lind, P. Surgical management of breast cancer in BRCA-mutation carriers: A systematic review and meta-analysis. Breast Cancer Res. Treat. 2014, 144, 443–455. [Google Scholar] [CrossRef]
- Co, M.; Liu, T.; Leung, J.; Li, C.H.; Tse, T.; Wong, M.; Kwong, A. Breast Conserving Surgery for BRCA Mutation Carriers—A Systematic Review. Clin. Breast Cancer 2020, 20, e244–e250. [Google Scholar] [CrossRef]
- Omranipour, R.; Bobin, J.Y.; Esouyeh, M. Skin Sparing Mastectomy and Immediate Breast Reconstruction (SSMIR) for early breast cancer: Eight years single institution experience. World J. Surg. Oncol. 2008, 6, 43. [Google Scholar] [CrossRef] [PubMed]
- Chiba, A.; Hoskin, T.L.; Hallberg, E.J.; Cogswell, J.A.; Heins, C.N.; Couch, F.J.; Boughey, J.C. Impact that Timing of Genetic Mutation Diagnosis has on Surgical Decision Making and Outcome for BRCA1/BRCA2 Mutation Carriers with Breast Cancer. Ann. Surg. Oncol. 2016, 23, 3232–3238. [Google Scholar] [CrossRef] [PubMed]
- McGuire, K.P.; Mamounas, E.P. Management of Hereditary Breast Cancer: ASCO, ASTRO, and SSO Guideline. Ann. Surg. Oncol. 2020, 27, 1721–1723. [Google Scholar] [CrossRef] [PubMed]
- van den Broek, A.J.; van’t Veer, L.J.; Hooning, M.J.; Cornelissen, S.; Broeks, A.; Rutgers, E.J.; Smit, V.T.H.B.M.; Cornelisse, C.J.; van Beek, M.; Janssen-Heijnen, M.L.; et al. Impact of Age at Primary Breast Cancer on Contralateral Breast Cancer Risk in BRCA1/2 Mutation Carriers. J. Clin. Oncol. Off. J. Am. Soc. Clin. Oncol. 2016, 34, 409–418. [Google Scholar] [CrossRef] [PubMed][Green Version]
- Evans, D.G.R.; Ingham, S.L.; Baildam, A.; Ross, G.L.; Lalloo, F.; Buchan, I.; Howell, A. Contralateral mastectomy improves survival in women with BRCA1/2-associated breast cancer. Breast Cancer Res. Treat. 2013, 140, 135–142. [Google Scholar] [CrossRef] [PubMed]
- Heemskerk-Gerritsen, B.A.M.; Rookus, M.A.; Aalfs, C.M.; Ausems, M.G.E.M.; Collée, J.M.; Jansen, L.; Kets, C.M.; Keymeulen, K.B.M.I.; Koppert, L.B.; Meijers-Heijboer, H.E.J.; et al. Improved overall survival after contralateral risk-reducing mastectomy in BRCA1/2 mutation carriers with a history of unilateral breast cancer: A prospective analysis. Int. J. Cancer 2015, 136, 668–677. [Google Scholar] [CrossRef] [PubMed]
- Metcalfe, K.; Gershman, S.; Ghadirian, P.; Lynch, H.T.; Snyder, C.; Tung, N.; Kim-Sing, C.; Eisen, A.; Foulkes, W.D.; Rosen, B.; et al. Contralateral mastectomy and survival after breast cancer in carriers of BRCA1 and BRCA2 mutations: Retrospective analysis. BMJ 2014, 348, g226. [Google Scholar] [CrossRef]
- Haque, W.; Verma, V.; Farach, A.; Brian Butler, E.; Teh, B.S. Postmastectomy radiation therapy for triple negative, node-negative breast cancer. Radiother. Oncol. J. Eur. Soc. Ther. Radiol. Oncol. 2019, 132, 48–54. [Google Scholar] [CrossRef]
- Jagsi, R.; Raad, R.A.; Goldberg, S.; Sullivan, T.; Michaelson, J.; Powell, S.N.; Taghian, A.G. Locoregional recurrence rates and prognostic factors for failure in node-negative patients treated with mastectomy: Implications for postmastectomy radiation. Int. J. Radiat. Oncol. Biol. Phys. 2005, 62, 1035–1039. [Google Scholar] [CrossRef]
- O’Rorke, M.A.; Murray, L.J.; Brand, J.S.; Bhoo-Pathy, N. The value of adjuvant radiotherapy on survival and recurrence in triple-negative breast cancer: A systematic review and meta-analysis of 5507 patients. Cancer Treat. Rev. 2016, 47, 12–21. [Google Scholar] [CrossRef] [PubMed]
- Truong, P.T.; Lesperance, M.; Culhaci, A.; Kader, H.A.; Speers, C.H.; Olivotto, I.A. Patient subsets with T1-T2, node-negative breast cancer at high locoregional recurrence risk after mastectomy. Int. J. Radiat. Oncol. Biol. Phys. 2005, 62, 175–182. [Google Scholar] [CrossRef]
- Yao, Y.; Chu, Y.; Xu, B.; Hu, Q.; Song, Q. Radiotherapy after surgery has significant survival benefits for patients with triple-negative breast cancer. Cancer Med. 2019, 8, 554–563. [Google Scholar] [CrossRef] [PubMed]
- Chen, X.; Yu, X.; Chen, J.; Yang, Z.; Shao, Z.; Zhang, Z.; Guo, X.; Feng, Y. Radiotherapy can improve the disease-free survival rate in triple-negative breast cancer patients with T1-T2 disease and one to three positive lymph nodes after mastectomy. Oncologist 2013, 18, 141–147. [Google Scholar] [CrossRef]
- Yildirim, E.; Berberoglu, U. Can a subgroup of node-negative breast carcinoma patients with T1-2 tumor who may benefit from postmastectomy radiotherapy be identified? Int. J. Radiat. Oncol. Biol. Phys. 2007, 68, 1024–1029. [Google Scholar] [CrossRef] [PubMed]
- Smith, B.D.; Bellon, J.R.; Blitzblau, R.; Freedman, G.; Haffty, B.; Hahn, C.; Halberg, F.; Hoffman, K.; Horst, K.; Moran, J.; et al. Radiation therapy for the whole breast: Executive summary of an American Society for Radiation Oncology (ASTRO) evidence-based guideline. Pract. Radiat. Oncol. 2018, 8, 145–152. [Google Scholar] [CrossRef]
- Bane, A.L.; Whelan, T.J.; Pond, G.R.; Parpia, S.; Gohla, G.; Fyles, A.W.; Pignol, J.P.; Pritchard, K.I.; Chambers, S.; Levine, M.N. Tumor factors predictive of response to hypofractionated radiotherapy in a randomized trial following breast conserving therapy. Ann. Oncol. 2014, 25, 992–998. [Google Scholar] [CrossRef] [PubMed]
- Moran, M.S. Radiation therapy in the locoregional treatment of triple-negative breast cancer. Lancet Oncol. 2015, 16, e113–e122. [Google Scholar] [CrossRef]
- Sioshansi, S.; Ehdaivand, S.; Cramer, C.; Lomme, M.M.; Price, L.L.; Wazer, D.E. Triple negative breast cancer is associated with an increased risk of residual invasive carcinoma after lumpectomy. Cancer 2012, 118, 3893–3898. [Google Scholar] [CrossRef]
- Jones, H.A.; Antonini, N.; Hart, A.A.; Peterse, J.L.; Horiot, J.C.; Collin, F.; Poortmans, P.M.; Oei, S.B.; Collette, L.; Struikmans, H.; et al. Impact of pathological characteristics on local relapse after breast-conserving therapy: A subgroup analysis of the EORTC boost versus no boost trial. J. Clin. Oncol. 2009, 27, 4939–4947. [Google Scholar] [CrossRef] [PubMed]
- National Institute for Health and Care Excellence (NICE). Early and Locally Advanced Breast Cancer: Diagnosis and Management. Available online: https://www.nice.org.uk/guidance/ng101 (accessed on 21 March 2021).
- Recht, A.; Comen, E.A.; Fine, R.E.; Fleming, G.F.; Hardenbergh, P.H.; Ho, A.Y.; Hudis, C.A.; Hwang, E.S.; Kirshner, J.J.; Morrow, M.; et al. Postmastectomy Radiotherapy: An American Society of Clinical Oncology, American Society for Radiation Oncology, and Society of Surgical Oncology Focused Guideline Update. J. Clin. Oncol. 2016, 34, 4431–4442. [Google Scholar] [CrossRef]
- Whelan, T.J.; Olivotto, I.A.; Parulekar, W.R.; Ackerman, I.; Chua, B.H.; Nabid, A.; Vallis, K.A.; White, J.R.; Rousseau, P.; Fortin, A.; et al. Regional Nodal Irradiation in Early-Stage Breast Cancer. N. Engl. J. Med. 2015, 373, 307–316. [Google Scholar] [CrossRef] [PubMed]
- Giuliano, A.E.; Ballman, K.V.; McCall, L.; Beitsch, P.D.; Brennan, M.B.; Kelemen, P.R.; Ollila, D.W.; Hansen, N.M.; Whitworth, P.W.; Blumencranz, P.W.; et al. Effect of Axillary Dissection vs No Axillary Dissection on 10-Year Overall Survival among Women with Invasive Breast Cancer and Sentinel Node Metastasis. JAMA 2017, 318, 918–926. [Google Scholar] [CrossRef] [PubMed]
- Morrow, M.; Mehrara, B. Prophylactic mastectomy and the timing of breast reconstruction. Br. J. Surg. 2009, 96, 1–2. [Google Scholar] [CrossRef]
- Yoon, A.P.; Qi, J.; Brown, D.L.; Kim, H.M.; Hamill, J.B.; Erdmann-Sager, J.; Pusic, A.L.; Wilkins, E.G. Outcomes of immediate versus delayed breast reconstruction: Results of a multicenter prospective study. Breast 2018, 37, 72–79. [Google Scholar] [CrossRef]
- Dubsky, P.; Pinker, K.; Cardoso, F.; Montagna, G.; Ritter, M.; Denkert, C.; Rubio, I.T.; de Azambuja, E.; Curigliano, G.; Gentilini, O. Breast conservation and axillary management after primary systemic therapy in patients with early-stage breast cancer: The Lucerne toolbox. Lancet Oncol. 2021, 22, e18–e28. [Google Scholar] [CrossRef]
- Cortazar, P.; Zhang, L.; Untch, M.; Mehta, K.; Costantino, J.P.; Wolmark, N.; Bonnefoi, H.; Cameron, D.; Gianni, L.; Valagussa, P.; et al. Pathological complete response and long-term clinical benefit in breast cancer: The CTNeoBC pooled analysis. Lancet 2014, 384, 164–172. [Google Scholar] [CrossRef]
- von Minckwitz, G.; Untch, M.; Blohmer, J.-U.; Costa, S.D.; Eidtmann, H.; Fasching, P.A.; Gerber, B.; Eiermann, W.; Hilfrich, J.; Huober, J.; et al. Definition and impact of pathologic complete response on prognosis after neoadjuvant chemotherapy in various intrinsic breast cancer subtypes. J. Clin. Oncol. Off. J. Am. Soc. Clin. Oncol. 2012, 30, 1796–1804. [Google Scholar] [CrossRef] [PubMed]
- Xia, L.-Y.; Hu, Q.-L.; Zhang, J.; Xu, W.-Y.; Li, X.-S. Survival outcomes of neoadjuvant versus adjuvant chemotherapy in triple-negative breast cancer: A meta-analysis of 36,480 cases. World J. Surg. Oncol. 2020, 18, 129. [Google Scholar] [CrossRef] [PubMed]
- Bagegni, N.A.; Tao, Y.; Ademuyiwa, F.O. Clinical outcomes with neoadjuvant versus adjuvant chemotherapy for triple negative breast cancer: A report from the National Cancer Database. PLoS ONE 2019, 14, e0222358. [Google Scholar] [CrossRef]
- Masuda, N.; Lee, S.-J.; Ohtani, S.; Im, Y.-H.; Lee, E.-S.; Yokota, I.; Kuroi, K.; Im, S.-A.; Park, B.-W.; Kim, S.-B.; et al. Adjuvant Capecitabine for Breast Cancer after Preoperative Chemotherapy. N. Engl. J. Med. 2017, 376, 2147–2159. [Google Scholar] [CrossRef] [PubMed]
- Biswas, T.; Efird, J.T.; Prasad, S.; Jindal, C.; Walker, P.R. The survival benefit of neoadjuvant chemotherapy and pCR among patients with advanced stage triple negative breast cancer. Oncotarget 2017, 8, 112712–112719. [Google Scholar] [CrossRef]
- Gamucci, T.; Pizzuti, L.; Sperduti, I.; Mentuccia, L.; Vaccaro, A.; Moscetti, L.; Marchetti, P.; Carbognin, L.; Michelotti, A.; Iezzi, L.; et al. Neoadjuvant chemotherapy in triple-negative breast cancer: A multicentric retrospective observational study in real-life setting. J. Cell. Physiol. 2018, 233, 2313–2323. [Google Scholar] [CrossRef]
- Sikov, W.M.; Berry, D.A.; Perou, C.M.; Singh, B.; Cirrincione, C.T.; Tolaney, S.M.; Kuzma, C.S.; Pluard, T.J.; Somlo, G.; Port, E.R.; et al. Impact of the addition of carboplatin and/or bevacizumab to neoadjuvant once-per-week paclitaxel followed by dose-dense doxorubicin and cyclophosphamide on pathologic complete response rates in stage II to III triple-negative breast cancer: CALGB 40603 (Alliance). J. Clin. Oncol. Off. J. Am. Soc. Clin. Oncol. 2015, 33, 13–21. [Google Scholar] [CrossRef]
- Loibl, S.; Weber, K.E.; Timms, K.M.; Elkin, E.P.; Hahnen, E.; Fasching, P.A.; Lederer, B.; Denkert, C.; Schneeweiss, A.; Braun, S.; et al. Survival analysis of carboplatin added to an anthracycline/taxane-based neoadjuvant chemotherapy and HRD score as predictor of response—final results from GeparSixto. Ann. Oncol. 2018, 29, 2341–2347. [Google Scholar] [CrossRef] [PubMed]
- Loibl, S.; O’Shaughnessy, J.; Untch, M.; Sikov, W.M.; Rugo, H.S.; McKee, M.D.; Huober, J.; Golshan, M.; von Minckwitz, G.; Maag, D.; et al. Addition of the PARP inhibitor veliparib plus carboplatin or carboplatin alone to standard neoadjuvant chemotherapy in triple-negative breast cancer (BrighTNess): A randomised, phase 3 trial. Lancet Oncol. 2018, 19, 497–509. [Google Scholar] [CrossRef]
- Pandy, J.G.P.; Balolong-Garcia, J.C.; Cruz-Ordinario, M.V.B.; Que, F.V.F. Triple negative breast cancer and platinum-based systemic treatment: A meta-analysis and systematic review. BMC Cancer 2019, 19, 1065. [Google Scholar] [CrossRef]
- Gluz, O.; Nitz, U.; Liedtke, C.; Christgen, M.; Grischke, E.-M.; Forstbauer, H.; Braun, M.; Warm, M.; Hackmann, J.; Uleer, C. Comparison of neoadjuvant nab-paclitaxel+ carboplatin vs nab-paclitaxel+ gemcitabine in triple-negative breast cancer: Randomized WSG-ADAPT-TN trial results. JNCI J. Natl. Cancer Inst. 2018, 110, 628–637. [Google Scholar] [CrossRef] [PubMed]
- Caramelo, O.; Silva, C.; Caramelo, F.; Frutuoso, C.; Almeida-Santos, T. The effect of neoadjuvant platinum-based chemotherapy in BRCA mutated triple negative breast cancers -systematic review and meta-analysis. Hered. Cancer Clin. Pract. 2019, 17, 11. [Google Scholar] [CrossRef]
- Hoadley, K.A.; Powell, B.C.; Kanavy, D.; Marron, D.; Mose, L.E.; Hyslop, T.; Berry, D.A.; Hahn, O.; Tolaney, S.M.; Sikov, W.M.; et al. Abstract P4-05-03: Mutational analysis of triple-negative breast cancer (TNBC): CALGB 40603 (Alliance). Cancer Res. 2020, 80, P4-05-03. [Google Scholar] [CrossRef]
- Kim, G.M.; Jeung, H.-C.; Jung, K.H.; Kim, S.H.; Kim, H.J.; Lee, K.H.; Park, K.H.; Lee, J.E.; Ahn, M.S.; Kohn, S.; et al. PEARLY: A randomized, multicenter, open-label, phase III trial comparing anthracyclines followed by taxane versus anthracyclines followed by taxane plus carboplatin as (neo)adjuvant therapy in patients with early triple-negative breast cancer. J. Clin. Oncol. 2017, 35, TPS587. [Google Scholar] [CrossRef]
- Schmid, P.; Cortes, J.; Pusztai, L.; McArthur, H.; Kümmel, S.; Bergh, J.; Denkert, C.; Park, Y.H.; Hui, R.; Harbeck, N.; et al. Pembrolizumab for Early Triple-Negative Breast Cancer. N. Engl. J. Med. 2020, 382, 810–821. [Google Scholar] [CrossRef]
- Mittendorf, E.A.; Zhang, H.; Barrios, C.H.; Saji, S.; Jung, K.H.; Hegg, R.; Koehler, A.; Sohn, J.; Iwata, H.; Telli, M.L.; et al. Neoadjuvant atezolizumab in combination with sequential nab-paclitaxel and anthracycline-based chemotherapy versus placebo and chemotherapy in patients with early-stage triple-negative breast cancer (IMpassion031): A randomised, double-blind, phase 3 trial. Lancet 2020, 396, 1090–1100. [Google Scholar] [CrossRef]
- Gianni, L.; Huang, C.-S.; Egle, D.; Bermejo, B.; Zamagni, C.; Thill, M.; Anton, A.; Zambelli, S.; Bianchini, G.; Russo, S. Abstract GS3-04: Pathologic complete response (pCR) to neoadjuvant treatment with or without atezolizumab in triple negative, early high-risk and locally advanced breast cancer. NeoTRIPaPDL1 Michelangelo randomized study. Cancer Res. 2020, 80 (Suppl. 4), GS3-04. [Google Scholar] [CrossRef]
- ClinicalTrials.gov. ECOG-ACRIN Cancer Research Group—Platinum Based Chemotherapy or Capecitabine in Treating Patients with Residual Triple-Negative Basal-Like Breast Cancer Following Neoadjuvant Chemotherapy—ClinicalTrials.gov Identifier: NCT02445391. Available online: https://clinicaltrials.gov/ct2/show/NCT02445391 (accessed on 21 March 2021).
- Vaz-Luis, I.; Ottesen, R.A.; Hughes, M.E.; Mamet, R.; Burstein, H.J.; Edge, S.B.; Gonzalez-Angulo, A.M.; Moy, B.; Rugo, H.S.; Theriault, R.L.; et al. Outcomes by tumor subtype and treatment pattern in women with small, node-negative breast cancer: A multi-institutional study. J. Clin. Oncol. Off. J. Am. Soc. Clin. Oncol. 2014, 32, 2142–2150. [Google Scholar] [CrossRef]
- Du, Z.-L.; Wang, Y.; Wang, D.-Y.; Zhang, L.; Bian, Z.-M.; Deng, Y.; Xu, C.-S.; Lin, D.-C.; Xie, L.; Jia, Y. Evaluation of a beneficial effect of adjuvant chemotherapy in patients with stage I triple-negative breast cancer: A population-based study using the SEER 18 database. Breast Cancer Res. Treat. 2020, 183, 429–438. [Google Scholar] [CrossRef]
- An, X.; Lei, X.; Huang, R.; Luo, R.; Li, H.; Xu, F.; Yuan, Z.; Wang, S.; de Nonneville, A.; Gonçalves, A. Adjuvant chemotherapy for small, lymph node–negative, triple-negative breast cancer: A single-center study and a meta-analysis of the published literature. Cancer 2020, 126, 3837–3846. [Google Scholar] [CrossRef]
- Henderson, I.C.; Berry, D.A.; Demetri, G.D.; Cirrincione, C.T.; Goldstein, L.J.; Martino, S.; Ingle, J.N.; Cooper, M.R.; Hayes, D.F.; Tkaczuk, K.H.; et al. Improved outcomes from adding sequential Paclitaxel but not from escalating Doxorubicin dose in an adjuvant chemotherapy regimen for patients with node-positive primary breast cancer. J. Clin. Oncol. Off. J. Am. Soc. Clin. Oncol. 2003, 21, 976–983. [Google Scholar] [CrossRef] [PubMed]
- Rodríguez-Lescure, Á.; Martín, M.; Ruiz, A.; Alba, E.; Calvo, L.; García-Asenjo, J.L.; Guitian, M.; de la Cruz, A.; Aranda, I.; de Álava, E. Subgroup analysis of GEICAM 9906 trial comparing six cycles of FE90C (FEC) to four cycles of FE90C followed by 8 weekly paclitaxel administrations (FECP): Relevance of HER2 and hormonal status (HR). J. Clin. Oncol. 2007, 25, 10598. [Google Scholar] [CrossRef]
- Yu, K.-D.; Ye, F.-G.; He, M.; Fan, L.; Ma, D.; Mo, M.; Wu, J.; Liu, G.-Y.; Di, G.-H.; Zeng, X.-H. Effect of adjuvant paclitaxel and carboplatin on survival in women with triple-negative breast cancer: A phase 3 randomized clinical trial. JAMA Oncol. 2020, 6, 1390–1396. [Google Scholar] [CrossRef] [PubMed]
- Gray, R.; Bradley, R.; Braybrooke, J.; Liu, Z.; Peto, R.; Davies, L.; Dodwell, D.; McGale, P.; Pan, H.; Taylor, C.; et al. Increasing the dose intensity of chemotherapy by more frequent administration or sequential scheduling: A patient-level meta-analysis of 37,298 women with early breast cancer in 26 randomised trials. Lancet 2019, 393, 1440–1452. [Google Scholar] [CrossRef]
- Amir, E.; Clemons, M.; Purdie, C.A.; Miller, N.; Quinlan, P.; Geddie, W.; Coleman, R.E.; Freedman, O.C.; Jordan, L.B.; Thompson, A.M. Tissue confirmation of disease recurrence in breast cancer patients: Pooled analysis of multi-centre, multi-disciplinary prospective studies. Cancer Treat. Rev. 2012, 38, 708–714. [Google Scholar] [CrossRef] [PubMed]
- Wapnir, I.L.; Price, K.N.; Anderson, S.J.; Robidoux, A.; Martín, M.; Nortier, J.W.R.; Paterson, A.H.G.; Rimawi, M.F.; Láng, I.; Baena-Cañada, J.M.; et al. Efficacy of Chemotherapy for ER-Negative and ER-Positive Isolated Locoregional Recurrence of Breast Cancer: Final Analysis of the CALOR Trial. J. Clin. Oncol. Off. J. Am. Soc. Clin. Oncol. 2018, 36, 1073–1079. [Google Scholar] [CrossRef]
- Food and Drug Administration (FDA). FDA Approves Atezolizumab for PD-L1 Positive Unresectable Locally Advanced or Metastatic Triple-Negative Breast Cancer. Available online: https://www.fda.gov/drugs/drug-approvals-and-databases/fda-approves-atezolizumab-pd-l1-positive-unresectable-locally-advanced-or-metastatic-triple-negative (accessed on 21 March 2021).
- Schmid, P.; Adams, S.; Rugo, H.S.; Schneeweiss, A.; Barrios, C.H.; Iwata, H.; Diéras, V.; Hegg, R.; Im, S.-A.; Shaw Wright, G.; et al. Atezolizumab and Nab-Paclitaxel in Advanced Triple-Negative Breast Cancer. N. Engl. J. Med. 2018, 379, 2108–2121. [Google Scholar] [CrossRef]
- Schmid, P.; Rugo, H.S.; Adams, S.; Schneeweiss, A.; Barrios, C.H.; Iwata, H.; Diéras, V.; Henschel, V.; Molinero, L.; Chui, S.Y. Atezolizumab plus nab-paclitaxel as first-line treatment for unresectable, locally advanced or metastatic triple-negative breast cancer (IMpassion130): Updated efficacy results from a randomised, double-blind, placebo-controlled, phase 3 trial. Lancet Oncol. 2020, 21, 44–59. [Google Scholar] [CrossRef]
- Emens, L.A.; Adams, S.; Barrios, C.H.; Dieras, V.C.; Iwata, H.; Loi, S.; Rugo, H.S.; Schneeweiss, A.; Winer, E.P.; Patel, S.; et al. LBA16 IMpassion130: Final OS analysis from the pivotal phase III study of atezolizumab + nab-paclitaxel vs placebo + nab-paclitaxel in previously untreated locally advanced or metastatic triple-negative breast cancer. Ann. Oncol. 2020, 31, S1148. [Google Scholar] [CrossRef]
- Miles, D.; Gligorov, J.; Andre, F.; Cameron, D.; Schneeweiss, A.; Barrios, C.; Xu, B.; Wardley, A.M.; Kaen, D.; Andrade, L. Primary results from IMpassion131, a double-blind placebo-controlled randomised phase III trial of first-line paclitaxel (PAC)+/−atezolizumab (atezo) for unresectable locally advanced/metastatic triple-negative breast cancer (mTNBC). Ann. Oncol. 2020, 31, S1147–S1148. [Google Scholar] [CrossRef]
- Cortes, J.; Cescon, D.W.; Rugo, H.S.; Nowecki, Z.; Im, S.-A.; Yusof, M.M.; Gallardo, C.; Lipatov, O.; Barrios, C.H.; Holgado, E.; et al. Pembrolizumab plus chemotherapy versus placebo plus chemotherapy for previously untreated locally recurrent inoperable or metastatic triple-negative breast cancer (KEYNOTE-355): A randomised, placebo-controlled, double-blind, phase 3 clinical trial. Lancet 2020, 396, 1817–1828. [Google Scholar] [CrossRef]
- Cortés, J.; Lipatov, O.; Im, S.-A.; Gonçalves, A.; Lee, K.; Schmid, P.; Tamura, K.; Testa, L.; Witzel, I.; Ohtani, S. KEYNOTE-119: Phase III study of pembrolizumab (pembro) versus single-agent chemotherapy (chemo) for metastatic triple negative breast cancer (mTNBC). Ann. Oncol. 2019, 30, v859–v860. [Google Scholar] [CrossRef]
- Vennapusa, B.; Baker, B.; Kowanetz, M.; Boone, J.; Menzl, I.; Bruey, J.-M.; Fine, G.; Mariathasan, S.; McCaffery, I.; Mocci, S.; et al. Development of a PD-L1 Complementary Diagnostic Immunohistochemistry Assay (SP142) for Atezolizumab. Appl. Immunohistochem. Mol. Morphol. AIMM 2019, 27, 92–100. [Google Scholar] [CrossRef]
- Rugo, H.S.; Loi, S.; Adams, S.; Schmid, P.; Schneeweiss, A.; Barrios, C.H.; Iwata, H.; Dieras, V.; Winer, E.P.; Kockx, M. Performance of PD-L1 immunohistochemistry (IHC) assays in unresectable locally advanced or metastatic triple-negative breast cancer (mTNBC): Post-hoc analysis of IMpassion130. Ann. Oncol. 2019, 30, v858–v859. [Google Scholar] [CrossRef]
- Kaya, V.; Yildirim, M.; Yazici, G.; Gunduz, S.; Bozcuk, H.; Paydas, S. Effectiveness of platinum-based treatment for triple negative metastatic breast cancer: A meta-analysis. Asian Pac. J. Cancer Prev. APJCP 2018, 19, 1169. [Google Scholar] [PubMed]
- Azim, H.A.; Ghosn, M.; Oualla, K.; Kassem, L. Personalized treatment in metastatic triple-negative breast cancer: The outlook in 2020. Breast J. 2020, 26, 69–80. [Google Scholar] [CrossRef] [PubMed]
- Tutt, A.; Tovey, H.; Cheang, M.C.U.; Kernaghan, S.; Kilburn, L.; Gazinska, P.; Owen, J.; Abraham, J.; Barrett, S.; Barrett-Lee, P.; et al. Carboplatin in BRCA1/2-mutated and triple-negative breast cancer BRCAness subgroups: The TNT Trial. Nat. Med. 2018, 24, 628–637. [Google Scholar] [CrossRef] [PubMed]
- Robson, M.; Im, S.-A.; Senkus, E.; Xu, B.; Domchek, S.M.; Masuda, N.; Delaloge, S.; Li, W.; Tung, N.; Armstrong, A.; et al. Olaparib for Metastatic Breast Cancer in Patients with a Germline BRCA Mutation. N. Engl. J. Med. 2017, 377, 523–533. [Google Scholar] [CrossRef] [PubMed]
- Litton, J.K.; Rugo, H.S.; Ettl, J.; Hurvitz, S.A.; Gonçalves, A.; Lee, K.-H.; Fehrenbacher, L.; Yerushalmi, R.; Mina, L.A.; Martin, M.; et al. Talazoparib in Patients with Advanced Breast Cancer and a Germline BRCA Mutation. N. Engl. J. Med. 2018, 379, 753–763. [Google Scholar] [CrossRef]
- Rugo, H.S.; Ettl, J.; Hurvitz, S.A.; Gonçalves, A.; Lee, K.-H.; Fehrenbacher, L.; Mina, L.A.; Diab, S.; Woodward, N.E.; Yerushalmi, R. Outcomes in Clinically Relevant Patient Subgroups from the EMBRACA Study: Talazoparib vs Physician’s Choice Standard-of-Care Chemotherapy. JNCI Cancer Spectr. 2020, 4, pkz085. [Google Scholar] [CrossRef]
- Litton, J.K.; Hurvitz, S.A.; Mina, L.A.; Rugo, H.S.; Lee, K.-H.; Gonçalves, A.; Diab, S.; Woodward, N.; Goodwin, A.; Yerushalmi, R. Abstract CT071: Talazoparib (TALA) in Germline BRCA1/2 (gBRCA1/2)-Mutated Human Epidermal Growth Factor Receptor 2 Negative (HER2-) Advanced Breast Cancer (ABC): Final Overall Survival (OS) Results from Randomized Phase 3 EMBRACA Trial; AACR: Philadelphia, PA, USA, 2020. [Google Scholar]
- Han, H.S.; Diéras, V.; Robson, M.; Palácová, M.; Marcom, P.K.; Jager, A.; Bondarenko, I.; Citrin, D.; Campone, M.; Telli, M.L.; et al. Veliparib with temozolomide or carboplatin/paclitaxel versus placebo with carboplatin/paclitaxel in patients with BRCA1/2 locally recurrent/metastatic breast cancer: Randomized phase II study. Ann. Oncol. 2018, 29, 154–161. [Google Scholar] [CrossRef]
- Zeichner, S.B.; Terawaki, H.; Gogineni, K. A Review of Systemic Treatment in Metastatic Triple-Negative Breast Cancer. Breast Cancer Basic Clin. Res. 2016, 10, 25–36. [Google Scholar] [CrossRef] [PubMed]
- Cardoso, F.; Senkus, E.; Costa, A.; Papadopoulos, E.; Aapro, M.; André, F.; Harbeck, N.; Lopez, B.A.; Barrios, C.; Bergh, J. 4th ESO–ESMO international consensus guidelines for advanced breast cancer (ABC 4). Ann. Oncol. 2018, 29, 1634–1657. [Google Scholar] [CrossRef]
- Twelves, C.; Cortes, J.; Vahdat, L.; Olivo, M.; He, Y.; Kaufman, P.A.; Awada, A. Efficacy of eribulin in women with metastatic breast cancer: A pooled analysis of two phase 3 studies. Breast Cancer Res. Treat. 2014, 148, 553–561. [Google Scholar] [CrossRef] [PubMed]
- Bardia, A.; Tolaney, S.M.; Loirat, D.; Punie, K.; Oliveira, M.; Rugo, H.S.; Brufsky, A.; Kalinsky, K.; Cortés, J.; O’Shaughnessy, J.; et al. LBA17 ASCENT: A randomized phase III study of sacituzumab govitecan (SG) vs treatment of physician’s choice (TPC) in patients (pts) with previously treated metastatic triple-negative breast cancer (mTNBC). Ann. Oncol. 2020, 31, S1149–S1150. [Google Scholar] [CrossRef]


| 1. Aapro M. 2. Abdel Azim H. 3. Abdel Aziz H. 4. Abdel Karim K. 5. Abulkhair O. 6. Al-Sukhun S. 7. Anderson B.O. 8. Arun B. 9. Balch C.M. 10. Conte P. 11. ElGhazaly H. 12. ElMahdy M. | 13. El Saghir N.S. 14. El-Zawahry H.M. 15. Foheidi M. 16. Frolova M. 17. Ghosn M. 18. Giuliano A.E. 19. Gligorov J. 20. Guarneri V. 21. Gulluoglu B.M. 22. Kandil A. 23. Leung J.W.T. 24. Orecchia R. | 25. Paltuev R.M. 26. Penault-Llorca F. 27. Perez E.A. 28. Poortmans P. 29. Rugo H.S. 30. Sabry M. 31. Shehata M.A. 32. Shenawi M. 33. Swain S.M. 34. Yang W. 35. Yip C.H. |
| Grade | Recommendation | Grades of Recommendation |
|---|---|---|
| A | Strongly recommended | Strong evidence for efficacy with a substantial clinical benefit. |
| B | Generally recommended | Strong or moderate evidence for efficacy but with a limited clinical benefit. |
| C | Optional | Insufficient evidence for efficacy or benefit does not outweigh the risk or the disadvantages (adverse events, costs, etc.). |
| D | Generally, not recommended | Moderate evidence against efficacy or for adverse outcome. |
| E | Never recommended | Strong evidence against efficacy or for adverse outcome. |
| Level | Levels of Evidence |
|---|---|
| I | Evidence from at least one large randomized, controlled trial of good methodological quality (low potential for bias) or meta-analyses of well-conducted randomized trials without heterogeneity. |
| II | Small, randomized trials or large randomized trials with suspicion of bias (lower methodological quality) or meta-analyses of such trials or of trials with demonstrated heterogeneity. |
| III | Prospective cohort studies. |
| IV | Retrospective cohort studies or case–control studies. |
| V | Studies without a control group, case reports, expert opinions. |
| Statements | Percentage of Consensus Votes | Level of Evidence (LOE) | Grade of Recommendation (GOR) |
|---|---|---|---|
| TNBC disease is defined as HER2− with ER and PR expression <1%. | 85.5% | I | A |
| HER2− and ER/PR expression between 1–10% tumours would be treated clinically as TNBC, being not eligible to receive endocrine therapy as a monotherapy. | 61.5% | IV | C |
| Germline BRCA mutation testing for TNBC patients is indicated if diagnosed at ≤60 years or with strong family history in order to plan for genetic counselling and risk reduction measures for the patient and her family. | 67% | II | B |
| Androgen receptor (AR) reporting has no current role in TNBC management plan and should be reported in TNBC cases for research purposes only. | 77% | II | B |
| TILs reporting has no current role in standard of care of TNBC and should be reported for research purposes only. If reported, it should be according to the International Working Group Criteria, 2014, on the stromal +/− intra-tumoural immune cells. | 44% | II | A |
| Ki67 has no evident role in the current standard of care of TNBC and should be reported for research purposes only. | 70% | II | A |
| It is mandatory to repeat hormonal receptors and HER2 assessment after neo-adjuvant treatment in TNBC patients with any residual disease. Capturing any overexpression of these markers avoids missing any opportunity of adjuvant therapy. | 75% | III | A |
| If HER2 assessment by IHC changed to HER2+ after neo-adjuvant treatment in TNBC, it is preferred to offer adjuvant anti-HER2 therapy. | 92.6% | Expert opinion | A |
| For early TNBC cases (cT1–2N0), mastectomy is not the preferred surgery for the ipsilateral breast, if the patient is eligible for BCT. | 100% | IV | A |
| For gBRCA1/2 mutant early TNBC, the surgical option for the ipsilateral breast is controversial, if the patient is eligible for BCT. | 100% | IV | C |
| For gBRCA1/2 mutant early TNBC patients, risk reduction contralateral mastectomy is advised. Taking into account, the patients’ age, stage, preference and risk of developing contralateral BC, rather than doctor’s recommendation solely. | 69% | IV | C |
| TNBC biology per se is not an absolute indication for postoperative radiation therapy after mastectomy for all pT1–2 N0 TNBC cases. | 91.6% | IV | C |
| Hypo-fractionation regimens can be considered for both early and advanced TNBC cases. | 87% | II | B |
| It is preferred to offer radiation therapy boost to tumour bed for all cases of TNBC after lumpectomy. | 58% | IV | B |
| After upfront surgery for pT1–3 N0 TNBC, offering regional nodal irradiation is based on the clinico-pathological features including but not limited to TNBC biology only, such as LVI and high grade. | 86% | II | B |
| After mastectomy for pN1 (1–3 + LNs) TNBC, regional nodal irradiation is preferred. | 76% | I | B |
| The preferred local management for the axilla for TNBC patients with Z-0011 criteria is controversial. | 100% | II | B |
| There is no preference regarding the timing of reconstruction (immediate vs. delayed) after breast surgery for TNBC. | 68% | II | B |
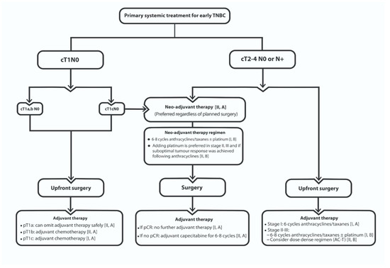
| For early-stage TNBC (cT2–3 N0); NAT is preferred over upfront surgery (regardless of the planned surgery type). | 93% | II | A |
| For early-stage TNBC (cT2–3 N1); NAT is preferred over upfront surgery (regardless of the planned surgery type). | 100% | I | A |
| NAT regimens for TNBC are preferred to be administered for 6–8 cycles. | 76% | I | B |
| Adding platinum to the standard anthracyclines/taxanes NAT regimen is preferred especially with stage II–III TNBC and if suboptimal tumour response was achieved following anthracyclines. | 77.6% | II | B |
| De-escalating the neo-adjuvant chemotherapy in TNBC by offering a short, anthracycline-free, taxane/platinum regimen only, for early responders (response adapted approach, ADAPT-TN trial), is not preferred. | 86% | II | B |
| A carboplatin-including regimen is preferred in the NAT setting for gBRCA1/2 mutant TNBC. | 69.2% | II | C |
| A carboplatin-including regimen is not preferred in the NAT setting for wBRCA1/2 TNBC | 66.6% | II | C |
| No mature data yet to support the use of Pembrolizumab or Atezolizumab in the NAT setting for early TNBC. | 72% | II | B |
| Capecitabine (6–8 cycles) is the preferred adjuvant therapy in case of absence of pCR after NAT (anthracyclines/taxanes) for TNBC. | 85% | II | A |
| In the presence of pCR after NAT (anthracylines/taxanes) for TNBC, no further adjuvant systemic therapy is advised. | 93% | II | A |
| Adjuvant chemotherapy for pT1a N0 TNBC can be omitted safely. | 88% | II | A |
| Adjuvant chemotherapy for pT1b N0 TNBC is preferred. | 97% | II | A |
| After upfront surgery, for stage I TNBC, the preferred adjuvant regimen is 6 cycles anthracyclines/taxanes. | 80% | I | A |
| After upfront surgery, for stage II–III TNBC, the preferred adjuvant regimen is 6–8 cycles anthracyclines/taxanes. | 61% | I | B |
| Dose dense AC-T regimen is a preferred one over standard regimen (/3 wks) in the adjuvant setting for stage II–III TNBC. | 88% | II | A |
| If TNBC case developed metastasis, tissue biopsy and testing for ER, PR, HER2, PDL-1/germline BRCA mutations are recommended. | 95% | I | A |
| After complete resection of isolated loco-regional recurrence (LRR) in non-metastatic TNBC, chemotherapy is recommended for 3–6 months. | 85% | II | A |
| Metastatic TNBC disease (mTNBC) is a heterogeneous disease and should be categorized as the following: (1) PD-L1+ mTNBC, (2) gBRCA mutant mTNBC, (3) PD-L1−/wBRCA mTNBC or no testing done. | 89% | I | A |
| Atezolizumab + nab-paclitaxel or Pembrolizumab + chemotherapy are preferred options over standard chemotherapy in the first-line setting for unresectable locally advanced/mTNBC expressing PD-L1 (PDL-1 ≥ 1% for Atezolizumab or CPS ≥ 10 for Pembrolizumab). | 86% | I | B |
| For the 1st-line immunotherapy for PDL1+ mTNBC, no preference for one over the other (Atezolizumab/Pembrolizumab) as no head-to-head comparison. | 58% | I | B |
| No mature data yet to support the use of Pembrolizumab in the subsequent lines in the metastatic setting of TNBC. | 93% | II | B |
| Atezolizumab plus nab-paclitaxel should be offered for unresectable locally advanced/mTNBC patients after PD-L1 testing to identify the PD-L1+ population. | 93% | I | A |
| If Atezolizumab is planned, PD-L1 should be tested using the Ventana SP142 IHC on the tumoural immune cells, with the cut-off value for PD-L1 positivity is 1%. | 94% | I | A |
| If Pembrolizumab is planned, PD-L1 should be tested by 22C3 pharmDx test, with the cut-off of CPS ≥ 10. | 93% | I | A |
| For gBRCA1/2 mutant mTNBC, a platinum or PARP inhibitor should be incorporated early in the treatment course. | 66% | I | A |
| No mature data yet to support the use of Veliparib in the metastatic setting of TNBC. | 86% | II | C |
| For mTNBC with PD-L1−/wBRCA or no testing done, the most efficacious sequencing of chemotherapy agents has yet to be defined. | 75% | II | B |
| For mTNBC with PD-L1−/wBRCA or no testing done, paclitaxel or nab-paclitaxel/carboplatin are preferred as a combination regimen. | 60% | III | C |
| For mTNBC with PD-L1−/wBRCA or no testing done, no preferred chemotherapy regimen in subsequent lines and enrolment in clinical trials is encouraged. | 75% | III | B |
| For mTNBC with PD-L1−/wBRCA or no testing done, eribulin is a preferred subsequent line of therapy after prior anthracyclines and taxanes. | 75% | II | B |
| In AR+ mTNBC, AR-directed therapy is not recommended for the management of mTNBC outside clinical trials. | 79% | II | D |
| Sacituzumab govitecan is preferred over chemotherapy after ≥ 2 prior chemotherapies for mTNBC. | 86% | I | A |
Publisher’s Note: MDPI stays neutral with regard to jurisdictional claims in published maps and institutional affiliations. |
© 2021 by the authors. Licensee MDPI, Basel, Switzerland. This article is an open access article distributed under the terms and conditions of the Creative Commons Attribution (CC BY) license (https://creativecommons.org/licenses/by/4.0/).
Share and Cite
Elghazaly, H.; Rugo, H.S.; Azim, H.A.; Swain, S.M.; Arun, B.; Aapro, M.; Perez, E.A.; Anderson, B.O.; Penault-Llorca, F.; Conte, P.; et al. Breast-Gynaecological & Immuno-Oncology International Cancer Conference (BGICC) Consensus and Recommendations for the Management of Triple-Negative Breast Cancer. Cancers 2021, 13, 2262. https://doi.org/10.3390/cancers13092262
Elghazaly H, Rugo HS, Azim HA, Swain SM, Arun B, Aapro M, Perez EA, Anderson BO, Penault-Llorca F, Conte P, et al. Breast-Gynaecological & Immuno-Oncology International Cancer Conference (BGICC) Consensus and Recommendations for the Management of Triple-Negative Breast Cancer. Cancers. 2021; 13(9):2262. https://doi.org/10.3390/cancers13092262
Chicago/Turabian StyleElghazaly, Hesham, Hope S. Rugo, Hamdy A. Azim, Sandra M. Swain, Banu Arun, Matti Aapro, Edith A. Perez, Benjamin O. Anderson, Frederique Penault-Llorca, Pierfranco Conte, and et al. 2021. "Breast-Gynaecological & Immuno-Oncology International Cancer Conference (BGICC) Consensus and Recommendations for the Management of Triple-Negative Breast Cancer" Cancers 13, no. 9: 2262. https://doi.org/10.3390/cancers13092262
APA StyleElghazaly, H., Rugo, H. S., Azim, H. A., Swain, S. M., Arun, B., Aapro, M., Perez, E. A., Anderson, B. O., Penault-Llorca, F., Conte, P., El Saghir, N. S., Yip, C.-H., Ghosn, M., Poortmans, P., Shehata, M. A., Giuliano, A. E., Leung, J. W. T., Guarneri, V., Gligorov, J., ... Elghazawy, H. (2021). Breast-Gynaecological & Immuno-Oncology International Cancer Conference (BGICC) Consensus and Recommendations for the Management of Triple-Negative Breast Cancer. Cancers, 13(9), 2262. https://doi.org/10.3390/cancers13092262

