Melanotic Neuroectodermal Tumor of Infancy (MNTI) and Pineal Anlage Tumor (PAT) Harbor A Medulloblastoma Signature by DNA Methylation Profiling
Abstract
Simple Summary
Abstract
1. Introduction
2. Results
2.1. Clinical Findings
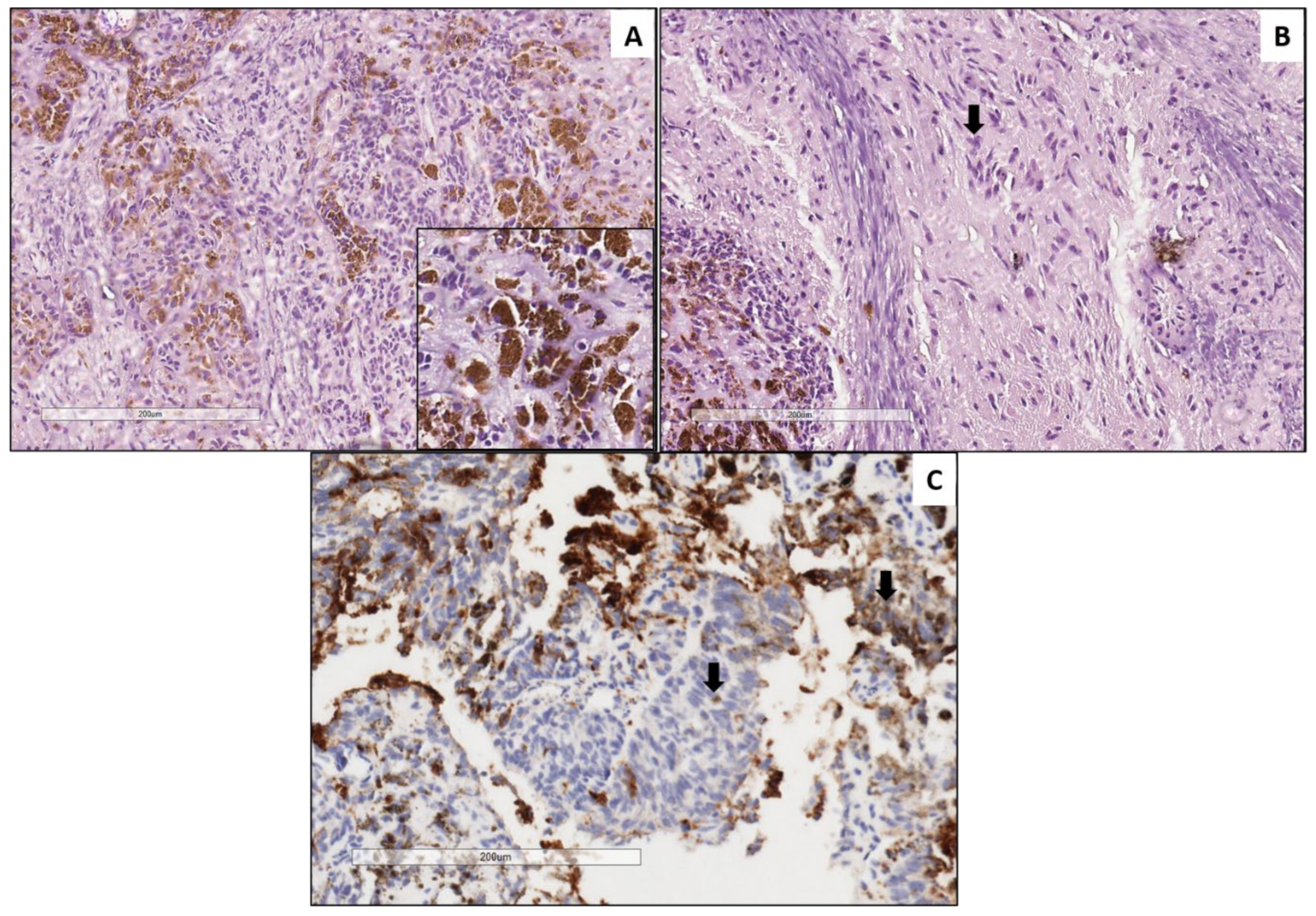
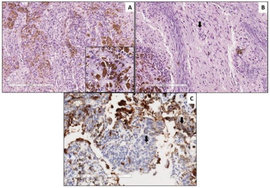
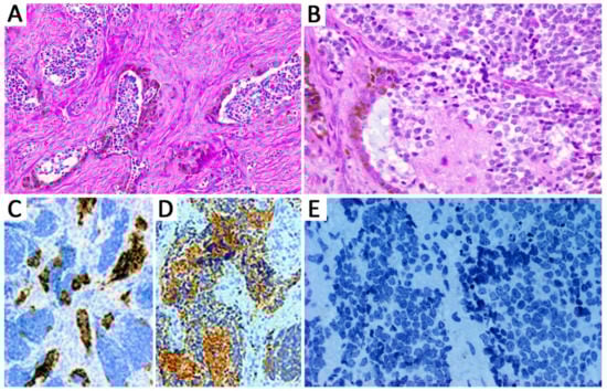
2.2. Morphologic and Immunophenotypic Findings
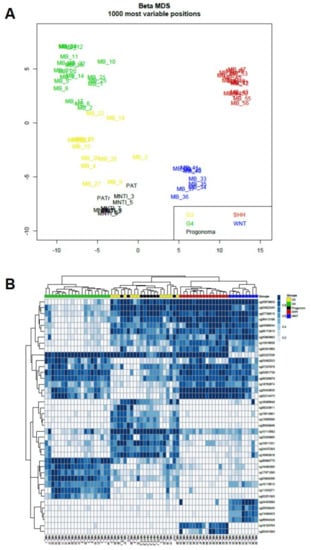
2.3. Methylation Profiling
3. Discussion
| Gene Name | Gene Function Description | Status MNTI-PAT vs. MBG3 | References |
|---|---|---|---|
| ACOT7 | Lipid metabolism | Hypermethylated | [49] |
| ACSS3 | Lipid metabolism | Hypermethylated | [50] |
| ANO4 | Ca2+ activated Cl- channels | Hypomethylated in PAT Hypermethylated in MNTI | [51] |
| GLT8D2 | GLT8D2 is a glycosyltransferase of apoB100 that regulates apoB100 levels ER | Hypomethylated | [52] |
| HLA-J | Major histocompatibility complex, class I, J (pseudogene) | Hypermethylated | [53] |
| KIAA0040 | HLA-DR11-restricted T-cell epitope encoded by KIAA0040, alcohol dependency | Hypomethylated | [54] |
| LIME1 | Adaptor protein involved in CD4 and CD8 coreceptor signaling | Hypermethylated | [55] |
| OXGR1 | Receptor for alpha-ketoglutarate, expressed in adrenal glands. Frequently hypermethylated in hepatocellular carcinoma | Hypermethylated in PAT, Hypomethylated in MNTI | [56] |
| PCDHGA4 | Neural cadherin-like cell adhesion genes, hypermethylated in neuroblastoma | Hypomethylated | [57,58] |
| RIIAD1 | Regulatory subunit of type II PKA R-subunit domain containing 1 | Hypermethylated | [59] |
| SLC17A8 | GLUT3 (Slc17a8) is expressed in neurons classically defined by their use of another transmitter, such as acetylcholine and serotonin | Hypomethylated | [60] |
| TMEM176B | Innate immune checkpoint | Hypomethylated | [61] |
| TRPC7 | Ca2+ signaling pathway | Hypomethylated | [62] |
| ZNF154 | Candidate Tumor Suppressor ZNF154 suppresses invasion and Metastasis in NPC by inhibiting the EMT via Wnt/β-catenin signaling | hypomethylated in PAT Hypermethylated in MNTI | [63] |
| ACTA1† | α-skeletal actin, WNT target | Hypomethylated in PAT Hypermethylated in MNTI | [64] |
| ALDH3A1† | Target of WNT pathway | Hypermethylated | [65] |
| ASCL2† | SMYD3 controls a Wnt-responsive epigenetic switch for ASCL2 activation and cancer stem cell maintenance Achaete-scute like 2 (ASCL2) is a target of Wnt signaling and is upregulated in intestinal neoplasia | Hypermethylated | [64,66,67,68] |
| CCDC8† | Wnt inhibition of CCDC8 phosphorylation or patient-derived mutations | Hypomethylated | [69] |
| ESRP2† | Wnt pathway genes are enriched in genes downregulated by ESRP2 | Hypomethylated | [70] |
| RUNX3† | RUNX3 inhibits glioma survival and invasion via suppression of the β-catenin/TCF-4 signaling pathway | Hypermethylated | [71] |
| ISLR2 * | Essential role of Linx/Islr2 in the development of the forebrain anterior commissure The LRR receptor Islr2 is required for retinal axon routing at the vertebrate optic chiasm | Hypermethylated in PAT, Hypomethylated in MNTI | [72,73] |
| LYPD1 * | Synaptic signaling | Hypomethylated | [74] |
| NARR/RAB34 * | Genomic characterization of Gli-activator targets in Sonic Hedgehog-mediated neural patterning | Hypermethylated in PAT, Hypomethylated in MNTI | [75] |
| RFX4 * | Zebrafish Rfx4 controls dorsal and ventral midline formation in the neural tube | Hypermethylated in PAT, Hypomethylated in MNTI | [76] |
| SSH2 * | Regulation of actin filaments; neural development and function | Hypomethylated | [77] |
| TUBA1C * | Down-regulation of TUBA1C significantly reduces proliferation and migration in HCC cells Transcriptome analysis of adherens junction pathway-related genes after peripheral nerve injury | Hypomethylated | [78,79] |
| VRK2 * | VRK2A is an A-type lamin-dependent nuclear envelope kinase that phosphorylates BAF. Associated with schizophrenia and epilepsy | Hypomethylated | [80,81] |
| ALX4 *† | ALX4, an epigenetically down regulated tumor suppressor, inhibits breast cancer progression by interfering Wnt/β-catenin pathway ALX4 relays sequential FGF signaling to induce lacrimal gland morphogenesis ALX4 and MSX2 play phenotypically similar and additive roles in skull vault differentiation ALX4, a transcriptional activator whose expression is restricted to sites of epithelial-mesenchymal interactions | Hypermethylated | [82] |
| MEIS1 *† | Cardiac regeneration, stem cells and cancer Meis1 coordinates cerebellar granule cell development by regulating Pax6 transcription, BMP signaling, and Atoh1 degradation. Meis1 is specifically expressed by Sox2(+) stem cells, which give rise to all dental epithelial cell lineages Differential transcriptional regulation of meis1 by Gfi1b and its cofactors LSD1 and CoREST. Potential RA downstream targets play a crucial role in normal development; Combined overexpression of Hoxa9 and Meis1 in hematopoietic stem and progenitor cells (HSPCs) in mice leads to AML and an associated increase in the level of unphosphorylated (“activated”) β-catenin; WNT/β-catenin pathway activation in Myc immortalized cerebellar progenitor cells inhibits neuronal differentiation and generates tumors resembling medulloblastoma (whereas ptf1a, Meis1 and Lhx2 were used as markers of cells in the cerebellar VZ; Meis1 expression was seen in both WNT and Shh groups) | Hypomethylated | [40] |
| MIR96 *† | Regulates GFI1 MIR-96 is required for normal development of the auditory hindbrain. MIR-96 was identified to indirectly regulate the Wnt/β-catenin pathway by suppressing HMG-box transcription factor protein 1 (HBP-1) | Hypermethylated | [83] |
4. Materials and Methods
4.1. Patient Population
4.2. Histology and Immunohistochemistry
4.3. Methylation Studies
5. Conclusions
Supplementary Materials
Author Contributions
Funding
Institutional Review Board Statement
Informed Consent Statement
Data Availability Statement
Acknowledgments
Conflicts of Interest
References
- Dooling, E.C.; Chi, J.G.; Gilles, F.H. Melanotic neuroectodermal tumor of infancy: Its histological similarities to fetal pineal gland. Cancer 1977, 39, 1535–1541. [Google Scholar] [CrossRef]
- Halpert, B.; Patzer, R. Maxillary tumor of retinal anlage. Oral Surg. Oral Med. Oral Pathol. 1948, 1, 568–572. [Google Scholar] [CrossRef]
- Stowens, D. A pigmented tumour of infancy: The melanotic progonoma. J. Pathol. Bacteriol. 1957, 73, 43–51. [Google Scholar] [CrossRef]
- Borello, E.D.; Gorlin, R.J. Melanotic neuroectodermal tumor of infancy—A neoplasm of neural crese origin. Report of a case associated with high urinary excretion of vanilmandelic acid. Cancer 1966, 19, 196–206. [Google Scholar] [CrossRef]
- Nitta, T.; Endo, T.; Tsunoda, A.; Kadota, Y.; Matsumoto, T.; Sato, K. Melanotic neuroectodermal tumor of infancy: A molecular approach to diagnosis. Case report. J. Neurosurg. 1995, 83, 145–148. [Google Scholar] [CrossRef] [PubMed]
- Dehner, L.P.; Sibley, R.K.; Sauk, J.J., Jr.; Vickers, R.A.; Nesbit, M.E.; Leonard, A.S.; Waite, D.E.; Neeley, J.E.; Ophoven, J. Malignant melanotic neuroectodermal tumor of infancy. A clinical, pathologic, ultrastructural and tissue culture study. Cancer 1979, 43, 1389–1410. [Google Scholar] [CrossRef]
- Khoddami, M.; Squire, J.; Zielenska, M.; Thorner, P. Melanotic neuroectodermal tumor of infancy: A molecular genetic study. Pediatr. Dev. Pathol. 1998, 1, 295–299. [Google Scholar] [CrossRef] [PubMed]
- Barnes, D.J.; Hookway, E.; Athanasou, N.; Kashima, T.; Oppermann, U.; Hughes, S.; Swan, D.; Lueerssen, D.; Anson, J.; Hassan, A.B. A germline mutation of CDKN2A and a novel RPLP1-C19MC fusion detected in a rare melanotic neuroectodermal tumor of infancy: A case report. BMC Cancer 2016, 16, 629. [Google Scholar] [CrossRef]
- Gomes, C.C.; Diniz, M.G.; de Menezes, G.H.; Castro, W.H.; Gomez, R.S. BRAFV600E Mutation in Melanotic Neuroectodermal Tumor of Infancy: Toward Personalized Medicine? Pediatrics 2015, 136, e267-9. [Google Scholar] [CrossRef]
- Ramdasi, R.; Kothari, K.; Goel, N.; Mahore, A. An unusual variant of anlage tumor of pineal region in an infant. Brain Tumor Res. Treat. 2015, 3, 52–55. [Google Scholar] [CrossRef]
- Borcek, A.O.; Durdag, E.; Emmez, H.; Kurt, G.; Baykaner, M.K. Myogenic and melanotic differentiated medulloblastoma: Case report. Turk. Neurosurg. 2011, 21, 438–442. [Google Scholar] [CrossRef] [PubMed][Green Version]
- Li, W.Y.; Ma, L.; Liu, J.; Yang, H.; Mao, Q. Melanotic medulloblastoma in children. Childs Nerv. Syst. 2011, 27, 517–521. [Google Scholar] [CrossRef] [PubMed]
- Ebel, F.; Thieringer, F.M.; Kunz, C.; Klein-Franke, A.; Scheinemann, K.; Guzman, R.; Soleman, J. Melanotic neuroectodermal tumor of infancy to the skull: Case-based review. Childs Nerv. Syst. 2020, 36, 679–688. [Google Scholar] [CrossRef] [PubMed]
- Capper, D.; Jones, D.T.W.; Sill, M.; Hovestadt, V.; Schrimpf, D.; Sturm, D.; Koelsche, C.; Sahm, F.; Chavez, L.; Reuss, D.E.; et al. DNA methylation-based classification of central nervous system tumours. Nature 2018, 555, 469–474. [Google Scholar] [CrossRef]
- Capper, D.; Stichel, D.; Sahm, F.; Jones, D.T.W.; Schrimpf, D.; Sill, M.; Schmid, S.; Hovestadt, V.; Reuss, D.E.; Koelsche, C.; et al. Practical implementation of DNA methylation and copy-number-based CNS tumor diagnostics: The Heidelberg experience. Acta Neuropathol. 2018, 136, 181–210. [Google Scholar] [CrossRef]
- Sharma, T.; Schwalbe, E.C.; Williamson, D.; Sill, M.; Hovestadt, V.; Mynarek, M.; Rutkowski, S.; Robinson, G.W.; Gajjar, A.; Cavalli, F.; et al. Second-generation molecular subgrouping of medulloblastoma: An international meta-analysis of Group 3 and Group 4 subtypes. Acta Neuropathol. 2019, 138, 309–326. [Google Scholar] [CrossRef] [PubMed]
- Ballabio, C.; Anderle, M.; Gianesello, M.; Lago, C.; Miele, E.; Cardano, M.; Aiello, G.; Piazza, S.; Caron, D.; Gianno, F.; et al. Modeling medulloblastoma in vivo and with human cerebellar organoids. Nat. Commun. 2020, 11, 583. [Google Scholar] [CrossRef] [PubMed]
- Hovestadt, V.; Remke, M.; Kool, M.; Pietsch, T.; Northcott, P.A.; Fischer, R.; Cavalli, F.M.; Ramaswamy, V.; Zapatka, M.; Reifenberger, G.; et al. Robust molecular subgrouping and copy-number profiling of medulloblastoma from small amounts of archival tumour material using high-density DNA methylation arrays. Acta Neuropathol. 2013, 125, 913–916. [Google Scholar] [CrossRef]
- Soles, B.S.; Wilson, A.; Lucas, D.R.; Heider, A. Melanotic Neuroectodermal Tumor of Infancy. Arch. Pathol. Lab. Med. 2018, 142, 1358–1363. [Google Scholar] [CrossRef]
- Rachidi, S.; Sood, A.J.; Patel, K.G.; Nguyen, S.A.; Hamilton, H.; Neville, B.W.; Day, T.A. Melanotic Neuroectodermal Tumor of Infancy: A Systematic Review. J. Oral Maxillofac. Surg. 2015, 73, 1946–1956. [Google Scholar] [CrossRef]
- Kruse-Losler, B.; Gaertner, C.; Burger, H.; Seper, L.; Joos, U.; Kleinheinz, J. Melanotic neuroectodermal tumor of infancy: Systematic review of the literature and presentation of a case. Oral. Surg. Oral Med. Oral Pathol. Oral Radiol. Endod. 2006, 102, 204–216. [Google Scholar] [CrossRef] [PubMed]
- Block, J.C.; Waite, D.E.; Dehner, L.P.; Leonard, A.S.; Ogle, R.G.; Gatto, D.J. Pigmented neuroectodermal tumor of infancy. An example of rarely expressed malignant behavior. Oral Surg. Oral Med. Oral Pathol. 1980, 49, 279–285. [Google Scholar] [CrossRef]
- Batsakis, J.G. Pathology consultation. Melanotic neuroectodermal tumor of infancy. Ann. Otol. Rhinol. Laryngol. 1987, 96, 128–129. [Google Scholar] [CrossRef] [PubMed]
- Denadai, E.R.; Zerati Filho, M.; Verona, C.B.; Martucci, R.C.; Zerati, S.; Suzigan, S. Tumor of the testicle: A case of melanotic neuroectodermal tumor of infancy. J. Urol. 1986, 136, 117–118. [Google Scholar] [CrossRef]
- Ulbright, T.M.; Young, R.H. Testicular and paratesticular tumors and tumor-like lesions in the first 2 decades. Semin. Diagn. Pathol. 2014, 31, 323–381. [Google Scholar] [CrossRef]
- Al-Obaidy, K.I.; Alruwaii, F.I.; Ulbright, T.M.; Idrees, M.T. Appendageal tumors and tumor-like lesions of the testis and paratestis: A 32-year experience at a single institution. Hum. Pathol. 2020, 103, 25–33. [Google Scholar] [CrossRef]
- Warren, M.; Matsuno, R.; Tran, H.; Shimada, H. Utility of Phox2b immunohistochemical stain in neural crest tumours and non-neural crest tumours in paediatric patients. Histopathology 2018, 72, 685–696. [Google Scholar] [CrossRef]
- Raisanen, J.; Vogel, H.; Horoupian, D.S. Primitive pineal tumor with retinoblastomatous and retinal/ciliary epithelial differentiation: An immunohistochemical study. J. Neurooncol. 1990, 9, 165–170. [Google Scholar] [CrossRef]
- Schmidbauer, M.; Budka, H.; Pilz, P. Neuroepithelial and ectomesenchymal differentiation in a primitive pineal tumor (“pineal anlage tumor”). Clin. Neuropathol. 1989, 8, 7–10. [Google Scholar]
- Best, P.V. A medulloblastoma-like tumour with melanin formation. J. Pathol. 1973, 110, 109–111. [Google Scholar] [CrossRef]
- Parízek, J.; Nĕmecek, S.; Cernoch, Z.; Heger, L.; Nozicka, Z.; Spacek, J. Melanotic neuroectodermal neurocranial tumor of infancy of extra-intra-and subdural right temporal location: CT examination, surgical treatment, literature review. Neuropediatrics 1986, 17, 115–123. [Google Scholar] [CrossRef] [PubMed]
- Yu, J.S.; Moore, M.R.; Kupsky, W.J.; Scott, R.M. Intracranial melanotic neuroectodermal tumor of infancy: Two case reports. Surg. Neurol. 1992, 37, 123–129. [Google Scholar] [CrossRef]
- Louis, D.N.; Cancer IAfRo; Wiestler, O.D.; Ohgaki, H. WHO Classification of Tumours of the Central Nervous System; International Agency for Research on Cancer: Lyon, France, 2016. [Google Scholar]
- Ahuja, A.; Sharma, M.C.; Suri, V.; Sarkar, C.; Sharma, B.S.; Garg, A. Pineal anlage tumour—A rare entity with divergent histology. J. Clin. Neurosci. 2011, 18, 811–813. [Google Scholar] [CrossRef]
- Li, B.K.; Vasiljevic, A.; Dufour, C.; Yao, F.; Ho, B.L.B.; Lu, M.; Hwang, E.I.; Gururangan, S.; Hansford, J.R.; Fouladi, M.; et al. Pineoblastoma segregates into molecular sub-groups with distinct clinico-pathologic features: A Rare Brain Tumor Consortium registry study. Acta Neuropathol. 2020, 139, 223–241. [Google Scholar] [CrossRef]
- Uro-Coste, E.; Masliah-Planchon, J.; Siegfried, A.; Blanluet, M.; Lambo, S.; Kool, M.; Roujeau, T.; Boetto, S.; Palenzuela, G.; Bertozzi, A.I.; et al. ETMR-like infantile cerebellar embryonal tumors in the extended morphologic spectrum of DICER1-related tumors. Acta Neuropathol. 2019, 137, 175–177. [Google Scholar] [CrossRef]
- Northcott, P.A.; Robinson, G.W.; Kratz, C.P.; Mabbott, D.J.; Pomeroy, S.L.; Clifford, S.C.; Rutkowski, S.; Ellison, D.W.; Malkin, D.; Taylor, M.D.; et al. Medulloblastoma. Nat. Rev. Dis. Primers 2019, 5, 11. [Google Scholar] [CrossRef] [PubMed]
- Dolman, C.L. Melanotic medulloblastoma. A case report with immunohistochemical and ultrastructural examination. Acta Neuropathol. 1988, 76, 528–531. [Google Scholar] [CrossRef] [PubMed]
- Rajeshwari, M.; Kakkar, A.; Nalwa, A.; Suri, V.; Sarkar, C.; Satyarthee, G.D.; Garg, A.; Sharma, M.C. WNT-activated medulloblastoma with melanotic and myogenic differentiation: Report of a rare case. Neuropathology 2016, 36, 372–375. [Google Scholar] [CrossRef]
- Rogers, H.A.; Sousa, S.; Salto, C.; Arenas, E.; Coyle, B.; Grundy, R.G. WNT/β-catenin pathway activation in Myc immortalised cerebellar progenitor cells inhibits neuronal differentiation and generates tumours resembling medulloblastoma. Br. J. Cancer 2012, 107, 1144–1152. [Google Scholar] [CrossRef][Green Version]
- Morris, S.-A.L.; Huang, S. Crosstalk of the Wnt/β-catenin pathway with other pathways in cancer cells. Genes Dis. 2016, 3, 41–47. [Google Scholar] [CrossRef]
- Manoranjan, B.; Venugopal, C.; Bakhshinyan, D.; Adile, A.A.; Richards, L.; Kameda-Smith, M.M.; Whitley, O.; Dvorkin-Gheva, A.; Subapanditha, M.; Savage, N.; et al. Wnt activation as a therapeutic strategy in medulloblastoma. Nat. Commun. 2020, 11, 4323. [Google Scholar] [CrossRef]
- Juraschka, K.; Taylor, M.D. Medulloblastoma in the age of molecular subgroups: A review. J. Neurosurg. Pediatr. 2019, 24, 353–363. [Google Scholar] [CrossRef] [PubMed]
- Pio, L.; Milanaccio, C.; Mascelli, S.; Raso, A.; Nozza, P.; Sementa, A.R.; Cama, A.; Buffa, P.; Avanzini, S.; Vannati, M.; et al. Congenital multifocal rhabdoid tumor: A case with peculiar biological behavior and different response to treatment according to location (central nervous system and kidney). Cancer Genet. 2014, 207, 441–444. [Google Scholar] [CrossRef]
- Ren, Q.; Chen, H.; Wang, Y.; Xu, J. Melanotic Neuroectodermal Tumor of Infancy Arising in the Skull and Brain: A Systematic Review. World Neurosurg. 2019, 130, 170–178. [Google Scholar] [CrossRef]
- Quail, D.F.; Joyce, J.A. The Microenvironmental Landscape of Brain Tumors. Cancer Cell. 2017, 31, 326–341. [Google Scholar] [CrossRef] [PubMed]
- Byrd, T.; Grossman, R.G.; Ahmed, N. Medulloblastoma-biology and microenvironment: A review. Pediatr. Hematol. Oncol. 2012, 29, 495–506. [Google Scholar] [CrossRef] [PubMed]
- Roussel, M.F.; Stripay, J.L. Epigenetic Drivers in Pediatric Medulloblastoma. Cerebellum 2018, 17, 28–36. [Google Scholar] [CrossRef]
- Yamada, J.; Kurata, A.; Hirata, M.; Taniguchi, T.; Takama, H.; Furihata, T.; Shiratori, K.; Iida, N.; Takagi-Sakuma, M.; Watanabe, T.; et al. Purification, molecular cloning, and genomic organization of human brain long-chain acyl-CoA hydrolase. J. Biochem. 1999, 126, 1013–1019. [Google Scholar] [CrossRef] [PubMed]
- Yoshimura, Y.; Araki, A.; Maruta, H.; Takahashi, Y.; Yamashita, H. Molecular cloning of rat acss3 and characterization of mammalian propionyl-CoA synthetase in the liver mitochondrial matrix. J. Biochem. 2017, 161, 279–289. [Google Scholar] [PubMed]
- Tian, Y.; Schreiber, R.; Kunzelmann, K. Anoctamins are a family of Ca2+-activated Cl- channels. J. Cell Sci. 2012, 125, 4991–4998. [Google Scholar] [CrossRef]
- Wei, H.S.; Wei, H.L.; Zhao, F.; Zhong, L.P.; Zhan, Y.T. Glycosyltransferase GLT8D2 positively regulates ApoB100 protein expression in hepatocytes. Int. J. Mol. Sci. 2013, 14, 21435–21446. [Google Scholar] [CrossRef]
- Messer, G.; Zemmour, J.; Orr, H.T.; Parham, P.; Weiss, E.H.; Girdlestone, J. HLA-J, a second inactivated class I HLA gene related to HLA-G and HLA-A. Implications for the evolution of the HLA-A-related genes. J. Immunol. 1992, 148, 4043–4053. [Google Scholar] [PubMed]
- Hill, S.Y.; Jones, B.L.; Zezza, N.; Stiffler, S. Family-based association analysis of alcohol dependence implicates KIAA0040 on Chromosome 1q in multiplex alcohol dependence families. Open J. Genet. 2013, 3, 243–252. [Google Scholar] [CrossRef] [PubMed][Green Version]
- Brdicková, N.; Brdicka, T.; Angelisová, P.; Horváth, O.; Spicka, J.; Hilgert, I.; Paces, J.; Simeoni, L.; Kliche, S.; Merten, C.; et al. LIME: A new membrane Raft-associated adaptor protein involved in CD4 and CD8 coreceptor signaling. J. Exp. Med. 2003, 198, 1453–1462. [Google Scholar] [CrossRef]
- Lu, C.Y.; Hsieh, S.Y.; Lu, Y.J.; Wu, C.S.; Chen, L.C.; Lo, S.J.; Wu, C.T.; Chou, M.Y.; Huang, T.H.; Chang, Y.S. Aberrant DNA methylation profile and frequent methylation of KLK10 and OXGR1 genes in hepatocellular carcinoma. Genes Chromosomes Cancer 2009, 48, 1057–1068. [Google Scholar] [CrossRef] [PubMed]
- Yagi, T.; Takeichi, M. Cadherin superfamily genes: Functions, genomic organization, and neurologic diversity. Genes Dev. 2000, 14, 1169–1180. [Google Scholar] [PubMed]
- Olsson, M.; Beck, S.; Kogner, P.; Martinsson, T.; Carén, H. Genome-wide methylation profiling identifies novel methylated genes in neuroblastoma tumors. Epigenetics 2016, 11, 74–84. [Google Scholar] [CrossRef]
- Erlbruch, A.; Hung, C.W.; Seidler, J.; Borrmann, K.; Gesellchen, F.; König, N.; Kübler, D.; Herberg, F.W.; Lehmann, W.D.; Bossemeyer, D. Uncoupling of bait-protein expression from the prey protein environment adds versatility for cell and tissue interaction proteomics and reveals a complex of CARP-1 and the PKA Cbeta1 subunit. Proteomics 2010, 10, 2890–2900. [Google Scholar] [CrossRef]
- Seal, R.P.; Edwards, R.H. The diverse roles of vesicular glutamate transporter 3. Handb. Exp. Pharmacol. 2006, 137–150. [Google Scholar] [CrossRef]
- Segovia, M.; Russo, S.; Jeldres, M.; Mahmoud, Y.D.; Perez, V.; Duhalde, M.; Charnet, P.; Rousset, M.; Victoria, S.; Veigas, F.; et al. Targeting TMEM176B Enhances Antitumor Immunity and Augments the Efficacy of Immune Checkpoint Blockers by Unleashing Inflammasome Activation. Cancer Cell 2019, 35, 767–781.e6. [Google Scholar] [CrossRef]
- Numaga, T.; Wakamori, M.; Mori, Y. TRPC7. Handb. Exp. Pharmacol. 2007, 143–151. [Google Scholar] [CrossRef]
- Hu, Y.; Qi, M.F.; Xu, Q.L.; Kong, X.Y.; Cai, R.; Chen, Q.Q.; Tang, H.Y.; Jiang, W. Candidate tumor suppressor ZNF154 suppresses invasion and metastasis in NPC by inhibiting the EMT via Wnt/β-catenin signalling. Oncotarget 2017, 8, 85749–85758. [Google Scholar] [CrossRef]
- Hirata, A.; Utikal, J.; Yamashita, S.; Aoki, H.; Watanabe, A.; Yamamoto, T.; Okano, H.; Bardeesy, N.; Kunisada, T.; Ushijima, T.; et al. Dose-dependent roles for canonical Wnt signalling in de novo crypt formation and cell cycle properties of the colonic epithelium. Development 2013, 140, 66–75. [Google Scholar] [CrossRef]
- Suwala, A.K.; Koch, K.; Rios, D.H.; Aretz, P.; Uhlmann, C.; Ogorek, I.; Felsberg, J.; Reifenberger, G.; Köhrer, K.; Deenen, R.; et al. Inhibition of Wnt/beta-catenin signaling downregulates expression of aldehyde dehydrogenase isoform 3A1 (ALDH3A1) to reduce resistance against temozolomide in glioblastoma in vitro. Oncotarget 2018, 9, 22703–22716. [Google Scholar] [CrossRef]
- Guillemot, F.; Nagy, A.; Auerbach, A.; Rossant, J.; Joyner, A.L. Essential role of Mash-2 in extraembryonic development. Nature 1994, 371, 333–336. [Google Scholar] [CrossRef] [PubMed]
- Liu, X.; Chen, X.; Zhong, B.; Wang, A.; Wang, X.; Chu, F.; Nurieva, R.I.; Yan, X.; Chen, P.; van der Flier, L.G.; et al. Transcription factor achaete-scute homologue 2 initiates follicular T-helper-cell development. Nature 2014, 507, 513–518. [Google Scholar] [CrossRef] [PubMed]
- Van der Flier, L.G.; Clevers, H. Stem cells, self-renewal, and differentiation in the intestinal epithelium. Annu. Rev. Physiol. 2009, 71, 241–260. [Google Scholar] [CrossRef]
- Wang, P.; Yan, F.; Li, Z.; Yu, Y.; Parnell, S.E.; Xiong, Y. Impaired plasma membrane localization of ubiquitin ligase complex underlies 3-M syndrome development. J. Clin. Investig. 2019, 129, 4393–4407. [Google Scholar] [CrossRef]
- Mizutani, A.; Koinuma, D.; Seimiya, H.; Miyazono, K. The Arkadia-ESRP2 axis suppresses tumor progression: Analyses in clear-cell renal cell carcinoma. Oncogene 2016, 35, 3514–3523. [Google Scholar] [CrossRef] [PubMed]
- Sun, J.; Li, B.; Jia, Z.; Zhang, A.; Wang, G.; Chen, Z.; Shang, Z.; Zhang, C.; Cui, J.; Yang, W. RUNX3 inhibits glioma survival and invasion via suppression of the β-catenin/TCF-4 signaling pathway. J. Neurooncol. 2018, 140, 15–26. [Google Scholar] [CrossRef]
- Abudureyimu, S.; Asai, N.; Enomoto, A.; Weng, L.; Kobayashi, H.; Wang, X.; Chen, C.; Mii, S.; Takahashi, M. Essential Role of Linx/Islr2 in the Development of the Forebrain Anterior Commissure. Sci. Rep. 2018, 8, 7292. [Google Scholar] [CrossRef] [PubMed]
- Panza, P.; Sitko, A.A.; Maischein, H.M.; Koch, I.; Flötenmeyer, M.; Wright, G.J.; Mandai, K.; Mason, C.A.; Söllner, C. The LRR receptor Islr2 is required for retinal axon routing at the vertebrate optic chiasm. Neural Dev. 2015, 10, 23. [Google Scholar] [CrossRef]
- Petitpré, C.; Wu, H.; Sharma, A.; Tokarska, A.; Fontanet, P.; Wang, Y.; Helmbacher, F.; Yackle, K.; Silberberg, G.; Hadjab, S.; et al. Neuronal heterogeneity and stereotyped connectivity in the auditory afferent system. Nat. Commun. 2018, 9, 3691. [Google Scholar] [CrossRef] [PubMed]
- Vokes, S.A.; Ji, H.; McCuine, S.; Tenzen, T.; Giles, S.; Zhong, S.; Longabaugh, W.J.; Davidson, E.H.; Wong, W.H.; McMahon, A.P. Genomic characterization of Gli-activator targets in sonic hedgehog-mediated neural patterning. Development 2007, 134, 1977–1989. [Google Scholar] [CrossRef]
- Sedykh, I.; Keller, A.N.; Yoon, B.; Roberson, L.; Moskvin, O.V.; Grinblat, Y. Zebrafish Rfx4 controls dorsal and ventral midline formation in the neural tube. Dev. Dyn. 2018, 247, 650–659. [Google Scholar] [CrossRef] [PubMed]
- Ohashi, K. Roles of cofilin in development and its mechanisms of regulation. Dev. Growth Differ. 2015, 57, 275–290. [Google Scholar] [CrossRef] [PubMed]
- Wang, J.; Chen, W.; Wei, W.; Lou, J. Oncogene TUBA1C promotes migration and proliferation in hepatocellular carcinoma and predicts a poor prognosis. Oncotarget 2017, 8, 96215–96224. [Google Scholar] [CrossRef]
- Yi, S.; Wang, X.H.; Xing, L.Y. Transcriptome analysis of adherens junction pathway-related genes after peripheral nerve injury. Neural Regen Res. 2018, 13, 1804–1810. [Google Scholar]
- Birendra, K.; May, D.G.; Benson, B.V.; Kim, D.I.; Shivega, W.G.; Ali, M.H.; Faustino, R.S.; Campos, A.R.; Roux, K.J. VRK2A is an A-type lamin-dependent nuclear envelope kinase that phosphorylates BAF. Mol. Biol. Cell. 2017, 28, 2241–2250. [Google Scholar] [CrossRef]
- Li, M.; Yue, W. VRK2, a Candidate Gene for Psychiatric and Neurological Disorders. Mol. Neuropsychiatry 2018, 4, 119–133. [Google Scholar] [CrossRef]
- Yang, J.; Han, F.; Liu, W.; Chen, H.; Hao, X.; Jiang, X.; Yin, L.; Huang, Y.; Cao, J.; Zhang, H.; et al. ALX4, an epigenetically down regulated tumor suppressor, inhibits breast cancer progression by interfering Wnt/β-catenin pathway. J. Exp. Clin. Cancer Res. 2017, 36, 170. [Google Scholar] [CrossRef]
- Song, J.L.; Nigam, P.; Tektas, S.S.; Selva, E. microRNA regulation of Wnt signaling pathways in development and disease. Cell Signal. 2015, 27, 1380–1391. [Google Scholar] [CrossRef]
- Petruzzellis, G.; Alessi, I.; Colafati, G.S.; Diomedi-Camassei, F.; Ciolfi, A.; Pedace, L.; Cacchione, A.; Carai, A.; Tartaglia, M.; Mastronuzzi, A.; et al. Role of DNA Methylation Profile in Diagnosing Astroblastoma: A Case Report and Literature Review. Front. Genet. 2019, 10, 391. [Google Scholar] [CrossRef]
- Miele, E.; De Vito, R.; Ciolfi, A.; Pedace, L.; Russo, I.; De Pasquale, M.D.; Di Giannatale, A.; Crocoli, A.; Angelis, B.; Tartaglia, M.; et al. DNA Methylation Profiling for Diagnosing Undifferentiated Sarcoma with Capicua Transcriptional Receptor (CIC) Alterations. Int. J. Mol. Sci. 2020, 21, 1818. [Google Scholar] [CrossRef] [PubMed]
- Jaffe, A.E.; Murakami, P.; Lee, H.; Leek, J.T.; Fallin, M.D.; Feinberg, A.P.; Irizarry, R.A. Bump hunting to identify differentially methylated regions in epigenetic epidemiology studies. Int. J. Epidemiol. 2012, 41, 200–209. [Google Scholar] [CrossRef] [PubMed]
- Liao, Y.; Wang, J.; Jaehnig, E.J.; Shi, Z.; Zhang, B. WebGestalt 2019: Gene set analysis toolkit with revamped UIs and APIs. Nucleic Acids Res. 2019, 47, W199–W205. [Google Scholar] [CrossRef] [PubMed]







| Case No. | Sex | Age (mo) | Size (cm) | Location | Morphological Diagnosis | Idat | Brain Tumor Classifier Result | Calibrated Scores | MB G3/G4 Classifier | Calibrated Scores |
|---|---|---|---|---|---|---|---|---|---|---|
| 1 | M | 12 | N/A | Pineal | PAT | 200992280039_R07 | PLEX PED B | 0.63 | Subtype III | 0.99 |
| 2 | M | N/A | Pineal | PAT (relapse) | 200992280039_R08 | MB, G3 | 0.98 | Subtype II /III | 0.45/0.4 | |
| 3 | M | 48 | 2 | Neck | MNTI | 203939360062_R07 | MB, G3 | 0.99 | Subtype II | 0.99 |
| 4 | F | 3 | 4 | Left maxilla | MNTI | 203724130138_R05 | MB, G3 | 0.98 | Subtype II | 0.99 |
| 5 | M | 7 | 3.5 | Left maxilla | MNTI | 203724130138_R06 | PLEX PED B/MB, G3 | 0.38/0.27 | Subtype II/III | 0.48/0.31 |
| 6 | M | 4 | 4.3 | Left maxilla | MNTI | 203724130138_R07 | MB, G3 | 0.95 | Subtype II | 0.85 |
| 7 | M | 9 | 2.5 | Right paratesticular | MNTI | 203939360072_R02 | PLEX PED B | 0.29 | Subtype II | 0.64 |
| 8 | M | 4 | 4.5 | Right maxilla | MNTI | 203939360072_R03 | MB, G3 | 0.97 | Subtype II | 0.72 |
| 9 | F | 8 | 3 | Left hard palate | MNTI | 203939360072_R04 | MB, G3 | 0.93 | Subtype II | 0.72 |
Publisher’s Note: MDPI stays neutral with regard to jurisdictional claims in published maps and institutional affiliations. |
© 2021 by the authors. Licensee MDPI, Basel, Switzerland. This article is an open access article distributed under the terms and conditions of the Creative Commons Attribution (CC BY) license (http://creativecommons.org/licenses/by/4.0/).
Share and Cite
Lopez-Nunez, O.; Alaggio, R.; John, I.; Ciolfi, A.; Pedace, L.; Mastronuzzi, A.; Gianno, F.; Giangaspero, F.; Rossi, S.; Donofrio, V.; et al. Melanotic Neuroectodermal Tumor of Infancy (MNTI) and Pineal Anlage Tumor (PAT) Harbor A Medulloblastoma Signature by DNA Methylation Profiling. Cancers 2021, 13, 706. https://doi.org/10.3390/cancers13040706
Lopez-Nunez O, Alaggio R, John I, Ciolfi A, Pedace L, Mastronuzzi A, Gianno F, Giangaspero F, Rossi S, Donofrio V, et al. Melanotic Neuroectodermal Tumor of Infancy (MNTI) and Pineal Anlage Tumor (PAT) Harbor A Medulloblastoma Signature by DNA Methylation Profiling. Cancers. 2021; 13(4):706. https://doi.org/10.3390/cancers13040706
Chicago/Turabian StyleLopez-Nunez, Oscar, Rita Alaggio, Ivy John, Andrea Ciolfi, Lucia Pedace, Angela Mastronuzzi, Francesca Gianno, Felice Giangaspero, Sabrina Rossi, Vittoria Donofrio, and et al. 2021. "Melanotic Neuroectodermal Tumor of Infancy (MNTI) and Pineal Anlage Tumor (PAT) Harbor A Medulloblastoma Signature by DNA Methylation Profiling" Cancers 13, no. 4: 706. https://doi.org/10.3390/cancers13040706
APA StyleLopez-Nunez, O., Alaggio, R., John, I., Ciolfi, A., Pedace, L., Mastronuzzi, A., Gianno, F., Giangaspero, F., Rossi, S., Donofrio, V., Cinalli, G., Surrey, L. F., Tartaglia, M., Locatelli, F., & Miele, E. (2021). Melanotic Neuroectodermal Tumor of Infancy (MNTI) and Pineal Anlage Tumor (PAT) Harbor A Medulloblastoma Signature by DNA Methylation Profiling. Cancers, 13(4), 706. https://doi.org/10.3390/cancers13040706

