Bayesian Networks to Support Decision-Making for Immune-Checkpoint Blockade in Recurrent/Metastatic (R/M) Head and Neck Squamous Cell Carcinoma (HNSCC)
Abstract
:Simple Summary
Abstract
1. Introduction
2. Methods
2.1. Literature Review
2.2. Bayesian Networks
2.3. Creating the Model
2.3.1. Therapy Preconditions
2.3.2. Molecular Tumor Information
2.3.3. Therapy Options
2.3.4. Annotation of Probabilities
2.4. Model Verification
2.5. Model Validation
3. Results
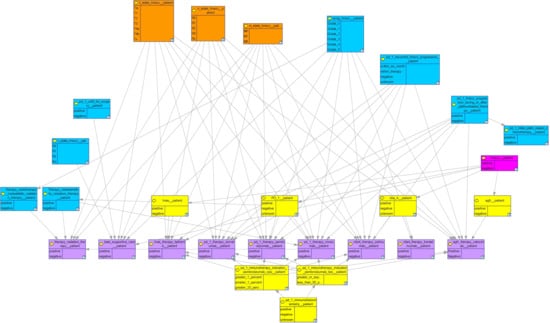
3.1. The Molecular Pathological Model
3.2. Application of the Submodel
3.3. Validation of the Submodel
4. Discussion
5. Conclusions
Author Contributions
Funding
Institutional Review Board Statement
Informed Consent Statement
Data Availability Statement
Acknowledgments
Conflicts of Interest
References
- Siegel, R.L.; Miller, K.D.; Jemal, A. Cancer statistics. CA Cancer J. Clin. 2019, 69, 7–34. [Google Scholar] [CrossRef] [PubMed] [Green Version]
- Ferlay, J.; Colombet, M.; Soerjomataram, I.; Mathers, C.; Parkin, D.M.; Piñeros, M.; Znaor, A.; Bray, F. Estimating the global cancer incidence and mortality in 2018: GLOBOCAN sources and methods. Int. J. Cancer 2019, 144, 1941–1953. [Google Scholar] [CrossRef] [PubMed] [Green Version]
- Bennardo, L.; Bennardo, F.; Giudice, A.; Passante, M.; Dastoli, S.; Morrone, P.; Provenzano, E.; Patruno, C.; Nisticò, S. Local Chemotherapy as an Adjuvant Treatment in Unresectable Squamous Cell Carcinoma: What Do We Know So Far? Curr. Oncol. 2021, 28, 2317–2325. [Google Scholar] [CrossRef] [PubMed]
- Kuss, I.; Hathaway, B.; Ferris, R.L.; Gooding, W.; Whiteside, T.L. Decreased Absolute Counts of T Lymphocyte Subsets and Their Relation to Disease in Squamous Cell Carcinoma of the Head and Neck. Clin. Cancer Res. 2004, 10, 3755–3762. [Google Scholar] [CrossRef] [Green Version]
- Fritz, J.M.; Lenardo, M.J. Development of immune checkpoint therapy for cancer. J. Exp. Med. 2019, 216, 1244–1254. [Google Scholar] [CrossRef]
- Wei, S.C.; Duffy, C.R.; Allison, J.P. Fundamental Mechanisms of Immune Checkpoint Blockade Therapy. Cancer Discov. 2018, 8, 1069–1086. [Google Scholar] [CrossRef] [Green Version]
- Sanmamed, M.F.; Chen, L. A Paradigm Shift in Cancer Immunotherapy: From Enhancement to Normalization. Cell 2018, 175, 313–326. [Google Scholar] [CrossRef] [Green Version]
- Ferris, R.L.; Blumenschein, G., Jr.; Fayette, J.; Guigay, J.; Colevas, A.D.; Licitra, L.; Harrington, K.; Kasper, S.; Vokes, E.E.; Even, C.; et al. Nivolumab for Recurrent Squamous-Cell Carcinoma of the Head and Neck. N. Engl. J. Med. 2016, 375, 1856–1867. [Google Scholar] [CrossRef]
- Cohen, E.E.W.; Soulières, D.; Le Tourneau, C.; Dinis, J.; Licitra, L.; Ahn, M.-J.; Soria, A.; Machiels, J.-P.; Mach, N.; Mehra, R.; et al. Pembrolizumab versus methotrexate, docetaxel, or cetuximab for recurrent or metastatic head-and-neck squamous cell carcinoma (KEYNOTE-040): A randomised, open-label, phase 3 study. Lancet 2019, 393, 156–167. [Google Scholar] [CrossRef]
- Feng, B.; Hess, J. Immune-Related Mutational Landscape and Gene Signatures: Prognostic Value and Therapeutic Impact for Head and Neck Cancer. Cancers 2021, 13, 1162. [Google Scholar] [CrossRef]
- Hirsch, L.; Zitvogel, L.; Eggermont, A.; Marabelle, A. PD-Loma: A cancer entity with a shared sensitivity to the PD-1/PD-L1 pathway blockade. Br. J. Cancer 2019, 120, 3–5. [Google Scholar] [CrossRef] [Green Version]
- Cohen, E.E.W.; Bell, R.B.; Bifulco, C.B.; Burtness, B.; Gillison, M.L.; Harrington, K.J.; Le, Q.-T.; Lee, N.Y.; Leidner, R.; Lewis, R.L.; et al. The Society for Immunotherapy of Cancer consensus statement on immunotherapy for the treatment of squamous cell carcinoma of the head and neck (HNSCC). J. Immunother. Cancer 2019, 7, 184. [Google Scholar] [CrossRef] [Green Version]
- Sobin, L.H. TTNM: Principles, history, and relation to other prognostic factors. Cancer 2001, 91, 1589–1592. [Google Scholar] [CrossRef]
- Kofler, B.; Uecker, F.C.; Muenscher, A.; Knecht, R. Neue Aspekte HPV-positiver Kopf-Hals-Karzinome: Highlights vom ASCO-Kongress HNO 2011. HNO Hals- Nasen- Ohrenärzte 2012, 60, 404–409. [Google Scholar] [CrossRef]
- Leemans, C.R.; Snijders, P.J.F.; Brakenhoff, R.H. The molecular landscape of head and neck cancer. Nat. Rev. Cancer 2018, 18, 269–282. [Google Scholar] [CrossRef]
- Stransky, N.; Egloff, A.M.; Tward, A.D.; Kostic, A.D.; Cibulskis, K.; Sivachenko, A.; Kryukov, G.V.; Lawrence, M.S.; Sougnez, C.; McKenna, A.; et al. The Mutational Landscape of Head and Neck Squamous Cell Carcinoma. Science 2011, 333, 1157–1160. [Google Scholar] [CrossRef] [Green Version]
- Bauml, J.; Seiwert, T.Y.; Pfister, D.G.; Worden, F.; Liu, S.V.; Gilbert, J.; Saba, N.F.; Weiss, J.; Wirth, L.; Sukari, A.; et al. Pembrolizumab for Platinum- and Cetuximab-Refractory Head and Neck Cancer: Results from a Single-Arm, Phase II Study. J. Clin. Oncol. 2017, 35, 1542–1549. [Google Scholar] [CrossRef]
- Chow, L.Q.M.; Haddad, R.; Gupta, S.; Mahipal, A.; Mehra, R.; Tahara, M.; Berger, R.; Eder, J.P.; Burtness, B.; Lee, S.-H.; et al. Antitumor Activity of Pembrolizumab in Biomarker-Unselected Patients with Recurrent and/or Metastatic Head and Neck Squamous Cell Carcinoma: Results from the Phase Ib KEYNOTE-012 Expansion Cohort. J. Clin. Oncol. 2016, 34, 3838–3845. [Google Scholar] [CrossRef]
- Du, W.; Yang, M.; Turner, A.; Xu, C.; Ferris, R.L.; Huang, J.; Kane, L.P.; Lu, B. TIM-3 as a Target for Cancer Immunotherapy and Mechanisms of Action. Int. J. Mol. Sci. 2017, 18, 645. [Google Scholar] [CrossRef]
- Mei, Z.; Huang, J.; Qiao, B.; Lam, A.K.-Y. Immune checkpoint pathways in immunotherapy for head and neck squamous cell carcinoma. Int. J. Oral Sci. 2020, 12, 16. [Google Scholar] [CrossRef]
- Samstein, R.M.; Lee, C.-H.; Shoushtari, A.N.; Hellmann, M.D.; Shen, R.; Janjigian, Y.Y.; Barron, D.A.; Zehir, A.; Jordan, E.J.; Omuro, A.; et al. Tumor mutational load predicts survival after immunotherapy across multiple cancer types. Nat. Genet. 2019, 51, 202–206. [Google Scholar] [CrossRef]
- Osipov, A.; Lim, S.J.; Popovic, A.; Azad, N.S.; Laheru, D.A.; Zheng, L.; Jaffee, E.M.; Wang, H.; Yarchoan, M. Tumor Mutational Burden, Toxicity, and Response of Immune Checkpoint Inhibitors Targeting PD(L)1, CTLA-4, and Combination: A Meta-regression Analysis. Clin. Cancer Res. 2020, 26, 4842–4851. [Google Scholar] [CrossRef]
- The Cancer Genome Atlas Network. Comprehensive genomic characterization of head and neck squamous cell carcinomas. Nature 2015, 517, 576–582. [Google Scholar] [CrossRef] [Green Version]
- Papillon-Cavanagh, S.; Lu, C.; Gayden, T.; Mikael, L.G.; Bechet, D.; Karamboulas, C.; Ailles, L.; Karamchandani, J.; Marchione, D.; Garcia, B.A.; et al. Impaired H3K36 methylation defines a subset of head and neck squamous cell carcinomas. Nat. Genet. 2017, 49, 180–185. [Google Scholar] [CrossRef] [Green Version]
- Weinberg, D.; Papillon-Cavanagh, S.; Chen, H.; Yue, Y.; Chen, X.; Rajagopalan, K.N.; Horth, C.; McGuire, J.T.; Xu, X.; Nikbakht, H.; et al. The histone mark H3K36me2 recruits DNMT3A and shapes the intergenic DNA methylation landscape. Nat. Cell Biol. 2019, 573, 281–286. [Google Scholar] [CrossRef]
- Mandal, R.; Şenbabaoğlu, Y.; Desrichard, A.; Havel, J.J.; Dalin, M.G.; Riaz, N.; Lee, K.-W.; Ganly, I.; Hakimi, A.A.; Chan, T.A.; et al. The head and neck cancer immune landscape and its immunotherapeutic implications. JCI Insight 2016, 1, e89829. Available online: https://insight.jci.org/articles/view/89829 (accessed on 27 February 2020). [CrossRef] [Green Version]
- Lozano, E.; Dominguez-Villar, M.; Kuchroo, V.; Hafler, D.A. The TIGIT/CD226 Axis Regulates Human T Cell Function. J. Immunol. 2012, 188, 3869–3875. [Google Scholar] [CrossRef]
- Tafe, L.J.; Gorlov, I.P.; De Abreu, F.B.; Lefferts, J.; Liu, X.; Pettus, J.R.; Marotti, J.D.; Bloch, K.J.; Memoli, V.A.; Suriawinata, A.A.; et al. Implementation of a Molecular Tumor Board: The Impact on Treatment Decisions for 35 Patients Evaluated at Dartmouth-Hitchcock Medical Center. Oncologist 2015, 20, 1011–1018. [Google Scholar] [CrossRef] [Green Version]
- Ponnappan, S.; Ponnappan, U. Aging and Immune Function: Molecular Mechanisms to Interventions. Antioxidants Redox Signal 2011, 14, 1551–1585. [Google Scholar] [CrossRef] [Green Version]
- Betof, A.S.; Nipp, R.D.; Giobbie-Hurder, A.; Johnpulle, R.A.N.; Rubin, K.; Rubinstein, S.M. Impact of Age on Outcomes with Immunotherapy for Patients with Melanoma. Oncologist 2017, 22, 963–971. [Google Scholar] [CrossRef] [Green Version]
- Deshpande, R.P.; Sharma, S.; Watabe, K. The Confounders of Cancer Immunotherapy: Roles of Lifestyle, Metabolic Disorders and Sociological Factors. Cancers 2020, 12, 2983. [Google Scholar] [CrossRef] [PubMed]
- Kato, R.; Sumitomo, S.; Tsuchida, Y.; Tsuchiya, H.; Nakachi, S.; Sakurai, K.; Hanata, N.; Nagafuchi, Y.; Kubo, K.; Tateishi, S.; et al. CD4+CD25+LAG3+ T Cells With a Feature of Th17 Cells Associated With Systemic Lupus Erythematosus Disease Activity. Front. Immunol. 2019, 10, 1619. [Google Scholar] [CrossRef] [PubMed] [Green Version]
- Magrone, T.; Ejirillo, E. Childhood Obesity: Immune Response and Nutritional Approaches. Front. Immunol. 2015, 6, 76. [Google Scholar] [CrossRef] [PubMed] [Green Version]
- Rosa, C.; Emilio, S.; Ramon, E. The Immune Protective Effect of the Mediterranean Diet against Chronic Low-grade Inflammatory Diseases. Endocr. Metab. Immune Disord.-Drug Targets 2014, 14, 245–254. [Google Scholar]
- Schülke, S. Induction of Interleukin-10 Producing Dendritic Cells As a Tool to Suppress Allergen-Specific T Helper 2 Responses. Front. Immunol. 2018, 9, 455. [Google Scholar] [CrossRef]
- Harada, S.; Arend, R.; Dai, Q.; Levesque, J.A.; Winokur, T.S.; Guo, R.; Heslin, M.J.; Nabell, L.; Nabors, L.B.; Limdi, N.A.; et al. Implementation and Utilization of the Molecular Tumor Board to Guide Precision Medicine. Oncotarget 2017, 8, 57845–57854. Available online: http://www.oncotarget.com/fulltext/18471 (accessed on 18 February 2020). [CrossRef] [Green Version]
- Dalton, W.; Forde, P.M.; Kang, H.; Connolly, R.M.; Stearns, V.; Gocke, C.D.; Eshleman, J.R.; Axilbund, J.; Petry, D.; Geoghegan, C.; et al. Personalized Medicine in the Oncology Clinic: Implementation and Outcomes of the Johns Hopkins Molecular Tumor Board. JCO Precis. Oncol. 2017, 2017, PO.16.00046. [Google Scholar] [CrossRef]
- Schwaederle, M.; Parker, B.A.; Schwab, R.B.; Fanta, P.T.; Boles, S.G.; Daniels, G.A.; Bazhenova, L.A.; Subramanian, R.; Coutinho, A.C.; Ojeda-Fournier, H.; et al. Molecular Tumor Board: The University of California San Diego Moores Cancer Center Experience. Oncologist 2014, 19, 631–636. [Google Scholar] [CrossRef] [Green Version]
- Cypko, M.A.; Stoehr, M.; Kozniewski, M.; Druzdzel, M.J.; Dietz, A.; Berliner, L.; Lemke, H.U. Validation workflow for a clinical Bayesian network model in multidisciplinary decision making in head and neck oncology treatment. Int. J. Comput. Assist. Radiol. Surg. 2017, 12, 1959–1970. [Google Scholar] [CrossRef]
- Cypko, M.A.; Stoehr, M. Digital patient models based on Bayesian networks for clinical treatment decision support. Minim. Invasive Ther. Allied Technol. 2019, 28, 105–119. [Google Scholar] [CrossRef]
- Ho, A.; Chau, N.; Bauman, J.; Bible, K.; Chintakuntlawar, A.; Cabanillas, M.; Wong, D.; Garcia, I.B.; Brose, M.; Boni, V.; et al. Preliminary results from a phase II trial of tipifarnib in squamous cell carcinomas (SCCs) with HRAS mutations. Ann. Oncol. Off. J. Eur. Soc. Med Oncol. 2018, 29, viii373. [Google Scholar] [CrossRef]
- Leitlinienprogramm Onkologie (Deutsche Krebsgesellschaft, Deutsche Krebshilfe, AWMF): Diagnostik, Therapie und Nachsorge des Larynxkarzinoms, Langversion 1.1, 2019, AWMF-Registernummer: 017/076OL. Available online: http://www.leitlinienprogramm-onkologie.de/leitlinien/larynxkarzinom/ (accessed on 28 February 2020).
- NCCN—Evidence-Based Cancer Guidelines, Oncology Drug Compendium, Oncology Continuing Medical Education. Available online: http://www.nccn.org/ (accessed on 7 September 2020).
- Leitlinienprogramm Onkologie (Deutsche Krebsgesellschaft, Deutsche Krebshilfe, AWMF): S3-Leitlinie Diagnostik und Therapie des Mundhöhlenkarzinoms, Langversion 3.0, 2021, AWMF Registernummer: 007/100OL. Available online: https://www.leitlinienprogramm-onkologie.de/leitlinien/mundhoehlenkarzinom/ (accessed on 15 May 2021).
- Mehra, R.; Seiwert, T.Y.; Gupta, S.; Weiss, J.; Gluck, I.; Eder, J.P.; Burtness, B.; Tahara, M.; Keam, B.; Kang, H.; et al. Efficacy and safety of pembrolizumab in recurrent/metastatic head and neck squamous cell carcinoma: Pooled analyses after long-term follow-up in KEYNOTE-012. Br. J. Cancer 2018, 119, 153–159. [Google Scholar] [CrossRef]
- Fiedler, M.; Weber, F.; Hautmann, M.G.; Haubner, F.; Reichert, T.E.; Klingelhöffer, C.; Schreml, S.; Meier, J.K.; Hartmann, A.; Ettl, T. Biological predictors of radiosensitivity in head and neck squamous cell carcinoma. Clin. Oral Investig. 2018, 22, 189–200. [Google Scholar] [CrossRef]
- Leibovici, L.; Paul, M.; Nielsen, A.D.; Tacconelli, E.; Andreassen, S. The TREAT project: Decision support and prediction using causal probabilistic networks. Int. J. Antimicrob. Agents 2007, 30, 93–102. [Google Scholar] [CrossRef]
- Sesen, M.B.; Nicholson, A.; Banares-Alcantara, R.; Kadir, T.; Brady, M. Bayesian Networks for Clinical Decision Support in Lung Cancer Care. PLoS ONE 2013, 8, e82349. [Google Scholar] [CrossRef] [Green Version]



| T | N | M | ECOG | PD | Recurrent HNSCC | CPS | TPS (%) | Actual Therapy | Treatment Decision Matches Model Result? | Calculation by Model (%) |
|---|---|---|---|---|---|---|---|---|---|---|
| T3 | N3b | M1 | 1 | yes | yes | n.a. | n.a. | 2L Nivo | yes | Nivo 80 Pemb 20 |
| T3 | N1 | M1 | 2 | yes | yes | n.a. | n.a. | 2L Nivo | yes | Nivo 85 Pemb 20 |
| T3 | N2b | M1 | 4 | no | yes | n.a. | n.a. | BSC | yes | Nivo 10 Pemb 20 |
| T4a | N0 | M1 | n.a. | no | yes | n.a. | n.a. | RCT, Nivo | no | Nivo 10 Pemb 75 |
| T2 | N3b | M0 | 4 | no | no | 11 | 5 | PRT | yes | Nivo 10 Pemb 10 |
| T4a | N3b | M0 | 2 | yes | yes | n.a. | n.a. | RCT, Nivo | yes | Nivo 80 Pemb 10 |
| T4a | N2b | M1 | 1 | yes | yes | n.a. | n.a. | RCT, Nivo | yes | Nivo 90 Pemb 10 |
| T2 | N2 | M1 | 2 | no | yes | n.a. | n.a. | RCT, Pemb | yes | Nivo 10 Pemb 85 |
| T2 | N3b | M1 | 2 | yes | yes | n.a. | n.a. | RCT, Pemb | no | Nivo 80 Pemb 20 |
| T2 | N2 | M1 | 2 | yes | yes | 1 | <1 | RCT, Pemb | yes | Nivo 65 Pemb 80 |
| Tx | N2c | M1 | 3 | yes | yes | n.a. | n.a. | RCT, Nivo | yes | Nivo 71 Pemb 10 |
| T4b | N3b | M0 | 1 | yes | yes | n.a. | n.a. | RCT, Nivo | yes | Nivo 90 Pemb 10 |
| T4a | N2c | M1 | 1 | yes | yes | n.a. | n.a. | 2L Nivo | yes | Nivo 90 Pemb 10 |
| T3 | N3 | M1 | 0 | yes | no | n.a. | n.a. | 2L Nivo | yes | Nivo 80 Pemb 10 |
| T3 | N3b | M0 | 4 | yes | no | n.a. | n.a. | BSC | yes | Nivo 10 Pemb 10 |
| T4a | N2c | M1 | 1 | yes | yes | n.a. | n.a. | 2L Nivo | yes | Nivo 90 Pemb 10 |
| T2 | N1 | M1 | 1 | yes | no | n.a. | n.a. | 2L Nivo | yes | Nivo 70 Pemb 10 |
| T4 | N2 | M0 | 3 | no | yes | 1 | 1 | RCT, Pemb | yes | Nivo 10 Pemb 65 |
| T4a | Nx | M1 | 2 | yes | no | 15 | 10 | 2L Nivo | no | Nivo 65 Pemb 75 |
| T3 | N3b | M1 | 1 | yes | yes | n.a. | n.a. | 2L Nivo | yes | Nivo 80 Pemb 20 |
| T4a | N0 | M0 | 1 | no | yes | n.a. | n.a. | RCT, Nivo | no | Nivo 10 Pemb 20 |
| T4b | N2b | M1 | 1 | yes | no | n.a. | n.a. | 2L Nivo | yes | Nivo 90 Pemb 10 |
| T3 | N2c | M1 | 1 | yes | no | n.a. | n.a. | 2L Nivo | yes | Nivo 80 Pemb 10 |
| T4b | N3b | M1 | 1 | yes | yes | n.a. | n.a. | 2L Nivo | yes | Nivo 90 Pemb 10 |
| T4a | N2b | M1 | 0 | no | yes | 3 | 2 | 2L Pemb | yes | Nivo 10 Pemb 90 |
Publisher’s Note: MDPI stays neutral with regard to jurisdictional claims in published maps and institutional affiliations. |
© 2021 by the authors. Licensee MDPI, Basel, Switzerland. This article is an open access article distributed under the terms and conditions of the Creative Commons Attribution (CC BY) license (https://creativecommons.org/licenses/by/4.0/).
Share and Cite
Huehn, M.; Gaebel, J.; Oeser, A.; Dietz, A.; Neumuth, T.; Wichmann, G.; Stoehr, M. Bayesian Networks to Support Decision-Making for Immune-Checkpoint Blockade in Recurrent/Metastatic (R/M) Head and Neck Squamous Cell Carcinoma (HNSCC). Cancers 2021, 13, 5890. https://doi.org/10.3390/cancers13235890
Huehn M, Gaebel J, Oeser A, Dietz A, Neumuth T, Wichmann G, Stoehr M. Bayesian Networks to Support Decision-Making for Immune-Checkpoint Blockade in Recurrent/Metastatic (R/M) Head and Neck Squamous Cell Carcinoma (HNSCC). Cancers. 2021; 13(23):5890. https://doi.org/10.3390/cancers13235890
Chicago/Turabian StyleHuehn, Marius, Jan Gaebel, Alexander Oeser, Andreas Dietz, Thomas Neumuth, Gunnar Wichmann, and Matthaeus Stoehr. 2021. "Bayesian Networks to Support Decision-Making for Immune-Checkpoint Blockade in Recurrent/Metastatic (R/M) Head and Neck Squamous Cell Carcinoma (HNSCC)" Cancers 13, no. 23: 5890. https://doi.org/10.3390/cancers13235890
APA StyleHuehn, M., Gaebel, J., Oeser, A., Dietz, A., Neumuth, T., Wichmann, G., & Stoehr, M. (2021). Bayesian Networks to Support Decision-Making for Immune-Checkpoint Blockade in Recurrent/Metastatic (R/M) Head and Neck Squamous Cell Carcinoma (HNSCC). Cancers, 13(23), 5890. https://doi.org/10.3390/cancers13235890

