Prognostic Value of Prospective Longitudinal CRP to Albumin Ratio among Older Outpatients with Cancer
Abstract
:Simple Summary
Abstract
1. Introduction
2. Materials and Methods
2.1. Study Design and Patients
2.2. Cancer-Related and Demographic Data
2.3. Geriatric Assessment (GA)
2.4. Definition of Frailty
2.5. Measurement of the CRP/Albumin Ratio (CAR)
2.6. Outcomes
2.7. Statistical Analyses
3. Results
3.1. Patients
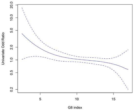
3.2. Baseline Characteristics of Patients and the G8 Frailty Index
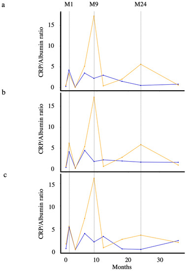
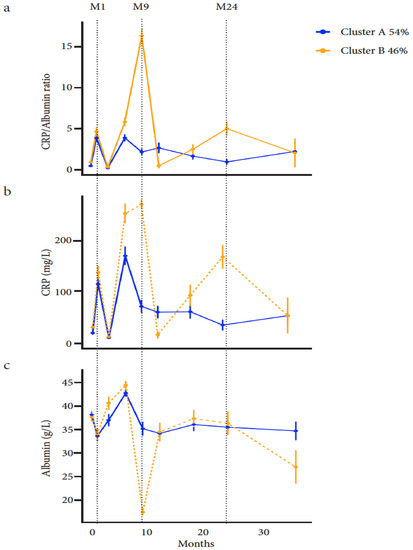
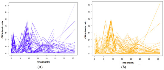
3.3. Clustering Longitudinal CAR Trajectories
3.4. Baseline Phenotype Associated with CAR Cluster B
3.5. Long-Term Suvival and CAR Clusters
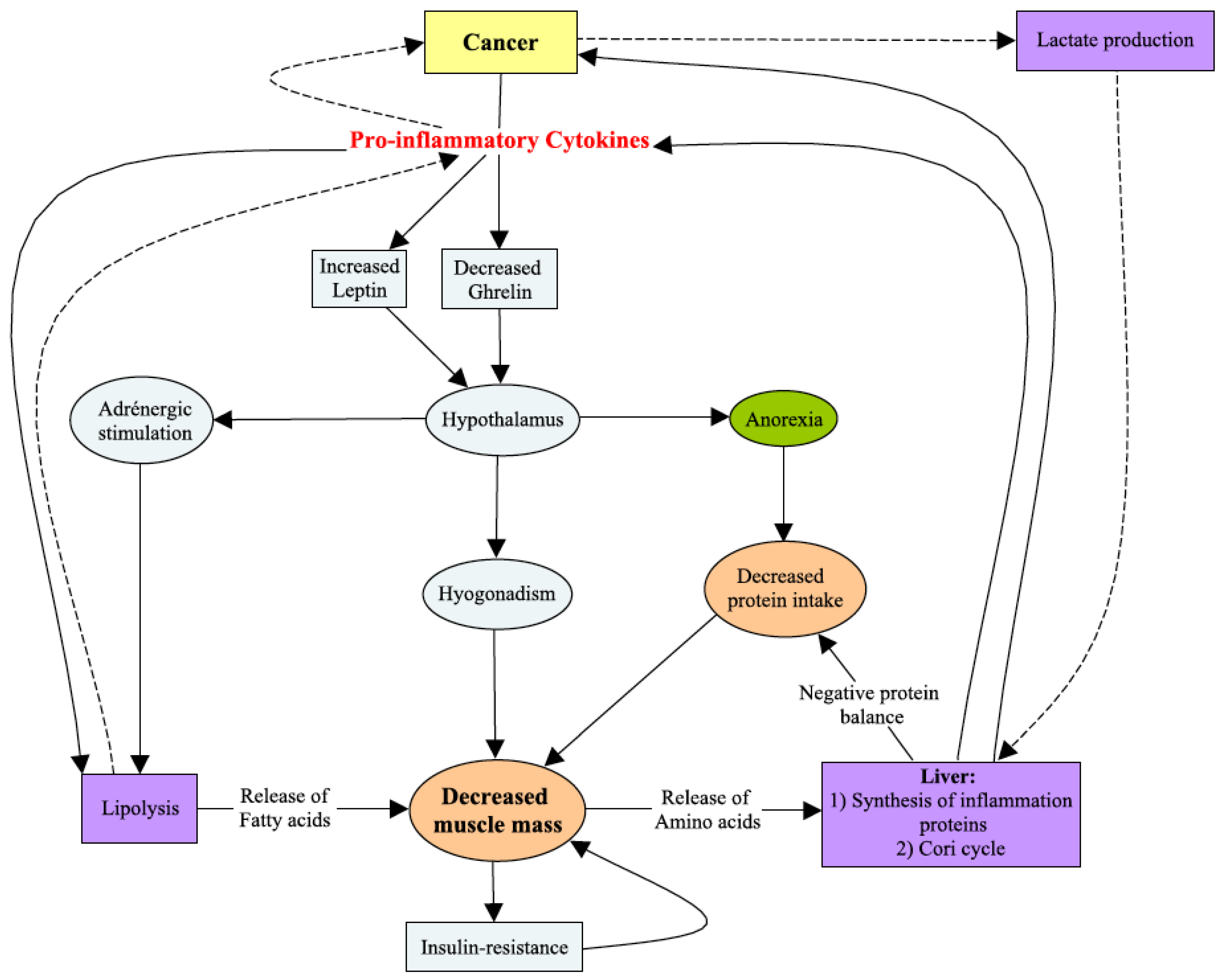
4. Discussion
5. Conclusions
Author Contributions
Funding
Institutional Review Board Statement
Informed Consent Statement
Data Availability Statement
Acknowledgments
Conflicts of Interest
Appendix A
| CRP/Albumin Ratio (Mean ± SD) | Mean Change at Peaks ± SD | p * | |||
|---|---|---|---|---|---|
| Months | Cluster A | Cluster B | Cluster A | Cluster B | |
| <0.0001 | |||||
| Baseline | 0.50 ± 0.98 | 0.96 ± 2.01 | Reference | Reference | |
| Month 1 | 3.89 ± 4.07 | 4.67 ± 4.05 | 3.38 ± 4.29 | 3.71 ± 4.56 | |
| Month 3 | 0.26 ± 0.94 | 0.36 ± 1.56 | - | - | |
| Month 6 | 3.91 ± 3.58 | 5.84 ± 3.58 | 3.49 ± 3.66 | 5.16 ± 3.78 | |
| Month 9 | 2.19 ± 3.08 | 16.3 ± 4.84 | 1.79 ± 3.19 | 15.7 ± 5.03 | |
| Month 12 | 2.69 ± 4.67 | 0.53 ± 1.85 | - | - | |
| Month 18 | 1.69 ± 2.70 | 2.52 ± 3.16 | - | - | |
| Month 24 | 0.99 ± 2.18 | 5.03 ± 3.74 | 0.64 ± 2.35 | 4.32 ± 4.06 | |
| Month 36 | 2.25 ± 5.96 | 2.09 ± 5.24 | - | - | |
Appendix B



References
- Fearon, K.; Strasser, F.; Anker, S.D.; Bosaeus, I.; Bruera, E.; Fainsinger, R.L.; Jatoi, A.; Loprinzi, C.; MacDonald, N.; Mantovani, G.; et al. Definition and Classification of Cancer Cachexia: An International Consensus. Lancet Oncol. 2011, 12, 489–495. [Google Scholar] [CrossRef]
- Suzuki, H.; Asakawa, A.; Amitani, H.; Nakamura, N.; Inui, A. Cancer Cachexia—Pathophysiology and Management. J. Gastroenterol. 2013, 48, 574–594. [Google Scholar] [CrossRef] [Green Version]
- Fearon, K.C.H.; Glass, D.J.; Guttridge, D.C. Cancer Cachexia: Mediators, Signaling, and Metabolic Pathways. Cell Metab. 2012, 16, 153–166. [Google Scholar] [CrossRef] [PubMed] [Green Version]
- Minami, S.; Ogata, Y.; Ihara, S.; Yamamoto, S.; Komuta, K. Pretreatment Glasgow Prognostic Score and Prognostic Nutritional Index Predict Overall Survival of Patients with Advanced Small Cell Lung Cancer. Lung Cancer 2017, 8, 249–257. [Google Scholar] [CrossRef] [Green Version]
- Liu, Z.; Jin, K.; Guo, M.; Long, J.; Liu, L.; Liu, C.; Xu, J.; Ni, Q.; Luo, G.; Yu, X. Prognostic Value of the CRP/Alb Ratio, a Novel Inflammation-Based Score in Pancreatic Cancer. Ann. Surg. Oncol. 2017, 24, 561–568. [Google Scholar] [CrossRef]
- Cui, X.; Jia, Z.; Chen, D.; Xu, C.; Yang, P. The Prognostic Value of the C-Reactive Protein to Albumin Ratio in Cancer. Medicine 2020, 99, e19165. [Google Scholar] [CrossRef] [PubMed]
- Wei, X.; Wang, F.; Zhang, D.; Qiu, M.; Ren, C.; Jin, Y.; Zhou, Y.; Wang, D.; He, M.; Bai, L.; et al. A Novel Inflammation-Based Prognostic Score in Esophageal Squamous Cell Carcinoma: The C-Reactive Protein/Albumin Ratio. BMC Cancer 2015, 15, 350. [Google Scholar] [CrossRef] [Green Version]
- Liu, X.; Sun, X.; Liu, J.; Kong, P.; Chen, S.; Zhan, Y.; Xu, D. Preoperative C-Reactive Protein/Albumin Ratio Predicts Prognosis of Patients after Curative Resection for Gastric Cancer. Transl. Oncol. 2015, 8, 339–345. [Google Scholar] [CrossRef] [PubMed] [Green Version]
- Pamoukdjian, F.; Aparicio, T.; Zebachi, S.; Zelek, L.; Paillaud, E.; Canoui-Poitrine, F. Comparison of Mobility Indices for Predicting Early Death in Older Patients with Cancer: The PF-EC Cohort Study. J. Gerontol. Ser. A 2019, 75, 189–196. [Google Scholar] [CrossRef] [PubMed]
- Miller, M.D.; Paradis, C.F.; Houck, P.R.; Mazumdar, S.; Stack, J.A.; Rifai, A.H.; Mulsant, B.; Reynolds, C.F. Rating Chronic Medical Illness Burden in Geropsychiatric Practice and Research: Application of the Cumulative Illness Rating Scale. Psychiatry Res. 1992, 41, 237–248. [Google Scholar] [CrossRef]
- Gnjidic, D.; Hilmer, S.N.; Blyth, F.M.; Naganathan, V.; Waite, L.; Seibel, M.J.; McLachlan, A.J.; Cumming, R.G.; Handelsman, D.J.; Le Couteur, D.G. Polypharmacy Cutoff and Outcomes: Five or More Medicines Were Used to Identify Community-Dwelling Older Men at Risk of Different Adverse Outcomes. J. Clin. Epidemiol. 2012, 65, 989–995. [Google Scholar] [CrossRef]
- Katz, S.; Downs, T.D.; Cash, H.R.; Grotz, R.C. Progress in Development of the Index of ADL. Gerontologist 1970, 10, 20–30. [Google Scholar] [CrossRef] [PubMed]
- Lawton, M.P.; Brody, E.M. Assessment of Older People: Self-Maintaining and Instrumental Activities of Daily Living. Gerontologist 1969, 9, 179–186. [Google Scholar] [CrossRef] [PubMed]
- Raynaud-Simon, A.; Revel-Delhom, C.; Hébuterne, X. French Nutrition and Health Program, French Health High Authority Clinical Practice Guidelines from the French Health High Authority: Nutritional Support Strategy in Protein-Energy Malnutrition in the Elderly. Clin. Nutr. 2011, 30, 312–319. [Google Scholar] [CrossRef]
- Clément, J.P.; Nassif, R.F.; Léger, J.M.; Marchan, F. Development and contribution to the validation of a brief French version of the Yesavage Geriatric Depression Scale. Encephale 1997, 23, 91–99. [Google Scholar] [PubMed]
- Folstein, M.F.; Folstein, S.E.; McHugh, P.R. “Mini-Mental State”: A Practical Method for Grading the Cognitive State of Patients for the Clinician. J. Psychiatr. Res. 1975, 12, 189–198. [Google Scholar] [CrossRef]
- Soubeyran, P.; Bellera, C.; Goyard, J.; Heitz, D.; Curé, H.; Rousselot, H.; Albrand, G.; Servent, V.; Jean, O.S.; van Praagh, I.; et al. Screening for Vulnerability in Older Cancer Patients: The ONCODAGE Prospective Multicenter Cohort Study. PLoS ONE 2014, 9, e115060. [Google Scholar] [CrossRef]
- Genolini, C.; Falissard, B. Kml: A Package to Cluster Longitudinal Data. Comput. Methods Programs Biomed. 2011, 104, e112–e121. [Google Scholar] [CrossRef] [PubMed]
- Biswas, A.K.; Acharyya, S. Understanding Cachexia in the Context of Metastatic Progression. Nat. Rev. Cancer 2020, 20, 274–284. [Google Scholar] [CrossRef]
- Rossi, A.; Chiodini, P.; Sun, J.-M.; O’Brien, M.E.R.; von Plessen, C.; Barata, F.; Park, K.; Popat, S.; Bergman, B.; Parente, B.; et al. Six versus Fewer Planned Cycles of First-Line Platinum-Based Chemotherapy for Non-Small-Cell Lung Cancer: A Systematic Review and Meta-Analysis of Individual Patient Data. Lancet Oncol. 2014, 15, 1254–1262. [Google Scholar] [CrossRef]
- Kiely, B.E.; Soon, Y.Y.; Tattersall, M.H.N.; Stockler, M.R. How Long Have I Got? Estimating Typical, Best-Case, and Worst-Case Scenarios for Patients Starting First-Line Chemotherapy for Metastatic Breast Cancer: A Systematic Review of Recent Randomized Trials. J. Clin. Oncol. 2011, 29, 456–463. [Google Scholar] [CrossRef] [PubMed] [Green Version]
- Dagher, M.; Sabidó, M.; Zöllner, Y. Effect of Age on the Effectiveness of the First-Line Standard of Care Treatment in Patients with Metastatic Colorectal Cancer: Systematic Review of Observational Studies. J. Cancer Res. Clin. Oncol. 2019, 145, 2105–2114. [Google Scholar] [CrossRef] [PubMed] [Green Version]
- Pamoukdjian, F.; Laurent, M.; Martinez-Tapia, C.; Rolland, Y.; Paillaud, E.; Canoui-Poitrine, F. Frailty Parameters, Morbidity and Mortality in Older Adults with Cancer: A Structural Equation Modelling Approach Based on the Fried Phenotype. J. Clin. Med. 2020, 9, 1826. [Google Scholar] [CrossRef] [PubMed]
- Sadeghi, M.; Keshavarz-Fathi, M.; Baracos, V.; Arends, J.; Mahmoudi, M.; Rezaei, N. Cancer Cachexia: Diagnosis, Assessment, and Treatment. Crit. Rev. Oncol./Hematol. 2018, 127, 91–104. [Google Scholar] [CrossRef] [PubMed]
- Angeli, E.; Chouahnia, K.; Canoui-Poitrine, F.; Duchemann, B.; Aparicio, T.; Paillaud, E.; Zelek, L.; Bousquet, G.; Pamoukdjian, F. Development, Validation and Clinical Impact of a Prediction Model for 6-Month Mortality in Older Cancer Patients: The GRADE. Aging 2020, 12, 4230–4246. [Google Scholar] [CrossRef]
- Wilson, D.; Jackson, T.; Sapey, E.; Lord, J.M. Frailty and Sarcopenia: The Potential Role of an Aged Immune System. Ageing Res. Rev. 2017, 36, 1–10. [Google Scholar] [CrossRef]



| Variables | Whole Cohort N (%) |
|---|---|
| Age (y), mean ± SD | 81.2 ± 6.1 |
| Sex ratio (male/female) | 280 (46)/323 (54) |
| G8 index, median ± IQR | 11.0 ± 4.0 |
| Cancer site: Colorectal Breast Lung Liver Digestive non-colorectal Genital or urinary tract Haematological malignancies Skin, melanoma Prostate Other * | 109 (18) 105 (17) 92 (15) 85 (14) 80 (13) 40 (7) 34 (6) 16 (3) 16 (3) 26 (4) |
| Metastatic (yes) | 271 (45) |
| Cancer-treatment modalities: Surgery Chemotherapy Radiotherapy Hormone therapy Targeted therapy Percutaneous resection (liver cancer) Intra-arterial treatment (liver cancer) Exclusively supportive care | 172 (28.5) 200 (33) 131 (22) 96 (16) 43 (7) 41 (7) 22 (4) 124 (20.5) |
| ECOG-PS > 2 | 204 (34) |
| Living alone (yes) | 241 (40) |
| Comorbidities CIRSG total > 14 | 269 (45) |
| Polymedication (yes) | 402 (67) |
| Dependency ADL ≤ 5/6 IADL ≤ 3/4 | 204 (34) 386 (64) |
| Nutrition BMI < 21 kg/m2 CRP (mg/L), median [Q1–Q3] Albumin (g/L), median [Q1–Q3] | 82 (14) 7.1 [1.8–21.5] 38.0 [33.6–42.0] |
| Mobility Gait speed < 0.8 m/s Gait speed (m/s), median ± IQR | 345 (57.5) 0.73 ± 0.48 |
| Mood (n = 597) Mini-GDS ≥ 1/4 | 261 (44) |
| Cognition (n = 429) MMSE < 24/30 | 217 (51) |
| Variables | Cluster A N = 349 (%) | Cluster B N = 254 (%) | p * | Adjusted Odd Ratio [95% CI] | p * |
|---|---|---|---|---|---|
| Age (y), mean ± SD | 80.9 ± 6.1 | 81.6 ± 6.2 | 0.20 | ||
| Sex ratio (male/female) | 164 (47)/185 (53) | 116 (46)/138 (54) | 0.75 | ||
| Frailty-G8 index (≤14) G8 index, median ± IQR | 303 (87) 11.5 ± 4.0 | 232 (91) 11.0 ± 4.5 | 0.08 0.01 | 0.94 [0.88–0.99] | 0.04 |
| Cancer site: Breast Colorectal Lung Liver Digestive non-colorectal Genital or urinary tract Haematological malignancies Skin, melanoma Prostate Other ** | 70 (20) 74 (21) 51 (15) 44 (13) 38 (11) 19 (5) 17(5) 6 (1.5) 14 (4) 16 (4.5) | 35 (14) 35 (14) 41 (16) 41 (16) 42 (16) 21 (8) 17 (7) 10 (4) 2 (1) 10 (4) | 0.007 | 1 (reference) 0.80 [0.44–1.43] 1.15 [0.63–2.12] 1.57 [0.85–2.86] 1.87 [1.01–3.45] 1.57 [0.73–3.40] 1.43 [0.63–3.22] 2.59 [0.84–7.98] 0.17 [0.03–0.85] 0.90 [0.36–2.27] | 0.02 |
| Metastatic (yes) | 138 (39.5) | 133 (52) | 0.001 | 1.80 [1.27–2.55] | 0.001 |
| Cancer-treatment modalities: Surgery Chemotherapy Radiotherapy Hormone therapy Targeted therapy Percutaneous resection (liver cancer) Intra-arterial treatment (liver cancer) Exclusively supportive care | 114 (33) 122 (35) 84 (24) 67 (19) 27 (8) 25 (7) 9 (2.5) 59 (17) | 58 (23) 78 (31) 47 (18.5) 29 (11) 16 (6) 16 (6) 13 (5) 65 (25.6) | 0.008 0.27 0.10 0.009 0.50 0.67 0.10 0.009 | - - - - - | |
| ECOG-PS > 2 | 107 (31) | 97 (38) | 0.05 | - | |
| Living alone (yes) | 154 (44) | 87 (34) | 0.01 | 0.69 [0.48–0.98] | 0.03 |
| Comorbidities CIRSG total > 14 | 151 (43) | 118 (46) | 0.44 | ||
| Polymedication (yes) | 238 (68) | 164 (64.5) | 0.35 | ||
| Dependency ADL ≤ 5/6 IADL ≤ 3/4 | 106 (30) 213 (61) | 98 (38.5) 173 (68) | 0.03 0.07 | - - | |
| Nutrition BMI < 21 kg/m2 | 44 (13) | 41 (16) | 0.21 | ||
| Mobility Gait speed < 0.8 m/s Gait speed (m/s), median ± IQR | 200 (57) 0.75 ± 0.46 | 145 (57) 0.70 ± 0.50 | 0.91 0.22 | ||
| Mood (n = 597) Mini-GDS ≥ 1/4 | 152 (43.5) | 109 (43) | 0.96 | ||
| Cognition (n = 429) MMSE < 24/30 | 131 (37.5) | 86 (34) | 0.83 |
Publisher’s Note: MDPI stays neutral with regard to jurisdictional claims in published maps and institutional affiliations. |
© 2021 by the authors. Licensee MDPI, Basel, Switzerland. This article is an open access article distributed under the terms and conditions of the Creative Commons Attribution (CC BY) license (https://creativecommons.org/licenses/by/4.0/).
Share and Cite
Burgassi, F.; Paillaud, E.; Poisson, J.; Bousquet, G.; Pamoukdjian, F. Prognostic Value of Prospective Longitudinal CRP to Albumin Ratio among Older Outpatients with Cancer. Cancers 2021, 13, 5782. https://doi.org/10.3390/cancers13225782
Burgassi F, Paillaud E, Poisson J, Bousquet G, Pamoukdjian F. Prognostic Value of Prospective Longitudinal CRP to Albumin Ratio among Older Outpatients with Cancer. Cancers. 2021; 13(22):5782. https://doi.org/10.3390/cancers13225782
Chicago/Turabian StyleBurgassi, Fiamma, Elena Paillaud, Johanne Poisson, Guilhem Bousquet, and Frédéric Pamoukdjian. 2021. "Prognostic Value of Prospective Longitudinal CRP to Albumin Ratio among Older Outpatients with Cancer" Cancers 13, no. 22: 5782. https://doi.org/10.3390/cancers13225782
APA StyleBurgassi, F., Paillaud, E., Poisson, J., Bousquet, G., & Pamoukdjian, F. (2021). Prognostic Value of Prospective Longitudinal CRP to Albumin Ratio among Older Outpatients with Cancer. Cancers, 13(22), 5782. https://doi.org/10.3390/cancers13225782

