Maintenance Treatment of Newly Diagnosed Advanced Ovarian Cancer: Time for a Paradigm Shift?
Abstract
:Simple Summary
Abstract
1. Introduction
2. PARP Inhibitors: A New Standard of Care for Newly Diagnosed Advanced EOC
2.1. SOLO1
2.2. PAOLA-1
2.3. PRIMA
2.4. VELIA
3. Ongoing Trials in the Newly Diagnosed Setting
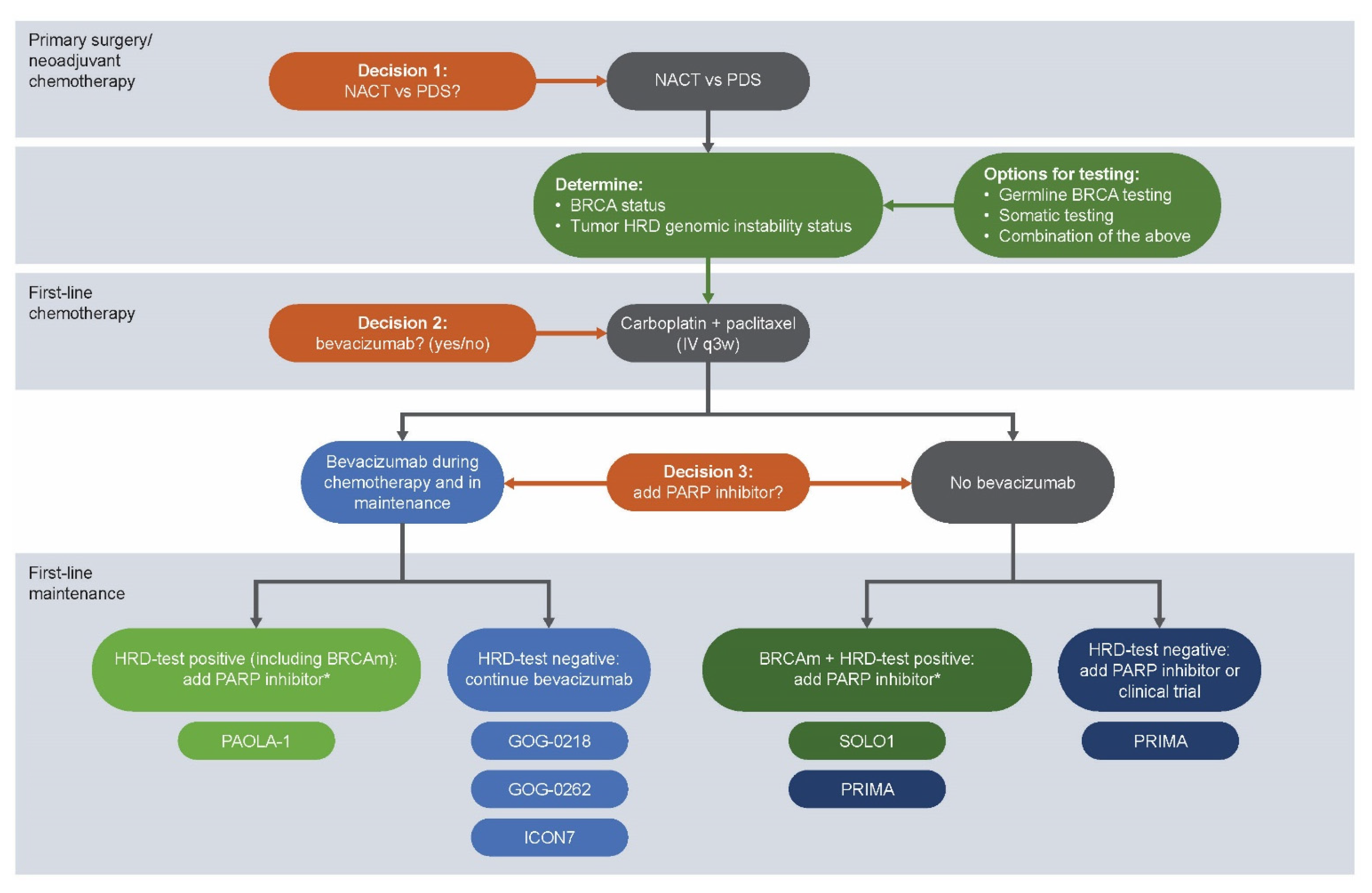
4. Implications for Clinical Practice
5. Conclusions
Author Contributions
Funding
Acknowledgments
Conflicts of Interest
References
- Ledermann, J.A.; Raja, F.A.; Fotopoulou, C.; Gonzalez-Martin, A.; Colombo, N.; Sessa, C.; ESMO Guidelines Working Group. Newly diagnosed and relapsed epithelial ovarian carcinoma: ESMO Clinical Practice Guidelines for diagnosis, treatment and follow-up. Ann. Oncol. 2013, 24 (Suppl. 6), vi24–vi32. [Google Scholar] [CrossRef]
- du Bois, A.; Reuss, A.; Pujade-Lauraine, E.; Harter, P.; Ray-Coquard, I.; Pfisterer, J. Role of surgical outcome as prognostic factor in advanced epithelial ovarian cancer: A combined exploratory analysis of 3 prospectively randomized Phase 3 multicenter trials by the Arbeitsgemeinschaft Gynaekologische Onkologie Studiengruppe Ovarialkarzinom (AGO-OVAR) and the Groupe d’Investigateurs Nationaux Pour les Etudes des Cancers de l’Ovaire (GINECO). Cancer 2009, 115, 1234–1244. [Google Scholar] [CrossRef]
- Vergote, I.; Coens, C.; Nankivell, M.; Kristensen, G.B.; Parmar, M.K.B.; Ehlen, T.; Jayson, G.C.; Johnson, N.; Swart, A.M.; Verheijen, R.; et al. Neoadjuvant chemotherapy versus debulking surgery in advanced tubo-ovarian cancers: Pooled analysis of individual patient data from the EORTC 55971 and CHORUS trials. Lancet Oncol. 2018, 19, 1680–1687. [Google Scholar] [CrossRef] [Green Version]
- O’Connor, M.J. Targeting the DNA damage response in cancer. Mol. Cell 2015, 60, 547–560. [Google Scholar] [CrossRef] [Green Version]
- AstraZeneca. LYNPARZA® (Olaparib) Tablets, for Oral Use: Prescribing Information. Available online: https://www.accessdata.fda.gov/drugsatfda_docs/label/2021/208558s019s020lbl.pdf (accessed on 14 October 2021).
- AstraZeneca. Lynparza 50 mg Hard Capsules Summary of Product Characteristics. Available online: https://www.ema.europa.eu/en/documents/product-information/lynparza-epar-product-information_en.pdf (accessed on 14 October 2021).
- GlaxoSmithKline. ZEJULA™ (Niraparib) Capsules, for Oral Use. Available online: https://www.accessdata.fda.gov/drugsatfda_docs/label/2021/208447s022s024lbl.pdf (accessed on 14 October 2021).
- GlaxoSmithKline. Zejula 100 mg Hard Capsules Summary of Product Characteristics. Available online: https://www.ema.europa.eu/en/documents/product-information/zejula-epar-product-information_en.pdf (accessed on 14 October 2021).
- Clovis Oncology. RUBRACA® (Rucaparib) Tablets, for Oral Use. Available online: https://www.accessdata.fda.gov/drugsatfda_docs/label/2018/209115s003lbl.pdf (accessed on 24 March 2021).
- Clovis Oncology. Rubraca Summary of Product Characteristics. Available online: https://www.ema.europa.eu/en/documents/product-information/rubraca-epar-product-information_en.pdf (accessed on 24 March 2021).
- LaFargue, C.J.; Dal Molin, G.Z.; Sood, A.K.; Coleman, R.L. Exploring and comparing adverse events between PARP inhibitors. Lancet Oncol. 2019, 20, e15–e28. [Google Scholar] [CrossRef]
- Moore, K.; Colombo, N.; Scambia, G.; Kim, B.G.; Oaknin, A.; Friedlander, M.; Lisyanskaya, A.; Floquet, A.; Leary, A.; Sonke, G.S.; et al. Maintenance olaparib in patients with newly diagnosed advanced ovarian cancer. N. Engl. J. Med. 2018, 379, 2495–2505. [Google Scholar] [CrossRef]
- Ray-Coquard, I.; Pautier, P.; Pignata, S.; Perol, D.; Gonzalez-Martin, A.; Berger, R.; Fujiwara, K.; Vergote, I.; Colombo, N.; Maenpaa, J.; et al. Olaparib plus bevacizumab as first-line maintenance in ovarian cancer. N. Engl. J. Med. 2019, 381, 2416–2428. [Google Scholar] [CrossRef]
- González-Martín, A.; Pothuri, B.; Vergote, I.; DePont Christensen, R.; Graybill, W.; Mirza, M.R.; McCormick, C.; Lorusso, D.; Hoskins, P.; Freyer, G.; et al. Niraparib in patients with newly diagnosed advanced ovarian cancer. N. Engl. J. Med. 2019, 381, 2391–2402. [Google Scholar] [CrossRef] [PubMed] [Green Version]
- Coleman, R.L.; Fleming, G.F.; Brady, M.F.; Swisher, E.M.; Steffensen, K.D.; Friedlander, M.; Okamoto, A.; Moore, K.N.; Efrat Ben-Baruch, N.; Werner, T.L.; et al. Veliparib with first-line chemotherapy and as maintenance therapy in ovarian cancer. N. Engl. J. Med. 2019, 381, 2403–2415. [Google Scholar] [CrossRef] [PubMed]
- Ledermann, J.; Harter, P.; Gourley, C.; Friedlander, M.; Vergote, I.; Rustin, G.; Scott, C.L.; Meier, W.; Shapira-Frommer, R.; Safra, T.; et al. Olaparib maintenance therapy in patients with platinum-sensitive relapsed serous ovarian cancer: A preplanned retrospective analysis of outcomes by BRCA status in a randomised phase 2 trial. Lancet Oncol. 2014, 15, 852–861. [Google Scholar] [CrossRef]
- Mirza, M.R.; Monk, B.J.; Herrstedt, J.; Oza, A.M.; Mahner, S.; Redondo, A.; Fabbro, M.; Ledermann, J.A.; Lorusso, D.; Vergote, I.; et al. Niraparib maintenance therapy in platinum-sensitive, recurrent ovarian cancer. N. Engl. J. Med. 2016, 375, 2154–2164. [Google Scholar] [CrossRef] [PubMed]
- Coleman, R.L.; Oza, A.M.; Lorusso, D.; Aghajanian, C.; Oaknin, A.; Dean, A.; Colombo, N.; Weberpals, J.I.; Clamp, A.; Scambia, G.; et al. Rucaparib maintenance treatment for recurrent ovarian carcinoma after response to platinum therapy (ARIEL3): A randomised, double-blind, placebo-controlled, phase 3 trial. Lancet 2017, 390, 1949–1961. [Google Scholar] [CrossRef] [Green Version]
- Harter, P.; Muallem, Z.M.; Buhrmann, C.; Lorenz, D.; Kaub, C.; Hils, R.; Kommoss, S.; Heitz, F.; Traut, A.; du Bois, A. Impact of a structured quality management program on surgical outcome in primary advanced ovarian cancer. Gynecol. Oncol. 2011, 121, 615–619. [Google Scholar] [CrossRef] [PubMed]
- Tseng, J.H.; Cowan, R.A.; Zhou, Q.; Iasonos, A.; Byrne, M.; Polcino, T.; Polen-De, C.; Gardner, G.J.; Sonoda, Y.; Zivanovic, O.; et al. Continuous improvement in primary debulking surgery for advanced ovarian cancer: Do increased complete gross resection rates independently lead to increased progression-free and overall survival? Gynecol. Oncol. 2018, 151, 24–31. [Google Scholar] [CrossRef] [PubMed]
- DiSilvestro, P.; Colombo, N.; Scambia, G.; Kim, B.G.; Oaknin, A.; Friedlander, M.; Lisyanskaya, A.; Floquet, A.; Leary, A.; Sonke, G.S.; et al. Efficacy of maintenance olaparib for patients with newly diagnosed advanced ovarian cancer with a BRCA mutation: Subgroup analysis findings from the SOLO1 Trial. J. Clin. Oncol. 2020, 38, 3528–3537. [Google Scholar] [CrossRef]
- AstraZeneca. Lynparza Approved in Japan for 1st-Line Maintenance Therapy in BRCA-Mutated Advanced Ovarian Cancer. Available online: https://www.astrazeneca.com/media-centre/press-releases/2019/lynparza-approved-in-japan-for-1st-line-maintenance-therapy-in-brca-mutated-advanced-ovarian-cancer-19062019.html (accessed on 24 March 2021).
- Banerjee, S.; Moore, K.; Colombo, N.; Scambia, G.; Kim, B.G.; Oaknin, A.; Friedlander, M.; Lisyanskaya, A.; Floquet, A.; Leary, A.; et al. Maintenance olaparib for patients (pts) with newly diagnosed, advanced ovarian cancer (OC) and a BRCA mutation (BRCAm): 5-year (y) follow-up (f/u) from SOLO1. Ann. Oncol. 2020, 31 (Suppl. 4), S551–S589, abstr 811MO. [Google Scholar] [CrossRef]
- Friedlander, M.L.; Moore, K.; Colombo, N.; Scambia, G.; Kim, B.G.; Oaknin, A.; Lisyanskaya, A.; Floquet, A.; Leary, A.; Sonke, G.S.; et al. Patient-centred outcomes with maintenance olaparib in newly diagnosed patients with advanced ovarian cancer (OC) and a BRCA mutation (BRCAm) in the phase III SOLO1 trial to support the clinical benefit of prolongation of progression-free survival (PFS). Ann. Oncol. 2019, 30, v405–v406, abstract 2325. [Google Scholar] [CrossRef]
- Pujade-Lauraine, E.; Ledermann, J.A.; Selle, F.; Gebski, V.; Penson, R.T.; Oza, A.M.; Korach, J.; Huzarski, T.; Poveda, A.; Pignata, S.; et al. Olaparib tablets as maintenance therapy in patients with platinum-sensitive, relapsed ovarian cancer and a BRCA1/2 mutation (SOLO2/ENGOT-Ov21): A double-blind, randomised, placebo-controlled, Phase 3 trial. Lancet Oncol. 2017, 18, 1274–1284. [Google Scholar] [CrossRef] [Green Version]
- European Medicines Agency (EMA). Assessment Report: Zejula. Available online: https://www.ema.europa.eu/en/documents/variation-report/zejula-h-c-003943-ii-0019-epar-assessment-report-variation_en.pdf (accessed on 9 November 2021).
- Oza, A.M.; Cook, A.D.; Pfisterer, J.; Embleton, A.; Ledermann, J.A.; Pujade-Lauraine, E.; Kristensen, G.; Carey, M.S.; Beale, P.; Cervantes, A.; et al. Standard chemotherapy with or without bevacizumab for women with newly diagnosed ovarian cancer (ICON7): Overall survival results of a phase 3 randomised trial. Lancet Oncol. 2015, 16, 928–936. [Google Scholar] [CrossRef]
- Dean, E.; Middleton, M.R.; Pwint, T.; Swaisland, H.; Carmichael, J.; Goodege-Kunwar, P.; Ranson, M. Phase I study to assess the safety and tolerability of olaparib in combination with bevacizumab in patients with advanced solid tumours. Br. J. Cancer 2012, 106, 468–474. [Google Scholar] [CrossRef] [PubMed] [Green Version]
- Mirza, M.R.; Martin, A.G.; Graybill, W.; O’Malley, D.M.; Gaba, L.; Yap, O.W.S.; Guerra, E.M.; Rose, P.G.; Baurain, J.-F.; Ghamande, S.A.; et al. Evaluation of an individualized starting-dose of niraparib in the PRIMA/ENGOT-OV26/GOG-3012 study. J. Clin. Oncol. 2020, 38 (Suppl. 15). abstr 6050. [Google Scholar] [CrossRef]
- Roche. Roche Provides Update on Phase III Study of Tecentriq in Women with Advanced Stage Ovarian Cancer. Available online: https://www.roche.com/media/releases/med-cor-2020-07-13.htm (accessed on 24 March 2021).
- Merck. Merck and Pfizer Announce Discontinuation of Phase III JAVELIN Ovarian PARP 100 Trial in Previously Untreated Advanced Ovarian Cancer. Available online: https://www.merckgroup.com/en/news/javelin-ovarian-parp-19-03-2019.html (accessed on 24 March 2021).
- Clovis Oncology, Inc. A Study in Ovarian Cancer Patients Evaluating Rucaparib and Nivolumab as Maintenance Treatment Following Response to Front-Line Platinum-Based Chemotherapy (ATHENA). Available online: https://clinicaltrials.gov/ct2/show/NCT03522246 (accessed on 24 March 2021).
- AstraZeneca. Durvalumab Treatment in Combination with Chemotherapy and Bevacizumab, Followed by Maintenance Durvalumab, Bevacizumab and Olaparib Treatment in Advanced Ovarian Cancer Patients (DUO-O). Available online: https://clinicaltrials.gov/ct2/show/NCT03737643 (accessed on 24 March 2021).
- Merck Sharp & Dohme Corp. Study of Chemotherapy with Pembrolizumab (MK-3475) Followed by Maintenance with Olaparib (MK-7339) for the First-Line Treatment Of Women with BRCA Non-Mutated Advanced Epithelial Ovarian Cancer (EOC) (MK-7339-001/KEYLYNK-001/ENGOT-ov43). Available online: https://clinicaltrials.gov/ct2/show/NCT03740165 (accessed on 24 March 2021).
- Tesaro, Inc. A Phase 3 Comparison of Platinum-Based Therapy with TSR-042 and Niraparib Versus Standard of Care Platinum-Based Therapy as First-Line Treatment of Stage III or IV Nonmucinous Epithelial Ovarian Cancer (FIRST). Available online: https://clinicaltrials.gov/ct2/show/NCT03602859 (accessed on 24 March 2021).
- National Comprehensive Cancer Network (NCCN). NCCN Clinical Practice Guidelines in Oncology: Ovarian Cancer Including Fallopian Tube Cancer and Primary Peritoneal Cancer. Version 1. 2020. Available online: https://www.nccn.org/professionals/physician_gls/pdf/ovarian.pdf (accessed on 24 March 2021).
- Miller, R.E.; Leary, A.; Scott, C.L.; Serra, V.; Lord, C.J.; Bowtell, D.; Chang, D.K.; Garsed, D.W.; Jonkers, J.; Ledermann, J.A.; et al. ESMO recommendations on predictive biomarker testing for homologous recombination deficiency and PARP inhibitor benefit in ovarian cancer. Ann. Oncol. 2020, 31, 1606–1622. [Google Scholar] [CrossRef] [PubMed]
- Capoluongo, E.; Ellison, G.; Lopez-Guerrero, J.A.; Penault-Llorca, F.; Ligtenberg, M.J.L.; Banerjee, S.; Singer, C.; Friedman, E.; Markiefka, B.; Schirmacher, P.; et al. Guidance statement on BRCA1/2 tumor testing in ovarian cancer patients. Semin. Oncol. 2017, 44, 187–197. [Google Scholar] [CrossRef]
- Hoppe, M.M.; Sundar, R.; Tan, D.S.P.; Jeyasekharan, A.D. Biomarkers for homologous recombination deficiency in cancer. J. Natl. Cancer Inst. 2018, 110, 704–713. [Google Scholar] [CrossRef] [PubMed] [Green Version]
- Tumiati, M.; Hietanen, S.; Hynninen, J.; Pietilä, E.; Färkkilä, A.; Kaipio, K.; Roering, P.; Huhtinen, K.; Alkodsi, A.; Li, Y.; et al. A functional homologous recombination assay predicts primary chemotherapy response and long-term survival in ovarian cancer patients. Clin. Cancer Res. 2018, 24, 4482–4493. [Google Scholar] [CrossRef] [PubMed] [Green Version]
- Morice, P.M.; Leary, A.; Dolladille, C.; Chrétien, B.; Poulain, L.; González-Martín, A.; Moore, K.; O’Reilly, E.M.; Ray-Coquard, I.; Alexandre, J. Myelodysplastic syndrome and acute myeloid leukaemia in patients treated with PARP inhibitors: A safety meta-analysis of randomised controlled trials and a retrospective study of the WHO pharmacovigilance database. Lancet Haematol. 2021, 8, e122–e134. [Google Scholar] [CrossRef]
- Gong, H.; Nie, D.; Huang, Y.; Li, Z. Poly (ADP-ribose) polymerase (PARP) inhibitor regimens for ovarian cancer in phase III randomized controlled trials: A network meta-analysis. Int. J. Gynecol. Cancer 2020, 30, 1576–1582. [Google Scholar] [CrossRef] [PubMed]
- Muston, D.; Hettle, R.; Monberg, M.; McLaurin, K.K.; Gao, W.; Swallow, E.; Zhang, S.; Kalemaj, I.; Signorovitch, J.; Moore, K. Cost-effectiveness of olaparib as a maintenance treatment for women with newly diagnosed advanced ovarian cancer and BRCA1/2 mutations in the United States. Gynecol. Oncol. 2020, 159, 491–497. [Google Scholar] [CrossRef] [PubMed]
- Wolford, J.E.; Bai, J.; Moore, K.N.; Kristeleit, R.; Monk, B.J.; Tewari, K.S. Cost-effectiveness of niraparib, rucaparib, and olaparib for treatment of platinum-resistant, recurrent ovarian carcinoma. Gynecol. Oncol. 2020, 157, 500–507. [Google Scholar] [CrossRef]
- AstraZeneca. A Study to Examine Olaparib Maintenance Retreatment in Patients with Epithelial Ovarian Cancer (OReO). Available online: https://clinicaltrials.gov/ct2/show/NCT03106987 (accessed on 24 March 2021).
- Pujade-Lauraine, E.; Selle, F.; Scambia, G.; Asselain, B.; Marme, F.; Lindemann, K.; Colombo, N.; Madry, R.; Glasspool, R.M.; Dubot, C.; et al. LBA33 Maintenance olaparib rechallenge in patients (pts) with ovarian carcinoma (OC) previously treated with a PARP inhibitor (PARPi): Phase IIIb OReO/ENGOT Ov-38 trial. LBA33. Ann. Oncol. 2021, 32 (Suppl. 5), S1283–S1346. [Google Scholar] [CrossRef]
- Klotz, D.M.; Wimberger, P. Overcoming PARP inhibitor resistance in ovarian cancer: What are the most promising strategies? Arch. Gynecol. Obstet. 2020, 302, 1087–1102. [Google Scholar] [CrossRef] [PubMed]
- Lee, E.K.; Matulonis, U.A. PARP inhibitor resistance mechanisms and implications for post-progression combination therapies. Cancers 2020, 12, 2054. [Google Scholar] [CrossRef] [PubMed]
- Rose, M.; Burgess, J.T.; O’Byrne, K.; Richard, D.J.; Bolderson, E. PARP inhibitors: Clinical relevance, mechanisms of action and tumor resistance. Front. Cell Dev. Biol. 2020, 8, 564601. [Google Scholar] [CrossRef] [PubMed]



| ITT Population | SOLO1 [12] (GOG-3004) (NCT01844986) | PAOLA-1 [13] (ENGOT-ov25) (NCT02477644) | PRIMA [14] (ENGOT-ov26; GOG-3012) (NCT02655016) | VELIA [15] (GOG-3005; M13-694) (NCT02470585) |
|---|---|---|---|---|
| n = 391 | n = 806 | n = 733 | n = 1140 | |
| Key eligibility criteria |
|
|
|
|
| Randomization | 2:1 (within 8 weeks of last dose of chemotherapy) | 2:1 (3–9 weeks after last dose of chemotherapy) | 2:1 (within 12 weeks of last dose of chemotherapy) | 1:1:1 (before the start of chemotherapy) |
| Stratification |
|
|
|
|
| Intervention | Maintenance olaparib tablets (300 mg bid) vs. maintenance placebo | Maintenance olaparib tablets (300 mg bid) plus bevacizumab 15 mg/kg q3w vs. maintenance placebo plus bevacizumab 15 mg/kg q3w | Maintenance niraparib tablets (200 or 300 mg once daily individualized or fixed starting dose) vs. maintenance placebo | Carboplatin/paclitaxel * and veliparib (150 mg bid) followed by maintenance veliparib (300 mg bid for 2 weeks followed by 400 mg bid) (veliparib throughout) vs. Carboplatin/paclitaxel * and placebo followed by maintenance placebo (control) vs. Carboplatin/paclitaxel* and veliparib (150 mg bid) followed by maintenance placebo (veliparib combination only) |
| Duration of intervention | Until disease progression or up to 2 years; patients with ongoing PR at 2 years could continue receiving the intervention | Olaparib/placebo: until disease progression or up to 2 years or unacceptable toxicity Bevacizumab: 15 months total (including in combination with chemotherapy) | Until disease progression | 36 × 3-week cycles (6 cycles of platinum-based chemotherapy and 30 cycles of maintenance therapy) |
| Primary endpoint | PFS (investigator assessed) in the overall population | PFS (investigator assessed) in the overall population, calculated from the end of chemotherapy | PFS (real-time blinded independent central review) in the overall population and HRD-test positive subgroup, calculated from the end of chemotherapy | PFS (investigator assessed) for the veliparib-throughout group in the BRCAm cohort, the HRD-test positive cohort, and overall ITT population (listed in order of testing hierarchy), calculated from the start of chemotherapy |
| Median follow-up, months | 41 | 23 | 14 | 28 |
| FDA-Approved Indication | Approval Date | EMA-Approved Indication | Approval Date | |
|---|---|---|---|---|
| Olaparib | Monotherapy [5]
| 2018 | Monotherapy [6]
| 2019 |
Combination with bevacizumab [5]
| 2020 | Combination with bevacizumab [6]
| 2020 | |
| Niraparib | Monotherapy [7]
| 2020 | Monotherapy [8]
| 2020 |
| (A) | ||
| Olaparib (n = 260) vs. Placebo (n = 130) | ||
| Any Grade | Grade 3 or 4 | |
| Hematological AEs, % | ||
| Anemia * | 39 vs. 10 | 22 vs. 2 |
| Neutropenia † | 23 vs. 12 | 9 vs. 5 |
| Thrombocytopenia ‡ | 11 vs. 4 | 1 vs. 2 |
| Most common non-hematological AEs, % | ||
| Nausea | 77 vs. 38 | 1 vs. 0 |
| Fatigue/asthenia | 63 vs. 42 | 4 vs. 2 |
| Vomiting | 40 vs. 15 | <1 vs. 1 |
| Diarrhea | 34 vs. 25 | 3 vs. 0 |
| Constipation | 28 vs. 19 | 0 |
| Dysgeusia | 26 vs. 4 | 0 |
| Arthalgia | 25 vs. 27 | 0 |
| Abdominal pain | 25 vs. 19 | 2 vs. 1 |
| (B) | ||
| Olaparib Plus Bevacizumab (n = 535) vs. Placebo Plus Bevacizumab (n = 267) | ||
| Any Grade | Grade 3 or 4 | |
| Hematological AEs, % | ||
| Anemia * | 41 vs. 10 | 17 vs. <1 |
| Lymphopenia § | 24 vs. 9 | 7 vs. 1 |
| Neutropenia † | 18 vs. 16 | 6 vs. 3 |
| Leukopenia ¶ | 18 vs. 10 | 2 vs. 1 |
| Thrombocytopenia ‡ | 8 vs. 3 | 2 vs. <1 |
| Most common non-hematological AEs, % | ||
| Fatigue/asthenia | 53 vs. 32 | 5 vs. 1 |
| Nausea | 53 vs. 22 | 2 vs. 1 |
| Hypertension | 46 vs. 60 | 19 vs. 30 |
| Arthalgia | 22 vs. 24 | 1 vs. 1 |
| Vomiting | 22 vs. 11 | 1 vs. 2 |
| Abdominal pain | 19 vs. 20 | 1 vs. 2 |
| Diarrhea | 18 vs. 17 | 2 vs. 2 |
| Urinary tract infection | 15 vs. 10 | <1 vs. <1 |
| (C) | ||
| Niraparib (n = 484) vs. Placebo (n = 244) | ||
| Any Grade | Grade 3 or 4 | |
| Hematological AEs, % | ||
| Thrombocytopenia ** | 66 vs. 5 | 39 vs. <1 |
| Anemia ** | 64 vs. 18 | 31 vs. 2 |
| Neutropenia †† | 42 vs. 8 | 21 vs. 1 |
| Leukopenia ‡‡ | 28 vs. 9 | 5 vs. <1 |
| Most common non-hematological AEs, % | ||
| Nausea | 57 vs. 28 | 1 vs. 1 |
| Fatigue ** | 51 vs. 41 | 3 vs. 1 |
| Constipation ** | 40 vs. 20 | 1 vs. 0.4 |
| Musculoskeletal pain ** | 39 vs. 38 | 1 vs. 0 |
| Headache | 26 vs. 15 | <1 vs. 0 |
| Insomnia | 25 vs. 15 | 1 vs. <1 |
| Dyspnea ** | 22 vs. 13 | <1 vs. 1 |
| Vomiting | 22 vs. 12 | 1 vs. 1 |
| (D) | ||
| Veliparib-Throughout (n = 310) vs. Placebo (n = 311) | ||
| Any Grade | Grade 3 or 4 | |
| Hematological AEs, % | ||
| Thrombocytopenia | 20 vs. 5 | 7 vs. <1 |
| Anemia | 17 vs. 10 | 7 vs. 1 |
| Neutropenia | 17 vs. 12 | 5 vs. 4 |
| Leukopenia | 10 vs. 5 | 1 vs. 1 |
| Most common non-hematological AEs, % | ||
| Nausea | 56 vs. 24 | 5 vs. 1 |
| Vomiting | 34 vs. 12 | 2 vs. <1 |
| Fatigue | 23 vs. 18 | 6 vs. 1 |
| Diarrhea | 19 vs. 18 | <1 vs. <1 |
| Abdominal pain | 18 vs. 18 | 3 vs. 1 |
| Arthalgia | 16 vs. 20 | <1 vs. <1 |
| Peripheral sensory neuropathy | 16 vs. 18 | <1 vs. <1 |
| Insomnia | 13 vs. 10 | 1 vs. 0 |
Publisher’s Note: MDPI stays neutral with regard to jurisdictional claims in published maps and institutional affiliations. |
© 2021 by the authors. Licensee MDPI, Basel, Switzerland. This article is an open access article distributed under the terms and conditions of the Creative Commons Attribution (CC BY) license (https://creativecommons.org/licenses/by/4.0/).
Share and Cite
DiSilvestro, P.; Colombo, N.; Harter, P.; González-Martín, A.; Ray-Coquard, I.; Coleman, R.L. Maintenance Treatment of Newly Diagnosed Advanced Ovarian Cancer: Time for a Paradigm Shift? Cancers 2021, 13, 5756. https://doi.org/10.3390/cancers13225756
DiSilvestro P, Colombo N, Harter P, González-Martín A, Ray-Coquard I, Coleman RL. Maintenance Treatment of Newly Diagnosed Advanced Ovarian Cancer: Time for a Paradigm Shift? Cancers. 2021; 13(22):5756. https://doi.org/10.3390/cancers13225756
Chicago/Turabian StyleDiSilvestro, Paul, Nicoletta Colombo, Philipp Harter, Antonio González-Martín, Isabelle Ray-Coquard, and Robert L. Coleman. 2021. "Maintenance Treatment of Newly Diagnosed Advanced Ovarian Cancer: Time for a Paradigm Shift?" Cancers 13, no. 22: 5756. https://doi.org/10.3390/cancers13225756
APA StyleDiSilvestro, P., Colombo, N., Harter, P., González-Martín, A., Ray-Coquard, I., & Coleman, R. L. (2021). Maintenance Treatment of Newly Diagnosed Advanced Ovarian Cancer: Time for a Paradigm Shift? Cancers, 13(22), 5756. https://doi.org/10.3390/cancers13225756

