Nuclear Localization of PTTG1 Promotes Migration and Invasion of Seminoma Tumor through Activation of MMP-2
Abstract
Simple Summary
Abstract
1. Introduction
2. Results
2.1. Analysis of PTTG1 Protein Levels and Its Subcellular Localization in Seminoma Cell Lines
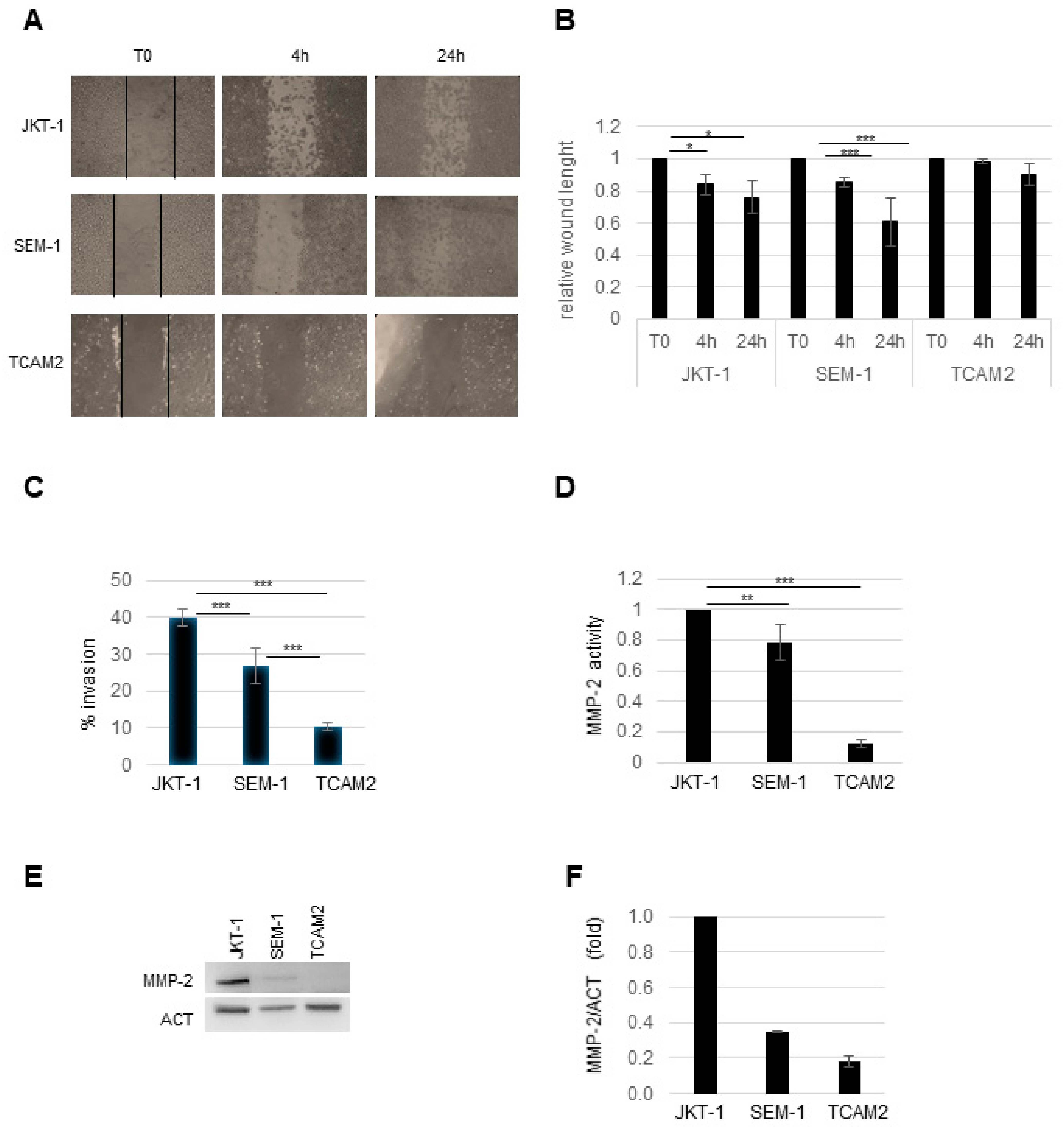
2.2. Migratory and Invasive Properties of Seminoma Cell Lines
2.3. Role of PTTG1 in Seminoma Cell Invasiveness
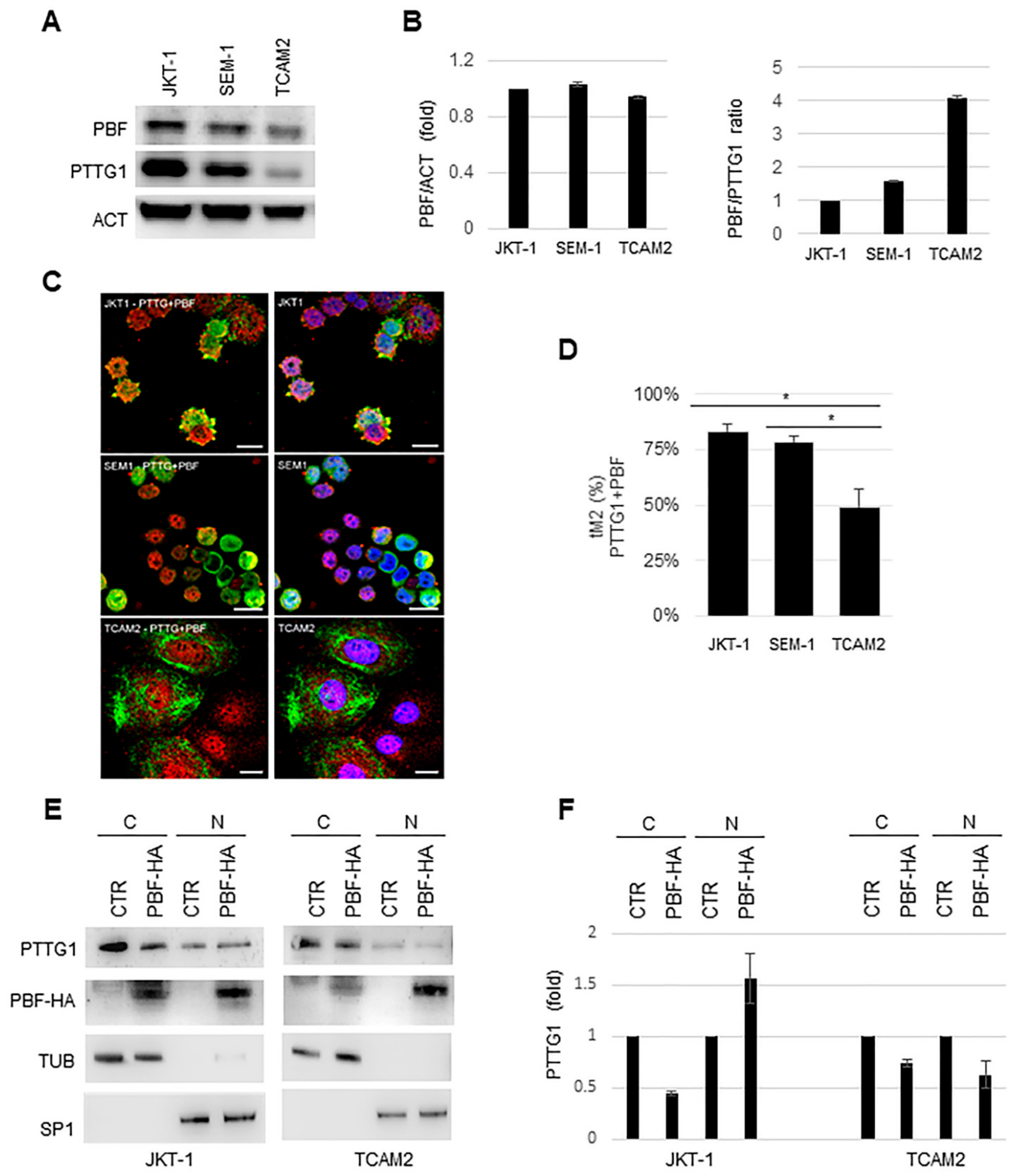
2.4. Involvement of PTTG1 Binding Factor (PBF) in PTTG1 Subcellular Localization in Seminoma Cells
2.5. Analysis of PTTG1/PBF/MMP-2 Players in Seminoma Tumors
3. Discussion
4. Materials and Methods
4.1. Cell Culture and Transfections
4.2. Immunofluorescence
4.3. Confocal Microscopy
4.4. Western Blot Analysis
4.5. Isolation of Nuclear/Cytoplasmic Fractions
4.6. Invasion Assay
4.7. Gelatin Zymography
4.8. Wound-Healing Assay
4.9. Co-Localization Analysis
4.10. Analysis of Testicular Tumors from Atlas Database
4.11. Statistical Analysis
5. Conclusions
Supplementary Materials
Author Contributions
Funding
Institutional Review Board Statement
Informed Consent Statement
Data Availability Statement
Acknowledgments
Conflicts of Interest
References
- Vasdev, N.; Moon, A.; Thorpe, A.C. Classification, epidemiology and therapies for testicular germ cell tumors. Int. J. Dev. Biol. 2013, 57, 133–139. [Google Scholar] [CrossRef] [PubMed]
- Rajpert-De Meyts, E. Developmental model for the pathogenesis of testicular carcinoma in situ: Genetic and environmental aspects. Hum. Reprod. Update 2006, 12, 303–323. [Google Scholar] [CrossRef] [PubMed]
- Qin, G.; Mallik, S.; Mitra, R.; Li, A.; Jia, P.; Eischen, C.M.; Zhao, Z. MicroRNA and transcription factor co-regulatory networks and subtype classification of seminoma and non-seminoma in testicular germ cell tumors. Sci. Rep. 2020, 10, 1–14. [Google Scholar] [CrossRef] [PubMed]
- Zou, H.; McGarry, T.J.; Bernal, T.; Kirschner, M.W. Identification of a vertebrate sister-chromatid separation inhibitor involved in transformation and tumorigenesis. Science 1999, 285, 418–422. [Google Scholar] [CrossRef]
- Tong, Y.; Eigler, T. Transcriptional targets for pituitary tumor-transforming gene-1. J. Mol. Endocrinol. 2009, 43, 179–185. [Google Scholar] [CrossRef]
- Lengauer, C.; Kinzler, K.W.; Vogelstein, B. Genetic instability in colorectal cancers. Nature 1997, 386, 623–627. [Google Scholar] [CrossRef]
- Jallepalli, P.V.; Waizenegger, I.C.; Bunz, F.; Langer, S.; Speicher, M.R.; Peters, J.M.; Kinzler, K.W.; Vogelstein, B.; Lengauer, C. Securin is required for chromosomal stability in human cells. Cell 2001, 105, 445–457. [Google Scholar] [CrossRef]
- Pei, L.; Melmed, S. Isolation and characterization of a pituitary tumor-transforming gene (PTTG). Mol. Endocrinol. 1997, 11, 433–441. [Google Scholar] [CrossRef]
- Saez, C.; Japon, M.A.; Ramos-Morales, F.; Romero, F.; Segura, D.I.; Tortolero, M.; Pintor-Toro, J.A. Hpttg is over-expressed in pituitary adenomas and other primary epithelial neoplasias. Oncogene 1999, 18, 5473–5476. [Google Scholar] [CrossRef]
- Hunter, J.A.; Skelly, R.H.; Aylwin, S.J.; Geddes, J.F.; Evanson, J.; Besser, G.M.; Monson, J.P.; Burrin, J.M. The relationship between pituitary tumor transforming gene (PTTG) expression and in vitro hormone and vascular endothelial growth factor (VEGF) secretion from human pituitary adenomas. Eur. J. Endocrinol. 2003, 148, 203–211. [Google Scholar] [CrossRef]
- Wang, Z.; Moro, E.; Kovacs, K.; Yu, R.; Melmed, S. Pituitary tumor transforming gene-null male mice exhibit impaired pancreatic beta cell proliferation and diabetes. Proc. Natl. Acad. Sci. USA 2003, 100, 3428–3432. [Google Scholar] [CrossRef] [PubMed]
- Heaney, A.P.; Nelson, V.; Fernando, M.; Horwitz, G. Transforming events in thyroid tumorigenesis and their association with follicular lesions. J. Clin. Endocrinol. Metab. 2001, 86, 5025–5032. [Google Scholar] [CrossRef] [PubMed]
- Tfelt-Hansen, J.; Yano, S.; Bandyopadhyay, S.; Carroll, R.; Brown, E.M.; Chattopadhyay, N. Expression of Pituitary Tumor Transforming Gene (PTTG) and Its Binding Protein in Human Astrocytes and Astrocytoma Cells: Function and Regulation of PTTG in U87 Astrocytoma Cells. Endocrinology 2004, 145, 4222–4231. [Google Scholar] [CrossRef] [PubMed][Green Version]
- Genkai, N.; Homma, J.; Sano, M.; Tanaka, R.; Yamanaka, R. Increased expression of pituitary tumor-transforming gene (PTTG)-1 is correlated with poor prognosis in glioma patients. Oncol. Rep. 2006, 15, 1569–1574. [Google Scholar] [CrossRef] [PubMed]
- Solbach, C.; Roller, M.; Fellbaum, C.; Nicoletti, M.; Kaufmann, M. PTTG mRNA expression in primary breast cancer: A prognostic marker for lymph node invasion and tumor recurrence. Breast 2004, 13, 80–81. [Google Scholar] [CrossRef] [PubMed]
- Malik, M.T.; Kakar, S.S. Regulation of angiogenesis and invasion by human pituitary tumor transforming gene (PTTG) through increased expression and secretion of matrix metalloproteinase-2 (MMP-2). Mol. Cancer 2006, 5, 61. [Google Scholar] [CrossRef]
- Pierconti, F.; Milardi, D.; Martini, M.; Grande, G.; Cenci, T.; Gulino, G.; Larocca, L.M.; Rindi, G.; Pontecorvi, A.; De Marinis, L. Pituitary-tumor-transforming-gene 1 expression in testicular cancer. Andrologia 2015, 47, 427–432. [Google Scholar] [CrossRef]
- Minematsu, T.; Suzuki, M.; Sanno, N.; Takekoshi, S.; Teramoto, A.; Osamura, R.Y. PTTG Overexpression is Correlated with Angiogenesis in Human Pituitary Adenomas. Endocr. Pathol. 2006, 17, 143–154. [Google Scholar] [CrossRef]
- Boelaert, K.; Tannahill, L.A.; Bulmer, J.N.; Kachilele, S.; Chan, S.Y.; Kim, D.; Gittoes, N.J.L.; Franklyn, J.A.; Kilby, M.D.; McCabe, C.J. A potential role for PTTG/securin in the developing human fetal brain. FASEB J. 2003, 17, 1631–1639. [Google Scholar] [CrossRef][Green Version]
- Zhang, X.; Horwitz, G.A.; Heaney, A.P.; Nakashima, M.; Prezant, T.R.; Bronstein, M.D.; Melmed, S. Pituitary tumor transforming gene (PTTG) expression in pituitary adenomas. J. Clin. Endocrinol. Metab. 1999, 84, 761–767. [Google Scholar] [CrossRef]
- Wierinckx, A.; Auger, C.; Devauchelle, P.; Reynaud, A.; Chevallier, P.; Perrin, J.M.G.; Fèvre-Montange, M.; Rey, C.; Figarella-Branger, D. A diagnostic marker set for invasion, proliferation, and aggressiveness of prolactin pituitary tumors. Endocrine-Related Cancer 2007, 14, 887–900. [Google Scholar] [CrossRef] [PubMed]
- Filippella, M.; Galland, F.; Kujas, M.; Young, J.; Faggiano, A.; Lombardi, G.; Colao, A.; Meduri, G.; Chanson, P. Pituitary tumor transforming gene (PTTG) expression correlates with the proliferative activity and recurrence status of pituitary adenomas: A clinical and immunohistochemical study. Clin. Endocrinol. (Oxf.) 2006, 65, 536–543. [Google Scholar] [CrossRef] [PubMed]
- Chien, W.; Pei, L. A novel binding factor facilitates nuclear translocation and transcriptional activation function of the pituitary tumor-transforming gene product. J. Biol. Chem. 2000, 275, 19422–19427. [Google Scholar] [CrossRef] [PubMed]
- Hsueh, C.; Lin, J.D.; Chang, Y.S.; Hsueh, S.; Chao, T.C.; Yu, J.S.; Jun, G.S.M.; Tseng, N.M.; Sun, J.H.; Kuo, S.Y.; et al. Prognostic significance of pituitary tumor-transforming gene-binding factor (PBF) expression in papillary thyroid carcinoma. Clin. Endocrinol. 2013, 78, 303–309. [Google Scholar] [CrossRef] [PubMed]
- Smith, V.E.; Franklyn, J.A.; McCabe, C.J. Pituitary tumor-transforming gene and its binding factor in endocrine cancer. Expert Rev. Mol. Med. 2010, 12, e38. [Google Scholar] [CrossRef]
- Read, M.L.; Seed, R.I.; Modasia, B.; Kwan, P.P.K.; Sharma, N.; Smith, V.E.; Watkins, R.J.; Bansal, S.; Gagliano, T.; Stratford, A.L.; et al. The proto-oncogene PBF binds p53 and is associated with prognostic features in colorectal cancer. Mol. Carcinog. 2016, 55, 15–26. [Google Scholar] [CrossRef]
- Repo, H.; Gurvits, N.; Loyttyniemi, E.; Nykanen, M.; Lintunen, M.; Karra, H.; Kurki, S.; Kuopio, T.; Talvinen, K.; Söderström, M.; et al. PTTG1-interacting protein (PTTG1IP/PBF) predicts breast cancer survival. BMC Cancer 2017, 27, 705. [Google Scholar] [CrossRef]
- Read, L.M.; Modasia, B.; Fletcher, A.; Thompson, R.J.; Brookes, K.; Rae, P.C. PTTG and PBF Functionally Interact with p53 and Predict Overall Survival in Head and Neck Cancer. Cancer Res. 2018, 78, 5863–5876. [Google Scholar]
- Russell, S.M.; Lechner, M.G.; Mokashi, A.; Megiel, C.; Jang, J.K.; Taylor, C.R.; Looijenga, L.H.J.; French, C.A.; Epstein, A.L. Establishment and Characterization of a new Human Extragonadal Germ Cell Line, SEM-1, and its Comparison with TCam-2 and JKT-1. Urology 2013, 81, 464.e1–464.e9. [Google Scholar] [CrossRef]
- Mizuno, Y.; Gotoh, A.; Kamidono, S.; Kitazawa, S. Establishment and characterization of a new human testicular germ cell tumor cell line (TCam-2). Nippon. Hinyokika Gakkai Zasshi. 1993, 84, 1211–1218. [Google Scholar]
- Kinugawa, K.; Hyodo, F.; Matsuki, T.; Jo, Y.; Furukawa, Y.; Ueki, A.; Tanaka, H. Establishment and characterization of a new human testicular seminoma cell line, JKT-1. Int. J. Urol. 1998, 5, 282–287. [Google Scholar] [CrossRef] [PubMed]
- Shen, H.; Shih, J.; Hollern, D.P.; Wang, L.; Bowlby, R.; Tickoo, S.K.; Thorsson, V.; Mungall, A.J.; Newton, Y.; Hegde, A.M. Integrated Molecular Characterization of Testicular Germ Cell Tumors. Cell Rep. 2018, 12, 3392–3406. [Google Scholar] [CrossRef]
- Huang, S.Q.; Liao, Q.J.; Wang, X.W.; Xin, D.Q.; Chen, S.X.; Wu, Q.J.; Ye, G. RNAi-mediated knockdown of pituitary tumor- transforming gene-1 (PTTG1) suppresses the proliferation and invasive potential of PC3 human prostate cancer cells. Braz. J. Med. Biol. Res. 2012, 45, 995–1001. [Google Scholar] [CrossRef] [PubMed]
- Zhu, X.; Mao, Z.; Na, Y.; Guo, Y.; Wang, X.; Xin, D. Significance of pituitary tumor transforming gene 1 (PTTG1) in prostate cancer. Anticancer Res. 2006, 26, 1253–1259. [Google Scholar] [PubMed]
- Chen, Y.; Qi, C.; Xia, L.; Li, G. Identification of novel genetic etiology and key molecular pathways for seminoma via network-based studies. Int. J. Oncol. 2017, 51, 1280–1290. [Google Scholar] [CrossRef] [PubMed][Green Version]
- Grande, G.; Milardi, D.; Martini, M.; Cenci, T.; Gulino, G.; Mancini, F.; Bianchi, A.; Pontecorvi, A.; Pierconti, F. Protein Expression of PTTG-1, OCT-4, and KLF-4 in Seminoma: A Pilot Study. Front. Endocrinol. 2019, 10, 619. [Google Scholar] [CrossRef] [PubMed]
- Mora-Santos, M.; Castilla, C.; Herrero-Ruiz, J.; Giráldez, S.; Limón-Mortés, M.C.; Sáez, C.; Japón, M.Á.; Tortolero, M.; Romero, F. A single mutation in Securin induces chromosomal instability and enhances cell invasion. Eur. J. Cancer 2013, 49, 500–510. [Google Scholar] [CrossRef]
- Moreno-Mateos, M.A.; Espina, A.G.; Torres, B.; Gámez del Estal, M.M.; Romero-Franco, A.; Ríos, R.M.; Pintor-Toro, J.A. PTTG1/securin modulates microtubule nucleation and cell migration. Mol. Biol. Cell 2011, 22, 4302–4311. [Google Scholar] [CrossRef]
- Bianchetti, G.; Di Giacinto, F.; De Spirito, M.; Maulucci, G. Machine-learning assisted confocal imaging of intracellular sites of triglycerides and cholesteryl esters formation and storage. Anal. Chim. Acta 2020, 1121, 57–66. [Google Scholar] [CrossRef]
- Costes, S.D.; Daelemans, D.; Cho, E.H.; Dobbin, Z.; Pavlakis, G.; Lockett, S. Automatic and Quantitative Measurement of Protein-Protein Colocalization in Live Cells. Biophys. J. 2004, 86, 3993–4003. [Google Scholar] [CrossRef]





Publisher’s Note: MDPI stays neutral with regard to jurisdictional claims in published maps and institutional affiliations. |
© 2021 by the authors. Licensee MDPI, Basel, Switzerland. This article is an open access article distributed under the terms and conditions of the Creative Commons Attribution (CC BY) license (http://creativecommons.org/licenses/by/4.0/).
Share and Cite
Teveroni, E.; Di Nicuolo, F.; Bianchetti, G.; Epstein, A.L.; Grande, G.; Maulucci, G.; De Spirito, M.; Pontecorvi, A.; Milardi, D.; Mancini, F. Nuclear Localization of PTTG1 Promotes Migration and Invasion of Seminoma Tumor through Activation of MMP-2. Cancers 2021, 13, 212. https://doi.org/10.3390/cancers13020212
Teveroni E, Di Nicuolo F, Bianchetti G, Epstein AL, Grande G, Maulucci G, De Spirito M, Pontecorvi A, Milardi D, Mancini F. Nuclear Localization of PTTG1 Promotes Migration and Invasion of Seminoma Tumor through Activation of MMP-2. Cancers. 2021; 13(2):212. https://doi.org/10.3390/cancers13020212
Chicago/Turabian StyleTeveroni, Emanuela, Fiorella Di Nicuolo, Giada Bianchetti, Alan L. Epstein, Giuseppe Grande, Giuseppe Maulucci, Marco De Spirito, Alfredo Pontecorvi, Domenico Milardi, and Francesca Mancini. 2021. "Nuclear Localization of PTTG1 Promotes Migration and Invasion of Seminoma Tumor through Activation of MMP-2" Cancers 13, no. 2: 212. https://doi.org/10.3390/cancers13020212
APA StyleTeveroni, E., Di Nicuolo, F., Bianchetti, G., Epstein, A. L., Grande, G., Maulucci, G., De Spirito, M., Pontecorvi, A., Milardi, D., & Mancini, F. (2021). Nuclear Localization of PTTG1 Promotes Migration and Invasion of Seminoma Tumor through Activation of MMP-2. Cancers, 13(2), 212. https://doi.org/10.3390/cancers13020212

