Comparative Analyses of Liquid-Biopsy MicroRNA371a-3p Isolation Protocols for Serum and Plasma
Abstract
:Simple Summary
Abstract
1. Introduction
2. Materials and Methods
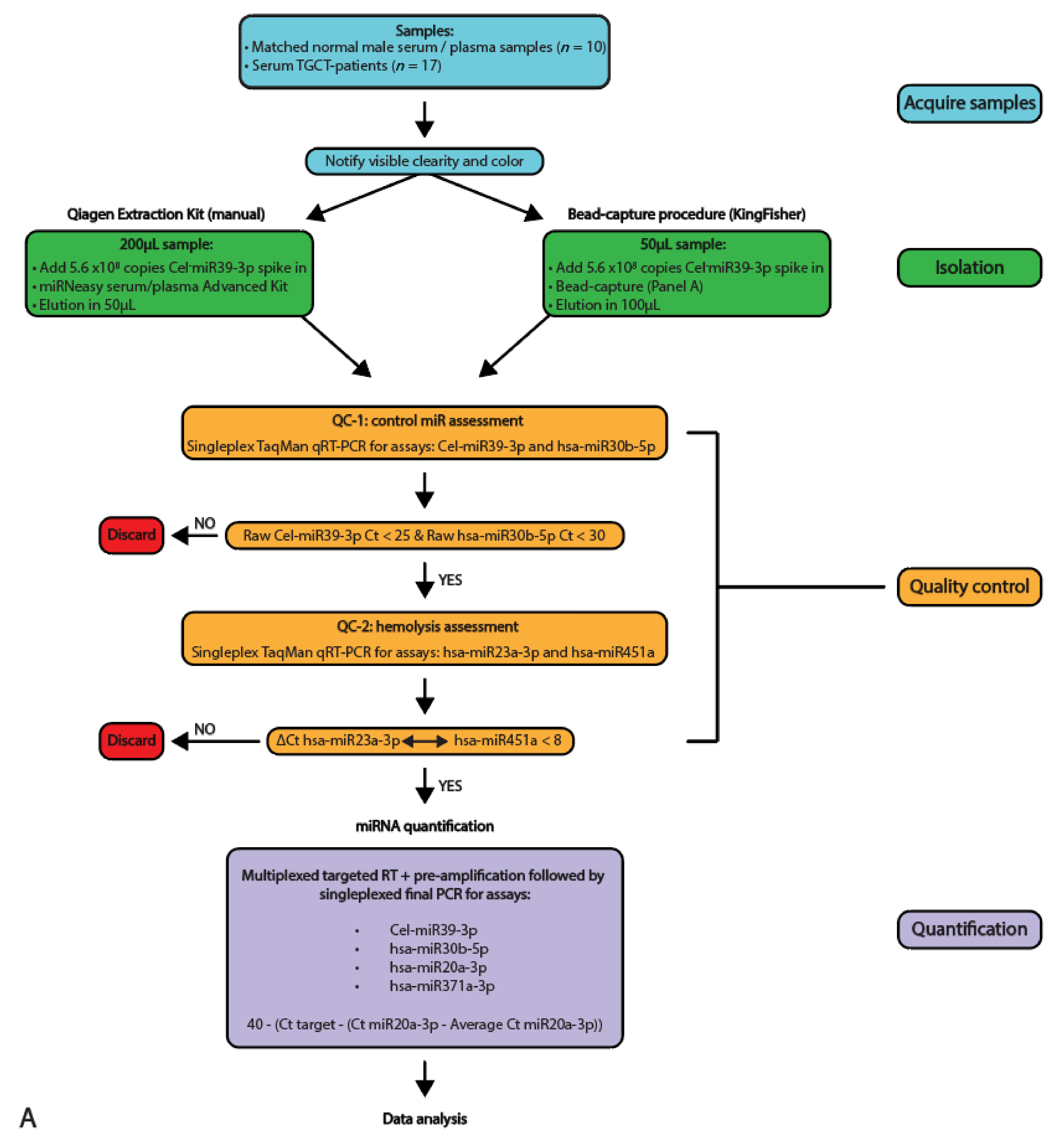
2.1. Patient and Control Serum/Plasma Samples
2.2. MiRNA Purification
2.3. Quality Control Assessment
2.4. Hemolysis Assessment
2.5. Target-Specific Real-Time PCR
2.6. Data Normalization and Analysis
3. Results
3.1. Sample Preparation and Quality Control
3.2. Qiagen Kit MiRNA Isolation Has a Higher Detection, Whereas Both Kit and Bead Isolation Display Similar Results between Serum- and Plasma-Isolated Samples
3.3. Input Titration Suggests Bead-Capture to Be Superior in Low-Volume Ranges
4. Discussion
5. Conclusions
Supplementary Materials
Author Contributions
Funding
Institutional Review Board Statement
Informed Consent Statement
Data Availability Statement
Acknowledgments
Conflicts of Interest
References
- Lopes, G.; Parker, J.L.; Willan, A.; Shah, S.; Weerasinghe, A.; Rubinger, D.; Falconi, A. The role of biomarkers in improving clinical trial success: A study of 1079 oncology drugs. J. Clin. Oncol. 2015, 33, e17804. [Google Scholar] [CrossRef]
- Wang, K. The Ubiquitous Existence of MicroRNA in Body Fluids. Clin. Chem. 2017, 63, 784–785. [Google Scholar] [CrossRef] [PubMed]
- Alix-Panabieres, C.; Pantel, K. Liquid Biopsy: From Discovery to Clinical Application. Cancer Discov. 2021, 11, 858–873. [Google Scholar] [CrossRef] [PubMed]
- Zhao, H.; Shen, J.; Hu, Q.; Davis, W.; Medico, L.; Wang, D.; Yan, L.; Guo, Y.; Liu, B.; Qin, M.; et al. Effects of preanalytic variables on circulating microRNAs in whole blood. Cancer Epidemiol. Biomark. Prev. 2014, 23, 2643–2648. [Google Scholar] [CrossRef] [Green Version]
- Matias-Garcia, P.R.; Wilson, R.; Mussack, V.; Reischl, E.; Waldenberger, M.; Gieger, C.; Anton, G.; Peters, A.; Kuehn-Steven, A. Impact of long-term storage and freeze-thawing on eight circulating microRNAs in plasma samples. PLoS ONE 2020, 15, e0227648. [Google Scholar] [CrossRef] [PubMed]
- Rijlaarsdam, M.A.; van Agthoven, T.; Gillis, A.J.; Patel, S.; Hayashibara, K.; Lee, K.Y.; Looijenga, L.H. Identification of known and novel germ cell cancer-specific (embryonic) miRs in serum by high-throughput profiling. Andrology 2015, 3, 85–91. [Google Scholar] [CrossRef] [PubMed] [Green Version]
- Lobo, J.; Gillis, A.J.; van den Berg, A.; Dorssers, L.C.; Belge, G.; Dieckmann, K.P.; Roest, H.P.; van der Laan, L.J.; Gietema, J.; Hamilton, R.J.; et al. Identification and Validation Model for Informative Liquid Biopsy-Based microRNA Biomarkers: Insights from Germ Cell Tumor In Vitro, In Vivo and Patient-Derived Data. Cells 2019, 8, 1637. [Google Scholar] [CrossRef] [Green Version]
- Nappi, L.; Thi, M.; Adra, N.; Hamilton, R.J.; Leao, R.; Lavoie, J.M.; Soleimani, M.; Eigl, B.J.; Chi, K.; Gleave, M.; et al. Integrated Expression of Circulating miR375 and miR371 to Identify Teratoma and Active Germ Cell Malignancy Components in Malignant Germ Cell Tumors. Eur. Urol. 2021, 79, 16–19. [Google Scholar] [CrossRef] [PubMed]
- Lafin, J.T.; Singla, N.; Woldu, S.L.; Lotan, Y.; Lewis, C.M.; Majmudar, K.; Savelyeva, A.; Kapur, P.; Margulis, V.; Strand, D.W.; et al. Serum MicroRNA-371a-3p Levels Predict Viable Germ Cell Tumor in Chemotherapy-naive Patients Undergoing Retroperitoneal Lymph Node Dissection. Eur. Urol. 2020, 77, 290–292. [Google Scholar] [CrossRef]
- Liu, Q.; Lian, Q.; Lv, H.; Zhang, X.; Zhou, F. The Diagnostic Accuracy of miR-371a-3p for Testicular Germ Cell Tumors: A Systematic Review and Meta-Analysis. Mol. Diagn. 2021, 1–9. [Google Scholar] [CrossRef]
- Almstrup, K.; Lobo, J.; Morup, N.; Belge, G.; Rajpert-De Meyts, E.; Looijenga, L.H.J.; Dieckmann, K.P. Application of miRNAs in the diagnosis and monitoring of testicular germ cell tumours. Nat. Rev. Urol. 2020, 17, 201–213. [Google Scholar] [CrossRef]
- Lafin, J.T.; Bagrodia, A. Re: Lucia Nappi, Marisa Thi, Nabil Adra, et al. Integrated Expression of Circulating miR375 and miR371 to Identify Teratoma and Active Germ Cell Malignancy Components in Malignant Germ Cell Tumors. Eur Urol. 2021; 79: 16–9. Eur. Urol. 2021, 79, e96–e97. [Google Scholar] [CrossRef]
- Lafin, J.T.; Kenigsberg, A.P.; Meng, X.; Abe, D.; Savelyeva, A.; Singla, N.; Woldu, S.L.; Lotan, Y.; Mauck, R.J.; Lewis, C.M.; et al. Serum Small RNA Sequencing and miR-375 Assay Do Not Identify the Presence of Pure Teratoma at Postchemotherapy Retroperitoneal Lymph Node Dissection. Eur. Urol. Open Sci. 2021, 26, 83–87. [Google Scholar] [CrossRef]
- Nappi, L.; Nichols, C.; Kollmannsberger, C. Reply to John T. Lafin, Aditya Bagrodia’s Letter to the Editor Re: Lucia Nappi, Marisa Thi, Nabil Adra; et al. Integrated Expression of Circulating miR375 and miR371 to Identify Teratoma and Active Germ Cell Malignancy Components in Malignant Germ Cell Tumors. Eur. Urol. 2021, 79, e85–e86. [Google Scholar] [CrossRef] [PubMed]
- El Messaoudi, S.; Rolet, F.; Mouliere, F.; Thierry, A.R. Circulating cell free DNA: Preanalytical considerations. Clin. Chim. Acta 2013, 424, 222–230. [Google Scholar] [CrossRef]
- Weber, D.G.; Casjens, S.; Rozynek, P.; Lehnert, M.; Zilch-Schöneweis, S.; Bryk, O.; Taeger, D.; Gomolka, M.; Kreuzer, M.; Otten, H.; et al. Assessment of mRNA and microRNA Stabilization in Peripheral Human Blood for Multicenter Studies and Biobanks. Biomark Insights 2010, 5, 95–102. [Google Scholar] [CrossRef]
- Faraldi, M.; Sansoni, V.; Perego, S.; Gomarasca, M.; Kortas, J.; Ziemann, E.; Banfi, G.; Lombardi, G. Study of the preanalytical variables affecting the measurement of clinically relevant free-circulating microRNAs: Focus on sample matrix, platelet depletion, and storage conditions. Biochem. Med. 2020, 30, 010703. [Google Scholar] [CrossRef] [PubMed]
- McDonald, J.S.; Milosevic, D.; Reddi, H.V.; Grebe, S.K.; Algeciras-Schimnich, A. Analysis of circulating microRNA: Preanalytical and analytical challenges. Clin. Chem. 2011, 57, 833–840. [Google Scholar] [CrossRef] [PubMed] [Green Version]
- Shiotsu, H.; Okada, K.; Shibuta, T.; Kobayashi, Y.; Shirahama, S.; Kuroki, C.; Ueda, S.; Ohkuma, M.; Ikeda, K.; Ando, Y.; et al. The Influence of Pre-Analytical Factors on the Analysis of Circulating MicroRNA. Microrna 2018, 7, 195–203. [Google Scholar] [CrossRef] [PubMed]
- Binderup, H.G.; Madsen, J.S.; Brasen, C.L.; Houlind, K.; Andersen, R.F. Quantification of microRNA in plasma using probe based TaqMan assays: Is microRNA purification required? BMC Res. Notes 2019, 12, 261. [Google Scholar] [CrossRef]
- Drula, R.; Ott, L.F.; Berindan-Neagoe, I.; Pantel, K.; Calin, G.A. MicroRNAs from Liquid Biopsy Derived Extracellular Vesicles: Recent Advances in Detection and Characterization Methods. Cancers 2020, 12, 2009. [Google Scholar] [CrossRef]
- Shah, J.S.; Soon, P.S.; Marsh, D.J. Comparison of Methodologies to Detect Low Levels of Hemolysis in Serum for Accurate Assessment of Serum microRNAs. PLoS ONE 2016, 11, e0153200. [Google Scholar] [CrossRef]
- Murray, M.J.; Bell, E.; Raby, K.L.; Rijlaarsdam, M.A.; Gillis, A.J.; Looijenga, L.H.; Brown, H.; Destenaves, B.; Nicholson, J.C.; Coleman, N. A pipeline to quantify serum and cerebrospinal fluid microRNAs for diagnosis and detection of relapse in paediatric malignant germ-cell tumours. Br. J. Cancer 2016, 114, 151–162. [Google Scholar] [CrossRef] [PubMed] [Green Version]
- Lawrie, C.H.; Gal, S.; Dunlop, H.M.; Pushkaran, B.; Liggins, A.P.; Pulford, K.; Banham, A.H.; Pezzella, F.; Boultwood, J.; Wainscoat, J.S.; et al. Detection of elevated levels of tumour-associated microRNAs in serum of patients with diffuse large B-cell lymphoma. Br. J. Haematol. 2008, 141, 672–675. [Google Scholar] [CrossRef]
- Murray, M.J.; Halsall, D.J.; Hook, C.E.; Williams, D.M.; Nicholson, J.C.; Coleman, N. Identification of microRNAs From the miR-371~373 and miR-302 clusters as potential serum biomarkers of malignant germ cell tumors. Am. J. Clin. Pathol. 2011, 135, 119–125. [Google Scholar] [CrossRef] [PubMed] [Green Version]
- Syring, I.; Bartels, J.; Holdenrieder, S.; Kristiansen, G.; Muller, S.C.; Ellinger, J. Circulating serum miRNA (miR-367-3p, miR-371a-3p, miR-372-3p and miR-373-3p) as biomarkers in patients with testicular germ cell cancer. J. Urol. 2015, 193, 331–337. [Google Scholar] [CrossRef] [PubMed]
- Leão, R.; Albersen, M.; Looijenga, L.H.; Tandstad, T.; Kollmannsberger, C.; Murray, M.J.; Culine, S.; Coleman, N.; Belge, G.; Hamilton, R.J.; et al. Circulating MicroRNAs, the Next-Generation Serum Biomarkers in Testicular Germ Cell Tumours: A Systematic Review. Eur. Urol. 2021. [Google Scholar] [CrossRef] [PubMed]
- Mego, M.; van Agthoven, T.; Gronesova, P.; Chovanec, M.; Miskovska, V.; Mardiak, J.; Looijenga, L.H.J. Clinical utility of plasma miR-371a-3p in germ cell tumors. J. Cell Mol. Med. 2019, 23, 1128–1136. [Google Scholar] [CrossRef] [PubMed]







| # | Code | Serum/Plasma | Graph Annotation |
|---|---|---|---|
| 1 | S-267 | normal serum | S1 |
| 2 | P-299 | normal plasma | P1 |
| 3 | S-306 | normal serum | S2 |
| 4 | P-326 | normal plasma | P2 |
| 5 | S-254 | normal serum | S3 |
| 6 | P-279 | normal plasma | P3 |
| 7 | S-255 | normal serum | S4 |
| 8 | P-289 | normal plasma | P4 |
| 9 | S-310 | normal serum | S5 |
| 10 | P-331 | normal plasma | P5 |
| 11 | S-261 | normal serum | S6 |
| 12 | P-277 | normal plasma | P6 |
| 13 | S-263 | normal serum | S7 |
| 14 | P-293 | normal plasma | P7 |
| 15 | S-270 | normal serum | S8 |
| 16 | P-285 | normal plasma | P8 |
| 17 | S-265 | normal serum | S9 |
| 18 | P-280 | normal plasma | P9 |
| 19 | S-268 | normal serum | S10 |
| 20 | P-300 | normal plasma | P10 |
| 21 | L10-156 | serum TGCT (YST) | TGCTS1 |
| 22 | L11-107 | serum TGCT (YST) | TGCTS2 |
| 23 | L11-160 | serum TGCT (mixed NS) | TGCTS3 |
| 24 | L12-360 | serum TGCT (mixed NS) | TGCTS4 |
| 25 | L12-067 | serum TGCT (mixed NS) | TGCTS5 |
| 26 | L13-035 | serum TGCT (EC) | TGCTS6 |
| 27 | L13-109 | serum TGCT (mixed NS) | TGCTS7 |
| 28 | L13-121 | serum TGCT (mixed NS) | TGCTS8 |
| 29 | L13-138 | serum TGCT (EC) | TGCTS9 |
| 30 | L12-187 | serum TGCT (mixed NS) | TGCTS10 |
| 31 | L12-026 | serum TGCT (mixed NS) | TGCTS11 |
| 32 | L17-220 | serum TGCT (mixed NS) | TGCTS12 |
| 33 | L18-141 | serum TGCT (SE) | TGCTS13 |
| 34 | L14-254 | serum TGCT (mixed NS) | TGCTS14 |
| 35 | L15-193 | serum TGCT (SE) | TGCTS15 |
| 36 | L15-402 | serum TGCT (SE) | TGCTS16 |
| 37 | L18-137 | serum TGCT (mixed NS) | TGCTS17 |
| Comparison | p-Value |
|---|---|
| Qiagen kit healthy donor serum vs. plasma | 0.18 |
| Qiagen kit healthy serum vs. TGCT serum | <0.0001 |
| Bead-capture healthy donor serum vs. plasma | 0.0039 |
| Bead-capture healthy serum vs. TGCT serum | 0.0003 |
| Healthy serum + plasma samples Qiagen vs. Beads | <0.0001 |
| Healthy serum samples Qiagen vs. Beads | <0.0001 |
| Healthy plasma samples Qiagen vs. Beads | <0.0001 |
| TGCT serum Qiagen vs. Beads | 0.56 |
| Pre- | Orchiectomy | Markers | ||
|---|---|---|---|---|
| Sample-nr. | AFP ug/L | b-HCG IU/L | LDH U/L | |
| 1 | 21 | 856 | <0.1 | 190 |
| 2 | 22 | 1349 | <0.1 | 237 |
| 3 | 23 | 669 | 829 | 275 |
| 4 | 24 | 2123 | 2698 | 583 |
| 5 | 25 | 90 | <0.2 | 98 |
| 6 | 26 | 1 | 6 | 354 |
| 7 | 27 | 40 | 400 | 166 |
| 8 | 28 | 175 | 4,5 | 195 |
| 9 | 29 | 35 | 65 | 275 |
| 10 | 30 | 29 | 1268 | 365 |
| 11 | 31 | 1.3 | 0.1 | 712 |
| 12 | 32 | 465 | 210 | 167 |
| 13 | 33 | 1 | <1.0 | 1610 |
| 14 | 34 | 24 | 33 | 219 |
| 15 | 35 | 0.9 | 0.8 | 255 |
| 16 | 36 | 1.4 | 0.3 | 237 |
| 17 | 37 | 5 | 4.3 | 181 |
Publisher’s Note: MDPI stays neutral with regard to jurisdictional claims in published maps and institutional affiliations. |
© 2021 by the authors. Licensee MDPI, Basel, Switzerland. This article is an open access article distributed under the terms and conditions of the Creative Commons Attribution (CC BY) license (https://creativecommons.org/licenses/by/4.0/).
Share and Cite
Timmerman, D.M.; Gillis, A.J.M.; Mego, M.; Looijenga, L.H.J. Comparative Analyses of Liquid-Biopsy MicroRNA371a-3p Isolation Protocols for Serum and Plasma. Cancers 2021, 13, 4260. https://doi.org/10.3390/cancers13174260
Timmerman DM, Gillis AJM, Mego M, Looijenga LHJ. Comparative Analyses of Liquid-Biopsy MicroRNA371a-3p Isolation Protocols for Serum and Plasma. Cancers. 2021; 13(17):4260. https://doi.org/10.3390/cancers13174260
Chicago/Turabian StyleTimmerman, Dennis M., Ad J. M. Gillis, Michal Mego, and Leendert H. J. Looijenga. 2021. "Comparative Analyses of Liquid-Biopsy MicroRNA371a-3p Isolation Protocols for Serum and Plasma" Cancers 13, no. 17: 4260. https://doi.org/10.3390/cancers13174260
APA StyleTimmerman, D. M., Gillis, A. J. M., Mego, M., & Looijenga, L. H. J. (2021). Comparative Analyses of Liquid-Biopsy MicroRNA371a-3p Isolation Protocols for Serum and Plasma. Cancers, 13(17), 4260. https://doi.org/10.3390/cancers13174260

