Establishment and Validation of CyberKnife Irradiation in a Syngeneic Glioblastoma Mouse Model
Abstract
Simple Summary
Abstract
1. Introduction
2. Materials and Methods
2.1. Animals
2.2. Tumor Cell Inoculation
2.3. Fixation Frame
2.4. Magnetic Resonance Imaging
2.5. CyberKnife Irradiation
2.6. Immunofluorescent Staining
2.7. Statistics
3. Results
3.1. Verification of the Irradiated Area
3.2. Assessment of Tumor Growth and Edema Formation
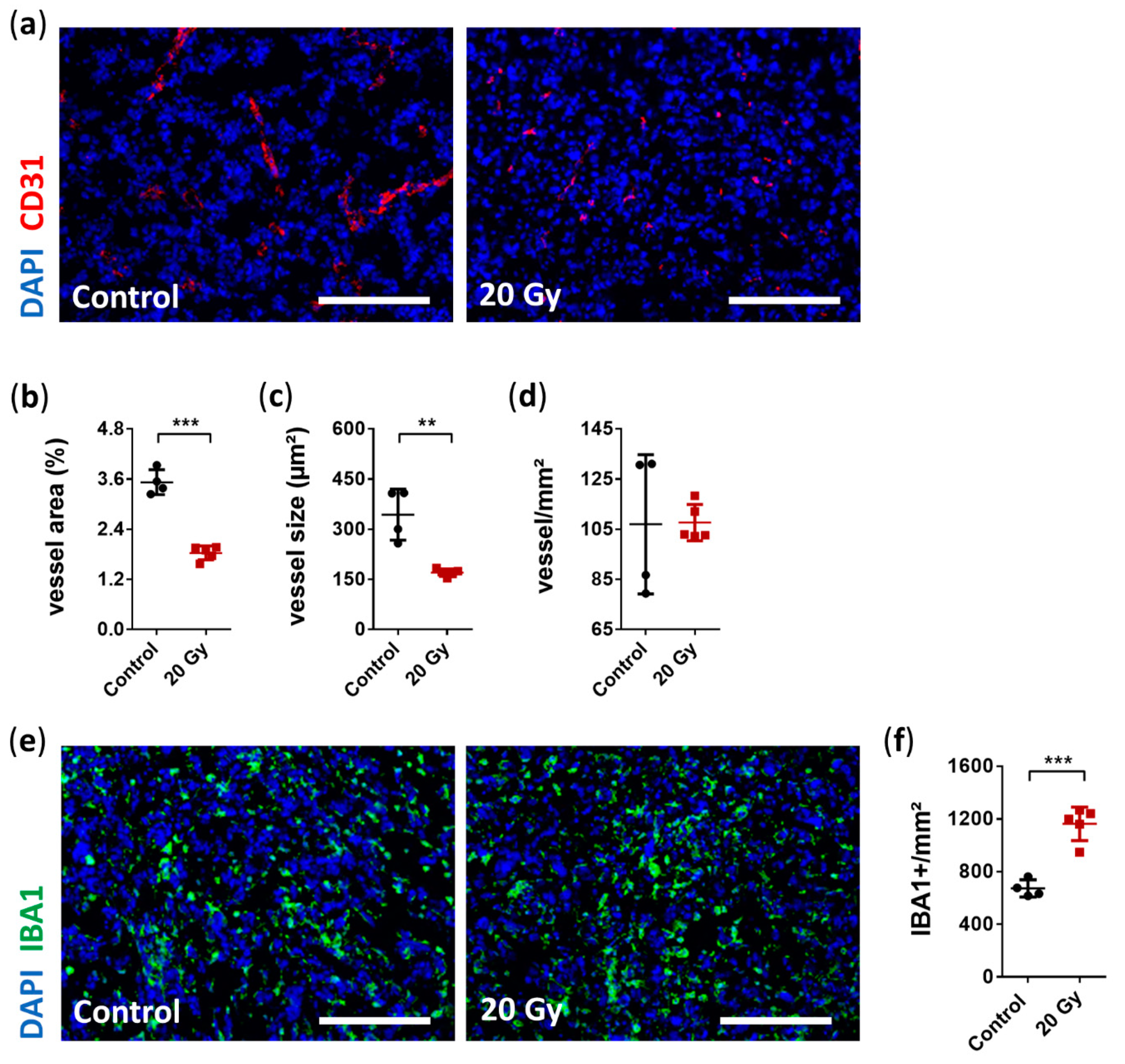
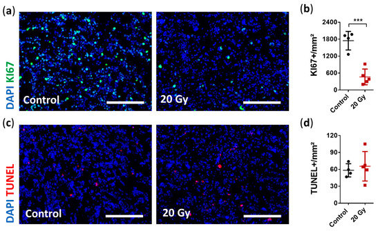
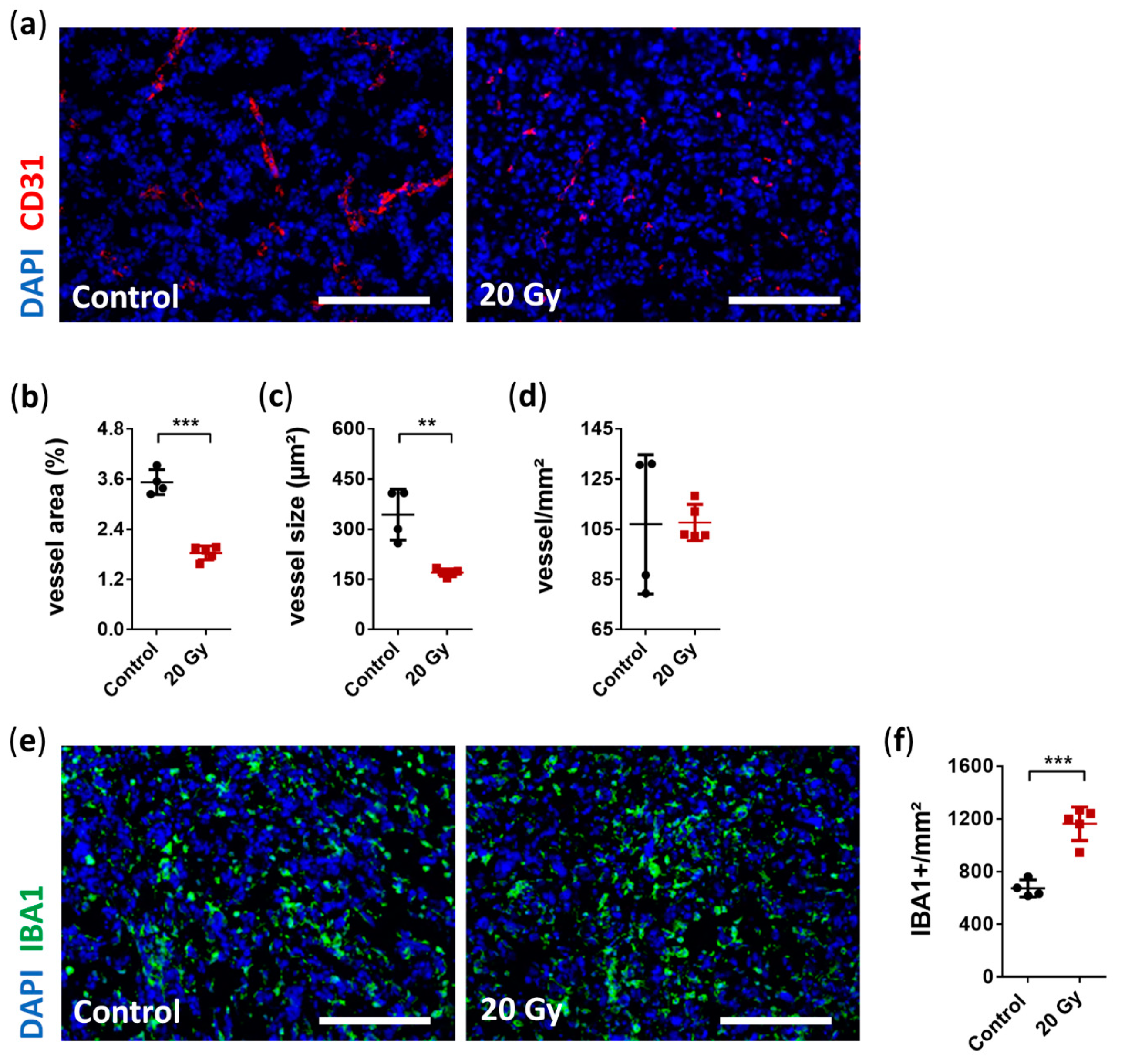
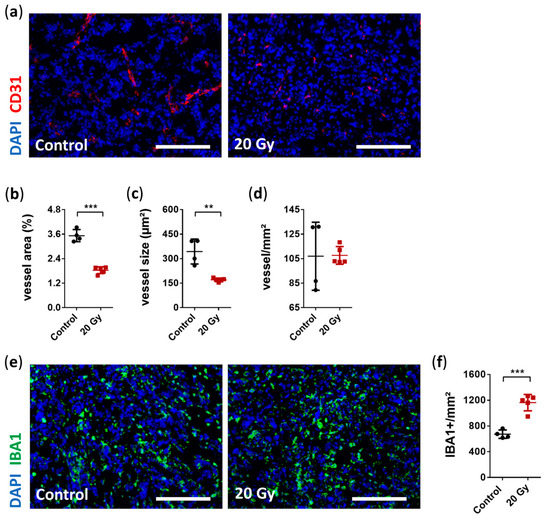
3.3. Assessment of the Early Effects of Irradiation Therapy
4. Discussion
5. Conclusions
Supplementary Materials
Author Contributions
Funding
Institutional Review Board Statement
Informed Consent Statement
Data Availability Statement
Acknowledgments
Conflicts of Interest
References
- Ma, L.; Wang, L.; Tseng, C.-L.; Sahgal, A. Emerging technologies in stereotactic body radiotherapy. Chin. Clin. Oncol. 2017, 6, S12. [Google Scholar] [CrossRef]
- Sallabanda, K.; Yañez, L.; Sallabanda, M.; Santos, M.; A Calvo, F.; Marsiglia, H. Stereotactic Radiosurgery for the Treatment of Recurrent High-grade Gliomas: Long-term Follow-up. Cureus 2019, 11, e6527. [Google Scholar] [CrossRef] [PubMed]
- Soffietti, R.; Abacioglu, U.; Baumert, B.; Combs, S.E.; Kinhult, S.; Kros, J.M.; Marosi, C.; Metellus, P.; Radbruch, A.; Freixa, S.S.V.; et al. Diagnosis and treatment of brain metastases from solid tumors: Guidelines from the European Association of Neuro-Oncology (EANO). Neuro-Oncology 2017, 19, 162–174. [Google Scholar] [CrossRef] [PubMed]
- Soliman, H.; Das, S.; Larson, D.A.; Sahgal, A. Stereotactic radiosurgery (SRS) in the modern management of patients with brain metastases. Oncotarget 2016, 7, 12318–12330. [Google Scholar] [CrossRef] [PubMed]
- Acker, G.; Meinert, F.; Conti, A.; Kufeld, M.; Jelgersma, C.; Nguyen, P.; Kluge, A.; Lukas, M.; Loebel, F.; Pasemann, D.; et al. Image-Guided Robotic Radiosurgery for Treatment of Recurrent Grade II and III Meningiomas. A Single-Center Study. World Neurosurg. 2019, 131, e96–e107. [Google Scholar] [CrossRef]
- O’Beirn, M.; Benghiat, H.; Meade, S.; Heyes, G.; Sawlani, V.; Kong, A.; Hartley, A.; Sanghera, P. The Expanding Role of Radiosurgery for Brain Metastases. Medicines 2018, 5, 90. [Google Scholar] [CrossRef]
- Rishi, A.; Yu, H.-H.M. Current Treatment of Melanoma Brain Metastasis. Curr. Treat. Options Oncol. 2020, 21, 1–24. [Google Scholar] [CrossRef] [PubMed]
- Noch, E.K.; Ramakrishna, R.; Magge, R. Challenges in the Treatment of Glioblastoma: Multisystem Mechanisms of Therapeutic Resistance. World Neurosurg. 2018, 116, 505–517. [Google Scholar] [CrossRef] [PubMed]
- Ghosh, D.; Nandi, S.; Bhattacharjee, S. Combination therapy to checkmate Glioblastoma: Clinical challenges and advances. Clin. Transl. Med. 2018, 7, 33. [Google Scholar] [CrossRef]
- Ko, E.; Forsythe, K.; Buckstein, M.; Kao, J.; Rosenstein, B.S. Radiobiological rationale and clinical implications of hypofractionated radiation therapy. Cancer/Radiothérapie 2011, 15, 221–229. [Google Scholar] [CrossRef]
- Donovan, E.K.; Parpia, S.; Greenspoon, J.N. Incidence of Radionecrosis in Single-Fraction Radiosurgery Compared with Fractionated Radiotherapy in the Treatment of Brain Metastasis. Curr. Oncol. 2019, 26, 328–333. [Google Scholar] [CrossRef] [PubMed]
- Yahyanejad, S.; Van Hoof, S.J.; Theys, J.; Barbeau, L.M.; Granton, P.V.; Paesmans, K.; Verhaegen, F.; Vooijs, M. An image guided small animal radiation therapy platform (SmART) to monitor glioblastoma progression and therapy response. Radiother. Oncol. 2015, 116, 467–472. [Google Scholar] [CrossRef] [PubMed]
- Ford, E.C.; Achanta, P.; Purger, D.; Armour, M.; Reyes, J.; Fong, J.; Kleinberg, L.; Redmond, K.; Wong, J.; Jang, M.H.; et al. Localized CT-Guided Irradiation Inhibits Neurogenesis in Specific Regions of the Adult Mouse Brain. Radiat. Res. 2011, 175, 774–783. [Google Scholar] [CrossRef] [PubMed]
- Baumann, B.; Benci, J.L.; Santoiemma, P.P.; Chandrasekaran, S.; Hollander, A.B.; Kao, G.D.; Dorsey, J.F. An Integrated Method for Reproducible and Accurate Image-Guided Stereotactic Cranial Irradiation of Brain Tumors Using the Small Animal Radiation Research Platform1. Transl. Oncol. 2012, 5, 230–237. [Google Scholar] [CrossRef] [PubMed][Green Version]
- Riva, M.; Wouters, R.; Sterpin, E.; Giovannoni, R.; Boon, L.; Himmelreich, U.; Gsell, W.; Van Ranst, M.; Coosemans, A. Radiotherapy, Temozolomide, and Antiprogrammed Cell Death Protein 1 Treatments Modulate the Immune Microenvironment in Experimental High-Grade Glioma. Neurosurgery 2020, 88, E205–E215. [Google Scholar] [CrossRef]
- Yoshii, Y.; Phillips, T.L. Late vascular effects of whole brain X-irradiation in the mouse. Acta Neurochir. 1982, 64, 87–102. [Google Scholar] [CrossRef] [PubMed]
- Chiang, C.-S.; McBride, W.H.; Withers, H.R. Myelin-associated changes in mouse brain following irradiation. Radiother. Oncol. 1993, 27, 229–236. [Google Scholar] [CrossRef]
- Chiang, C.; McBride, W.; Withers, H. Radiation-induced astrocytic and microglial responses in mouse brain. Radiother. Oncol. 1993, 29, 60–68. [Google Scholar] [CrossRef]
- Hong, J.-H.; Chiang, C.-S.; Campbell, I.L.; Sun, J.-R.; Withers, H.; McBride, W.H. Induction of acute phase gene expression by brain irradiation. Int. J. Radiat. Oncol. 1995, 33, 619–626. [Google Scholar] [CrossRef]
- Chow, B.M.; Li, Y.-Q.; Wong, C.S. Radiation-induced apoptosis in the adult central nervous system is p53-dependent. Cell Death Differ. 2000, 7, 712–720. [Google Scholar] [CrossRef]
- Daigle, J.L.; Hong, J.H.; Chiang, C.S.; McBride, W.H. The role of tumor necrosis factor signaling pathways in the re-sponse of murine brain to irradiation. Cancer Res. 2001, 61, 8859–8865. [Google Scholar] [PubMed]
- Gaber, M.W.; Sabek, O.; Fukatsu, K.; Wilcox, H.G.; Kiani, M.F.; Merchant, T.E. Differences in ICAM-1 and TNF-α expression between large single fraction and fractionated irradiation in mouse brain. Int. J. Radiat. Biol. 2003, 79, 359–366. [Google Scholar] [CrossRef] [PubMed]
- Mizumatsu, S.; Monje, M.L.; Morhardt, D.R.; Rola, R.; Palmer, T.D.; Fike, J.R. Extreme sensitivity of adult neurogenesis to low doses of X-irradiation. Cancer Res. 2003, 63, 4021–4027. [Google Scholar] [PubMed]
- Rola, R.; Raber, J.; Rizk-Jackson, A.; Otsuka, S.; VandenBerg, S.R.; Morhardt, D.R.; Fike, J.R. Radiation-induced impairment of hippocampal neurogenesis is associated with cognitive deficits in young mice. Exp. Neurol. 2004, 188, 316–330. [Google Scholar] [CrossRef] [PubMed]
- Mao, X.W.; Favre, C.J.; Fike, J.R.; Kubinova, L.; Anderson, E.; Campbell-Beachler, M.; Jones, T.; Smith, A.; Rightnar, S.; Nelson, G.A. High-LET radiation-induced response of microvessels in the Hippocampus. Radiat. Res. 2010, 173, 486–493. [Google Scholar] [CrossRef] [PubMed]
- Wu, K.-L.; Tu, B.; Li, Y.-Q.; Wong, C.S. Role of Intercellular Adhesion Molecule-1 in Radiation-Induced Brain Injury. Int. J. Radiat. Oncol. 2010, 76, 220–228. [Google Scholar] [CrossRef] [PubMed]
- Rao, A.A.N.; Ye, H.; Decker, P.A.; Howe, C.L.; Wetmore, C. Therapeutic doses of cranial irradiation induce hippocampus-dependent cognitive deficits in young mice. J. Neuro-Oncol. 2011, 105, 191–198. [Google Scholar] [CrossRef]
- Belarbi, K.; Jopson, T.; Arellano, C.; Fike, J.R.; Rosi, S. CCR2 Deficiency Prevents Neuronal Dysfunction and Cognitive Impairments Induced by Cranial Irradiation. Cancer Res. 2013, 73, 1201–1210. [Google Scholar] [CrossRef]
- Son, Y.; Yang, M.; Kim, J.-S.; Kim, J.; Kim, S.-H.; Kim, J.-C.; Shin, T.; Wang, H.; Jo, S.-K.; Jung, U.; et al. Hippocampal dysfunction during the chronic phase following a single exposure to cranial irradiation. Exp. Neurol. 2014, 254, 134–144. [Google Scholar] [CrossRef] [PubMed]
- Morganti, J.M.; Jopson, T.D.; Liu, S.; Gupta, N.; Rosi, S. Cranial Irradiation Alters the Brain’s Microenvironment and Permits CCR2+ Macrophage Infiltration. PLoS ONE 2014, 9, e93650. [Google Scholar] [CrossRef] [PubMed]
- Ansari, R.; Gaber, M.W.; Wang, B.; Pattillo, C.B.; Miyamoto, C.; Kiani, M.F. Anti-TNFA (TNF-α) Treatment Abrogates Radiation-Induced Changes in Vascular Density and Tissue Oxygenation. Radiat. Res. 2007, 167, 80–86. [Google Scholar] [CrossRef] [PubMed]
- Jost, S.C.; Hope, A.; Kiehl, E.; Perry, A.; Travers, S.; Garbow, J.R. A Novel Murine Model for Localized Radiation Necrosis and its Characterization Using Advanced Magnetic Resonance Imaging. Int. J. Radiat. Oncol. 2009, 75, 527–533. [Google Scholar] [CrossRef] [PubMed]
- Kim, H.; Fabien, J.; Zheng, Y.; Yuan, J.; Brindle, J.; Sloan, A.; Yao, M.; Lo, S.; Wessels, B.; Machtay, M.; et al. Establishing a process of irradiating small animal brain using a CyberKnife and a microCT scanner. Med. Phys. 2014, 41, 021715. [Google Scholar] [CrossRef]
- Jiang, X.; Yuan, L.; Engelbach, J.A.; Cates, J.; Perez-Torres, C.; Gao, F.; Thotala, D.; Drzymala, R.E.; Schmidt, R.E.; Rich, K.M.; et al. A Gamma-Knife-Enabled Mouse Model of Cerebral Single-Hemisphere Delayed Radiation Necrosis. PLoS ONE 2015, 10, e0139596. [Google Scholar] [CrossRef] [PubMed]
- Zarghami, N.; Jensen, M.D.; Talluri, S.; Foster, P.J.; Chambers, A.F.; Dick, F.A.; Wong, E. Technical Note: Immunohistochemical evaluation of mouse brain irradiation targeting accuracy with 3D-printed immobilization device. Med. Phys. 2015, 42, 6507–6513. [Google Scholar] [CrossRef] [PubMed]
- Zarghami, N.; Murrell, D.H.; Jensen, M.D.; Dick, F.A.; Chambers, A.F.; Foster, P.J.; Wong, E. Half brain irradiation in a murine model of breast cancer brain metastasis: Magnetic resonance imaging and histological assessments of dose-response. Radiat. Oncol. 2018, 13, 104. [Google Scholar] [CrossRef] [PubMed]
- Hartmann, J.; Wölfelschneider, J.; Stache, C.; Buslei, R.; Derer, A.; Schwarz, M.; Bäuerle, T.; Fietkau, R.; Gaipl, U.S.; Bert, C.; et al. Novel technique for high-precision stereotactic irradiation of mouse brains. Strahlenther. Onkol. 2016, 192, 806–814. [Google Scholar] [CrossRef] [PubMed]
- Miki, S.; Imamichi, S.; Fujimori, H.; Tomiyama, A.; Fujimoto, K.; Satomi, K.; Matsushita, Y.; Matsuzaki, S.; Takahashi, M.; Ishikawa, E.; et al. Concomitant administration of radiation with eribulin improves the survival of mice harboring intracerebral glioblastoma. Cancer Sci. 2018, 109, 2275–2285. [Google Scholar] [CrossRef] [PubMed]
- Perez-Torres, C.J.; Engelbach, J.A.; Cates, J.; Thotala, D.; Yuan, L.; Schmidt, R.E.; Rich, K.M.; Drzymala, R.E.; Ackerman, J.J.; Garbow, J.R. Toward Distinguishing Recurrent Tumor From Radiation Necrosis: DWI and MTC in a Gamma Knife–Irradiated Mouse Glioma Model. Int. J. Radiat. Oncol. 2014, 90, 446–453. [Google Scholar] [CrossRef] [PubMed]
- Bayerl, S.H.; Niesner, R.; Cseresnyes, Z.; Radbruch, H.; Pohlan, J.; Brandenburg, S.; Czabanka, M.A.; Vajkoczy, P. Time lapsein vivomicroscopy reveals distinct dynamics of microglia-tumor environment interactions-a new role for the tumor perivascular space as highway for trafficking microglia. Glia 2016, 64, 1210–1226. [Google Scholar] [CrossRef]
- Oh, B.C.; Pagnini, P.G.; Wang, M.Y.; Liu, C.Y.; Kim, P.E.; Yu, C.; Apuzzo, M.L.J. Stereotactic radiosurgery: Adjacent tissue injury and response afterhigh-dose single fraction radiation. Neurosurgery 2007, 60, 31–45. [Google Scholar] [CrossRef] [PubMed]
- Mah, L.-J.; Elosta, A.; Karagiannis, T.C. γH2AX: A sensitive molecular marker of DNA damage and repair. Leukemia 2010, 24, 679–686. [Google Scholar] [CrossRef] [PubMed]
- Banath, J.P. Radiation Sensitivity, H2AX Phosphorylation, and Kinetics of Repair of DNA Strand Breaks in Irradiated Cervical Cancer Cell Lines. Cancer Res. 2004, 64, 7144–7149. [Google Scholar] [CrossRef] [PubMed]
- Rogakou, E.P.; Pilch, D.R.; Orr, A.H.; Ivanova, V.S.; Bonner, W.M. DNA Double-stranded Breaks Induce Histone H2AX Phosphorylation on Serine 139. J. Biol. Chem. 1998, 273, 5858–5868. [Google Scholar] [CrossRef]
- Park, H.J.; Griffin, R.J.; Hui, S.; Levitt, S.H.; Song, C.W. Radiation-induced vascular damage in tumors: Implications of vascular damage in ablative hypofractionated radiotherapy (SBRT and SRS). Radiat. Res. 2012, 177, 311–327. [Google Scholar] [CrossRef]
- Bouchet, A.; Serduc, R.; Laissue, J.A.; Djonov, V. Effects of microbeam radiation therapy on normal and tumoral blood vessels. Phys. Med. 2015, 31, 634–641. [Google Scholar] [CrossRef]
- Wang, J.-S.; Wang, H.-J.; Qian, H.-L. Biological effects of radiation on cancer cells. Mil. Med. Res. 2018, 5, 1–10. [Google Scholar] [CrossRef]
- Fischer, I.; Gagner, J.P.; Law, M.; Newcomb, E.W.; Zagzag, D. Angiogenesis in gliomas: Biology and molecular patho-physiology. Brain Pathol. 2005, 15, 297–310. [Google Scholar] [CrossRef]
- Yang, L.; Yang, J.; Li, G.; Li, Y.; Wu, R.; Cheng, J.; Tang, Y. Pathophysiological Responses in Rat and Mouse Models of Radiation-Induced Brain Injury. Mol. Neurobiol. 2017, 54, 1022–1032. [Google Scholar] [CrossRef]
- Moravan, M.J.; Olschowka, J.A.; Williams, J.P.; O’Banion, M.K. Cranial irradiation leads to acute and persistent neuroin-flammation with delayed increases in T-cell infiltration and CD11c expression in C57BL/6 mouse brain. Radiat. Res. 2011, 176, 459–473. [Google Scholar] [CrossRef]
- Brandenburg, S.; Müller, A.; Turkowski, K.; Radev, Y.T.; Rot, S.; Schmidt, C.; Bungert, A.D.; Acker, G.; Schorr, A.; Hippe, A.; et al. Resident microglia rather than peripheral macrophages promote vascularization in brain tumors and are source of alternative pro-angiogenic factors. Acta Neuropathol. 2015, 131, 365–378. [Google Scholar] [CrossRef]
- Kondziolka, D.; Somaza, S.; Comey, C.; Lunsford, L.D.; Claassen, D.; Pandalai, S.; Maitz, A.; Flickinger, J. Radiosurgery and fractionated radiation therapy: Comparison of different techniques in an in vivo rat glioma model. J. Neurosurg. 1996, 84, 1033–1038. [Google Scholar] [CrossRef] [PubMed]
- Brown, J.M.; Carlson, D.J.; Brenner, D.J. The Tumor Radiobiology of SRS and SBRT: Are More Than the 5 Rs Involved? Int. J. Radiat. Oncol. 2014, 88, 254–262. [Google Scholar] [CrossRef] [PubMed]
- Altschuler, E.; Lunsford, L.D.; Kondziolka, D.; Wu, A.; Maitz, A.H.; Sclabassi, R.; Martinez, A.J.; Flickinger, J.C. Radiobio-logic models for radiosurgery. Neurosurg. Clin. N. Am. 1992, 3, 61–77. [Google Scholar] [CrossRef]
- Yuan, H.; Gaber, M.; Boyd, K.; Wilson, C.M.; Kiani, M.F.; Merchant, T.E. Effects of fractionated radiation on the brain vasculature in a murine model: Blood–brain barrier permeability, astrocyte proliferation, and ultrastructural changes. Int. J. Radiat. Oncol. 2006, 66, 860–866. [Google Scholar] [CrossRef] [PubMed]
- Soto, M.S.; Sibson, N.R. The Multifarious Role of Microglia in Brain Metastasis. Front. Cell. Neurosci. 2018, 12, 414. [Google Scholar] [CrossRef] [PubMed]
- Martins, T.A.; Schmassmann, P.; Shekarian, T.; Boulay, J.-L.; Ritz, M.-F.; Zanganeh, S.; Berg, J.V.; Hutter, G. Microglia-Centered Combinatorial Strategies Against Glioblastoma. Front. Immunol. 2020, 11, 571951. [Google Scholar] [CrossRef]
- Yang, M.; Oh, I.Y.; Mahanty, A.; Jin, W.-L.; Yoo, J.S. Immunotherapy for Glioblastoma: Current State, Challenges, and Future Perspectives. Cancers 2020, 12, 2334. [Google Scholar] [CrossRef]
- Yi, L.; Xiao, H.; Xu, M.; Ye, X.; Hu, J.; Li, F.; Li, M.; Luo, C.; Yu, S.; Bian, X.; et al. Glioma-initiating cells: A predominant role in microglia/macrophages tropism to glioma. J. Neuroimmunol. 2011, 232, 75–82. [Google Scholar] [CrossRef]
- Walle, T.; Monge, R.M.; Cerwenka, A.; Ajona, D.; Melero, I.; Lecanda, F. Radiation effects on antitumor immune responses: Current perspectives and challenges. Ther. Adv. Med. Oncol. 2018, 10. [Google Scholar] [CrossRef]
- McKelvey, K.J.; Hudson, A.L.; Back, M.; Eade, T.; Diakos, C.I. Radiation, inflammation and the immune response in cancer. Mamm. Genome 2018, 29, 843–865. [Google Scholar] [CrossRef]
- Zeng, J.; Harris, T.J.; Lim, M.; Drake, C.G.; Tran, P.T. Immune Modulation and Stereotactic Radiation: Improving Local and Abscopal Responses. BioMed. Res. Int. 2013, 2013, 1–8. [Google Scholar] [CrossRef] [PubMed]
- Szatmári, T.; Lumniczky, K.; Desaknai, S.; Trajcevski, S.; Hidvegi, E.J.; Hamada, H.; Safrany, G. Detailed characterization of the mouse glioma 261 tumor model for experimental glioblastoma therapy. Cancer Sci. 2006, 97, 546–553. [Google Scholar] [CrossRef] [PubMed]
- Candolfi, M.; Curtin, J.; Nichols, W.S.; Muhammad, A.G.; King, G.D.; Pluhar, G.E.; McNiel, E.A.; Ohlfest, J.R.; Freese, A.B.; Moore, P.F.; et al. Intracranial glioblastoma models in preclinical neuro-oncology: Neuropathological characterization and tumor progression. J. Neuro-Oncol. 2007, 85, 133–148. [Google Scholar] [CrossRef] [PubMed]





| Author [Reference] | Year | Irradiation Equipment and Dose Rate (Gy/min) | Dose (Gy) | Target | Observation Period | Focus of Investigation |
|---|---|---|---|---|---|---|
| Yoshii Y., et al. [16] | 1982 | 250 kVp X-rays at 120 rads/min | 13–25 Gy | Whole brain | 177 weeks | Fibrinoid necrosis and tissue damage |
| Chiang C.S., et al. [17] | 1993 | Phillips orthovoltage machine (250 kV, 15 mA, 2,38 Gy/min) | 2–45 Gy | 1 × 0.5 cm of left hemisphere | 360 days | Neurological changes and changes in myelination |
| Chiang C.S., et al. [18] | 1993 | Phillips orthovoltage machine (250 kV, 15 mA, 2.38 Gy/min) | 2–45 Gy | 1 × 0.5 cm of left hemisphere | 360 days | Response of astrocytes and microglia |
| Hong J.H., et al. [19] | 1995 | Phillips orthovoltage machine (250 kVp, 15 mA, 2.38 Gy/min) | 25 Gy | Midbrain (1 × 0.5 cm left lateral field) | 48 h | In vivo molecular response to Rtx |
| Chow B.M., et al. [20] | 2000 | Two Picker Gemini 100 kV X-rays units | 2 Gy | Whole brain | 36 h | Role of p53 in irradiation induced apoptosis in adult CNS |
| Daigle J.L., et al. [21] | 2001 | Phillips orthovoltage X-ray system (250 kVp, 2.88 Gy/min) | 25 Gy | Midbrain | 9 months | Role of TNF-α in irradiation induced apoptosis in adult CNS |
| Gaber M.W., et al. [22] | 2003 | 6 MV linear accelerator (3.5 cm beam, 3 Gy/min) | 10, 20, 40 Gy (fractionated/single) | Whole brain | 8 days | Molecular response, rt-PCR (ICAM-1, TNF-α) |
| Mizumatsu S., et al. [23] | 2003 | Phillips orthovoltageX-ray system (1.75 Gy/min, 5 × 6 cm treatment field) | 1, 2, 5, 10 Gy | Whole brain | 48 h | Neurogenesis after Rtx (apoptosis, proliferation, immature neurons) |
| Rola R., et al. [24] | 2004 | Phillips orthovoltage X-ray system (1.75 Gy/min) | 2, 5, 10 Gy | Whole brain | 3 months | Dose response of proliferating SGZ cells, Neuroinflammation/ neurogenesis |
| Yuan H., et al. [55] | 2006 | Siemens 6-MV X-ray linear accelerator | 40 Gy in total (2 Gy/day, 5 days/week, 4 weeks) | 4 × 6 mm cranial window | 6 months | Acute and long-term effects of fractionated Rtx on BBB permeability |
| Ansari R., et al. [31] | 2007 | Siemens 6-MV X-ray linear accelerator (3.5 cm collimator, 3 Gy/min) | 20 Gy | Whole brain/single hemisphere | 4 months | Effects of Rtx on brain vasculature |
| Jost S.C., et al. [32] | 2009 | micro-RT system | 60 Gy in total (10 × 6 Gy over 2 weeks) | Left hemisphere | 4 months | Determination of radiation-induced necrosis using MRT |
| Mao X.W., et al. [25] | 2010 | 600 MeV/nucleon 56Fe particles (18 × 18 cm beam, 1.5–2.5 Gy/min) | 0.5, 2, 4 Gy | Whole Brain | 12 months | Irradiation-induced changes in microvessel endothelial population from dentate gyrus/cornu ammonis |
| Wu K.L., et al. [26] | 2010 | 2 × 160 kV X-ray beams | up to 35 Gy | Whole brain | 8 months | Role of ICAM-1 in the pathogenesis of brain injury after Rtx |
| Ford E.C., et al. [13] | 2011 | Small Animal Radiation Research Platform (SARRP) | 10 Gy | Lateral ventricle wall, dentate gyrus of hippo- campus | 4 weeks | Validation of Rtx accuracy (γH2AX); Proliferation (Ki67) |
| Moravan J.M., et al. [50] | 2011 | 137Cs irradiator (1.25 Gy/min) | 0–30 Gy | 0.5 × 12.5 cm window | 12 months | Neuroinflammation after Rtx |
| Rao A.A., et al. [27] | 2011 | 137Cs lateral beam | 20 Gy in total (4 Gy/day for 5 days) | Whole brain | 1 month | Effect of fractionated irradiation on hippocampal function |
| Belarbi K., et al. [28] | 2013 | 137Cs collimator | 10 Gy | Whole brain | 82 days | Role of CCR2 in the pathogenesis of irradiation injury to hippocampal neurons |
| Kim H., et al. [33] | 2014 | CyberKnife | 3 Gy | Single hemisphere | 20 min | Validation of Rtx accuracy (γH2AX) |
| Son Y., et al. [29] | 2014 | 6 MV high energy photon rays (ELEKTA, 3.8 Gy/min) | 1, 10 Gy | Whole brain | 3 months | Late irradiation-induced effects on hippocampal function |
| Morganti J.M., et al. [30] | 2014 | Phillips orthovoltage X-ray system | 10 Gy in total (5 Gy/hemisphere) | Whole brain | 28 days | Resident (CX3CR1+) vs peripheral (CCR2+) innate immune response in the brain following cranial irradiation |
| Jiang X., et al. [34] | 2015 | Gamma Knife | 45, 50, 60 Gy (single fraction); 60 Gy (3 fractions every 2 days | Single hemisphere | 22 weeks | Radiation necrosis (H&E, PTAH) |
| Zarghami N., et al. [35] | 2015 | microCT/RT system | 16 Gy | Single hemisphere | 30 min | Validation of Rtx accuracy (γH2AX) |
| WITH TUMORS | ||||||
| Baumann B.C., et al. [14] | 2012 | SARRP | 20 Gy | U251 glioblastoma | 60 min | Validation of Rtx accuracy (γH2AX) |
| Perez-Torres C.J., et al. [39] | 2014 | Gamma Knife | 50 Gy (healthy brain) 3 × 7.5 Gy (glioma) | Healthy brain DBT glioma | Survival study | Differentiation tumor vs. irradiation necrosis (DWI MRI) |
| Yahyanejad S., et al. [12] | 2015 | Photon spectrum of 225 kVp at 12 mA (3 Gy/min) | 4, 8, 12 Gy | Glioblastoma (U87MG) | Survival study | In vivo test of Rtx accuracy |
| Hartmann J., et al. [37] | 2016 | LINAC | 10 × 1.8 Gy | Craniopharyn- gioma (0.6 × 0.7 × 0.5 cm) | 60 min after 2 or 3 fractions | Validation of Rtx accuracy (γH2AX) |
| Miki S., et al. [38] | 2018 | CP-160 (Acrobio, X-rays, 0.33 Gy/min) | 3 × 4 Gy | Glioma (U87MG) | Survival Study | Changes in vascularization and tumor volume |
| Zarghami N., et al. [36] | 2018 | Micro-CT/RT system | 8, 12, 24 Gy | Half brain (breast metastasis) | 11 days | Validation of Rtx accuracy (γH2AX) |
Publisher’s Note: MDPI stays neutral with regard to jurisdictional claims in published maps and institutional affiliations. |
© 2021 by the authors. Licensee MDPI, Basel, Switzerland. This article is an open access article distributed under the terms and conditions of the Creative Commons Attribution (CC BY) license (https://creativecommons.org/licenses/by/4.0/).
Share and Cite
Jelgersma, C.; Senger, C.; Kluge, A.K.; Janas, A.; Nieminen-Kelhä, M.; Kremenetskaia, I.; Mueller, S.; Brandenburg, S.; Loebel, F.; Tinhofer, I.; et al. Establishment and Validation of CyberKnife Irradiation in a Syngeneic Glioblastoma Mouse Model. Cancers 2021, 13, 3416. https://doi.org/10.3390/cancers13143416
Jelgersma C, Senger C, Kluge AK, Janas A, Nieminen-Kelhä M, Kremenetskaia I, Mueller S, Brandenburg S, Loebel F, Tinhofer I, et al. Establishment and Validation of CyberKnife Irradiation in a Syngeneic Glioblastoma Mouse Model. Cancers. 2021; 13(14):3416. https://doi.org/10.3390/cancers13143416
Chicago/Turabian StyleJelgersma, Claudius, Carolin Senger, Anne Kathrin Kluge, Anastasia Janas, Melina Nieminen-Kelhä, Irina Kremenetskaia, Susanne Mueller, Susan Brandenburg, Franziska Loebel, Ingeborg Tinhofer, and et al. 2021. "Establishment and Validation of CyberKnife Irradiation in a Syngeneic Glioblastoma Mouse Model" Cancers 13, no. 14: 3416. https://doi.org/10.3390/cancers13143416
APA StyleJelgersma, C., Senger, C., Kluge, A. K., Janas, A., Nieminen-Kelhä, M., Kremenetskaia, I., Mueller, S., Brandenburg, S., Loebel, F., Tinhofer, I., Conti, A., Budach, V., Vajkoczy, P., & Acker, G. (2021). Establishment and Validation of CyberKnife Irradiation in a Syngeneic Glioblastoma Mouse Model. Cancers, 13(14), 3416. https://doi.org/10.3390/cancers13143416

