Positive Effects of Preventive Nutrition Supplement on Anticancer Radiotherapy in Lung Cancer Bearing Mice
Simple Summary
Abstract
1. Introduction
2. Results
2.1. Effect of TNuF Combined with Radiotherapy on Tumor Growth
2.2. Effect of TNuF on Hematologic and Physiologic Parameters in Irradiated Mouse
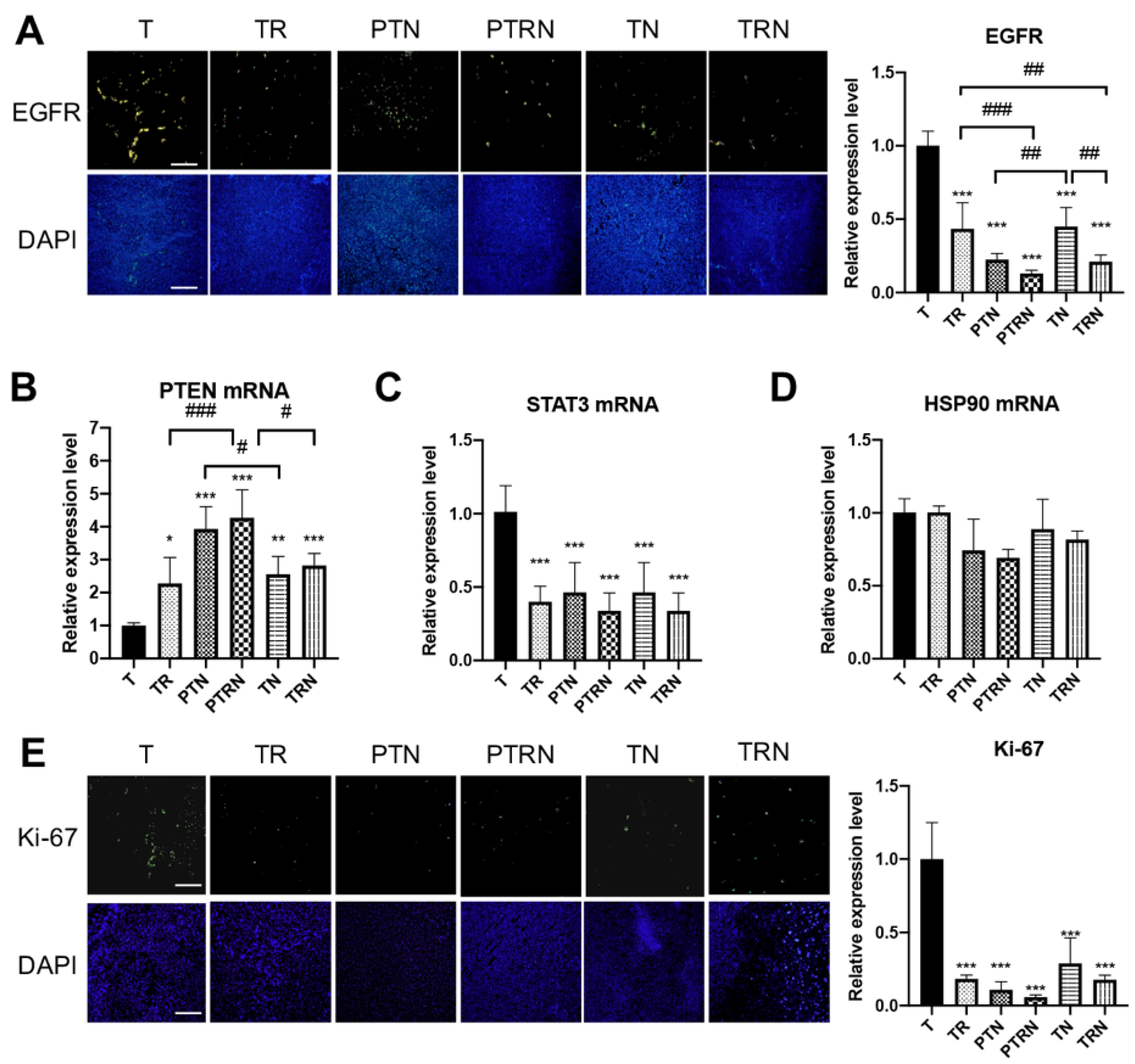
2.3. Effect of TNuF on Epidermal Growth Factor Receptor Pathway and Mitosis
2.4. Effect of TNuF on Apoptosis in Tumor Cell
2.5. Effect of TNuF on Angiogenic Pathway in Tumor Cell
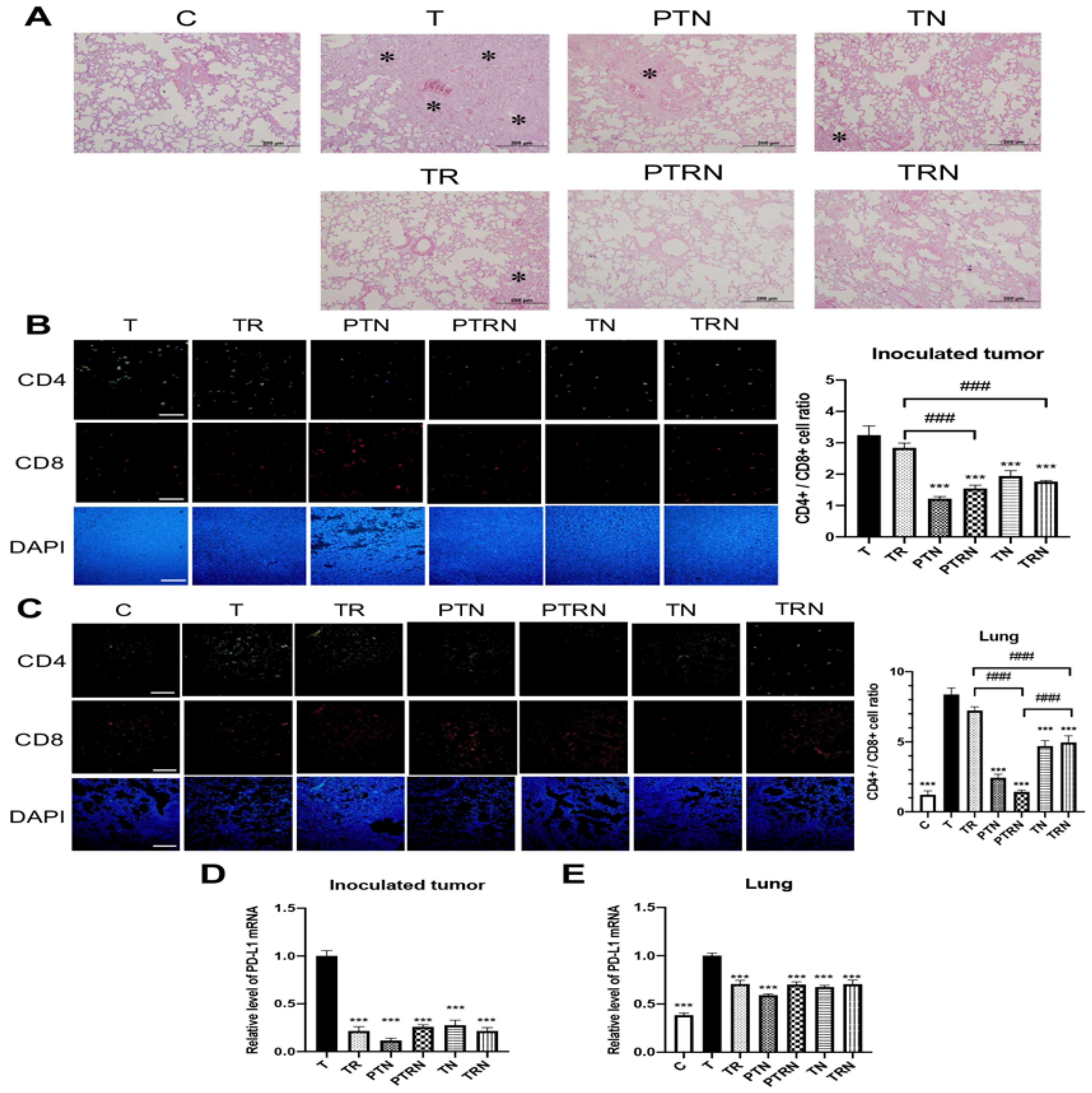
2.6. Effect of TNuF on Immune Response in Non-Irradiated Metastatic Tumor
3. Discussion
4. Materials and Methods
4.1. Cell Line and Culture
4.2. Animal Tumor Model
4.3. Components of the TNuF
4.4. Radiotherapy
4.5. Blood Sample Preparation and Analysis
4.6. Immunofluorescence Assay
4.7. RNA Extraction and Real-Time PCR
4.8. Statistical Analysis
5. Conclusions
Author Contributions
Funding
Acknowledgments
Conflicts of Interest
References
- Ettinger, D.S.; Aisner, D.L.; Wood, D.E.; Akerley, W.; Bauman, J.; Chang, J.Y.; Chirieac, L.R.; D’Amico, T.A.; Dilling, T.J.; Dobelbower, M.; et al. NCCN Guidelines Insights: Non-Small Cell Lung Cancer, Version 5.2018. J. Natl. Compr. Cancer Netw. 2018, 16, 807–821. [Google Scholar] [CrossRef] [PubMed]
- Grossberg, A.J.; Chamchod, S.; Fuller, C.D.; Mohamed, A.S.; Heukelom, J.; Eichelberger, H.; Kantor, M.E.; Hutcheson, K.A.; Gunn, G.B.; Garden, A.S.; et al. Association of Body Composition With Survival and Locoregional Control of Radiotherapy-Treated Head and Neck Squamous Cell Carcinoma. JAMA Oncol. 2016, 2, 782–789. [Google Scholar] [CrossRef] [PubMed]
- Chang, P.H.; Wang, C.H.; Huang, J.S.; Lai, C.H.; Wu, T.H.; Lan, Y.J.; Tsai, J.C.; Chen, E.Y.; Yang, S.W.; Yeh, K.Y. Low body mass index at 3 months following adjuvant chemoradiation affects survival of postoperative locally advanced oral cavity cancer patients. Laryngoscope 2012, 122, 2193–2198. [Google Scholar] [CrossRef] [PubMed]
- Cai, F.; Sorg, O.; Granci, V.; Lecumberri, E.; Miralbell, R.; Dupertuis, Y.M.; Pichard, C. Interaction of omega-3 polyunsaturated fatty acids with radiation therapy in two different colorectal cancer cell lines. Clin. Nutr. 2014, 33, 164–170. [Google Scholar] [CrossRef]
- Gandin, V.; Khalkar, P.; Braude, J.; Fernandes, A.P. Organic selenium compounds as potential chemotherapeutic agents for improved cancer treatment. Free Radic. Biol. Med. 2018, 127, 80–97. [Google Scholar] [CrossRef]
- Puspitasari, I.M.; Abdulah, R.; Yamazaki, C.; Kameo, S.; Nakano, T.; Koyama, H. Updates on clinical studies of selenium supplementation in radiotherapy. Radiat Oncol. 2014, 9, e125. [Google Scholar] [CrossRef]
- Wang, H.; Chan, Y.L.; Li, T.L.; Bauer, B.A.; Hsia, S.; Wang, C.H.; Huang, J.S.; Wang, H.M.; Yeh, K.Y.; Huang, T.H.; et al. Reduction of splenic immunosuppressive cells and enhancement of anti-tumor immunity by synergy of fish oil and selenium yeast. PLoS ONE 2013, 8, e52912. [Google Scholar] [CrossRef]
- Hodges, S.; Hertz, N.; Lockwood, K.; Lister, R. CoQ10: Could it have a role in cancer management? BioFactors 1999, 9, 365–370. [Google Scholar] [CrossRef]
- Shidal, C.; Yoon, H.-S.; Zheng, W.; Wu, J.; Franke, A.A.; Blot, W.J.; Shu, X.-O.; Cai, Q. Abstract 595: Circulating levels of coenzyme Q10 and lung cancer risk. Cancer Res. 2019, 79, e595. [Google Scholar] [CrossRef]
- Yeh, K.Y.; Wang, H.M.; Chang, J.W.; Huang, J.S.; Lai, C.H.; Lan, Y.J.; Wu, T.H.; Chang, P.H.; Wang, H.; Wu, C.J.; et al. Omega-3 fatty acid-, micronutrient-, and probiotic-enriched nutrition helps body weight stabilization in head and neck cancer cachexia. Oral Surg. Oral Med. Oral Pathol. Oral Radiol. 2013, 116, 41–48. [Google Scholar] [CrossRef]
- Liu, Y.M.; Chan, Y.L.; Wu, T.H.; Li, T.L.; Hsia, S.; Chiu, Y.H.; Wu, C.J. Antitumor, inhibition of metastasis and radiosensitizing effects of total nutrition formula on Lewis tumor-bearing mice. Nutrients 2019, 11, e1944. [Google Scholar] [CrossRef] [PubMed]
- Noguchi, T.; Ward, J.P.; Gubin, M.M.; Arthur, C.D.; Lee, S.H.; Hundal, J.; Selby, M.J.; Graziano, R.F.; Mardis, E.R.; Korman, A.J.; et al. Temporally Distinct PD-L1 Expression by Tumor and Host Cells Contributes to Immune Escape. Cancer Immunol. Res. 2017, 5, 106–117. [Google Scholar] [CrossRef]
- Rabinovitch, R.; Grant, B.; Berkey, B.A.; Raben, D.; Ang, K.K.; Fu, K.K.; Cooper, J.S.; Radiation Therapy Oncology. Impact of nutrition support on treatment outcome in patients with locally advanced head and neck squamous cell cancer treated with definitive radiotherapy: A secondary analysis of RTOG trial 90-03. Head Neck 2006, 28, 287–296. [Google Scholar] [CrossRef] [PubMed]
- Cuneo, K.C.; Nyati, M.K.; Ray, D.; Lawrence, T.S. EGFR targeted therapies and radiation: Optimizing efficacy by appropriate drug scheduling and patient selection. Pharmacol. Ther. 2015, 154, 67–77. [Google Scholar] [CrossRef]
- Eriksson, D.; Stigbrand, T. Radiation-induced cell death mechanisms. Tumour Biol. 2010, 31, 363–372. [Google Scholar] [CrossRef] [PubMed]
- Koukourakis, M.I. Tumour angiogenesis and response to radiotherapy. Anticancer Res. 2001, 21, 4285–4300. [Google Scholar] [PubMed]
- Mole, R.H. Whole body irradiation; radiobiology or medicine? Br. J. Radiol. 1953, 23, 234–241. [Google Scholar] [CrossRef] [PubMed]
- Demaria, S.; Ng, B.; Devitt, M.L.; Babb, J.S.; Kawashima, N.; Liebes, L.; Formenti, S.C. Ionizing radiation inhibition of distant untreated tumors (abscopal effect) is immune mediated. Int. J. Radiat Oncol. Biol. Phys. 2004, 58, 862–870. [Google Scholar] [CrossRef] [PubMed]
- Shi, F.; Shi, M.; Zeng, Z.; Qi, R.Z.; Liu, Z.W.; Zhang, J.Y.; Yang, Y.P.; Tien, P.; Wang, F.S. PD-1 and PD-L1 upregulation promotes CD8(+) T-cell apoptosis and postoperative recurrence in hepatocellular carcinoma patients. Int. J. Cancer 2011, 128, 887–896. [Google Scholar] [CrossRef]
- Kiss, N.; Isenring, E.; Gough, K.; Krishnasamy, M. The prevalence of weight loss during (chemo)radiotherapy treatment for lung cancer and associated patient- and treatment-related factors. Clin. Nutr. 2014, 33, 1074–1080. [Google Scholar] [CrossRef]
- Kimura, M.; Naito, T.; Kenmotsu, H.; Taira, T.; Wakuda, K.; Oyakawa, T.; Hisamatsu, Y.; Tokito, T.; Imai, H.; Akamatsu, H.; et al. Prognostic impact of cancer cachexia in patients with advanced non-small cell lung cancer. Support. Care Cancer 2015, 23, 1699–1708. [Google Scholar] [CrossRef] [PubMed]
- Icard, P.; Iannelli, A.; Lincet, H.; Alifano, M. Sarcopenia in resected non-small cell lung cancer: Let’s move to patient-directed strategies. J. Thorac. Dis. 2018, 10, S3138–S3142. [Google Scholar] [CrossRef] [PubMed]
- Porporato, P.E. Understanding cachexia as a cancer metabolism syndrome. Oncogenesis 2016, 5, e200. [Google Scholar] [CrossRef] [PubMed]
- De van der Schueren, M.A.E.; Laviano, A.; Blanchard, H.; Jourdan, M.; Arends, J.; Baracos, V.E. Systematic review and meta-analysis of the evidence for oral nutritional intervention on nutritional and clinical outcomes during chemo(radio)therapy: Current evidence and guidance for design of future trials. Ann. Oncol. 2018, 29, 1141–1153. [Google Scholar] [CrossRef]
- Harada, D.; Takigawa, N.; Kiura, K. The Role of STAT3 in Non-Small Cell Lung Cancer. Cancers 2014, 6, 708–722. [Google Scholar] [CrossRef]
- Warth, A.; Cortis, J.; Soltermann, A.; Meister, M.; Budczies, J.; Stenzinger, A.; Goeppert, B.; Thomas, M.; Herth, F.J.; Schirmacher, P.; et al. Tumour cell proliferation (Ki-67) in non-small cell lung cancer: A critical reappraisal of its prognostic role. Br. J. Cancer 2014, 111, 1222–1229. [Google Scholar] [CrossRef]
- Lai, M.D.; Yen, M.C.; Lin, C.M.; Tu, C.F.; Wang, C.C.; Lin, P.S.; Yang, H.J.; Lin, C.C. The effects of DNA formulation and administration route on cancer therapeutic efficacy with xenogenic EGFR DNA vaccine in a lung cancer animal model. Genet. Vaccines Ther. 2009, 7, e2. [Google Scholar] [CrossRef]
- Schley, P.D.; Brindley, D.N.; Field, C.J. (n-3) PUFA alter raft lipid composition and decrease epidermal growth factor receptor levels in lipid rafts of human breast cancer cells. J. Nutr. 2007, 137, 548–553. [Google Scholar] [CrossRef]
- Pan, L.; Matloob, A.F.; Du, J.; Pan, H.; Dong, Z.; Zhao, J.; Feng, Y.; Zhong, Y.; Huang, B.; Lu, J. Vitamin D stimulates apoptosis in gastric cancer cells in synergy with trichostatin A /sodium butyrate-induced and 5-aza-2’-deoxycytidine-induced PTEN upregulation. FEBS J. 2010, 277, 989–999. [Google Scholar] [CrossRef]
- Carmeliet, P.; Jain, R.K. Angiogenesis in cancer and other diseases. Nature 2000, 407, 249–257. [Google Scholar] [CrossRef]
- Moeller, B.J.; Dewhirst, M.W. HIF-1 and tumour radiosensitivity. Br. J. Cancer 2006, 95, 1–5. [Google Scholar] [CrossRef]
- Karetsi, E.; Ioannou, M.G.; Kerenidi, T.; Minas, M.; Molyvdas, P.A.; Gourgoulianis, K.I.; Paraskeva, E. Differential expression of hypoxia-inducible factor 1alpha in non-small cell lung cancer and small cell lung cancer. Clinics 2012, 67, 1373–1378. [Google Scholar] [CrossRef]
- Shieh, Y.S.; Lai, C.Y.; Kao, Y.R.; Shiah, S.G.; Chu, Y.W.; Lee, H.S.; Wu, C.W. Expression of axl in lung adenocarcinoma and correlation with tumor progression. Neoplasia 2005, 7, 1058–1064. [Google Scholar] [CrossRef]
- Koh, Y.W.; Lee, S.J.; Han, J.H.; Haam, S.; Jung, J.; Lee, H.W. PD-L1 protein expression in non-small-cell lung cancer and its relationship with the hypoxia-related signaling pathways: A study based on immunohistochemistry and RNA sequencing data. Lung Cancer 2019, 129, 41–47. [Google Scholar] [CrossRef] [PubMed]
- Mejia-Barradas, C.M.; Del-Rio-Navarro, B.E.; Dominguez-Lopez, A.; Campos-Rodriguez, R.; Martinez-Godinez, M.; Rojas-Hernandez, S.; Lara-Padilla, E.; Abarca-Rojano, E.; Miliar-Garcia, A. The consumption of n-3 polyunsaturated fatty acids differentially modulates gene expression of peroxisome proliferator-activated receptor alpha and gamma and hypoxia-inducible factor 1 alpha in subcutaneous adipose tissue of obese adolescents. Endocrine 2014, 45, 98–105. [Google Scholar] [CrossRef] [PubMed]
- Chintala, S.; Najrana, T.; Toth, K.; Cao, S.; Durrani, F.A.; Pili, R.; Rustum, Y.M. Prolyl hydroxylase 2 dependent and Von-Hippel-Lindau independent degradation of Hypoxia-inducible factor 1 and 2 alpha by selenium in clear cell renal cell carcinoma leads to tumor growth inhibition. BMC Cancer 2012, 12, e293. [Google Scholar] [CrossRef]
- Yokouchi, H.; Yamazaki, K.; Chamoto, K.; Kikuchi, E.; Shinagawa, N.; Oizumi, S.; Hommura, F.; Nishimura, T.; Nishimura, M. Anti-OX40 monoclonal antibody therapy in combination with radiotherapy results in therapeutic antitumor immunity to murine lung cancer. Cancer Sci. 2008, 99, 361–367. [Google Scholar] [CrossRef]
- Chamoto, K.; Takeshima, T.; Wakita, D.; Ohkuri, T.; Ashino, S.; Omatsu, T.; Shirato, H.; Kitamura, H.; Togashi, Y.; Nishimura, T. Combination immunotherapy with radiation and CpG-based tumor vaccination for the eradication of radio- and immuno-resistant lung carcinoma cells. Cancer Sci. 2009, 100, 934–939. [Google Scholar] [CrossRef]
- Farough, S.; Karaa, A.; Walker, M.A.; Slate, N.; Dasu, T.; Verbsky, J.; Fusunyan, R.; Canapari, C.; Kinane, T.B.; Van Cleave, J.; et al. Coenzyme Q10 and immunity: A case report and new implications for treatment of recurrent infections in metabolic diseases. Clin. Immunol. 2014, 155, 209–212. [Google Scholar] [CrossRef]
- Soldati, L.; Di Renzo, L.; Jirillo, E.; Ascierto, P.A.; Marincola, F.M.; De Lorenzo, A. The influence of diet on anti-cancer immune responsiveness. J. Transl. Med. 2018, 16, e75. [Google Scholar] [CrossRef]
- Liu, Y.; Dong, Y.; Kong, L.; Shi, F.; Zhu, H.; Yu, J. Abscopal effect of radiotherapy combined with immune checkpoint inhibitors. J. Hematol. Oncol. 2018, 11, e104. [Google Scholar] [CrossRef] [PubMed]
- Song, X.; Shao, Y.; Jiang, T.; Ding, Y.; Xu, B.; Zheng, X.; Wang, Q.; Chen, X.; Gu, W.; Wu, C.; et al. Radiotherapy Upregulates Programmed Death Ligand-1 through the Pathways Downstream of Epidermal Growth Factor Receptor in Glioma. EBioMedicine 2018, 28, 105–113. [Google Scholar] [CrossRef] [PubMed]
- Concha-Benavente, F.; Srivastava, R.M.; Trivedi, S.; Lei, Y.; Chandran, U.; Seethala, R.R.; Freeman, G.J.; Ferris, R.L. Identification of the Cell-Intrinsic and -Extrinsic Pathways Downstream of EGFR and IFNgamma That Induce PD-L1 Expression in Head and Neck Cancer. Cancer Res. 2016, 76, 1031–1043. [Google Scholar] [CrossRef] [PubMed]
- Gong, J.; Le, T.Q.; Massarelli, E.; Hendifar, A.E.; Tuli, R. Radiation therapy and PD-1/PD-L1 blockade: The clinical development of an evolving anticancer combination. J. Immunother. Cancer 2018, 6, e46. [Google Scholar] [CrossRef]
- Pfeffer, C.M.; Singh, A.T.K. Apoptosis: A Target for Anticancer Therapy. Therapy. Int. J. Mol. Sci. 2018, 19, 448. [Google Scholar] [CrossRef]
- Mathiasen, I.S.; Lademann, U.; Jaattela, M. Apoptosis induced by vitamin D compounds in breast cancer cells is inhibited by Bcl-2 but does not involve known caspases or p53. Cancer Res. 1999, 59, 4848–4856. [Google Scholar]
- Borghetti, G.; Yamaguchi, A.A.; Aikawa, J.; Yamazaki, R.K.; de Brito, G.A.; Fernandes, L.C. Fish oil administration mediates apoptosis of Walker 256 tumor cells by modulation of p53, Bcl-2, caspase-7 and caspase-3 protein expression. Lipids Health Dis. 2015, 14, e94. [Google Scholar] [CrossRef]
- Fico, M.E.; Poirier, K.A.; Watrach, A.M.; Watrach, M.A.; Milner, J.A. Differential effects of selenium on normal and neoplastic canine mammary cells. Cancer Res. 1986, 46, 3384–3388. [Google Scholar]
- Husbeck, B.; Nonn, L.; Peehl, D.M.; Knox, S.J. Tumor-selective killing by selenite in patient-matched pairs of normal and malignant prostate cells. Prostate 2006, 66, 218–225. [Google Scholar] [CrossRef]
- D’Eliseo, D.; Velotti, F. Omega-3 Fatty Acids and Cancer Cell Cytotoxicity: Implications for Multi-Targeted Cancer Therapy. J. Clin. Med. 2016, 5, e15. [Google Scholar] [CrossRef]
- Chen, Y.C.; Prabhu, K.S.; Mastro, A.M. Is selenium a potential treatment for cancer metastasis? Nutrients 2013, 5, 1149–1168. [Google Scholar] [CrossRef]
- Nair, D.; Radestad, E.; Khalkar, P.; Diaz-Argelich, N.; Schroder, A.; Klynning, C.; Ungerstedt, J.; Uhlin, M.; Fernandes, A.P. Methylseleninic Acid Sensitizes Ovarian Cancer Cells to T-Cell Mediated Killing by Decreasing PDL1 and VEGF Levels. Front. Oncol. 2018, 8, e407. [Google Scholar] [CrossRef]
- Liao, C.H.; Tzeng, Y.T.; Lai, G.M.; Chang, C.L.; Hu, M.H.; Tsai, W.L.; Liu, Y.R.; Hsia, S.; Chuang, S.E.; Chiou, T.J.; et al. Omega-3 Fatty Acid-Enriched Fish Oil and Selenium Combination Modulates Endoplasmic Reticulum Stress Response Elements and Reverses Acquired Gefitinib Resistance in HCC827 Lung Adenocarcinoma Cells. Mar. Drugs 2020, 18, e399. [Google Scholar] [CrossRef]





| Hematologic Parameters | ||||||
|---|---|---|---|---|---|---|
| Treatment | RBC (106/mm3) | Hgb (g/dL) | PLT (104/mm3) | WBC (103/mm3) | GRAN (103/mm3) | LYM (103/mm3) |
| C | 10.7 ± 1.0 *# | 16.7 ± 1.5 *# | 26.7 ± 13.4 | 14.4 ± 3.0 | 2.9 ± 0.9 | 10.6 ± 2.4 # |
| T | 9.2 ± 0.9 | 14.3 ± 1.3 | 35.2 ± 15.5 | 12.1 ± 4.5 | 2.4 ± 0.9 | 8.4 ± 3.4 |
| TR | 9.0 ± 0.8 | 14.4 ± 1.1 | 22.3 ± 5.8 | 10.1 ± 1.9 | 2.5 ± 0.9 | 6.6 ± 1.1 |
| PTN | 9.3 ± 0.7 | 14.4 ± 1.2 | 28.8 ± 12.6 | 13.4 ± 3.2 | 2.8 ± 1.1 | 9.4 ± 2.0 |
| PTRN | 9.7 ± 1.1 | 15.5 ± 1.7 | 22.2 ± 8.4 | 9.9 ± 2.1 | 2.1 ± 0.8 | 7.0 ± 1.3 |
| TN | 10.0 ± 0.6 | 15.5 ± 0.9 | 25.8 ± 9.1 | 13.6 ± 2.4 | 2.6 ± 0.7 | 9.9 ± 1.6 |
| TRN | 9.1 ± 0.6 | 14.7 ± 1.0 | 19.9 ± 4.6 | 9.1 ± 1.7 | 2.0 ± 0.7 | 6.4 ± 1.0 |
| Physiologic Parameters | ||||||
| Treatment | Lean BW (g) | Sartorius M (mg) | WAT (mg) | TNF-α (pg/mL) | IL-1β (pg/mL) | IL-6 (pg/mL) |
| C | 22.2 ± 1.5 # | 6.2 ± 0.8 * | 27.2 ± 3.5 *# | 0.5 ± 0.2 *# | 4.8 ± 0.5 | 2.2 ± 0.2 |
| T | 21.1 ± 1.6 | 3.9 ± 1.3 # | 22.2 ± 2.7 | 11.6 ± 1.7 # | 4.8 ± 0.4 | 2.8 ± 0.8 |
| TR | 20.2 ± 1.3 | 5.4 ± 0.9 * | 22.4 ± 3.7 | 8.5 ± 0.8 * | 4.3 ± 0.1 | 2.6 ± 0.5 |
| PTN | 19.8 ± 1.0 | 4.5 ± 0.9 | 20.1 ± 4.5 | 6.3 ± 1.4 * | 4.1 ± 0.1 * | 2.5 ± 0.4 |
| PTRN | 19.2 ± 0.7 * | 5.2 ± 0.6 | 19.1 ± 5.3 | 5.7 ± 1.2 *# | 4.7 ± 0.1 | 2.5 ± 0.4 |
| TN | 19.3 ± 1.1 * | 5.9 ± 0.7 * | 17.1 ± 3.2 *# | 6.8 ± 0.7 * | 4.3 ± 0.2 | 2.4 ± 0.4 |
| TRN | 20.3 ± 0.4 | 6.2 ± 0.9 * | 17.1 ± 2.3 *# | 5.3 ± 0.7 *# | 4.8 ± 0.2 | 2.4 ± 0.5 |
| Component (Unit) | Amount per 100 g TNuF Powder |
|---|---|
| Total calories (Kcal) | 395 |
| Total carbohydrate (mg) | 5100 |
| Total protein (mg) | 2300 |
| Total fat (mg) | 1200 |
| Eicosapentaenoic acid (mg) | 360 |
| Docosahexaenoic acid (mg) | 240 |
| Cholesterol (mg) | 0 |
| Retinyl acetate (IU) | 1067 |
| β-Carotene (IU) | 1067 |
| Vitamin C (mg) | 133 |
| Vitamin D (IU) | 133 |
| Vitamin E (mg) | 40 |
| Vitamin K (mcg) | 67 |
| Vitamin B1 (mg) | 2 |
| Riboflavin (mg) | 1.6 |
| Niacin (mg) | 16 |
| Vitamin B6 (mg) | 2 |
| Folate (μg) | 223 |
| Vitamin B12 (μg) | 4.4 |
| Biotin (μg) | 67 |
| Choline (mg) | 27 |
| Sodium (mg) | 453 |
| Calcium (mg) | 467 |
| Iron (mg) | 6 |
| Phosphorous (mg) | 267 |
| Iodine (μg) | 80 |
| Magnesium (mg) | 120 |
| Zinc (mg) | 11 |
| Selenium (μg) | 80 |
| Copper (μg) | 333 |
| Manganese (mg) | 2.4 |
| Chromium (μg) | 120 |
| Molybdenum (μg) | 73 |
| Potassium (mg) | 733 |
| Coenzyme Q10 (mg) | 40 |
© 2020 by the authors. Licensee MDPI, Basel, Switzerland. This article is an open access article distributed under the terms and conditions of the Creative Commons Attribution (CC BY) license (http://creativecommons.org/licenses/by/4.0/).
Share and Cite
Liu, Y.-M.; Wu, T.-H.; Chiu, Y.-H.; Wang, H.; Li, T.-L.; Hsia, S.; Chan, Y.-L.; Wu, C.-J. Positive Effects of Preventive Nutrition Supplement on Anticancer Radiotherapy in Lung Cancer Bearing Mice. Cancers 2020, 12, 2445. https://doi.org/10.3390/cancers12092445
Liu Y-M, Wu T-H, Chiu Y-H, Wang H, Li T-L, Hsia S, Chan Y-L, Wu C-J. Positive Effects of Preventive Nutrition Supplement on Anticancer Radiotherapy in Lung Cancer Bearing Mice. Cancers. 2020; 12(9):2445. https://doi.org/10.3390/cancers12092445
Chicago/Turabian StyleLiu, Yu-Ming, Tsung-Han Wu, Yi-Han Chiu, Hang Wang, Tsung-Lin Li, Simon Hsia, Yi-Lin Chan, and Chang-Jer Wu. 2020. "Positive Effects of Preventive Nutrition Supplement on Anticancer Radiotherapy in Lung Cancer Bearing Mice" Cancers 12, no. 9: 2445. https://doi.org/10.3390/cancers12092445
APA StyleLiu, Y.-M., Wu, T.-H., Chiu, Y.-H., Wang, H., Li, T.-L., Hsia, S., Chan, Y.-L., & Wu, C.-J. (2020). Positive Effects of Preventive Nutrition Supplement on Anticancer Radiotherapy in Lung Cancer Bearing Mice. Cancers, 12(9), 2445. https://doi.org/10.3390/cancers12092445

