Moesin (MSN) as a Novel Proteome-Based Diagnostic Marker for Early Detection of Invasive Bladder Urothelial Carcinoma in Liquid-Based Cytology
Abstract
1. Introduction
2. Results
2.1. Proteomic Analysis Identified Cancer Invasion-Associated Protein Groups in Urine Liquid-Based Cytology
2.2. Proteomic Library of BUC Cell Lines Identified Candidate Biomarkers
2.3. Multi-Omic Platforms Selected Moesin (MSN) as a Potential Biomarker for Invasive BUC
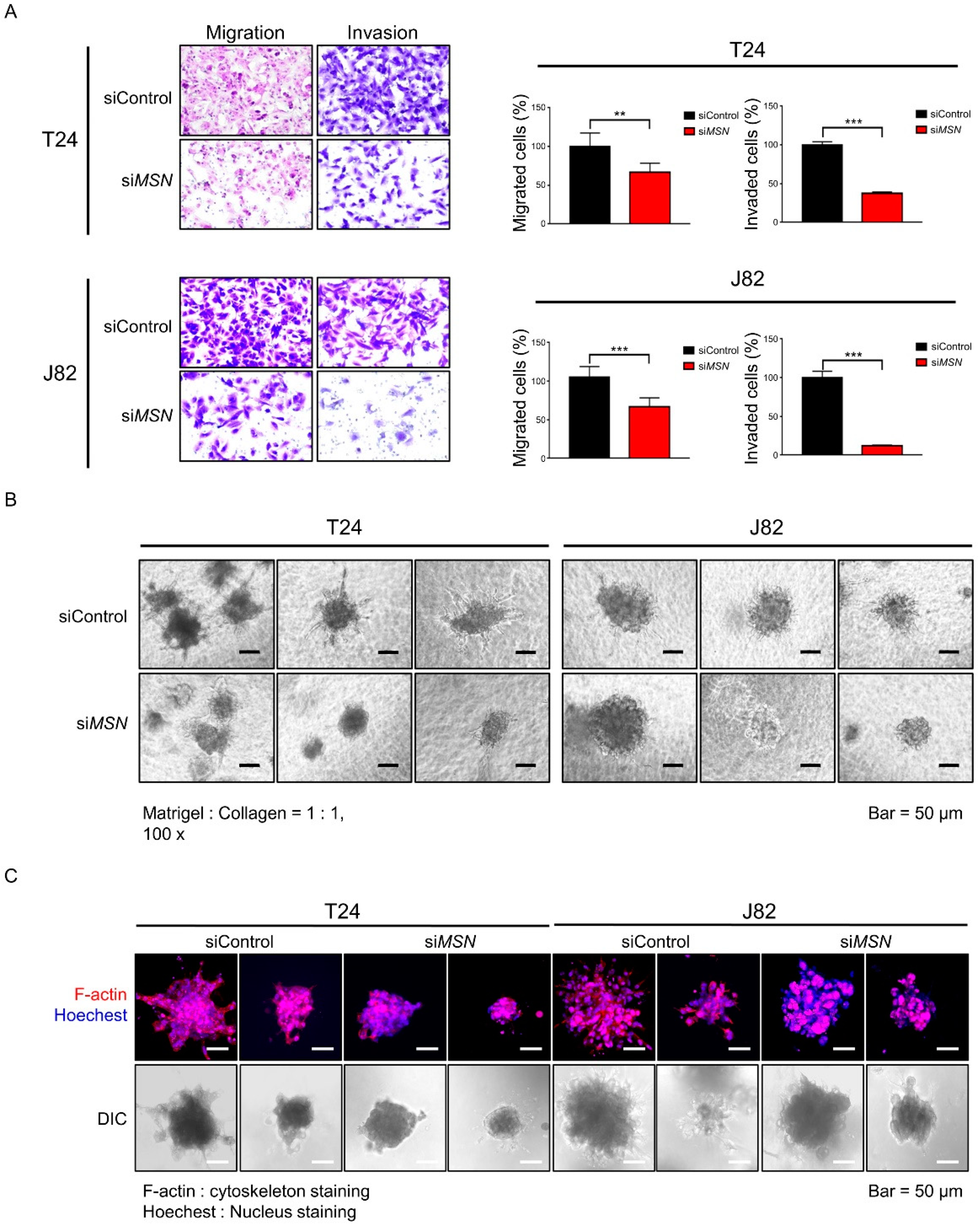
2.4. The Inhibitory Effect of Moesin (MSN) Depletion on Cancer Invasion in BUC
2.5. Slide-Based Moesin Immunocytochemical Test Predicts Invasive Urothelial Carcinoma on Urine Liquid-Based Cytology
3. Discussion
4. Materials and Methods
4.1. Patient Selection and Clinicopathologic Review
4.2. Proteomics Analysis and Data Processing for Peptide Identification
4.3. Cell Migration and Invasion Assays with Small Interfering RNA (siRNA) Transfection
4.4. Tumor Spheroids and 3D Spheroid Invasion Assay
4.5. Immunocytochemical Analysis
4.6. Statistical Analyses
5. Conclusions
Supplementary Materials
Author Contributions
Funding
Conflicts of Interest
Abbreviations
| 2D | 2-dimensional |
| 3D | 3-dimensional |
| AJCC | American Joint Committee on Cancer |
| BCG | bacillus Calmette–Guérin |
| BUC | bladder urothelial carcinoma |
| C-ERMAD | C-terminal ERM-associated domain |
| DEPs | differentially expressed proteins |
| ECM | extracellular matrix |
| EMT | epithelial–mesenchymal transition |
| ERM | ezrin, radixin, and moesin |
| FASP | filter-aided sample preparation |
| FDR | false discovery rate |
| FERM | 4.1-band ERM |
| GO | gene ontology |
| HCD | higher-energy collisional dissociation |
| HGUC | high-grade urothelial carcinoma |
| IBUC_CL | invasive bladder urothelial carcinoma cell line |
| ICC | immunocytochemistry |
| LBC | liquid-based cytology |
| LC-MS/MS | liquid chromatography-tandem mass spectrometry |
| LFQ | label-free quantification |
| MAPK | mitogen-activated protein kinase |
| MIBUC | muscle-invasive bladder urothelial carcinoma |
| NHE-1 | Na+/H+ exchanger 1 |
| NIBUC | non-invasive bladder urothelial carcinoma |
| NIBUC_CL | non-invasive bladder urothelial carcinoma cell line |
| PBS | phosphate-buffered saline |
| PI(4,5)P2 | phosphatidylinositol 4,5-bisphosphate |
| poly-HEMA | poly(2-hydroxyethyl methacrylate) |
| pT | pathologic T |
| pTa | non-invasive papillary carcinoma |
| pTis | urothelial carcinoma in situ |
| pT1 | tumor invades lamina propria (subepithelial connective tissue) |
| pT2+ | tumor invades muscularis propria and beyond |
| SDS | sodium dodecyl sulfate |
| SHGUC | suspicious for high-grade urothelial carcinoma |
| SIBUC | stromal-invasive bladder urothelial carcinoma |
| siRNA | small interfering RNA |
| TCGA | The Cancer Genome Atlas |
| TCEP | tris(2-carboxyethyl)phosphine |
| TFA | trifluoroacetic acid |
| TMT | tandem mass tag |
| TUR-B | transurethral resection of bladder |
References
- Grignon, D.J.; Al-Ahmadie, H.; Algaba, F.; Amin, M.B.; Compérat, E.; Dyrskjøt, L.; Epstein, J.I.; Hansel, D.E.; Knüchel, R.; Lloreta, J.; et al. Urothelial tumours: Infiltrating urothelial carcinoma. In WHO Classification of Tumours of the Urinary System and Male Genital Organs, 4th ed.; Moch, H., Humphrey, P.A., Ulbright, T.M., Reuter, V.E., Eds.; International Agency for Research on Cancer: Lyon, France, 2016; pp. 81–98. [Google Scholar]
- Clark, P.E.; Agarwal, N.; Biagioli, M.C.; Eisenberger, M.A.; Greenberg, R.E.; Herr, H.W.; Inman, B.A.; Kuban, D.A.; Kuzel, T.M.; Lele, S.M.; et al. Bladder cancer. J. Natl. Compr. Cancer. Netw. 2013, 11, 446–475. [Google Scholar] [CrossRef]
- Zhang, S.; Liu, Y.; Liu, Z.; Zhang, C.; Cao, H.; Ye, Y.; Wang, S.; Zhang, Y.; Xiao, S.; Yang, P.; et al. Transcriptome profiling of a multiple recurrent muscle-invasive urothelial carcinoma of the bladder by deep sequencing. PLoS ONE 2014, 9, e91466. [Google Scholar] [CrossRef] [PubMed]
- Cancer Genome Atlas Research Network. Comprehensive molecular characterization of urothelial bladder carcinoma. Nature 2014, 507, 315–322. [Google Scholar] [CrossRef] [PubMed]
- Grau, L.; Luque-Garcia, J.L.; González-Peramato, P.; Theodorescu, D.; Palou, J.; Fernandez-Gomez, J.M.; Sánchez-Carbayo, M. A quantitative proteomic analysis uncovers the relevance of CUL3 in bladder cancer aggressiveness. PLoS ONE 2013, 8, e53328. [Google Scholar] [CrossRef] [PubMed]
- De Velasco, G.; Trilla-Fuertes, L.; Gamez-Pozo, A.; Urbanowicz, M.; Ruiz-Ares, G.; Sepúlveda, J.M.; Prado-Vazquez, G.; Arevalillo, J.M.; Zapater-Moros, A.; Navarro, H.; et al. Urothelial cancer proteomics provides both prognostic and functional information. Sci. Rep. 2017, 7, 15819. [Google Scholar] [CrossRef] [PubMed]
- Latosinska, A.; Mokou, M.; Makridakis, M.; Mullen, W.; Zoidakis, J.; Lygirou, V.; Frantzi, M.; Katafigiotis, I.; Stravodimos, K.; Hupe, M.C.; et al. Proteomics analysis of bladder cancer invasion: Targeting EIF3D for therapeutic intervention. Oncotarget 2017, 8, 69435–69455. [Google Scholar] [CrossRef]
- Latosinska, A.; Makridakis, M.; Frantzi, M.; Borràs, D.M.; Janssen, B.; Mullen, W.; Zoidakis, J.; Merseburger, A.S.; Jankowski, V.; Mischak, H.; et al. Integrative analysis of extracellular and intracellular bladder cancer cell line proteome with transcriptome: Improving coverage and validity of -omics findings. Sci. Rep. 2016, 6, 25619. [Google Scholar] [CrossRef]
- Lee, J.; McKinney, K.Q.; Pavlopoulos, A.J.; Niu, M.; Kang, J.W.; Oh, J.W.; Kim, K.P.; Hwang, S. Altered Proteome of Extracellular Vesicles Derived from Bladder Cancer Patients Urine. Mol. Cells 2018, 41, 179–187. [Google Scholar]
- Stroggilos, R.; Mokou, M.; Latosinska, A.; Makridakis, M.; Lygirou, V.; Mavrogeorgis, E.; Drekolias, D.; Frantzi, M.; Mullen, W.; Fragkoulis, C.; et al. Proteome-based classification of Nonmuscle Invasive Bladder Cancer. Int. J. Cancer 2020, 146, 281–294. [Google Scholar] [CrossRef]
- Lee, H.; Kim, K.; Woo, J.; Park, J.; Kim, H.; Lee, K.E.; Kim, H.; Kim, Y.; Moon, K.C.; Kim, J.Y.; et al. Quantitative Proteomic Analysis Identifies AHNAK (Neuroblast Differentiation-associated Protein AHNAK) as a Novel Candidate Biomarker for Bladder Urothelial Carcinoma Diagnosis by Liquid-based Cytology. Mol. Cell. Proteom. 2018, 17, 1788–1802. [Google Scholar] [CrossRef]
- Brown, F.M. Urine cytology. It is still the gold standard for screening? Urol. Clin. N. Am. 2000, 27, 25–37. [Google Scholar] [CrossRef]
- Clark, P.E.; Spiess, P.E.; Agarwal, N.; Bangs, R.; Boorjian, S.A.; Buyyounouski, M.K.; Efstathiou, J.A.; Flaig, T.W.; Friedlander, T.; Greenberg, R.E.; et al. NCCN Guidelines Insights: Bladder Cancer, Version 2.2016. J. Natl. Compr. Cancer Netw. 2016, 14, 1213–1224. [Google Scholar] [CrossRef] [PubMed]
- Allison, D.B.; VandenBussche, C.J. A Review of Urine Ancillary Tests in the Era of the Paris System. Acta Cytol. 2020, 64, 182–192. [Google Scholar] [CrossRef] [PubMed]
- Tsukita, S.; Yonemura, S.; Tsukita, S. ERM proteins: Head-to-tail regulation of actin-plasma membrane interaction. Trends Biochem. Sci. 1997, 22, 53–58. [Google Scholar] [CrossRef]
- Clucas, J.; Valderrama, F. ERM proteins in cancer progression. J. Cell Sci. 2014, 127, 267–275. [Google Scholar] [CrossRef]
- Sanchez-Carbayo, M.; Socci, N.D.; Charytonowicz, E.; Lu, M.; Prystowsky, M.; Childs, G.; Cordon-Cardo, C. Molecular profiling of bladder cancer using cDNA microarrays: Defining histogenesis and biological phenotypes. Cancer Res. 2002, 62, 6973–6980. [Google Scholar]
- Carmeci, C.; Thompson, D.A.; Kuang, W.W.; Lightdale, N.; Furthmayr, H.; Weigel, R.J. Moesin expression is associated with the estrogen receptor-negative breast cancer phenotype. Surgery 1998, 124, 211–217. [Google Scholar] [CrossRef]
- Wang, Q.; Lu, X.; Zhao, S.; Pang, M.; Wu, X.; Wu, H.; Hoffman, R.M.; Yang, Z.; Zhang, Y. Moesin Expression Is Associated with Glioblastoma Cell Proliferation and Invasion. Anticancer Res. 2017, 37, 2211–2218. [Google Scholar] [CrossRef]
- Uhlen, M.; Zhang, C.; Lee, S.; Sjöstedt, E.; Fagerberg, L.; Bidkhori, G.; Benfeitas, R.; Arif, M.; Liu, Z.; Edfors, F.; et al. A pathology atlas of the human cancer transcriptome. Science 2017, 357, eaan2507. [Google Scholar] [CrossRef]
- Mertens, D.; Wolf, S.; Schroeter, P.; Schaffner, C.; Döhner, H.; Stilgenbauer, S.; Lichter, P. Down-regulation of candidate tumor suppressor genes within chromosome band 13q14.3 is independent of the DNA methylation pattern in B-cell chronic lymphocytic leukemia. Blood 2002, 99, 4116–4121. [Google Scholar] [CrossRef]
- Tay, Y.; Kats, L.; Salmena, L.; Weiss, D.; Tan, S.M.; Ala, U.; Karreth, F.; Poliseno, L.; Provero, P.; Di Cunto, F.; et al. Coding-independent regulation of the tumor suppressor PTEN by competing endogenous mRNAs. Cell 2011, 147, 344–357. [Google Scholar] [CrossRef] [PubMed]
- Jolly, M.K.; Tripathi, S.C.; Jia, D.; Mooney, S.M.; Celiktas, M.; Hanash, S.M.; Mani, S.A.; Pienta, K.J.; Ben-Jacob, E.; Levine, H. Stability of the hybrid epithelial/mesenchymal phenotype. Oncotarget 2016, 7, 27067–27084. [Google Scholar] [CrossRef]
- Zhang, Y.; Fang, L.; Zang, Y.; Xu, Z. Identification of Core Genes and Key Pathways via Integrated Analysis of Gene Expression and DNA Methylation Profiles in Bladder Cancer. Med. Sci. Monit. 2018, 24, 3024–3033. [Google Scholar] [CrossRef] [PubMed]
- Barbáchano, A.; Fernández-Barral, A.; Pereira, F.; Segura, M.F.; Ordóñez-Morán, P.; Carrillo-de Santa Pau, E.; González-Sancho, J.M.; Hanniford, D.; Martínez, N.; Costales-Carrera, A.; et al. SPROUTY-2 represses the epithelial phenotype of colon carcinoma cells via upregulation of ZEB1 mediated by ETS1 and miR-200/miR-150. Oncogene 2016, 35, 2991–3003. [Google Scholar]
- Selvakumar, P.; Owens, T.A.; David, J.M.; Petrelli, N.J.; Christensen, B.C.; Lakshmikuttyamma, A.; Rajasekaran, A.K. Epigenetic silencing of Na, K-ATPase β 1 subunit gene ATP1B1 by methylation in clear cell renal cell carcinoma. Epigenetics 2014, 9, 579–586. [Google Scholar] [CrossRef] [PubMed]
- Royle, S.J.; Bright, N.A.; Lagnado, L. Clathrin is required for the function of the mitotic spindle. Nature 2005, 434, 1152–1157. [Google Scholar] [CrossRef] [PubMed]
- Raval-Fernandes, S.; Kickhoefer, V.A.; Kitchen, C.; Rome, L.H. Increased susceptibility of vault poly (ADP-ribose) polymerase-deficient mice to carcinogen-induced tumorigenesis. Cancer Res. 2005, 65, 8846–8852. [Google Scholar] [CrossRef] [PubMed]
- Bai, H.; Wang, C.; Qi, Y.; Xu, J.; Li, N.; Chen, L.; Jiang, B.; Zhu, X.; Zhang, H.; Li, X.; et al. Major vault protein suppresses lung cancer cell proliferation by inhibiting STAT3 signaling pathway. BMC Cancer 2019, 19, 454. [Google Scholar] [CrossRef]
- Cullis, J.; Meiri, D.; Sandi, M.J.; Radulovich, N.; Kent, O.A.; Medrano, M.; Mokady, D.; Normand, J.; Larose, J.; Marcotte, R.; et al. The RhoGEF GEF-H1 is required for oncogenic RAS signaling via KSR-1. Cancer Cell 2014, 25, 181–195. [Google Scholar] [CrossRef]
- Satelli, A.; Li, S. Vimentin in cancer and its potential as a molecular target for cancer therapy. Cell. Mol. Life Sci. 2011, 68, 3033–3046. [Google Scholar] [CrossRef]
- Foran, E.; McWilliam, P.; Kelleher, D.; Croke, D.T.; Long, A. The leukocyte protein L-plastin induces proliferation, invasion and loss of E-cadherin expression in colon cancer cells. Int. J. Cancer 2006, 118, 2098–2104. [Google Scholar] [CrossRef]
- Savoy, R.M.; Ghosh, P.M. The dual role of filamin A in cancer: Can’t live with (too much of) it, can’t live without it. Endocr. Relat. Cancer 2013, 20, R341–R356. [Google Scholar] [CrossRef] [PubMed]
- Sossey-Alaoui, K.; Pluskota, E.; Davuluri, G.; Bialkowska, K.; Das, M.; Szpak, D.; Lindner, D.J.; Downs-Kelly, E.; Thompson, C.L.; Plow, E.F. Kindlin-3 enhances breast cancer progression and metastasis by activating Twist-mediated angiogenesis. FASEB J. 2014, 28, 2260–2271. [Google Scholar] [CrossRef] [PubMed]
- Boguslawska, J.; Kedzierska, H.; Poplawski, P.; Rybicka, B.; Tanski, Z.; Piekielko-Witkowska, A. Expression of Genes Involved in Cellular Adhesion and Extracellular Matrix Remodeling Correlates with Poor Survival of Patients with Renal Cancer. J. Urol. 2016, 195, 1892–1902. [Google Scholar] [CrossRef] [PubMed]
- Castro-Castro, A.; Ojeda, V.; Barreira, M.; Sauzeau, V.; Navarro-Lérida, I.; Muriel, O.; Couceiro, J.R.; Pimentel-Muíños, F.X.; Del Pozo, M.A.; Bustelo, X.R. Coronin 1A promotes a cytoskeletal-based feedback loop that facilitates Rac1 translocation and activation. EMBO J. 2011, 30, 3913–3927. [Google Scholar] [CrossRef] [PubMed]
- Kramer, M.W.; Kuczyk, M.A.; Hennenlotter, J.; Serth, J.; Schilling, D.; Stenzl, A.; Merseburger, A.S. Decreased expression of galectin-3 predicts tumour recurrence in pTa bladder cancer. Oncol. Rep. 2008, 20, 1403–1408. [Google Scholar] [CrossRef]
- Choi, Y.L.; Soda, M.; Ueno, T.; Hamada, T.; Haruta, H.; Yamato, A.; Fukumura, K.; Ando, M.; Kawazu, M.; Yamashita, Y.; et al. Oncogenic MAP2K1 mutations in human epithelial tumors. Carcinogenesis 2012, 33, 956–961. [Google Scholar] [CrossRef]
- Li, X.L.; Liu, L.; Li, D.D.; He, Y.P.; Guo, L.H.; Sun, L.P.; Liu, L.N.; Xu, H.X.; Zhang, X.P. Integrin β4 promotes cell invasion and epithelial-mesenchymal transition through the modulation of Slug expression in hepatocellular carcinoma. Sci. Rep. 2017, 7, 40464. [Google Scholar] [CrossRef]
- Brooks, D.L.; Schwab, L.P.; Krutilina, R.; Parke, D.N.; Sethuraman, A.; Hoogewijs, D.; Schörg, A.; Gotwald, L.; Fan, M.; Wenger, R.H.; et al. ITGA6 is directly regulated by hypoxia-inducible factors and enriches for cancer stem cell activity and invasion in metastatic breast cancer models. Mol. Cancer 2016, 15, 26. [Google Scholar] [CrossRef]
- Varone, A.; Mariggiò, S.; Patheja, M.; Maione, V.; Varriale, A.; Vessichelli, M.; Spano, D.; Formiggini, F.; Lo Monte, M.; Brancati, N.; et al. A signalling cascade involving receptor-activated phospholipase A2, glycerophosphoinositol 4-phosphate, Shp1 and Src in the activation of cell motility. Cell Commun. Signal. 2019, 17, 20. [Google Scholar] [CrossRef]
- Katoh, M.; Katoh, M. Identification and characterization of human FMNL1, FMNL2 and FMNL3 genes in silico. Int. J. Oncol. 2003, 22, 1161–1168. [Google Scholar] [CrossRef]
- Li, C.F.; Shen, K.H.; Huang, L.C.; Huang, H.Y.; Wang, Y.H.; Wu, T.F. Annexin-I overexpression is associated with tumour progression and independently predicts inferior disease-specific and metastasis-free survival in urinary bladder urothelial carcinoma. Pathology 2010, 42, 43–49. [Google Scholar] [CrossRef] [PubMed]
- Nutt, J.E.; Durkan, G.C.; Mellon, J.K.; Lunec, J. Matrix metalloproteinases (MMPs) in bladder cancer: The induction of MMP9 by epidermal growth factor and its detection in urine. BJU Int. 2003, 91, 99–104. [Google Scholar] [CrossRef] [PubMed]
- Riethdorf, S.; Frey, S.; Santjer, S.; Stoupiec, M.; Otto, B.; Riethdorf, L.; Koop, C.; Wilczak, W.; Simon, R.; Sauter, G.; et al. Diverse expression patterns of the EMT suppressor grainyhead-like 2 (GRHL2) in normal and tumour tissues. Int. J. Cancer 2016, 138, 949–963. [Google Scholar] [CrossRef] [PubMed]
- Justus, C.R.; Leffler, N.; Ruiz-Echevarria, M.; Yang, L.V. In vitro cell migration and invasion assays. J. Vis. Exp. 2014, 88, 51046. [Google Scholar]
- Costa, E.C.; Moreira, A.F.; de Melo-Diogo, D.; Gaspar, V.M.; Carvalho, M.P.; Correia, I.J. 3D tumor spheroids: An overview on the tools and techniques used for their analysis. Biotechnol. Adv. 2016, 34, 1427–1441. [Google Scholar] [CrossRef]
- Friedl, P.; Alexander, S. Cancer invasion and the microenvironment: Plasticity and reciprocity. Cell 2011, 147, 992–1009. [Google Scholar] [CrossRef]
- Yamada, M.; Sekiguchi, K. Molecular Basis of Laminin-Integrin Interactions. Curr. Top. Membr. 2015, 76, 197–229. [Google Scholar]
- Rognoni, E.; Ruppert, R.; Fässler, R. The kindlin family: Functions, signaling properties and implications for human disease. J. Cell. Sci. 2016, 129, 17–27. [Google Scholar] [CrossRef]
- Yamaguchi, H.; Condeelis, J. Regulation of the actin cytoskeleton in cancer cell migration and invasion. Biochim. Biophys. Acta 2007, 1773, 642–652. [Google Scholar] [CrossRef]
- Tolar, P. Cytoskeletal control of B cell responses to antigens. Nat. Rev. Immunol. 2017, 17, 621–634. [Google Scholar] [CrossRef] [PubMed]
- Han, D.; Moon, S.; Kim, Y.; Kim, J.; Jin, J.; Kim, Y. In-depth proteomic analysis of mouse microglia using a combination of FASP and StageTip-based, high pH, reversed-phase fractionation. Proteomics 2013, 13, 2984–2988. [Google Scholar] [CrossRef] [PubMed]
- Rappsilber, J.; Mann, M.; Ishihama, Y. Protocol for micro-purification, enrichment, pre-fractionation and storage of peptides for proteomics using StageTips. Nat. Protoc. 2007, 2, 1896–1906. [Google Scholar] [CrossRef] [PubMed]
- Han, D.; Jin, J.; Woo, J.; Min, H.; Kim, Y. Proteomic analysis of mouse astrocytes and their secretome by a combination of FASP and StageTip-based, high pH, reversed-phase fractionation. Proteomics 2014, 14, 1604–1609. [Google Scholar] [CrossRef]
- Tyanova, S.; Temu, T.; Cox, J. The MaxQuant computational platform for mass spectrometry-based shotgun proteomics. Nat. Protoc. 2016, 11, 2301–2319. [Google Scholar] [CrossRef]
- Cox, J.; Neuhauser, N.; Michalski, A.; Scheltema, R.A.; Olsen, J.V.; Mann, M. Andromeda: A peptide search engine integrated into the MaxQuant environment. J. Proteome Res. 2011, 10, 1794–1805. [Google Scholar] [CrossRef]
- Kim, J.Y.; Lee, H.; Woo, J.; Yue, W.; Kim, K.; Choi, S.; Jang, J.J.; Kim, Y.; Park, I.A.; Han, D.; et al. Reconstruction of pathway modification induced by nicotinamide using multi-omic network analyses in triple negative breast cancer. Sci. Rep. 2017, 7, 3466. [Google Scholar] [CrossRef]
- Carey, S.P.; Martin, K.E.; Reinhart-King, C.A. Three-dimensional collagen matrix induces a mechanosensitive invasive epithelial phenotype. Sci. Rep. 2017, 7, 42088. [Google Scholar] [CrossRef]
- Detre, S.; Saclani Jotti, G.; Dowsett, M. A “quickscore” method for immunohistochemical semiquantitation: Validation for oestrogen receptor in breast carcinomas. J. Clin. Pathol. 1995, 48, 876–878. [Google Scholar] [CrossRef]
- Vizcaíno, J.A.; Deutsch, E.W.; Wang, R.; Csordas, A.; Reisinger, F.; Ríos, D.; Dianes, J.A.; Sun, Z.; Farrah, T.; Bandeira, N.; et al. ProteomeXchange provides globally coordinated proteomics data submission and dissemination. Nat. Biotechnol. 2014, 32, 223–226. [Google Scholar] [CrossRef]
- Kaimal, V.; Bardes, E.E.; Tabar, S.C.; Jegga, A.G.; Aronow, B.J. ToppCluster: A multiple gene list feature analyzer for comparative enrichment clustering and network-based dissection of biological systems. Nucleic Acids Res. 2010, 38, W96–W102. [Google Scholar] [CrossRef] [PubMed]
- Szklarczyk, D.; Gable, A.L.; Lyon, D.; Junge, A.; Wyder, S.; Huerta-Cepas, J.; Simonovic, M.; Doncheva, N.T.; Morris, J.H.; Bork, P.; et al. STRING v11: Protein-protein association networks with increased coverage, supporting functional discovery in genome-wide experimental datasets. Nucleic Acids Res. 2019, 47, D607–D613. [Google Scholar] [CrossRef] [PubMed]
- Shannon, P.; Markiel, A.; Ozier, O.; Baliga, N.S.; Wang, J.T.; Ramage, D.; Amin, N.; Schwikowski, B.; Ideker, T. Cytoscape: A software environment for integrated models of biomolecular interaction networks. Genome Res. 2003, 13, 2498–2504. [Google Scholar] [CrossRef] [PubMed]
- Tyanova, S.; Temu, T.; Sinitcyn, P.; Carlson, A.; Hein, M.Y.; Geiger, T.; Mann, M.; Cox, J. The Perseus computational platform for comprehensive analysis of (prote)omics data. Nat. Methods 2016, 13, 731–740. [Google Scholar] [CrossRef] [PubMed]






| Moesin Immunoreactivity, n (%) | p-Value | H-Score | p-Value | ||
|---|---|---|---|---|---|
| Negative (n = 11) | Positive (n = 19) | ||||
| NIBUC (n = 13) | 8 (72.7) | 5 (26.3) | 0.046 | 56.15 | 0.042 |
| SIBUC (n = 10) | 2 (18.2) | 8 (42.1) | 133.50 | ||
| MIBUC (n = 7) | 1 (9.1) | 6 (31.6) | 165.71 | ||
| NIBUC (n = 13) | 8 (72.7) | 5 (26.3) | 0.023 | 56.15 | 0.014 |
| IBUC (n = 17) | 3 (27.3) | 14 (73.7) | 146.76 | ||
| Proteomic Analysis | ICC Validation | |||||
|---|---|---|---|---|---|---|
| NIBUC, n (%) | SIBUC, n (%) | MIBUC, n (%) | NIBUC, n (%) | SIBUC, n (%) | MIBUC, n (%) | |
| n = 6 | n = 5 | n = 5 | n = 13 | n = 10 | n = 7 | |
| Age (years) | ||||||
| 50-60 | 0 (0.0) | 1 (20) | 0 (0) | 2 (15.4) | 1 (10) | 1 (14.3) |
| 60-70 | 5 (83.3) | 2 (40) | 4 (80) | 7 (53.8) | 2 (20) | 2 (28.6) |
| >70 | 1 (16.7) | 2 (40) | 1 (20) | 4 (30.8) | 7 (70) | 4 (57.1) |
| Gender | ||||||
| Male | 5 (83.3) | 5 (100) | 5 (100) | 12 (92.3) | 10 (100) | 6 (85.7) |
| Female | 1 (16.7) | 0 (0) | 0 (0) | 1 (7.7) | 0 (0) | 1 (14.3) |
| Pathologic diagnosis | ||||||
| Suspicious for high-grade urothelial carcinoma | 5 (83.3) | 3 (60) | 4 (80) | 8 (61.5) | 2 (20) | 2 (28.6) |
| High-grade urothelial carcinoma | 1 (16.7) | 2 (40) | 1 (20) | 5 (38.5) | 8 (80) | 5 (71.4) |
| Papillary urothelial carcinoma, high-grade | 6 (100) | 4 (80) | 0 (0) | 13 (100) | 10 (100) | 3 (42.9) |
| Invasive urothelial carcinoma, high grade | 0 (0) | 1 (20) | 5 (100) | 0 (0) | 0 (0) | 4 (57.1) |
| Concurrent carcinoma in situ | 1 (16.7) | 2 (40) | 1 (20) | 5 (38.5) | 3 (30) | 0 (0) |
| pT stage | ||||||
| pTa/pTis | 6 (100) | 0 (0) | 0 (0) | 13 (100) | 0 (0) | 0 (0) |
| pT1 | 0 (0) | 5 (100) | 0 (0) | 0 (0) | 10 (100) | 0 (0) |
| pT2+ | 0 (0) | 0 (0) | 5 (100) | 0 (0) | 0 (0) | 7 (100) |
| AJCC stage | ||||||
| 0a/0is | 6 (100) | 0 (0) | 0 (0) | 13 (100) | 0 (0) | 0 (0) |
| I | 0 (0) | 5 (100) | 0 (0) | 0 (0) | 10 (100) | 0 (0) |
| II+ | 0 (0) | 0 (0) | 5 (100) | 0 (0) | 0 (0) | 7 (100) |
| Treatment | ||||||
| Transurethral resection | 6 (100) | 5 (100) | 1 (20) | 13 (100) | 10 (100) | 1 (14.3) |
| Radical cystectomy | 0 (0) | 0 (0) | 4 (80) | 0 (0) | 0 (0) | 6 (85.7) |
© 2020 by the authors. Licensee MDPI, Basel, Switzerland. This article is an open access article distributed under the terms and conditions of the Creative Commons Attribution (CC BY) license (http://creativecommons.org/licenses/by/4.0/).
Share and Cite
Park, J.H.; Lee, C.; Han, D.; Lee, J.S.; Lee, K.M.; Song, M.J.; Kim, K.; Lee, H.; Moon, K.C.; Kim, Y.; et al. Moesin (MSN) as a Novel Proteome-Based Diagnostic Marker for Early Detection of Invasive Bladder Urothelial Carcinoma in Liquid-Based Cytology. Cancers 2020, 12, 1018. https://doi.org/10.3390/cancers12041018
Park JH, Lee C, Han D, Lee JS, Lee KM, Song MJ, Kim K, Lee H, Moon KC, Kim Y, et al. Moesin (MSN) as a Novel Proteome-Based Diagnostic Marker for Early Detection of Invasive Bladder Urothelial Carcinoma in Liquid-Based Cytology. Cancers. 2020; 12(4):1018. https://doi.org/10.3390/cancers12041018
Chicago/Turabian StylePark, Jeong Hwan, Cheol Lee, Dohyun Han, Jae Seok Lee, Kyung Min Lee, Min Ji Song, Kwangsoo Kim, Heonyi Lee, Kyung Chul Moon, Youngsoo Kim, and et al. 2020. "Moesin (MSN) as a Novel Proteome-Based Diagnostic Marker for Early Detection of Invasive Bladder Urothelial Carcinoma in Liquid-Based Cytology" Cancers 12, no. 4: 1018. https://doi.org/10.3390/cancers12041018
APA StylePark, J. H., Lee, C., Han, D., Lee, J. S., Lee, K. M., Song, M. J., Kim, K., Lee, H., Moon, K. C., Kim, Y., Jung, M., Moon, J. H., Lee, H., & Ryu, H. S. (2020). Moesin (MSN) as a Novel Proteome-Based Diagnostic Marker for Early Detection of Invasive Bladder Urothelial Carcinoma in Liquid-Based Cytology. Cancers, 12(4), 1018. https://doi.org/10.3390/cancers12041018

