Role of Damage DNA-Binding Protein 1 in Pancreatic Cancer Progression and Chemoresistance
Abstract
1. Introduction
2. Results
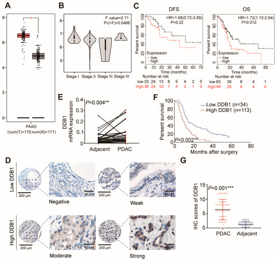
2.1. DDB1 Expression Is Positively Correlated with PDAC Prognosis
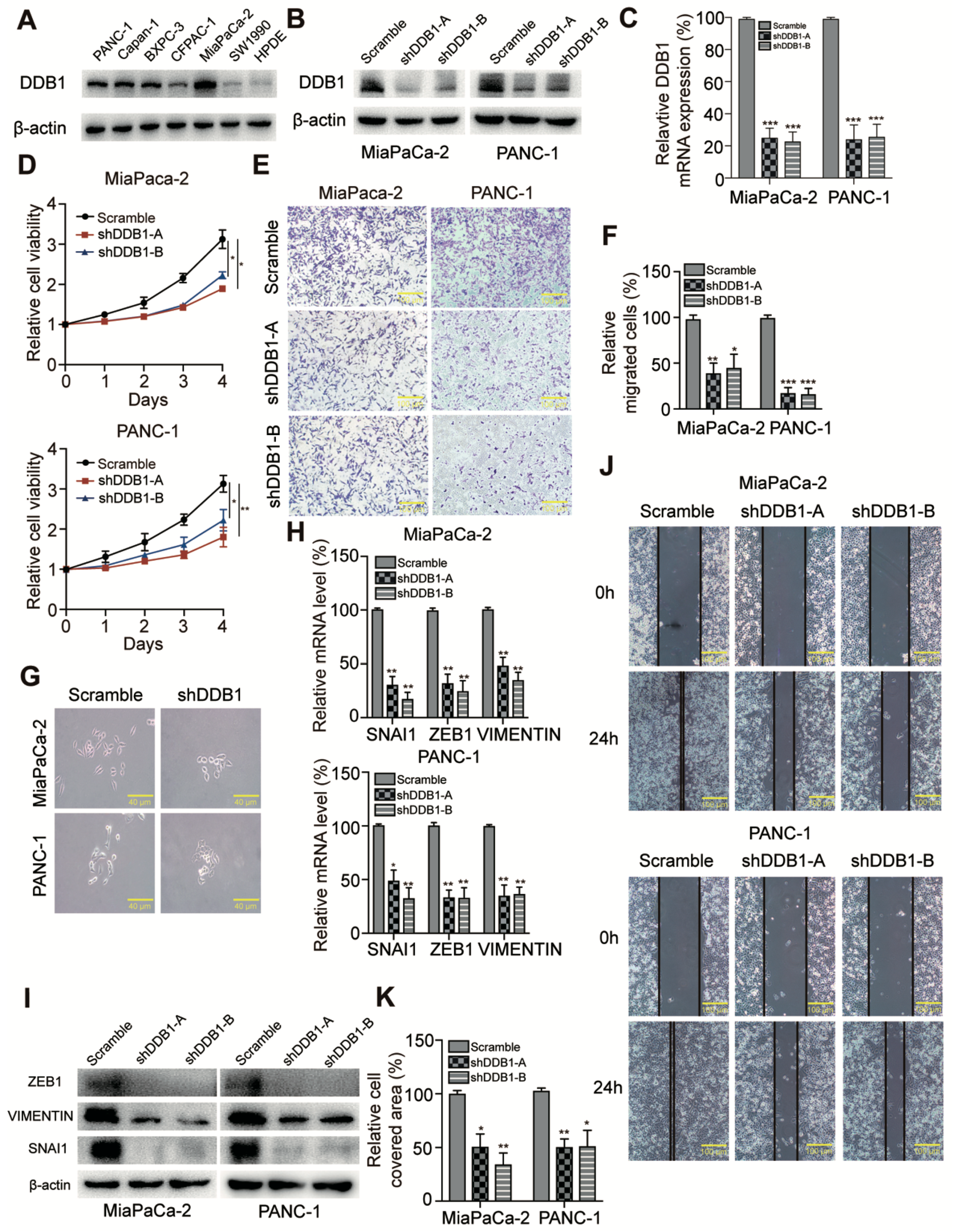
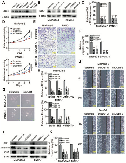
2.2. DDB1 Is Required for Cell Proliferation and EMT in PDAC
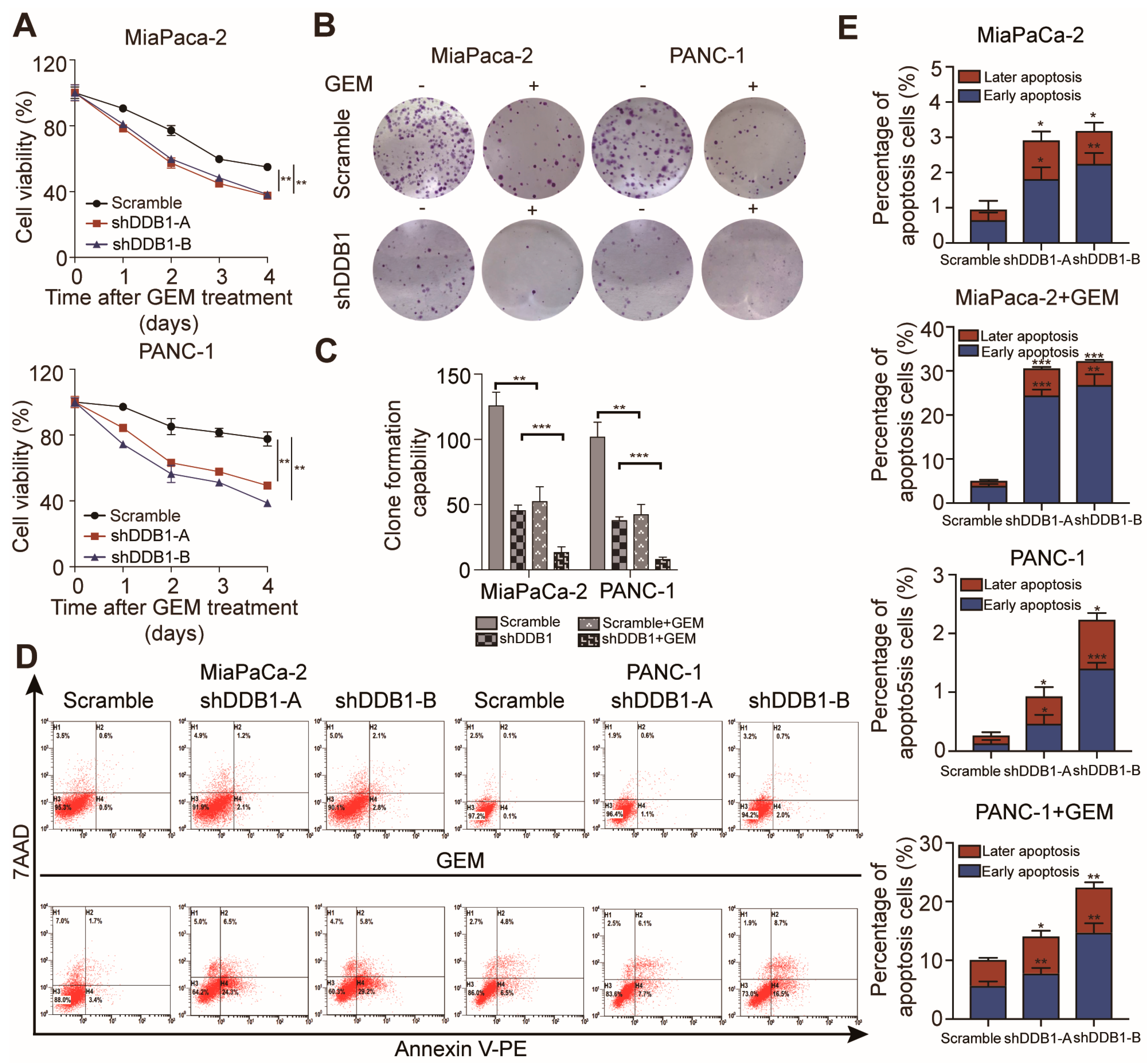
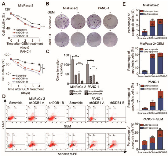
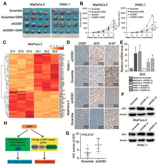
2.3. Abrogation of DDB1 Expression Increases PDAC Cell Sensitivity to GEM
2.4. DDB1 Knockdown Sensitizes Pancreatic Xenograft Tumors to GEM Treatment
2.5. DDB1 Is Correlated with dCK Expression
3. Discussion
4. Materials and Methods
4.1. Cell Culture
4.2. IHC
4.3. Plasmids
4.4. Cell Viability Assay
4.5. Flow Cytometry
4.6. Wound Healing Assay and Transwell Migration Assays
4.7. RNA Isolation and Quantitative Real-Time PCR
4.8. Western Blotting
4.9. Colony Formation Assay
4.10. RNA Sequencing
4.11. Animal Model
4.12. Statistical Analysis
5. Conclusions
Supplementary Materials
Author Contributions
Funding
Conflicts of Interest
References
- Siegel, R.L.; Miller, K.D.; Jemal, A. Cancer statistics, 2019. CA Cancer J. Clin. 2019, 69, 7–34. [Google Scholar] [CrossRef] [PubMed]
- Burris, H.A., 3rd; Moore, M.J.; Andersen, J.; Green, M.R.; Rothenberg, M.L.; Modiano, M.R.; Cripps, M.C.; Portenoy, R.K.; Storniolo, A.M.; Tarassoff, P.; et al. Improvements in survival and clinical benefit with gemcitabine as first-line therapy for patients with advanced pancreas cancer: a randomized trial. J. Clin. Oncol. 1997, 15, 2403–2413. [Google Scholar] [CrossRef] [PubMed]
- Chiaravalli, M.; Reni, M.; O’Reilly, E.M. Pancreatic ductal adenocarcinoma: State-of-the-art 2017 and new therapeutic strategies. Cancer Treat Rev. 2017, 60, 32–43. [Google Scholar] [CrossRef] [PubMed]
- Rauchwerger, D.R.; Firby, P.S.; Hedley, D.W.; Moore, M.J. Equilibrative-sensitive nucleoside transporter and its role in gemcitabine sensitivity. Cancer Res. 2000, 60, 6075–6079. [Google Scholar] [PubMed]
- Hazra, S.; Ort, S.; Konrad, M.; Lavie, A. Structural and kinetic characterization of human deoxycytidine kinase variants able to phosphorylate 5-substituted deoxycytidine and thymidine analogues. Biochemistry 2010, 49, 6784–6790. [Google Scholar] [CrossRef]
- Marechal, R.; Bachet, J.B.; Mackey, J.R.; Dalban, C.; Demetter, P.; Graham, K.; Couvelard, A.; Svrcek, M.; Bardier-Dupas, A.; Hammel, P.; et al. Levels of gemcitabine transport and metabolism proteins predict survival times of patients treated with gemcitabine for pancreatic adenocarcinoma. Gastroenterology 2012, 143, 664–674.e6. [Google Scholar] [CrossRef]
- Sierzega, M.; Pach, R.; Kulig, P.; Legutko, J.; Kulig, J. Prognostic Implications of Expression Profiling for Gemcitabine-Related Genes (hENT1, dCK, RRM1, RRM2) in Patients With Resectable Pancreatic Adenocarcinoma Receiving Adjuvant Chemotherapy. Pancreas 2017, 46, 684–689. [Google Scholar] [CrossRef]
- Ohhashi, S.; Ohuchida, K.; Mizumoto, K.; Fujita, H.; Egami, T.; Yu, J.; Toma, H.; Sadatomi, S.; Nagai, E.; Tanaka, M. Down-regulation of deoxycytidine kinase enhances acquired resistance to gemcitabine in pancreatic cancer. Anticancer Res. 2008, 28, 2205–2212. [Google Scholar]
- Rhim, A.D.; Mirek, E.T.; Aiello, N.M.; Maitra, A.; Bailey, J.M.; McAllister, F.; Reichert, M.; Beatty, G.L.; Rustgi, A.K.; Vonderheide, R.H.; et al. EMT and dissemination precede pancreatic tumor formation. Cell 2012, 148, 349–361. [Google Scholar] [CrossRef]
- Yamada, S.; Fuchs, B.C.; Fujii, T.; Shimoyama, Y.; Sugimoto, H.; Nomoto, S.; Takeda, S.; Tanabe, K.K.; Kodera, Y.; Nakao, A. Epithelial-to-mesenchymal transition predicts prognosis of pancreatic cancer. Surgery 2013, 154, 946–954. [Google Scholar] [CrossRef]
- Zhou, W.; Lv, R.; Qi, W.; Wu, D.; Xu, Y.; Liu, W.; Mou, Y.; Wang, L. Snail contributes to the maintenance of stem cell-like phenotype cells in human pancreatic cancer. PLoS ONE 2014, 9, e87409. [Google Scholar] [CrossRef] [PubMed]
- Yeh, J.I.; Levine, A.S.; Du, S.; Chinte, U.; Ghodke, H.; Wang, H.; Shi, H.; Hsieh, C.L.; Conway, J.F.; Van Houten, B.; et al. Damaged DNA induced UV-damaged DNA-binding protein (UV-DDB) dimerization and its roles in chromatinized DNA repair. Proc. Natl. Acad. Sci. USA 2012, 109, E2737–E2746. [Google Scholar] [CrossRef] [PubMed]
- Yamaji, S.; Zhang, M.; Zhang, J.; Endo, Y.; Bibikova, E.; Goff, S.P.; Cang, Y. Hepatocyte-specific deletion of DDB1 induces liver regeneration and tumorigenesis. Proc. Natl. Acad. Sci. USA 2010, 107, 22237–22242. [Google Scholar] [CrossRef] [PubMed]
- Liu, Z.; Yanagisawa, K.; Griesing, S.; Iwai, M.; Kano, K.; Hotta, N.; Kajino, T.; Suzuki, M.; Takahashi, T. TTF-1/NKX2-1 binds to DDB1 and confers replication stress resistance to lung adenocarcinomas. Oncogene 2017, 36, 3740–3748. [Google Scholar] [CrossRef] [PubMed]
- Hu, X.; Meng, Y.; Xu, L.; Qiu, L.; Wei, M.; Su, D.; Qi, X.; Wang, Z.; Yang, S.; Liu, C.; et al. Cul4 E3 ubiquitin ligase regulates ovarian cancer drug resistance by targeting the antiapoptotic protein BIRC3. Cell Death Dis. 2019, 10, 104. [Google Scholar] [CrossRef] [PubMed]
- Meng, Q.; Shi, S.; Liang, C.; Liang, D.; Hua, J.; Zhang, B.; Xu, J.; Yu, X. Abrogation of glutathione peroxidase-1 drives EMT and chemoresistance in pancreatic cancer by activating ROS-mediated Akt/GSK3beta/Snail signaling. Oncogene 2018, 37, 5843–5857. [Google Scholar] [CrossRef]
- Hu, Q.; Qin, Y.; Xiang, J.; Liu, W.; Xu, W.; Sun, Q.; Ji, S.; Liu, J.; Zhang, Z.; Ni, Q.; et al. dCK negatively regulates the NRF2/ARE axis and ROS production in pancreatic cancer. Cell Prolif. 2018, 51, e12456. [Google Scholar] [CrossRef]
- Chen, Z.; Wang, K.; Hou, C.; Jiang, K.; Chen, B.; Chen, J.; Lao, L.; Qian, L.; Zhong, G.; Liu, Z.; et al. CRL4B(DCAF11) E3 ligase targets p21 for degradation to control cell cycle progression in human osteosarcoma cells. Sci. Rep. 2017, 7, 1175. [Google Scholar] [CrossRef]
- Kotake, Y.; Zeng, Y.; Xiong, Y. DDB1-CUL4 and MLL1 mediate oncogene-induced p16INK4a activation. Cancer Res. 2009, 69, 1809–1814. [Google Scholar] [CrossRef]
- Hu, J.; Zacharek, S.; He, Y.J.; Lee, H.; Shumway, S.; Duronio, R.J.; Xiong, Y. WD40 protein FBW5 promotes ubiquitination of tumor suppressor TSC2 by DDB1-CUL4-ROC1 ligase. Genes Dev. 2008, 22, 866–871. [Google Scholar] [CrossRef]
- Choi, S.H.; Wright, J.B.; Gerber, S.A.; Cole, M.D. Myc protein is stabilized by suppression of a novel E3 ligase complex in cancer cells. Genes Dev. 2010, 24, 1236–1241. [Google Scholar] [CrossRef] [PubMed]
- Mo, Y.; Lin, R.; Liu, P.; Tan, M.; Xiong, Y.; Guan, K.L.; Yuan, H.X. SIRT7 deacetylates DDB1 and suppresses the activity of the CRL4 E3 ligase complexes. FEBS J. 2017, 284, 3619–3636. [Google Scholar] [CrossRef] [PubMed]
- Zhao, H.; Duan, Q.; Zhang, Z.; Li, H.; Wu, H.; Shen, Q.; Wang, C.; Yin, T. Up-regulation of glycolysis promotes the stemness and EMT phenotypes in gemcitabine-resistant pancreatic cancer cells. J. Cell Mol. Med. 2017, 21, 2055–2067. [Google Scholar] [CrossRef] [PubMed]
- Hiramoto, H.; Muramatsu, T.; Ichikawa, D.; Tanimoto, K.; Yasukawa, S.; Otsuji, E.; Inazawa, J. miR-509-5p and miR-1243 increase the sensitivity to gemcitabine by inhibiting epithelial-mesenchymal transition in pancreatic cancer. Sci. Rep. 2017, 7, 4002. [Google Scholar] [CrossRef]
- Zheng, X.; Carstens, J.L.; Kim, J.; Scheible, M.; Kaye, J.; Sugimoto, H.; Wu, C.C.; LeBleu, V.S.; Kalluri, R. Epithelial-to-mesenchymal transition is dispensable for metastasis but induces chemoresistance in pancreatic cancer. Nature 2015, 527, 525–530. [Google Scholar] [CrossRef]
- Wang, H.; Chen, Y.; Han, J.; Meng, Q.; Xi, Q.; Wu, G.; Zhang, B. DCAF4L2 promotes colorectal cancer invasion and metastasis via mediating degradation of NFkappab negative regulator PPM1B. Am. J. Transl. Res. 2016, 8, 405–418. [Google Scholar]
- Wu, Y.; Wang, Y.; Lin, Y.; Liu, Y.; Wang, Y.; Jia, J.; Singh, P.; Chi, Y.I.; Wang, C.; Dong, C.; et al. Dub3 inhibition suppresses breast cancer invasion and metastasis by promoting Snail1 degradation. Nat. Commun. 2017, 8, 14228. [Google Scholar] [CrossRef]
- Zhang, P.; Wei, Y.; Wang, L.; Debeb, B.G.; Yuan, Y.; Zhang, J.; Yuan, J.; Wang, M.; Chen, D.; Sun, Y.; et al. ATM-mediated stabilization of ZEB1 promotes DNA damage response and radioresistance through CHK1. Nat. Cell Biol. 2014, 16, 864–875. [Google Scholar] [CrossRef]
- Marechal, R.; Mackey, J.R.; Lai, R.; Demetter, P.; Peeters, M.; Polus, M.; Cass, C.E.; Salmon, I.; Deviere, J.; Van Laethem, J.L. Deoxycitidine kinase is associated with prolonged survival after adjuvant gemcitabine for resected pancreatic adenocarcinoma. Cancer 2010, 116, 5200–5206. [Google Scholar] [CrossRef]
- Maity, G.; Ghosh, A.; Gupta, V.; Haque, I.; Sarkar, S.; Das, A.; Dhar, K.; Bhavanasi, S.; Gunewardena, S.S.; Von Hoff, D.D.; et al. CYR61/CCN1 Regulates dCK and CTGF and Causes Gemcitabine-resistant Phenotype in Pancreatic Ductal Adenocarcinoma. Mol. Cancer Ther. 2019, 18, 788–800. [Google Scholar] [CrossRef]
- Zhong, R.; Xin, R.; Chen, Z.; Liang, N.; Liu, Y.; Ma, S.; Liu, X. The Role of Deoxycytidine Kinase (dCK) in Radiation-Induced Cell Death. Int. J. Mol. Sci. 2016, 17, 1939. [Google Scholar] [CrossRef] [PubMed]
- Bunimovich, Y.L.; Nair-Gill, E.; Riedinger, M.; McCracken, M.N.; Cheng, D.; McLaughlin, J.; Radu, C.G.; Witte, O.N. Deoxycytidine kinase augments ATM-Mediated DNA repair and contributes to radiation resistance. PLoS ONE 2014, 9, e104125. [Google Scholar] [CrossRef] [PubMed]
- Yang, C.; Lee, M.; Hao, J.; Cui, X.; Guo, X.; Smal, C.; Bontemps, F.; Ma, S.; Liu, X.; Engler, D.; et al. Deoxycytidine kinase regulates the G2/M checkpoint through interaction with cyclin-dependent kinase 1 in response to DNA damage. Nucleic Acids Res. 2012, 40, 9621–9632. [Google Scholar] [CrossRef] [PubMed]
- Yan, T.; Li, H.Y.; Wu, J.S.; Niu, Q.; Duan, W.H.; Han, Q.Z.; Ji, W.M.; Zhang, T.; Lv, W. Astaxanthin inhibits gemcitabine-resistant human pancreatic cancer progression through EMT inhibition and gemcitabine resensitization. Oncol. Lett. 2017, 14, 5400–5408. [Google Scholar] [CrossRef] [PubMed]
- Hu, Q.; Qin, Y.; Zhang, B.; Liang, C.; Ji, S.; Shi, S.; Xu, W.; Xiang, J.; Liang, D.; Ni, Q.; et al. FBW7 increases the chemosensitivity of pancreatic cancer cells to gemcitabine through upregulation of ENT1. Oncol. Rep. 2017, 38, 2069–2077. [Google Scholar] [CrossRef] [PubMed]
- Sun, Q.; Xu, W.; Ji, S.; Qin, Y.; Liu, W.; Hu, Q.; Zhang, Z.; Liu, M.; Yu, X.; Xu, X. Role of hepatocyte nuclear factor 4 alpha in cell proliferation and gemcitabine resistance in pancreatic adenocarcinoma. Cancer Cell Int. 2019, 19, 49. [Google Scholar] [CrossRef] [PubMed]
- Moffat, J.; Grueneberg, D.A.; Yang, X.; Kim, S.Y.; Kloepfer, A.M.; Hinkle, G.; Piqani, B.; Eisenhaure, T.M.; Luo, B.; Grenier, J.K.; et al. A lentiviral RNAi library for human and mouse genes applied to an arrayed viral high-content screen. Cell 2006, 124, 1283–1298. [Google Scholar] [CrossRef]
- Ji, S.; Zhang, B.; Liu, J.; Qin, Y.; Liang, C.; Shi, S.; Jin, K.; Liang, D.; Xu, W.; Xu, H.; et al. ALDOA functions as an oncogene in the highly metastatic pancreatic cancer. Cancer Lett. 2016, 374, 127–135. [Google Scholar] [CrossRef]




| DDB1 Expression | ||||
|---|---|---|---|---|
| Features | Total (n = 147) | Low (n = 34) | High (n = 113) | p |
| Age (years) | 0.136 | |||
| ≤60 | 70 | 20 | 50 | |
| >60 | 77 | 14 | 63 | |
| Sex | 0.477 | |||
| Male | 83 | 21 | 62 | |
| Female | 64 | 13 | 51 | |
| AJCC stage | 0.246 | |||
| I-IIA | 78 | 21 | 57 | |
| IIB-III | 69 | 13 | 56 | |
| Grade | 0.888 | |||
| High/moderate | 88 | 20 | 68 | |
| Low | 59 | 14 | 45 | |
| Tumor size (cm) | 0.646 | |||
| <4 | 99 | 24 | 75 | |
| ≥4 | 48 | 10 | 38 | |
| Vascular invasion | 0.994 | |||
| No | 121 | 28 | 93 | |
| Yes | 26 | 6 | 20 | |
| CA19-9≥37 U/mL | 0.678 | |||
| No | 35 | 9 | 26 | |
| Yes | 112 | 25 | 87 | |
| Features | N | Univariable Analysis | Multivariable Analysis | ||
|---|---|---|---|---|---|
| HR (95% CI) | p | HR (95% CI) | p | ||
| All | |||||
| Age (years) | |||||
| >60 | 77 | 1.134 (0.805–1.596) | 0.472 | ||
| ≤60 | 70 | ||||
| Sex | |||||
| Female | 64 | 1.184 (0.836–1.677) | 0.341 | ||
| Male | 83 | ||||
| AJCC stage | |||||
| IIB-III | 69 | 1.883 (1.334–2.660) | <0.001 | 1.846 (1.307–2.609) | 0.001 |
| I-IIA | 78 | ||||
| Grade | |||||
| Low | 59 | 1.223 (0.862–1.735) | 0.259 | ||
| High/moderate | 88 | ||||
| Tumor size (cm) | |||||
| ≥4 | 48 | 1.496 (1.038–2.157) | 0.031 | 1.522 (1.054–2.197) | 0.025 |
| <4 | 99 | ||||
| Vascular emboli | |||||
| Yes | 26 | 1.248 (0.800–1.945) | 0.329 | ||
| No | 121 | ||||
| DDB1 expression | |||||
| High | 113 | 1.990 (1.288–3.076) | 0.002 | 1.909 (1.235–2.950) | 0.004 |
| Low | 34 | ||||
| CA19-9≥37 U/mL | |||||
| Yes | 112 | 0.933 (0.626–1.390) | 0.732 | ||
| No | 35 | ||||
© 2019 by the authors. Licensee MDPI, Basel, Switzerland. This article is an open access article distributed under the terms and conditions of the Creative Commons Attribution (CC BY) license (http://creativecommons.org/licenses/by/4.0/).
Share and Cite
Zhang, Y.; Lei, Y.; Xu, J.; Hua, J.; Zhang, B.; Liu, J.; Liang, C.; Meng, Q.; Yu, X.; Shi, S. Role of Damage DNA-Binding Protein 1 in Pancreatic Cancer Progression and Chemoresistance. Cancers 2019, 11, 1998. https://doi.org/10.3390/cancers11121998
Zhang Y, Lei Y, Xu J, Hua J, Zhang B, Liu J, Liang C, Meng Q, Yu X, Shi S. Role of Damage DNA-Binding Protein 1 in Pancreatic Cancer Progression and Chemoresistance. Cancers. 2019; 11(12):1998. https://doi.org/10.3390/cancers11121998
Chicago/Turabian StyleZhang, Yiyin, Yubin Lei, Jin Xu, Jie Hua, Bo Zhang, Jiang Liu, Chen Liang, Qingcai Meng, Xianjun Yu, and Si Shi. 2019. "Role of Damage DNA-Binding Protein 1 in Pancreatic Cancer Progression and Chemoresistance" Cancers 11, no. 12: 1998. https://doi.org/10.3390/cancers11121998
APA StyleZhang, Y., Lei, Y., Xu, J., Hua, J., Zhang, B., Liu, J., Liang, C., Meng, Q., Yu, X., & Shi, S. (2019). Role of Damage DNA-Binding Protein 1 in Pancreatic Cancer Progression and Chemoresistance. Cancers, 11(12), 1998. https://doi.org/10.3390/cancers11121998

