Machine Learning-Driven Structural Optimization of a Bistable RF MEMS Switch for Enhanced RF Performance
Abstract
1. Introduction
- Proposal of a novel I-clamp bistable RF MEMS switch to obtain better performance at higher frequencies;
- Development of an ML-based optimization model for the I-clamp bistable RF MEMS switch structure to minimize RF losses and improve isolation, enabling faster design convergence compared to traditional EM simulation-driven methods;
- Implementation of activation functions to model nonlinear relationships between structural parameters and RF performance in ML-based optimization of the proposed RF MEMS switch.
2. Modeled Device—Electrothermally Actuated Bistable RF MEMS Switch
2.1. Structural Description
2.2. Working Mechanism
2.3. Need for Structure Modification
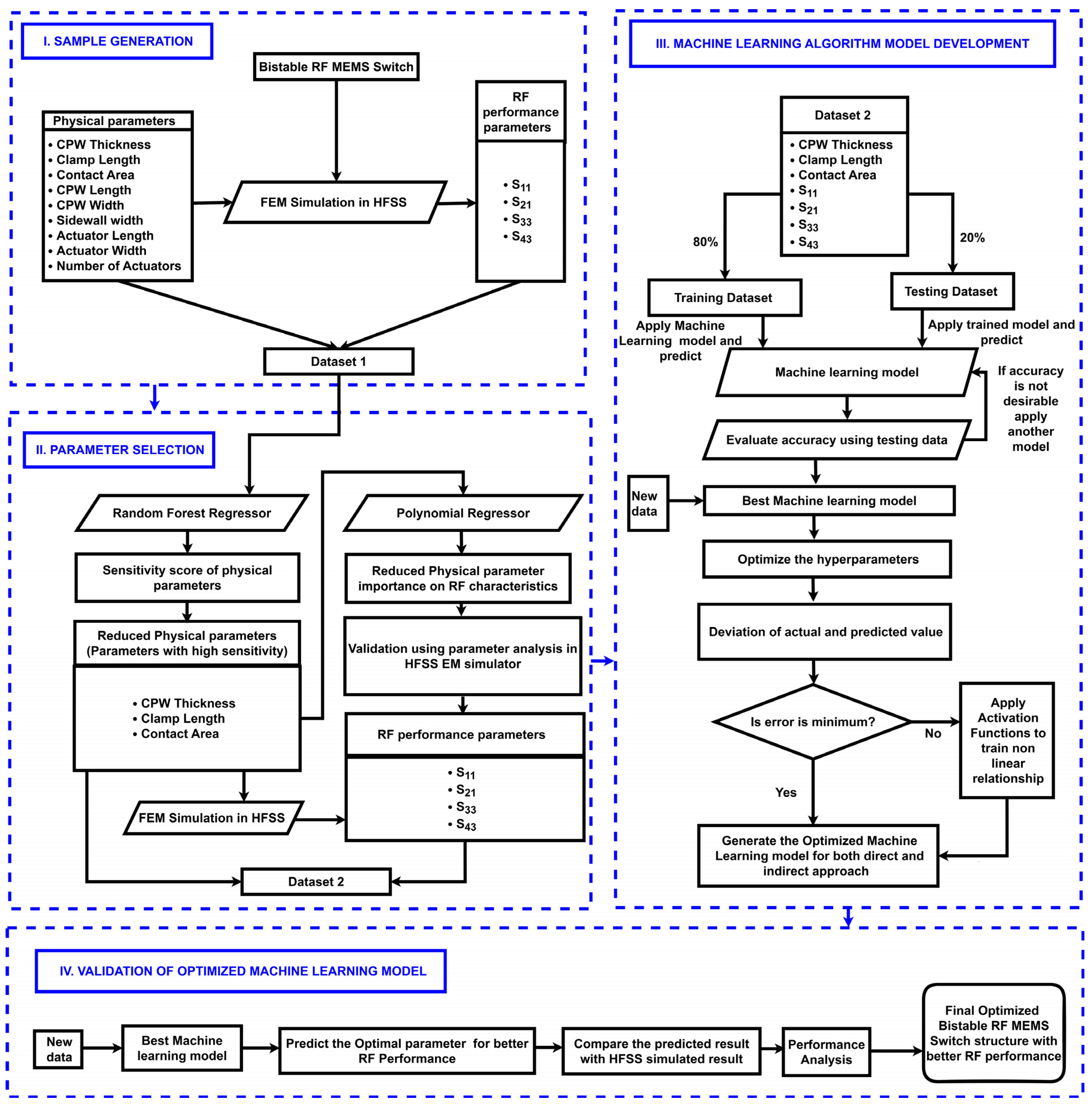
3. Optimization of an I-Clamp Bistable Lateral RF MEMS Switch Using a Machine Learning Model
3.1. Sample Generation
3.2. Parameter Selection
3.3. Machine Learning Model Development
3.4. Augmenting Data-Driven Models with Physical Constraints
3.5. Active Learning and Surrogate Modeling
3.6. Validation of the Machine Learning Model
4. Results and Discussion
5. Conclusions
Author Contributions
Funding
Data Availability Statement
Conflicts of Interest
References
- Atherton, W.A. Miniaturization of Electronics. In From Compass to Computer; Palgrave: London, UK, 1984; pp. 237–267. [Google Scholar] [CrossRef]
- CTN Editorial. Predicting the Future of Communications Technologies|IEEE Communications Society. IEEE Communication Society. 2025. Available online: https://www.comsoc.org/publications/ctn/predicting-future-communications-technologies (accessed on 21 April 2025).
- Akyildiz, I.F.; Kak, A.; Nie, S. 6G and Beyond: The Future of Wireless Communications Systems. IEEE Access 2020, 8, 133995–134030. [Google Scholar] [CrossRef]
- Dai, M.; Huang, N.; Wu, Y.; Gao, J.; Su, Z. Unmanned-Aerial-Vehicle-Assisted Wireless Networks: Advancements, Challenges, and Solutions. IEEE Internet Things J. 2023, 10, 4117–4147. [Google Scholar] [CrossRef]
- Zhang, H.; Dai, J.; Zhang, W.; Fernandez, R.E.; Sobahi, N.; Chircov, C.; Grumezescu, A.M. Microelectromechanical Systems (MEMS) for Biomedical Applications. Micromachines 2022, 13, 164. [Google Scholar] [CrossRef] [PubMed]
- Frazier, A.B.; Warrington, R.O.; Friedrich, C. The Miniaturization Technologies: Past, Present, and Future. IEEE Trans. Ind. Electron. 1995, 42, 423–430. [Google Scholar] [CrossRef]
- Iannacci, J. RF-MEMS Technology for High-Performance Passives, 2nd ed.; IOP Publishing: Bristol, UK, 2022. [Google Scholar] [CrossRef]
- Cao, T.; Hu, T.; Zhao, Y. Research Status and Development Trend of MEMS Switches: A Review. Micromachines 2020, 11, 694. [Google Scholar] [CrossRef]
- Ferrari, V.; Comini, E.; Baù, M.; Zappa, D.; Shaheen, S.; Arslan, T.; Lomax, P. The Design, Simulation, and Parametric Optimization of an RF MEMS Variable Capacitor with an S-Shaped Beam. Micro 2024, 4, 474–489. [Google Scholar] [CrossRef]
- Wu, G.; Xu, J.; Ng, E.J.; Chen, W. MEMS Resonators for Frequency Reference and Timing Applications. J. Microelectromech. Syst. 2020, 29, 1137–1166. [Google Scholar] [CrossRef]
- Mirebrahimi, S.M.; Dousti, M.; Afrang, S. MEMS tunable filters based on DGS and waveguide structures: A literature review. Analog Integr. Circuits Signal Process. 2021, 108, 141–164. [Google Scholar] [CrossRef]
- Rahiminejad, S.; Alonso-Delpino, M.; Reck, T.; Peralta, A.; Lin, R.; Jung-Kubiak, C.; Chattopadhyay, G. A Low-Loss Silicon MEMS Phase Shifter Operating in the 550-GHz Band. IEEE Trans. Terahertz Sci. Technol. 2021, 11, 477–485. [Google Scholar] [CrossRef]
- Goel, S.; Gupta, N. Design, optimization and analysis of reconfigurable antenna using RF MEMS switch. Microsyst. Technol. 2020, 26, 2829–2837. [Google Scholar] [CrossRef]
- Le, H.T.; Haque, R.I.; Ouyang, Z.; Lee, S.W.; Fried, S.I.; Zhao, D.; Qiu, M.; Han, A. MEMS inductor fabrication and emerging applications in power electronics and neurotechnologies. Microsyst. Nanoeng. 2021, 7, 59. [Google Scholar] [CrossRef] [PubMed]
- Perez, C.; Garvi, R.; Lopez, G.; Quintero, A.; Leger, F.; Amaral, P.; Wiesbauer, A.; Hernandez, L. A VCO-Based ADC with Direct Connection to a Microphone MEMS, 80-dB Peak SNDR and 438-μW Power Consumption. IEEE Sens. J. 2023, 23, 8466–8477. [Google Scholar] [CrossRef]
- Gilasgar, M.; Barlabe, A.; Pradell, L. High-Efficiency Reconfigurable Dual-Band Class-F Power Amplifier with Harmonic Control Network Using MEMS. IEEE Microw. Wirel. Components Lett. 2020, 30, 677–680. [Google Scholar] [CrossRef]
- Rebeiz, G.M.; Muldavin, J.B. RF MEMS switches and switch circuits. IEEE Microw. Mag. 2001, 2, 59–71. [Google Scholar] [CrossRef]
- Shao, B.; Lu, C.; Xiang, Y.; Li, F.; Song, M. Comprehensive Review of RF MEMS Switches in Satellite Communications. Sensors 2024, 24, 3135. [Google Scholar] [CrossRef]
- Iannacci, J.; Tagliapietra, G. Prospects of Micro/Nanotechnologies (MEMS/NEMS) in the Emerging Scenario of 6G with Focus on RF-MEMS. In Proceedings of the 2023 16th International Conference on Advanced Technologies, Systems and Services in Telecommunications (TELSIKS), Nis, Serbia, 25–27 October 2023; pp. 13–20. [Google Scholar] [CrossRef]
- Iannacci, J.; Poor, H.V. Review and Perspectives of Micro/Nano Technologies as Key-Enablers of 6G. IEEE Access 2022, 10, 55428–55458. [Google Scholar] [CrossRef]
- Xu, Y.; Tian, Y.; Zhang, B.; Duan, J.; Yan, L. A novel RF MEMS switch on frequency reconfigurable antenna application. Microsyst. Technol. 2018, 24, 3833–3841. [Google Scholar] [CrossRef]
- Percy, J.J.; Kanthamani, S. Revolutionizing wireless communication: A review perspective on design and optimization of RF MEMS switches. Microelectron. J. 2023, 139, 105891. [Google Scholar] [CrossRef]
- Kurmendra; Kumar, R. A review on RF micro-electro-mechanical-systems (MEMS) switch for radio frequency applications. Microsyst. Technol. 2021, 27, 2525–2542. [Google Scholar] [CrossRef]
- Qiu, J.; Lang, J.H.; Slocum, A.H.; Weber, A.C. A bulk-micromachined bistable relay with U-shaped thermal actuators. J. Microelectromech. Syst. 2005, 14, 1099–1109. [Google Scholar] [CrossRef]
- Huang, H.W.; Yang, Y.J. A MEMS bistable device with push-on-push-off capability. J. Microelectromech. Syst. 2013, 22, 7–9. [Google Scholar] [CrossRef]
- Steiner, H.; Hortschitz, W.; Stifter, M.; Keplinger, F. Thermal actuated passive bistable MEMS switch. In Proceedings of the 2014 Microelectronic Systems Symposium (MESS), Vienna, Austria, 8–9 May 2014; pp. 4–8. [Google Scholar] [CrossRef]
- Yang, Y.J.; Liao, B.T.; Kuo, W.C. A novel 2 × 2 MEMS optical switch using the split cross-bar design. J. Micromech. Microeng. 2007, 17, 875–882. [Google Scholar] [CrossRef]
- Nathan, D.; Howell, L.L. A Self-Retracting Fully Compliant Bistable Micromechanism. J. Microelectromech. Syst. 2003, 12, 273–280. [Google Scholar]
- Yadav, D.; Murthy, N.S.; Palathingal, S.; Shekhar, S.; Giridhar, M.S.; Ananthasuresh, G.K. A two-terminal bistable electrothermally actuated microswitch. J. Microelectromech. Syst. 2019, 28, 540–549. [Google Scholar] [CrossRef]
- Dellaert, D.; Doutreloigne, J. Compact thermally actuated latching MEMS switch with large contact force. Electron. Lett. 2015, 51, 80–81. [Google Scholar] [CrossRef]
- Hu, T.; Zhao, Y.; Li, X.; Zhao, Y.; Bai, Y. Design and characterization of a microelectromechanical system electro-thermal linear motor with interlock mechanism for micro manipulators. Rev. Sci. Instrum. 2016, 87, 035001. [Google Scholar] [CrossRef]
- Pirmoradi, E.; Mirzajani, H.; Badri Ghavifekr, H. Design and simulation of a novel electro-thermally actuated lateral RF MEMS latching switch for low power applications. Microsyst. Technol. 2015, 21, 465–475. [Google Scholar] [CrossRef]
- Baker, M.S.; Howell, L.L. On-chip actuation of an in-plane compliant bistable micromechanism. J. Microelectromech. Syst. 2002, 11, 566–573. [Google Scholar] [CrossRef]
- Percy, J.J.; Kanthamani, S.; Sethuraman, S.; Roomi, S.M.M.; Maheswari, P.U. Artificial Neural Network Approach to Model Sidewall Metallization of Silicon-based Bistable Lateral RF MEMS Switch for Redundancy Applications. Silicon 2022, 14, 9175–9185. [Google Scholar] [CrossRef]
- Marinković, Z.; Marković, V.; Ćirić, T.; Vietzorreck, L.; Pronić-Rančić, O. Artifical neural networks in RF MEMS switch modelling. Facta Univ.-Ser. Electron. Energ. 2016, 29, 177–191. [Google Scholar] [CrossRef]
- Sarker, N.; Podder, P.; Mondal, M.R.H.; Shafin, S.S.; Kamruzzaman, J. Applications of Machine Learning and Deep Learning in Antenna Design, Optimization, and Selection: A Review. IEEE Access 2023, 11, 103890–103915. [Google Scholar] [CrossRef]
- Dahrouj, H.; Alghamdi, R.; Alwazani, H.; Bahanshal, S.; Ahmad, A.A.; Faisal, A.; Shalabi, R.; Alhadrami, R.; Subasi, A.; Al-Nory, M.T.; et al. An Overview of Machine Learning-Based Techniques for Solving Optimization Problems in Communications and Signal Processing. IEEE Access 2021, 9, 74908–74938. [Google Scholar] [CrossRef]
- El Misilmani, H.M.; Naous, T.; Al Khatib, S.K. A review on the design and optimization of antennas using machine learning algorithms and techniques. Int. J. RF Microw. Comput. Eng. 2020, 30, e22356. [Google Scholar] [CrossRef]
- Mahmood, M.R.; Matin, M.A.; Sarigiannidis, P.; Goudos, S.K. A Comprehensive Review on Artificial Intelligence/Machine Learning Algorithms for Empowering the Future IoT Toward 6G Era. IEEE Access 2022, 10, 87535–87562. [Google Scholar] [CrossRef]
- Liu, B.; Deferm, N.; Zhao, D.; Reynaert, P.; Gielen, G.G.E. An efficient high-frequency linear RF amplifier synthesis method based on evolutionary computation and machine learning techniques. IEEE Trans. Comput. Des. Integr. Circuits Syst. 2012, 31, 981–993. [Google Scholar] [CrossRef]
- Luo, W.; Dai, F.; Liu, Y.; Wang, X.; Li, M. Pulse-driven MEMS gas sensor combined with machine learning for selective gas identification. Microsyst. Nanoeng. 2025, 11, 72. [Google Scholar] [CrossRef]
- Haque, M.A.; Nahin, K.H.; Nirob, J.H.; Ahmed, M.K.; Sawaran Singh, N.S.; Paul, L.C.; Algarni, A.D.; ElAffendi, M.; El-Latif, A.A.A.; Ateya, A.A. Multiband THz MIMO antenna with regression machine learning techniques for isolation prediction in IoT applications. Sci. Rep. 2025, 15, 7701. [Google Scholar] [CrossRef]
- Bahar, D.; Dvivedi, A.; Kumar, P. Optimizing the quality characteristics of glass composite vias for RF-MEMS using central composite design, metaheuristics, and bayesian regularization-based machine learning. Meas. J. Int. Meas. Confed. 2025, 243, 116323. [Google Scholar] [CrossRef]
- Peng, Y.; Yang, X.; Li, D.; Ma, Z.; Liu, Z.; Bai, X.; Mao, Z. Predicting flow status of a flexible rectifier using cognitive computing. Expert Syst. Appl. 2025, 264, 125878. [Google Scholar] [CrossRef]
- Mao, Z.; Kobayashi, R.; Nabae, H.; Suzumori, K. Multimodal Strain Sensing System for Shape Recognition of Tensegrity Structures by Combining Traditional Regression and Deep Learning Approaches. IEEE Robot. Autom. Lett. 2024, 9, 10050–10056. [Google Scholar] [CrossRef]
- Dubey, S.R.; Singh, S.K.; Chaudhuri, B.B. Activation functions in deep learning: A comprehensive survey and benchmark. Neurocomputing 2022, 503, 92–108. [Google Scholar] [CrossRef]
- Jagtap, A.D.; Karniadakis, G.E. How important are activation functions in regression and classification? A survey, performance comparison, and future directions. J. Mach. Learn. Model. Comput. 2023, 4, 21–75. [Google Scholar] [CrossRef]
- Enyinna Nwankpa, C.; Ijomah, W.; Gachagan, A.; Marshall, S. Activation Functions: Comparison of Trends in Practice and Research for Deep Learning. November 2018. Available online: https://arxiv.org/abs/1811.03378v1 (accessed on 21 April 2025).
- Bajwa, R.; Yapici, M.K. Machine Learning-Based Modeling and Generic Design Optimization Methodology for Radio-Frequency Microelectromechanical Devices. Sensors 2023, 23, 4001. [Google Scholar] [CrossRef] [PubMed]
- Ardehshiri, A.; Karimi, G.; Dehdasht-Heydari, R. Design and optimization of a low voltage RF switch MEMS capacitance using genetic algorithm and Taguchi method. Circuit World 2019, 45, 53–64. [Google Scholar] [CrossRef]
- Thalluri, L.N.; Bommu, S.; Rao, S.M.; Rao, K.S.; Guha, K.; Kiran, S.S. Target Application Based Design Approach for RF MEMS Switches using Artificial Neural Networks. Trans. Electr. Electron. Mater. 2022, 23, 509–521. [Google Scholar] [CrossRef]
- Ardehshiri, A.; Soltanian, F.; Moradkhani, M.; Nosrati, M. Enhancing Micro-Pump Efficiency: Multi-Objective Optimization of Low Voltage MEMS Switches for Drug Delivery Applications. Digit. Technol. Res. Appl. 2024, 3, 73–88. [Google Scholar] [CrossRef]
- Liang, J.; Liu, J.; Yang, Y.; Wang, F. The design of RF MEMS switch based on adaptive chaotic perturbation particle swarm optimization algorithm. In Proceedings of the 2014 10th International Conference on Natural Computation (ICNC), Xiamen, China, 19–21 August 2014; pp. 291–296. [Google Scholar] [CrossRef]
- Zhang, Y.; Ding, G.; Shun, X.; Gu, D.; Cai, B.; Lai, Z. Preparing of a high speed bistable electromagnetic RF MEMS switch. Sens. Actuators A Phys. 2007, 134, 532–537. [Google Scholar] [CrossRef]
- Sun, Z.; Bian, W.; Zhao, J. A zero static power consumption bi-stable RF MEMS switch based on inertial generated timing sequence method. Microsyst. Technol. 2022, 28, 973–984. [Google Scholar] [CrossRef]
- Daneshmand, M.; Fouladi, S.; Mansour, R.R.; Lisi, M.; Stajcer, T. Thermally actuated latching RF MEMS switch and its characteristics. IEEE Trans. Microw. Theory Tech. 2009, 57, 3229–3238. [Google Scholar] [CrossRef]
- Naito, Y.; Nakamura, K.; Uenishi, K. Laterally movable triple electrodes actuator toward low voltage and fast response RF-MEMS switches. Sensors 2019, 19, 864. [Google Scholar] [CrossRef]




















| Stable State | Return Loss | Insertion Loss | Isolation Loss |
|---|---|---|---|
| 1 | S11 | S21 | S43 |
| 2 | S33 | S43 | S21 |
| Physical Parameter | Lower Limit | Upper Limit |
|---|---|---|
| CPW thickness | 0.01 µm | 10 µm |
| CPW length | 652 µm | 850 µm |
| CPW width | 30 µm | 50 µm |
| Clamp length | 80 µm | 270 µm |
| Contact area | 80 µm | 150 µm |
| Sidewall width | 0.1 µm | 0.5 µm |
| Actuator length | 500 µm | 1500 µm |
| Actuator width | 1 µm | 20 µm |
| No. of actuators | 10 | 100 |
| Hyperparameters | Direct Method | Indirect Method |
|---|---|---|
| Optimal Values | ||
| colsample bytree | 0.871 | 0.818 |
| gamma | 0.140 | 0.725 |
| learning rate | 0.178 | 0.291 |
| max depth | 5 | 7 |
| min child weight | 4.165 | 2.376 |
| n estimators | 380 | 154 |
| reg alpha | 0.080 | 0.771 |
| reg lambda | 0.794 | 0.765 |
| subsample | 0.777 | 0.961 |
| Physical Parameters | RF Performance | ||||||||||||
|---|---|---|---|---|---|---|---|---|---|---|---|---|---|
| CT (µm) | L (µm) | W (µm) | CL (µm) | CA (µm) | SW (µm) | AL (µm) | AW (µm) | AN | F (GHz) | S11 (dB) | S21 (dB) | S33 (dB) | S43 (dB) |
| 1 | 800 | 40 | 260 | 80 | 0.1 | 500 | 1 | 10 | 10 | −5.2 | −4 | −0.4 | −23 |
| 0.5 | 750 | 40 | 152 | 145 | 0.1 | 1500 | 20 | 100 | 4 | −16 | −1 | −0.3 | −80 |
| 8 | 800 | 35 | 98 | 100 | 0.25 | 1450 | 10 | 80 | 2 | −20 | −0.6 | −0.2 | −85 |
| Direct Method | |||||||
|---|---|---|---|---|---|---|---|
| Input Parameters | Output Parameters | ||||||
| Contact Area (µm) | Clamp Length (µm) | CPW Thickness (µm) | Freq (GHz) | S11 (dB) | S21 (dB) | S33 (dB) | S43 (dB) |
| 80 | 80 | 5 | 1.18 | −20.47 | −0.548 | −0.051 | −81.03 |
| 80 | 218 | 0.2 | 6.87 | −9.150 | −1.407 | −0.648 | −70.39 |
| 100 | 220 | 0.38 | 9.87 | −7.23 | −2.090 | −0.441 | −64.02 |
| 20 | 220 | 0.08 | 5.9 | −11.65 | −1.280 | −1.130 | −71.54 |
| 75 | 130 | 0.5 | 3.98 | −12.26 | −0.928 | −0.283 | −71.64 |
| Indirect Method | |||||||
| Input Parameters | Output Parameters | ||||||
| S11 (dB) | S21 (dB) | S33 (dB) | S43 (dB) | Freq (GHz) | Contact Area (µm) | Clamp Length (µm) | CPW Thickness (µm) |
| −6.50 | −2.303 | −0.339 | −68.24 | 10 | 10 | 220 | 0.5 |
| −14.02 | −0.888 | −0.103 | −75.41 | 3.9 | 145 | 219 | 0.45 |
| −20.3 | −0.601 | −0.207 | −80.67 | 1.2 | 40 | 120 | 0.55 |
| −8.050 | −1.674 | −0.233 | −65.95 | 7.2 | 80 | 100 | 0.71 |
| −12.47 | −0.995 | −0.159 | −76.32 | 4.31 | 77 | 222 | 1.05 |
| Performance Metrics | Direct Method | ||||||||
|---|---|---|---|---|---|---|---|---|---|
| Decision Tree | Random Forest | ANN | KNN | XGB | ADA | CAT | GBM | LightGBM | |
| MSE | 0.897 | 1.123 | 1.567 | 1.789 | 0.187 | 3.189 | 0.246 | 0.255 | 0.255 |
| RMSE | 0.532 | 0.678 | 0.894 | 0.923 | 0.295 | 1.448 | 0.139 | 0.150 | 0.1522 |
| MAE | 0.621 | 0.734 | 0.856 | 0.912 | 0.071 | 1.055 | 0.041 | 0.045 | 0.0511 |
| R2 | 0.899 | 0.923 | 0.945 | 0.967 | 0.996 | 0.773 | 0.997 | 0.997 | 0.997 |
| Accuracy (%) | 97.65 | 98.45 | 98.78 | 98.90 | 99.83 | 48.266 | 96.55 | 96.121 | 95.66 |
| MAPE | 5.678 | 6.789 | 7.123 | 7.456 | 3.070 | 38.313 | 2.118 | 2.584 | 2.944 |
| RMSPE | 45.678 | 56.789 | 67.123 | 78.456 | 30.403 | 113.609 | 13.572 | 26.465 | 37.423 |
| Performance Metrics | Indirect Method | ||||||||
| Decision Tree | Random Forest | ANN | KNN | XGB | ADA | CAT | GBM | LightGBM | |
| MSE | 10.567 | 12.789 | 14.123 | 16.789 | 5.424 | 1019 | 138.943 | 158.206 | 76.569 |
| RMSE | 11.678 | 14.345 | 16.789 | 18.123 | 9.768 | 276.11 | 115.697 | 10.782 | 6.200 |
| MAE | 9.123 | 10.567 | 12.345 | 13.678 | 4.719 | 19.079 | 7.714 | 3.485 | 4.14 |
| R2 | 0.745 | 0.812 | 0.834 | 0.856 | 0.863 | 0.415 | 0.853 | 0.892 | 0.889 |
| Accuracy (%) | 88.45 | 90.78 | 92.12 | 94.56 | 94.941 | 25.083 | 41.15 | 44.249 | 43.622 |
| MAPE | 36.789 | 40.123 | 43.456 | 45.789 | 33.59 | 68.797 | 33.036 | 27.791 | 26.807 |
| RMSPE | 178.789 | 190.123 | 200.456 | 210.789 | 228.21 | 157.704 | 136.012 | 128.029 | 121.85 |
| Activation Function | Nonlinear | Differentiable | Zero-Centered | Vanishing Gradient-Resistant | Exploding Gradient-Resistant |
|---|---|---|---|---|---|
| Binary Step | ✓ | ✗ | ✗ | ✗ | ✗ |
| Sigmoid | ✓ | ✓ | ✗ | ✗ | ✗ |
| Tanh | ✓ | ✓ | ✓ | ✓ | ✗ |
| Arctan | ✓ | ✓ | ✓ | ✓ | ✗ |
| ReLU | ✓ | ✓ | ✗ | ✓ | ✗ |
| Parametric ReLU | ✓ | ✓ | ✗ | ✓ | ✗ |
| ELU | ✓ | ✓ | ✓ | ✓ | ✗ |
| Softmax | ✓ | ✓ | ✗ | ✗ | ✗ |
| Leaky ReLU | ✓ | ✓ | ✗ | ✓ | ✗ |
| Randomized ReLU | ✓ | ✓ | ✗ | ✓ | ✗ |
| SELU | ✓ | ✓ | ✓ | ✓ | ✓ |
| Linear Unit | ✗ | ✓ | ✓ | ✓ | ✓ |
| Swish | ✓ | ✓ | ✓ | ✓ | ✓ |
| Hard Sigmoid | ✓ | ✓ | ✗ | ✗ | ✗ |
| GELU | ✓ | ✓ | ✓ | ✓ | ✓ |
| Mish | ✓ | ✓ | ✓ | ✓ | ✓ |
| SiLU | ✓ | ✓ | ✓ | ✓ | ✓ |
| ReLU6 | ✓ | ✓ | ✗ | ✓ | ✓ |
| Hard Swish | ✓ | ✓ | ✓ | ✓ | ✓ |
| Maxout | ✓ | ✓ | ✓ | ✓ | ✓ |
| Shifted Softplus | ✓ | ✓ | ✓ | ✓ | ✓ |
| Concatenated ReLU | ✓ | ✓ | ✗ | ✓ | ✓ |
| Squared ReLU | ✓ | ✓ | ✗ | ✗ | ✗ |
| Tanh Exponential | ✓ | ✓ | ✓ | ✓ | ✗ |
| Kernel | ✓ | ✓ | ✓ | ✓ | ✓ |
| Polynomial Kernel | ✓ | ✓ | ✓ | ✓ | ✓ |
| SReLU | ✓ | ✓ | ✓ | ✓ | ✓ |
| Log Softplus Error | ✓ | ✓ | ✗ | ✗ | ✗ |
| PELU | ✓ | ✓ | ✓ | ✓ | ✓ |
| Elish | ✓ | ✓ | ✓ | ✓ | ✓ |
| SerReLU | ✓ | ✓ | ✓ | ✓ | ✓ |
| Activation Function | MSE |
|---|---|
| tanh | 814.13 |
| arctan | 1.59 × 1024 |
| relu | 1367.04 |
| parametric relu | 1369 |
| exponential linear unit | 10,285,604 |
| softplus | 1936.77 |
| leaky_relu | 1369 |
| randomized relu | 1375 |
| scaled exponential linear_unit | 10,285,604.19 |
| swish | 1345.36 |
| gaussian error linear unit | 121 |
| mish | 1258 |
| selu | 1375 |
| sigmoid linear unit | 1365 |
| relu6 | 1363 |
| hard swish | 1345 |
| maxout | 1367 |
| shifted softplus | 2064 |
| concatenated relu | 1363 |
| tanh exp | 130 |
| kernel | 0.12 |
| polynomial kernel | 316 |
| srelu | 42,278,321 |
| pelu | 761,599,066 |
| elish | 1361 |
| serrelu | 1357 |
| siren | 1360 |
| Ref. | Actuation Type | Structure | Insertion Loss (dB) | Isolation (dB) | Return Loss (dB) | Frequency (GHz) | Design Tools Used |
|---|---|---|---|---|---|---|---|
| Zhang et al. [54] | Electromagnetic | Cantilever beam | −0.11 | −43 | - | 3 | ANSYS |
| Sun et al. [55] | Electrostatic | Two cantilevers | − 1.9 | − 33.18 | - | 6 | HFSS |
| Daneshmand et al. [56] | Electrothermal | Bridge | −0.8 | −20 | −20 | 20 | COMSOL |
| Pirmoradi et al. [32] | Electrothermal | Slider | −1 | −20 | −10 | 140 | HFSS and COMSOL |
| Naito et al. [57] | Electrostatic | Movable electrodes | −0.5 | −30 | - | 5 | ADS |
| † Percy et al. [34] | Electrothermal | H-clamp | −1.7 | −65 | −10 | 6 | HFSS and ANN model |
| † This work | Electrothermal | I clamp | −0.8 | −70 | −11 | 10 | HFSS and kernel-based XGBoost model |
| Analysis | Insertion Loss (dB) | Isolation (dB) | Return Loss (dB) |
|---|---|---|---|
| EM simulation | −0.8 | −70 | −11 |
| Post-layout | −0.65 | −70 | −10.5 |
Disclaimer/Publisher’s Note: The statements, opinions and data contained in all publications are solely those of the individual author(s) and contributor(s) and not of MDPI and/or the editor(s). MDPI and/or the editor(s) disclaim responsibility for any injury to people or property resulting from any ideas, methods, instructions or products referred to in the content. |
© 2025 by the authors. Licensee MDPI, Basel, Switzerland. This article is an open access article distributed under the terms and conditions of the Creative Commons Attribution (CC BY) license (https://creativecommons.org/licenses/by/4.0/).
Share and Cite
Percy, J.J.; Kanthamani, S.; Roomi, S.M.M. Machine Learning-Driven Structural Optimization of a Bistable RF MEMS Switch for Enhanced RF Performance. Micromachines 2025, 16, 680. https://doi.org/10.3390/mi16060680
Percy JJ, Kanthamani S, Roomi SMM. Machine Learning-Driven Structural Optimization of a Bistable RF MEMS Switch for Enhanced RF Performance. Micromachines. 2025; 16(6):680. https://doi.org/10.3390/mi16060680
Chicago/Turabian StylePercy, J. Joslin, S. Kanthamani, and S. Mohamed Mansoor Roomi. 2025. "Machine Learning-Driven Structural Optimization of a Bistable RF MEMS Switch for Enhanced RF Performance" Micromachines 16, no. 6: 680. https://doi.org/10.3390/mi16060680
APA StylePercy, J. J., Kanthamani, S., & Roomi, S. M. M. (2025). Machine Learning-Driven Structural Optimization of a Bistable RF MEMS Switch for Enhanced RF Performance. Micromachines, 16(6), 680. https://doi.org/10.3390/mi16060680

