A Cascaded Dual Spiral Microfluidic Chip for Continuous Separation of Multicomponent Microparticles
Abstract
1. Introduction
2. Materials and Methods
2.1. Chip Design and Working Principle
2.2. Fabrication of the Chip
2.3. Sample Preparation
2.4. Numerical Simulation Setup
2.5. Experimental Setup and Data Quantification
3. Results and Discussion
3.1. Lateral Migration in a Single Spiral Channel
3.2. Quantitative Design of the Flow Resistance Network
3.3. CFD Flow Field Simulation and Flow Split Validation
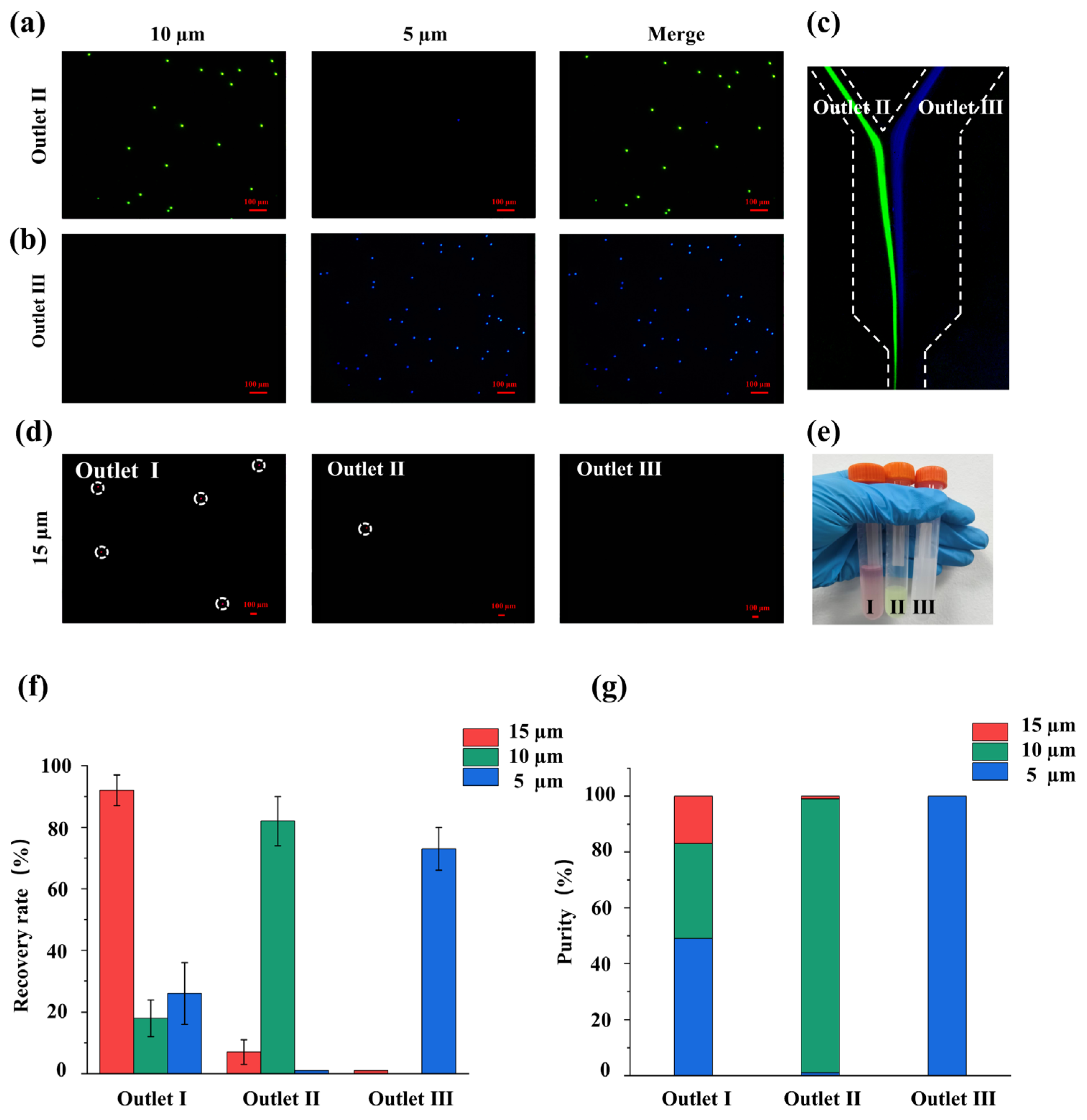
3.4. Sorting Performance of the Cascaded Chip
4. Conclusions
Supplementary Materials
Author Contributions
Funding
Institutional Review Board Statement
Informed Consent Statement
Data Availability Statement
Conflicts of Interest
References
- Lan, Z.; Chen, R.; Zou, D.; Zhao, C. Microfluidic Nanoparticle Separation for Precision Medicine. Adv. Sci. 2025, 12, 2411278. [Google Scholar] [CrossRef]
- Choe, S.; Kim, B.; Kim, M. Progress of Microfluidic Continuous Separation Techniques for Micro-/Nanoscale Bioparticles. Biosensors 2021, 11, 464. [Google Scholar] [CrossRef]
- Nasiri, R.; Shamloo, A.; Ahadian, S.; Amirifar, L.; Akbari, J.; Goudie, M.J.; Lee, K.; Ashammakhi, N.; Dokmeci, M.R.; Di Carlo, D.; et al. Microfluidic-Based Approaches in Targeted Cell/Particle Separation Based on Physical Properties: Fundamentals and Applications. Small 2020, 16, 2000171. [Google Scholar] [CrossRef]
- Liu, Y.; Xu, H.; Li, T.; Wang, W. Microtechnology-Enabled Filtration-Based Liquid Biopsy: Challenges and Practical Considerations. Lab Chip 2021, 21, 994–1015. [Google Scholar] [CrossRef]
- Kutluk, H.; Viefhues, M.; Constantinou, I. Integrated Microfluidics for Single-Cell Separation and On-Chip Analysis: Novel Applications and Recent Advances. Small Sci. 2024, 4, 2300206. [Google Scholar] [CrossRef]
- Lee, S.; Kim, H.; Yang, S. Microfluidic Label-Free Hydrodynamic Separation of Blood Cells: Recent Developments and Future Perspectives. Adv. Mater. Technol. 2023, 8, 2201425. [Google Scholar] [CrossRef]
- Lu, N.; Tay, H.M.; Petchakup, C.; He, L.; Gong, L.; Maw, K.K.; Leong, S.Y.; Lok, W.W.; Ong, H.B.; Guo, R.; et al. Label-Free Microfluidic Cell Sorting and Detection for Rapid Blood Analysis. Lab Chip 2023, 23, 1226–1257. [Google Scholar] [CrossRef] [PubMed]
- Zhu, S.; Jiang, F.; Han, Y.; Xiang, N.; Ni, Z. Microfluidics for Label-Free Sorting of Rare Circulating Tumor Cells. Analyst 2020, 145, 7103–7124. [Google Scholar] [CrossRef] [PubMed]
- Petruzzellis, I.; Vázquez, R.M.; Caragnano, S.; Gaudiuso, C.; Osellame, R.; Ancona, A.; Volpe, A. Lab-on-Chip Systems for Cell Sorting: Main Features and Advantages of Inertial Focusing in Spiral Microchannels. Micromachines 2024, 15, 1135. [Google Scholar] [CrossRef] [PubMed]
- Xiang, N.; Ni, Z. Inertial Microfluidics: Current Status, Challenges, and Future Opportunities. Lab Chip 2022, 22, 4801–4823. [Google Scholar] [CrossRef]
- Wang, W.; Yan, J.; Wang, J.; Wang, Y.; Chen, G.; Weng, Z.; Pang, H.; Wang, X.; Zhang, D. A Review of the Application of Compliance Phenomenon in Particle Separation Within Microfluidic Systems. Micromachines 2025, 16, 1115. [Google Scholar] [CrossRef]
- Nepal, S.; Casalini, J.; Jafek, A.; Gale, B. Application of Inertial Microfluidics for Isolation and Removal of Round Spermatids from a Spermatogenic Cell Sample to Assist In-Vitro Human Spermatogenesis. Micromachines 2025, 16, 500. [Google Scholar] [CrossRef] [PubMed]
- Zhu, Z.; Li, S.; Wu, D.; Ren, H.; Ni, C.; Wang, C.; Xiang, N.; Ni, Z. High-Throughput and Label-Free Enrichment of Malignant Tumor Cells and Clusters from Pleural and Peritoneal Effusions Using Inertial Microfluidics. Lab Chip 2022, 22, 2097–2106. [Google Scholar] [CrossRef] [PubMed]
- Tabatabaei, S.A.; Targhi, M.Z.; Javaherchian, J.; Yaghoubi, M. Basic Concepts of Biological Microparticles Isolation by Inertia Spiral Microchannels in Simple Terms: A Review. J. Micromech. Microeng. 2022, 32, 013001. [Google Scholar] [CrossRef]
- Xiang, N.; Wang, J.; Li, Q.; Han, Y.; Huang, D.; Ni, Z. Precise Size-Based Cell Separation via the Coupling of Inertial Microfluidics and Deterministic Lateral Displacement. Anal. Chem. 2019, 91, 10328–10334. [Google Scholar] [CrossRef]
- Rahi, A.; Kazemi, M.; Pishbin, E.; Karimi, S.; Nazarian, H. Cross Flow Coupled with Inertial Focusing for Separation of Human Sperm Cells from Semen and Simulated TESE Samples. Analyst 2021, 146, 7230–7239. [Google Scholar] [CrossRef]
- Jeon, H.; Perez, C.R.; Kyung, T.; Birnbaum, M.E.; Han, J. Separation of Activated T Cells Using Multidimensional Double Spiral (MDDS) Inertial Microfluidics for High-Efficiency CAR T Cell Manufacturing. Anal. Chem. 2024, 96, 10780–10790. [Google Scholar] [CrossRef]
- Abdulla, A.; Liu, W.; Gholamipour-Shirazi, A.; Sun, J.; Ding, X. High-Throughput Isolation of Circulating Tumor Cells Using Cascaded Inertial Focusing Microfluidic Channel. Anal. Chem. 2018, 90, 4397–4405. [Google Scholar] [CrossRef]
- Li, B.-W.; Wei, K.; Liu, Q.-Q.; Sun, X.-G.; Su, N.; Li, W.-M.; Shang, M.-Y.; Li, J.-M.; Liao, D.; Li, J.; et al. Enhanced Separation Efficiency and Purity of Circulating Tumor Cells Based on the Combined Effects of Double Sheath Fluids and Inertial Focusing. Front. Bioeng. Biotechnol. 2021, 9, 750444. [Google Scholar] [CrossRef]
- Xu, X.; Huang, X.; Sun, J.; Wang, R.; Yao, J.; Han, W.; Wei, M.; Chen, J.; Guo, J.; Sun, L.; et al. Recent progress of inertial microfluidic-based cell separation. Analyst 2021, 146, 7070–7086. [Google Scholar] [CrossRef]
- Mane, S.; Jacob, P.; Hemadri, V.; Dey, P.; Bhand, S.; Tripathi, S. Characterization of the Phagocytic Ability of White Blood Cells Separated Using a Single Curvature Spiral Microfluidic Device. Biomed. Eng. Lett. 2024, 14, 1409–1419. [Google Scholar] [CrossRef]
- Zhang, X.; Zheng, Z.; Gu, Q.; He, Y.; Huang, D.; Liu, Y.; Mi, J.; Oseyemi, A.E. Spiral Microchannels with Concave Cross-Section for Enhanced Cancer Cell Inertial Separation. Microchim. Acta 2024, 191, 634. [Google Scholar] [CrossRef]
- Mehran, A.; Rostami, P.; Saidi, M.S.; Firoozabadi, B.; Kashaninejad, N. High-Throughput, Label-Free Isolation of White Blood Cells from Whole Blood Using Parallel Spiral Microchannels with U-Shaped Cross-Section. Biosensors 2021, 11, 406. [Google Scholar] [CrossRef] [PubMed]
- Di Carlo, D. Inertial Microfluidics. Lab Chip 2009, 9, 3038–3046. [Google Scholar] [CrossRef] [PubMed]
- Segré, G.; Silberberg, A. Radial Particle Displacements in Poiseuille Flow of Suspensions. Nature 1961, 189, 209–210. [Google Scholar] [CrossRef]
- Zhang, J.; Yan, S.; Yuan, D.; Alici, G.; Nguyen, N.-T.; Warkiani, M.E.; Li, W. Fundamentals and Applications of Inertial Microfluidics: A Review. Lab Chip 2016, 16, 10–34. [Google Scholar] [CrossRef]
- Segré, G.; Silberberg, A. Behaviour of Macroscopic Rigid Spheres in Poiseuille Flow Part 2. Experimental Results and Interpretation. J. Fluid Mech. 1962, 14, 136–157. [Google Scholar] [CrossRef]
- Asmolov, E.S. The Inertial Lift on a Spherical Particle in a Plane Poiseuille Flow at Large Channel Reynolds Number. J. Fluid Mech. 1999, 381, 63–87. [Google Scholar] [CrossRef]
- Matas, J.-P.; Morris, J.F.; Guazzelli, É. Inertial Migration of Rigid Spherical Particles in Poiseuille Flow. J. Fluid Mech. 2004, 515, 171–195. [Google Scholar] [CrossRef]
- Zhou, J.; Papautsky, I. Fundamentals of Inertial Focusing in Microchannels. Lab Chip 2013, 13, 1121–1132. [Google Scholar] [CrossRef]
- Di Carlo, D.; Edd, J.F.; Humphry, K.J.; Stone, H.A.; Toner, M. Particle Segregation and Dynamics in Confined Flows. Phys. Rev. Lett. 2009, 102, 094503. [Google Scholar] [CrossRef]
- Amini, H.; Sollier, E.; Masaeli, M.; Xie, Y.; Ganapathysubramanian, B.; Stone, H.A.; Di Carlo, D. Engineering Fluid Flow Using Sequenced Microstructures. Nat. Commun. 2013, 4, 1826. [Google Scholar] [CrossRef] [PubMed]
- Amini, H.; Lee, W.; Di Carlo, D. Inertial Microfluidic Physics. Lab Chip 2014, 14, 2739–2761. [Google Scholar] [CrossRef] [PubMed]
- Brenner, H. The Slow Motion of a Sphere through a Viscous Fluid towards a Plane Surface. Chem. Eng. Sci. 1961, 16, 242–251. [Google Scholar] [CrossRef]
- Yamada, M.; Nakashima, M.; Seki, M. Pinched Flow Fractionation: Continuous Size Separation of Particles Utilizing a Laminar Flow Profile in a Pinched Microchannel. Anal. Chem. 2004, 76, 5465–5471. [Google Scholar] [CrossRef]
- Bhagat, A.A.S.; Kuntaegowdanahalli, S.S.; Papautsky, I. Continuous particle separation in spiral microchannels using dean flows and inertial microfluidics. Lab Chip 2008, 8, 1906–1914. [Google Scholar] [CrossRef]
- Martel, J.M.; Toner, M. Inertial focusing in microfluidics. Annu. Rev. Biomed. Eng. 2014, 16, 371–396. [Google Scholar] [CrossRef]
- Oh, K.W.; Lee, K.; Ahn, B.; Furlani, E.P. Design of pressure-driven microfluidic networks using electric circuit analogy. Lab Chip 2012, 12, 515–545. [Google Scholar] [CrossRef]
- Suteria, N.S.; Nekouei, M.; Vanapalli, S.A. Microfluidic bypass manometry: Highly parallelized measurement of flow resistance of complex channel geometries and trapped droplets. Lab Chip 2018, 18, 343–355. [Google Scholar] [CrossRef]
- Bruus, H. Theoretical Microfluidics; Oxford University Press: Oxford, UK, 2008. [Google Scholar]
- Sutera, S.P.; Skalak, R. The History of Poiseuille’s Law. Annu. Rev. Fluid Mech. 1993, 25, 1–19. [Google Scholar] [CrossRef]






Disclaimer/Publisher’s Note: The statements, opinions and data contained in all publications are solely those of the individual author(s) and contributor(s) and not of MDPI and/or the editor(s). MDPI and/or the editor(s) disclaim responsibility for any injury to people or property resulting from any ideas, methods, instructions or products referred to in the content. |
© 2026 by the authors. Licensee MDPI, Basel, Switzerland. This article is an open access article distributed under the terms and conditions of the Creative Commons Attribution (CC BY) license.
Share and Cite
Zhang, R.; Liu, T.; Zhao, J.; Cai, G. A Cascaded Dual Spiral Microfluidic Chip for Continuous Separation of Multicomponent Microparticles. Micromachines 2026, 17, 469. https://doi.org/10.3390/mi17040469
Zhang R, Liu T, Zhao J, Cai G. A Cascaded Dual Spiral Microfluidic Chip for Continuous Separation of Multicomponent Microparticles. Micromachines. 2026; 17(4):469. https://doi.org/10.3390/mi17040469
Chicago/Turabian StyleZhang, Renxuan, Ting Liu, Jianlong Zhao, and Gaozhe Cai. 2026. "A Cascaded Dual Spiral Microfluidic Chip for Continuous Separation of Multicomponent Microparticles" Micromachines 17, no. 4: 469. https://doi.org/10.3390/mi17040469
APA StyleZhang, R., Liu, T., Zhao, J., & Cai, G. (2026). A Cascaded Dual Spiral Microfluidic Chip for Continuous Separation of Multicomponent Microparticles. Micromachines, 17(4), 469. https://doi.org/10.3390/mi17040469

