Prediction of Geometric Characteristics of Laser Cladding Layer Based on Least Squares Support Vector Regression and Crested Porcupine Optimization
Abstract
1. Introduction
2. Materials and Methods
2.1. Materials and Setup
2.2. Design of Experiments
3. Results
4. Prediction Modeling
4.1. LSSVR Prediction Model
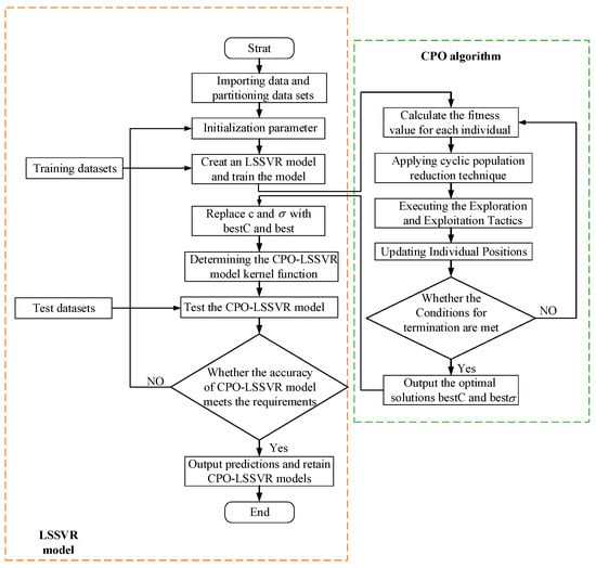
4.2. Crested Porcupine Optimizer (CPO) Algorithm for optimizing Least Squares Support Vector Regression (LSSVR)
4.2.1. Crested Porcupine Optimizer Algorithm
4.2.2. CPO-LSSVR
5. Results and Discussion
5.1. LSSVR Model Prediction Results
5.2. Comparison of Prediction Results from Different Models
6. Conclusions
Author Contributions
Funding
Data Availability Statement
Conflicts of Interest
References
- Zeng, J.; Lian, G.; Feng, M.; Lin, Z. Inclined shaping quality and optimization of laser cladding. Optik 2022, 266, 169598. [Google Scholar] [CrossRef]
- Zhu, L.; Xue, P.; Lan, Q.; Meng, G.; Ren, Y.; Yang, Z.; Xu, P.; Liu, Z. Recent research and development status of laser cladding: A review. Opt. Laser Technol. 2021, 138, 106915. [Google Scholar] [CrossRef]
- Huang, Y. Characterization of dilution action in laser-induction hybrid cladding. Opt. Laser Technol. 2011, 43, 965–973. [Google Scholar] [CrossRef]
- Kumar, P.; Jain, N.K.; Sawant, M.S. Development of theoretical models for dimensions of single-layer multi-track and multi-layer multi-track depositions by μ-PTA additive manufacturing process. J. Mater. Res. Technol. 2022, 17, 95–110. [Google Scholar] [CrossRef]
- Wang, K.; Liu, W.; Li, X.; Tong, Y.; Hu, Y.; Hu, H.; Chang, B.; Ju, J. Effect of hot isostatic pressing on microstructure and properties of high chromium k648 superalloy manufacturing by extreme high-speed laser metal deposition. J. Mater. Res. Technol. 2024, 28, 3951–3959. [Google Scholar] [CrossRef]
- Marzban, J.; Ghaseminejad, P.; Ahmadzadeh, M.H.; Teimouri, R. Experimental investigation and statistical optimization of laser surface cladding parameters. Int. J. Adv. Manuf. Technol. 2015, 76, 1163–1172. [Google Scholar] [CrossRef]
- Gu, J.; Ju, J.; Wang, R.; Li, J.; Yu, H.; Wang, K. Effects of laser scanning rate and Ti content on wear of novel Fe-Cr-B-Al-Ti coating prepared via laser cladding. J. Therm. Spray Technol. 2022, 31, 2609–2620. [Google Scholar] [CrossRef]
- Gao, J.; Wu, C.; Hao, Y.; Xu, X.; Guo, L. Numerical simulation and experimental investigation on three-dimensional modelling of single-track geometry and temperature evolution by laser cladding. Opt. Laser Technol. 2020, 129, 106287. [Google Scholar] [CrossRef]
- Li, J.; Wang, Q.; Michaleris, P.; Reutzel, E.W. Model prediction for deposition height during a direct metal deposition process. In Proceedings of the 2017 American Control Conference (ACC), Seattle, WA, USA, 24–26 May 2017; IEEE: New York, NY, USA, 2017; pp. 2188–2194. [Google Scholar]
- Chen, L.; Zhao, Y.; Song, B.; Yu, T.; Liu, Z. Modeling and simulation of 3D geometry prediction and dynamic solidification behavior of Fe-based coatings by laser cladding. Opt. Laser Technol. 2021, 139, 107009. [Google Scholar] [CrossRef]
- Meng, L.; McWilliams, B.; Jarosinski, W.; Park, H.-Y.; Jung, Y.-G.; Lee, J.; Zhang, J. Machine learning in additive manufacturing: A review. JOM 2020, 72, 2363–2377. [Google Scholar] [CrossRef]
- Mondal, S.; Bandyopadhyay, A.; Pal, P.K. Application of artificial neural network for the prediction of laser cladding process characteristics at Taguchi-based optimized condition. Int. J. Adv. Manuf. Technol. 2014, 70, 2151–2158. [Google Scholar] [CrossRef]
- Gao, J.; Wang, C.; Hao, Y.; Liang, X.; Zhao, K. Prediction of TC11 single-track geometry in laser metal deposition based on back propagation neural network and random forest. J. Mech. Sci. Technol. 2022, 36, 1417–1425. [Google Scholar] [CrossRef]
- Gao, J.; Wang, C.; Hao, Y.; Wang, X.; Zhao, K.; Ding, X. Prediction of molten pool temperature and processing quality in laser metal deposition based on back propagation neural network algorithm. Opt. Laser Technol. 2022, 155, 108363. [Google Scholar] [CrossRef]
- Yeh, W.-C.; Zhu, W. Forecasting by combining chaotic PSO and automated LSSVR. Technologies 2023, 11, 50. [Google Scholar] [CrossRef]
- Abdel-Basset, M.; Mohamed, R.; Abouhawwash, M. Crested porcupine optimizer: A new nature-inspired metaheuristic. Knowl.-Based Syst. 2024, 284, 111257. [Google Scholar] [CrossRef]
- Moravej, M.; Amani, P.; Hosseini-Moghari, S.-M. Groundwater level simulation and forecasting using interior search algorithm-least square support vector regression (ISA-LSSVR). Groundw. Sustain. Dev. 2020, 11, 100447. [Google Scholar] [CrossRef]
- Sun, X.; Wu, J.; Lei, G.; Cai, Y.; Chen, X.; Guo, Y. Torque modeling of a segmented-rotor SRM using maximum-correntropy-criterion-based LSSVR for torque calculation of EVS. IEEE J. Emerg. Sel. Top. Power Electron. 2020, 9, 2674–2684. [Google Scholar] [CrossRef]
- Liang, L.; Su, T.; Gao, Y.; Qin, F.; Pan, M. FCDT-IWBOA-LSSVR: An innovative hybrid machine learning approach for efficient prediction of short-to-mid-term photovoltaic generation. J. Clean. Prod. 2023, 385, 135716. [Google Scholar] [CrossRef]
- Katoch, S.; Chauhan, S.S.; Kumar, V. A review on genetic algorithm: Past, present, and future. Multimed. Tools Appl. 2021, 80, 8091–8126. [Google Scholar] [CrossRef] [PubMed]
- Han, S.; Xiao, L. An improved adaptive genetic algorithm. In SHS Web of Conferences, 2022; EDP Sciences: Paris, France, 2022; p. 01044. [Google Scholar]
- Hou, L.; Zhang, Q.; Du, Y. Width estimation of hidden cracks in tunnel lining based on time-frequency analysis of GPR data and back propagation neural network optimized by genetic algorithm. Autom. Constr. 2024, 162, 105394. [Google Scholar] [CrossRef]








| Element | C | Mn | Si | S | P | Cr | Ni | Cu | Nb |
|---|---|---|---|---|---|---|---|---|---|
| Wt% | ≤0.07 | ≤1.0 | ≤1.0 | ≤0.025 | ≤0.035 | 15.0–17.0 | 3.0–5.0 | 3.0–5.0 | 0.15–0.45 |
| Process Parameters (Symbol, Unit) | Value |
|---|---|
| Laser power (P, W) | 120, 160, 200, 240, 280 |
| Scan speed (v, mm/s) | 2, 4, 6, 8, 10 |
| Powder feed rate (f, g/min) | 2.6, 5.2, 7.8, 10.4, 13 |
| Argon gas flux (Q, L/min) | 8 |
| laser spot diameter (d, mm) | 1 |
| NO. | P/(W) | V/(mm·s−1) | f/(g·min−1) | W/mm | H/mm |
|---|---|---|---|---|---|
| 1 | 240.00 | 8 | 5 | 0.790 | 0.174 |
| 2 | 200 | 2 | 4 | 0.926 | 0.501 |
| 3 | 200 | 10 | 5 | 0.615 | 0.157 |
| 4 | 200 | 6 | 2 | 0.638 | 0.072 |
| 5 | 200 | 8 | 1 | 0.695 | 0.059 |
| 6 | 280 | 6 | 5 | 0.935 | 0.296 |
| 7 | 120 | 8 | 3 | 0.440 | 0.031 |
| 8 | 240 | 4 | 2 | 0.826 | 0.159 |
| 9 | 240 | 6 | 1 | 0.802 | 0.072 |
| 10 | 120 | 6 | 4 | 0.605 | 0.095 |
| 11 | 280 | 10 | 3 | 0.851 | 0.112 |
| 12 | 240 | 10 | 4 | 0.730 | 0.114 |
| 13 | 160 | 8 | 2 | 0.456 | 0.049 |
| 14 | 160 | 8 | 4 | 0.671 | 0.173 |
| 15 | 280 | 8 | 1 | 0.984 | 0.123 |
| 16 | 160 | 6 | 3 | 0.534 | 0.076 |
| 17 | 280 | 8 | 4 | 0.892 | 0.202 |
| 18 | 120 | 2 | 1 | 0.691 | 0.126 |
| 19 | 120 | 10 | 2 | 0.406 | 0.069 |
| 20 | 120 | 4 | 5 | 0.365 | 0.066 |
| 21 | 200 | 4 | 3 | 0.638 | 0.186 |
| 22 | 280 | 2 | 2 | 1.118 | 0.424 |
| 23 | 160 | 2 | 5 | 0.786 | 0.446 |
| 24 | 160 | 10 | 1 | 0.633 | 0.035 |
| 25 | 240 | 2 | 3 | 1.035 | 0.523 |
| NO. | W | W1 | Δ1/% | H | H1 | Δ2/% |
|---|---|---|---|---|---|---|
| 1 | 0.638 | 0.703 | −10.19 | 0.1856 | 0.204 | −9.91 |
| 2 | 1.118 | 0.998 | 10.733 | 0.4236 | 0.377 | 11 |
| 3 | 0.786 | 0.709 | 9.8 | 0.4456 | 0.483 | −8.39 |
| 4 | 0.633 | 0.568 | 10.27 | 0.0351 | 0.039 | −11.11 |
| 5 | 1.035 | 0.923 | 10.82 | 0.5227 | 0.476 | 8.93 |
| NO. | W | W1 | W2 | W3 | /% | /% | /% |
|---|---|---|---|---|---|---|---|
| 1 | 4.913 | 5.026 | 4.869 | 4.712 | 2.3 | −0.896 | −4.091 |
| 2 | 5.181 | 4.945 | 5.395 | 4.863 | −4.555 | 4.13 | −6.137 |
| 3 | 6.11 | 5.71 | 5.931 | 6.422 | −6.547 | −2.93 | 5.106 |
| 4 | 5.953 | 6.007 | 5.943 | 6.218 | 0.907 | −0.168 | 4.451 |
| 5 | 6.094 | 6.205 | 5.993 | 5.734 | 1.821 | −1.657 | −5.907 |
| NO. | H | H1 | H2 | H3 | /% | /% | /% |
|---|---|---|---|---|---|---|---|
| 1 | 0.165 | 0.172 | 0.16 | 0.176 | 4.242 | −3.03 | 7.123 |
| 2 | 0.315 | 0.311 | 0.312 | 0.285 | −1.27 | 0.952 | −9.237 |
| 3 | 0.52 | 0.533 | 0.527 | 0.488 | 2.5 | 1.346 | −6.115 |
| 4 | 0.417 | 0.386 | 0.415 | 0.454 | −7.434 | −0.48 | 9.02 |
| 5 | 0.748 | 0.715 | 0.708 | 0.707 | 4.412 | −5.348 | −5.375 |
Disclaimer/Publisher’s Note: The statements, opinions and data contained in all publications are solely those of the individual author(s) and contributor(s) and not of MDPI and/or the editor(s). MDPI and/or the editor(s) disclaim responsibility for any injury to people or property resulting from any ideas, methods, instructions or products referred to in the content. |
© 2024 by the authors. Licensee MDPI, Basel, Switzerland. This article is an open access article distributed under the terms and conditions of the Creative Commons Attribution (CC BY) license (https://creativecommons.org/licenses/by/4.0/).
Share and Cite
Li, X.; Xu, J.; Wang, J.; Lu, Y.; Han, J.; Guo, B.; Xie, T. Prediction of Geometric Characteristics of Laser Cladding Layer Based on Least Squares Support Vector Regression and Crested Porcupine Optimization. Micromachines 2024, 15, 919. https://doi.org/10.3390/mi15070919
Li X, Xu J, Wang J, Lu Y, Han J, Guo B, Xie T. Prediction of Geometric Characteristics of Laser Cladding Layer Based on Least Squares Support Vector Regression and Crested Porcupine Optimization. Micromachines. 2024; 15(7):919. https://doi.org/10.3390/mi15070919
Chicago/Turabian StyleLi, Xiangpan, Junfei Xu, Junhua Wang, Yan Lu, Jianhai Han, Bingjing Guo, and Tancheng Xie. 2024. "Prediction of Geometric Characteristics of Laser Cladding Layer Based on Least Squares Support Vector Regression and Crested Porcupine Optimization" Micromachines 15, no. 7: 919. https://doi.org/10.3390/mi15070919
APA StyleLi, X., Xu, J., Wang, J., Lu, Y., Han, J., Guo, B., & Xie, T. (2024). Prediction of Geometric Characteristics of Laser Cladding Layer Based on Least Squares Support Vector Regression and Crested Porcupine Optimization. Micromachines, 15(7), 919. https://doi.org/10.3390/mi15070919

