The Profile of Network Spontaneous Activity and Functional Organization Interplay in Hierarchically Connected Modular Neural Networks In Vitro
Abstract
1. Introduction
2. Materials and Methods
2.1. Microfluidic Device Fabrication
2.2. Cell Culturing
2.3. Immunohistochemistry
2.4. Electrophysiology
2.5. Analysis of Spiking Activity
2.6. Cross-Correlation Analysis
2.7. Burst Cluster Analysis
2.8. Statistical Analysis
3. Results
3.1. Differences in Synaptic Structure of the Source and Target Modules
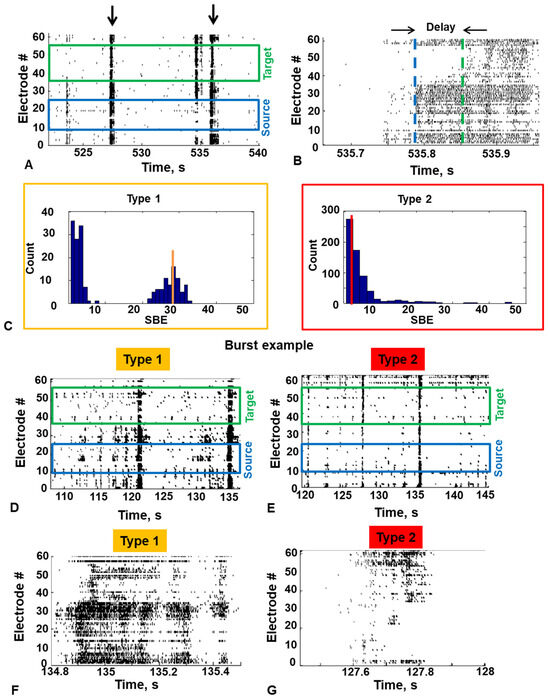
3.2. Two Types of Spontaneous Bursting Activity
3.3. Burst Characteristics and Integrated Activity in Modular Network
3.4. Functional Connections in Networks with Two Activity
4. Discussion
Author Contributions
Funding
Data Availability Statement
Conflicts of Interest
References
- Batista-García-Ramó, K.; Fernández-Verdecia, C.I. What we know about the brain structure–function relationship. Behav. Sci. 2018, 8, 39. [Google Scholar] [CrossRef] [PubMed]
- Sarwar, T.; Tian, Y.; Yeo, B.T.; Ramamohanarao, K.; Zalesky, A. Structure-function coupling in the human connectome: A machine learning approach. NeuroImage 2021, 226, 117609. [Google Scholar] [CrossRef] [PubMed]
- Sporns, O. Contributions and challenges for network models in cognitive neuroscience. Nat. Neurosci. 2014, 17, 652–660. [Google Scholar] [CrossRef] [PubMed]
- Suárez, L.E.; Markello, R.D.; Betzel, R.F.; Misic, B. Linking structure and function in macroscale brain networks. Trends Cogn. Sci. 2020, 24, 302–315. [Google Scholar] [CrossRef] [PubMed]
- Vidaurre, D.; Abeysuriya, R.; Becker, R.; Quinn, A.J.; Alfaro-Almagro, F.; Smith, S.M.; Woolrich, M.W. Discovering dynamic brain networks from big data in rest and task. NeuroImage 2018, 180, 646–656. [Google Scholar] [CrossRef]
- Voytek, B.; Knight, R.T. Dynamic network communication as a unifying neural basis for cognition, development, aging, and disease. Biol. Psychiatry 2015, 77, 1089–1097. [Google Scholar] [CrossRef] [PubMed]
- Ito, T.; Hearne, L.; Mill, R.; Cocuzza, C.; Cole, M.W. Discovering the computational relevance of brain network organization. Trends Cogn. Sci. 2020, 24, 25–38. [Google Scholar] [CrossRef]
- Li, M.; Han, Y.; Aburn, M.J.; Breakspear, M.; Poldrack, R.A.; Shine, J.M.; Lizier, J.T. Transitions in information processing dynamics at the whole-brain network level are driven by alterations in neural gain. PLoS Comput. Biol. 2019, 15, 1006957. [Google Scholar] [CrossRef]
- Marek, S.; Hwang, K.; Foran, W.; Hallquist, M.N.; Luna, B. The contribution of network organization and integration to the development of cognitive control. PLoS Biol. 2015, 13, 1002328. [Google Scholar] [CrossRef]
- Medaglia, J.D.; Lynall, M.E.; Bassett, D.S. Cognitive network neuroscience. J. Cogn. Neurosci. 2015, 27, 1471–1491. [Google Scholar] [CrossRef]
- Pessoa, L. Understanding brain networks and brain organization. Phys. Life Rev. 2014, 11, 400–435. [Google Scholar] [CrossRef]
- Petersen, S.E.; Sporns, O. Brain networks and cognitive architectures. Neuron 2015, 88, 207–219. [Google Scholar] [CrossRef]
- Roland, P.E.; Hilgetag, C.C.; Deco, G. Cortico-cortical communication dynamics. Front. Syst. Neurosci. 2014, 8, 19. [Google Scholar] [CrossRef]
- Deco, G.; Tononi, G.; Boly, M.; Kringelbach, M.L. Rethinking segregation and integration: Contributions of whole-brain modelling. Nat. Rev. Neurosci. 2015, 16, 430–439. [Google Scholar] [CrossRef]
- Khambhati, A.N.; Mattar, M.G.; Wymbs, N.F.; Grafton, S.T.; Bassett, D.S. Beyond modularity: Fine-scale mechanisms and rules for brain network reconfiguration. NeuroImage 2018, 166, 385–399. [Google Scholar] [CrossRef]
- Avena-Koenigsberger, A.; Mišić, B.; Hawkins, R.X.; Griffa, A.; Hagmann, P.; Goñi, J.; Sporns, O. Path ensembles and a tradeoff between communication efficiency and resilience in the human connectome. Brain Struct. Funct. 2017, 222, 603–618. [Google Scholar] [CrossRef]
- Bullmore, E.; Sporns, O. Complex brain networks: Graph theoretical analysis of structural and functional systems. Nat. Rev. Neurosci. 2009, 10, 186–198. [Google Scholar] [CrossRef]
- Bullmore, E.T.; Bassett, D.S. Brain graphs: Graphical models of the human brain connectome. Annu. Rev. Clin. Psychol. 2011, 7, 113–140. [Google Scholar] [CrossRef]
- Sporns, O. Graph theory methods: Applications in brain networks. Dialogues Clin. Neurosci. 2018, 20, 111–121. [Google Scholar] [CrossRef]
- Wang, R.; Liu, M.; Cheng, X.; Wu, Y.; Hildebrandt, A.; Zhou, C. Segregation, integration, and balance of large-scale resting brain networks configure different cognitive abilities. Proc. Natl. Acad. Sci. USA 2021, 118, 2022288118. [Google Scholar] [CrossRef]
- Fong, A.H.C.; Yoo, K.; Rosenberg, M.D.; Zhang, S.; Li, C.S.R.; Scheinost, D.; Constable, R.T.; Chun, M.M. Dynamic functional connectivity during task performance and rest predicts individual differences in attention across studies. NeuroImage 2019, 188, 14–25. [Google Scholar] [CrossRef]
- Hilger, K.; Fukushima, M.; Sporns, O.; Fiebach, C.J. Temporal stability of functional brain modules associated with human intelligence. Hum. Brain Mapp. 2020, 41, 362–372. [Google Scholar] [CrossRef]
- Avena-Koenigsberger, A.; Misic, B.; Sporns, O. Communication dynamics in complex brain networks. Nat. Rev. Neurosci. 2018, 19, 17–33. [Google Scholar] [CrossRef]
- Ferrarini, L.; Veer, I.M.; Baerends, E.; van Tol, M.J.; Renken, R.J.; Van Der Wee, N.J.; Veltman, D.J.; Aleman, A.; Zitman, F.G.; Penninx, B.W.J.H.; et al. Hierarchical functional modularity in the resting-state human brain. Hum. Brain Mapp. 2009, 30, 2220–2231. [Google Scholar] [CrossRef]
- Meunier, D.; Achard, S.; Morcom, A.; Bullmore, E. Age-related changes in modular organization of human brain functional networks. NeuroImage 2009, 44, 715–723. [Google Scholar] [CrossRef]
- Meunier, D.; Lambiotte, R.; Fornito, A.; Ersche, K.; Bullmore, E.T. Hierarchical modularity in human brain functional networks. Front. Neuroinform. 2009, 3, 571. [Google Scholar] [CrossRef]
- Sasai, S.; Koike, T.; Sugawara, S.K.; Hamano, Y.H.; Sumiya, M.; Okazaki, S.; Takahashi, H.K.; Taga, G.; Sadato, N. Frequency-specific task modulation of human brain functional networks: A fast fMRI study. NeuroImage 2021, 224, 117375. [Google Scholar] [CrossRef]
- Beppi, C.; Violante, I.R.; Scott, G.; Sandrone, S. EEG, MEG and neuromodulatory approaches to explore cognition: Current status and future directions. Brain Cogn. 2021, 148, 105677. [Google Scholar] [CrossRef]
- Chavez, M.; Valencia, M.; Navarro, V.; Latora, V.; Martinerie, J. Functional modularity of background activities in normal and epileptic brain networks. Phys. Rev. Lett. 2010, 104, 118701. [Google Scholar] [CrossRef]
- Levy, O.; Ziv, N.E.; Marom, S. Enhancement of neural representation capacity by modular architecture in networks of cortical neurons. Eur. J. Neurosci. 2012, 35, 1753–1760. [Google Scholar] [CrossRef]
- Forró, C.; Thompson-Steckel, G.; Weaver, S.; Weydert, S.; Ihle, S.; Dermutz, H.; Aebersold, M.J.; Pilz, R.; Demkó, L.; Vörös, J. Modular microstructure design to build neuronal networks of defined functional connectivity. Biosens. Bioelectron. 2018, 122, 75–87. [Google Scholar] [CrossRef]
- Shein-Idelson, M.; Cohen, G.; Ben-Jacob, E.; Hanein, Y. Modularity induced gating and delays in neuronal networks. PLoS Comput. Biol. 2016, 12, 1004883. [Google Scholar] [CrossRef]
- Yamamoto, H.; Moriya, S.; Ide, K.; Hayakawa, T.; Akima, H.; Sato, S.; Kubota, S.; Tanii, T.; Niwano, M.; Teller, S.; et al. Impact of modular organization on dynamical richness in cortical networks. Sci. Adv. 2018, 4, 4914. [Google Scholar] [CrossRef]
- Brofiga, M.; Losacco, S.; Poggio, F.; Zerbo, R.A.; Milanese, M.; Massobrio, P.; Burlando, B. Multiple neuron clusters on Micro-Electrode Arrays as an in vitro model of brain network. Sci. Rep. 2023, 13, 15604. [Google Scholar] [CrossRef]
- Park, M.U.; Bae, Y.; Lee, K.S.; Song, J.H.; Lee, S.M.; Yoo, K.H. Collective dynamics of neuronal activities in various modular networks. Lab Chip 2021, 21, 951–961. [Google Scholar] [CrossRef]
- Van de Wijdeven, R.; Ramstad, O.H.; Valderhaug, V.D.; Köllensperger, P.; Sandvig, A.; Sandvig, I.; Halaas, Ø. A novel lab-on-chip platform enabling axotomy and neuromodulation in a multi-nodal network. Biosens. Bioelectron. 2019, 140, 111329. [Google Scholar] [CrossRef]
- Layer, P.G. Brains emerging: On modularity and self-organisation of neural development in vivo and in vitro. In Emergence and Modularity in Life Sciences; Springer: Cham, Switzerland, 2019; pp. 145–169. [Google Scholar]
- Lee, H.; Yi, G.S.; Nam, Y. Connectivity and network burst properties of in-vitro neuronal networks induced by a clustered structure with alginate hydrogel patterning. Biomed. Eng. Lett. 2023, 13, 659–670. [Google Scholar] [CrossRef]
- Winter-Hjelm, N.; Tomren, Å.B.; Sikorski, P.; Sandvig, A.; Sandvig, I. Structure-function dynamics of engineered, modular neuronal networks with controllable afferent-efferent connectivity. J. Neural Eng. 2023, 20, 046024. [Google Scholar] [CrossRef]
- Maisonneuve, B.G.C.; Vieira, J.; Larramendy, F.; Honegger, T. Microchannel patterning strategies for in vitro structural connectivity modulation of neural networks. bioRxiv 2021. [Google Scholar] [CrossRef]
- Na, S.; Kang, M.; Bang, S.; Park, D.; Kim, J.; Sim, S.J.; Chang, S.; Jeon, N.L. Microfluidic neural axon diode. Technology 2016, 4, 240–248. [Google Scholar] [CrossRef]
- Peyrin, J.-M.; Deleglise, B.; Saias, L.; Vignes, M.; Gougis, P.; Magnifico, S.; Betuing, S.; Pietri, M.; Caboche, J.; Vanhoutte, P.; et al. Axon diodes for the reconstruction of oriented neuronal networks in microfluidic chambers. Lab Chip 2011, 11, 3663–3673. [Google Scholar] [CrossRef] [PubMed]
- Renault, R.; Durand, J.B.; Viovy, J.L.; Villard, C. Asymmetric axonal edge guidance: A new paradigm for building oriented neuronal networks. Lab Chip 2016, 16, 2188–2191. [Google Scholar] [CrossRef] [PubMed]
- Dauth, S.; Maoz, B.M.; Sheehy, S.P.; Hemphill, M.A.; Murty, T.; Macedonia, M.K.; Greer, A.M.; Budnik, B.; Parker, K.K. Neurons derived from different brain regions are inherently different in vitro: A novel multiregional brain-on-a-chip. J. Neurophysiol. 2017, 117, 1320–1341. [Google Scholar] [CrossRef] [PubMed]
- Baruchi, I.; Volman, V.; Raichman, N.; Shein, M.; Ben-Jacob, E. The emergence and properties of mutual synchronization in in vitro coupled cortical networks. Eur. J. Neurosci. 2008, 28, 1825–1835. [Google Scholar] [CrossRef] [PubMed]
- Bisio, M.; Bosca, A.; Pasquale, V.; Berdondini, L.; Chiappalone, M. Emergence of bursting activity in connected neuronal sub-populations. PLoS ONE 2014, 9, e107400. [Google Scholar] [CrossRef] [PubMed]
- Gladkov, A.; Pigareva, Y.; Kutyina, D.; Kolpakov, V.; Bukatin, A.; Mukhina, I.; Kazantsev, V.; Pimashkin, A. Design of cultured neuron networks in vitro with predefined connectivity using asymmetric microfluidic channels. Sci. Rep. 2017, 7, 15625. [Google Scholar] [CrossRef]
- Le Feber, J.; Postma, W.; de Weerd, E.; Weusthof, M.; Rutten, W.L.C. Barbed channels enhance unidirectional connectivity between neuronal networks cultured on multielectrode arrays. Front. Neurosci. 2015, 9, 412. [Google Scholar] [CrossRef] [PubMed]
- Bukatin, A.S.; Mukhin, I.S.; Malyshev, E.I.; Kukhtevich, I.V.; Evstrapov, A.A.; Dubina, M.V. Fabrication of high-aspect-ratio microstructures in polymer microfluid chips for in vitro single-cell analysis. Tech. Phys. 2016, 61, 1566–1571. [Google Scholar] [CrossRef]
- Pigareva, Y.; Grinchuk, O.; Gladkov, A.; Kolpakov, V.; Bukatin, A.; Kazantsev, V.; Mukhina, I.; Pimashkin, A. Study of spontaneous bioelectrical activity of two hierarchically connected neural networks in vitro. J. Phys. Conf. Ser. 2020, 1695, 012198. [Google Scholar] [CrossRef]
- Habibey, R.; Golabchi, A.; Latifi, S.; Difato, F.; Blau, A. A microchannel device tailored to laser axotomy and long-term microelectrode array electrophysiology of functional regeneration. Lab Chip 2015, 15, 4578–4590. [Google Scholar] [CrossRef]
- Pimashkin, A.; Gladkov, A.; Agrba, E.; Mukhina, I.; Kazantsev, V. Selectivity of stimulus induced responses in cultured hippocampal networks on microelectrode arrays. Cogn Neurodyn. 2016, 10, 287–299. [Google Scholar] [CrossRef] [PubMed]
- Blau, A.; Neumann, T.; Ziegler, C.; Benfenati, F. Replica-moulded polydimethylsiloxane culture vessel lids attenuate osmotic drift in long-term cell cultures. J. Biosci. 2009, 34, 59–69. [Google Scholar] [CrossRef] [PubMed]
- le Feber, J.; Rutten, W.L.C.; Stegenga, J.; Wolters, P.S.; Ramakers, G.J.A.; Van Pelt, J. Conditional firing probabilities in cultured neuronal networks: A stable underlying structure in widely varying spontaneous activity patterns. J. Neural Eng. 2007, 4, 54. [Google Scholar] [CrossRef] [PubMed]
- Pigareva, Y.; Gladkov, A.; Kolpakov, V.; Mukhina, I.; Bukatin, A.; Kazantsev, V.B.; Pimashkin, A. Experimental Platform to Study Spiking Pattern Propagation in Modular Networks In Vitro. Brain Sci. 2021, 11, 717. [Google Scholar] [CrossRef] [PubMed]
- Boehler, M.D.; Leondopulos, S.S.; Wheeler, B.C.; Brewer, G.J. Hippocampal networks on reliable patterned substrates. J. Neurosci. Methods 2012, 203, 344–353. [Google Scholar] [CrossRef] [PubMed]
- Luo, L. Architectures of neuronal circuits. Science 2021, 373, eabg7285. [Google Scholar] [CrossRef]
- Turrigiano, G.G.; Nelson, S.B. Homeostatic plasticity in the developing nervous system. Nat. Rev. Neurosci. 2004, 5, 97–107. [Google Scholar] [CrossRef] [PubMed]
- Pagan-Diaz, G.J.; Drnevich, J.; Ramos-Cruz, K.P.; Sam, R.; Sengupta, P.; Bashir, R. Modulating electrophysiology of motor neural networks via optogenetic stimulation during neurogenesis and synaptogenesis. Sci. Rep. 2020, 10, 12460. [Google Scholar] [CrossRef]
- Brewer, G.J.; Boehler, M.D.; Ide, A.N.; Wheeler, B.C. Chronic electrical stimulation of cultured hippocampal networks increases spontaneous spike rates. J. Neurosci. Methods 2009, 184, 104–109. [Google Scholar] [CrossRef]
- Ide, A.N.; Andruska, A.; Boehler, M.; Wheeler, B.C.; Brewer, G.J. Chronic network stimulation enhances evoked action potentials. J. Neural Eng. 2010, 7, 016008. [Google Scholar] [CrossRef]
- Maffei, A.; Nataraj, K.; Nelson, S.B.; Turrigiano, G.G. Potentiation of cortical inhibition by visual deprivation. Nature 2006, 443, 81–84. [Google Scholar] [CrossRef] [PubMed]
- Turrigiano, G. Homeostatic synaptic plasticity: Local and global mechanisms for stabilizing neuronal function. Cold Spring Harb. Perspect. Biol. 2012, 4, a005736. [Google Scholar] [CrossRef] [PubMed]
- Prestigio, C.; Ferrante, D.; Marte, A.; Romei, A.; Lignani, G.; Onofri, F.; Valente, P.; Benfenati, F.; Baldelli, P. REST/NRSF drives homeostatic plasticity of inhibitory synapses in a target-dependent fashion. eLife 2021, 10, 69058. [Google Scholar] [CrossRef] [PubMed]
- Cohen, J.R.; D’Esposito, M. The segregation and integration of distinct brain networks and their relationship to cognition. J. Neurosci. 2016, 36, 12083–12094. [Google Scholar] [CrossRef] [PubMed]
- Shine, J.M.; Aburn, M.J.; Breakspear, M.; Poldrack, R.A. The modulation of neural gain facilitates a transition between functional segregation and integration in the brain. eLife 2018, 7, 31130. [Google Scholar] [CrossRef] [PubMed]
- Braun, U.; Schäfer, A.; Walter, H.; Erk, S.; Romanczuk-Seiferth, N.; Haddad, L.; Schweiger, J.I.; Grimm, O.; Heinz, A.; Tost, H.; et al. Dynamic reconfiguration of frontal brain networks during executive cognition in humans. Proc. Natl. Acad. Sci. USA 2015, 112, 11678–11683. [Google Scholar] [CrossRef]
- Wagenaar, D.A.; Pine, J.; Potter, S.M. An extremely rich repertoire of bursting patterns during the development of cortical cultures. BMC Neurosci. 2006, 7, 11. [Google Scholar] [CrossRef]






Disclaimer/Publisher’s Note: The statements, opinions and data contained in all publications are solely those of the individual author(s) and contributor(s) and not of MDPI and/or the editor(s). MDPI and/or the editor(s) disclaim responsibility for any injury to people or property resulting from any ideas, methods, instructions or products referred to in the content. |
© 2024 by the authors. Licensee MDPI, Basel, Switzerland. This article is an open access article distributed under the terms and conditions of the Creative Commons Attribution (CC BY) license (https://creativecommons.org/licenses/by/4.0/).
Share and Cite
Pigareva, Y.; Gladkov, A.; Kolpakov, V.; Kazantsev, V.B.; Mukhina, I.; Pimashkin, A. The Profile of Network Spontaneous Activity and Functional Organization Interplay in Hierarchically Connected Modular Neural Networks In Vitro. Micromachines 2024, 15, 732. https://doi.org/10.3390/mi15060732
Pigareva Y, Gladkov A, Kolpakov V, Kazantsev VB, Mukhina I, Pimashkin A. The Profile of Network Spontaneous Activity and Functional Organization Interplay in Hierarchically Connected Modular Neural Networks In Vitro. Micromachines. 2024; 15(6):732. https://doi.org/10.3390/mi15060732
Chicago/Turabian StylePigareva, Yana, Arseniy Gladkov, Vladimir Kolpakov, Victor B. Kazantsev, Irina Mukhina, and Alexey Pimashkin. 2024. "The Profile of Network Spontaneous Activity and Functional Organization Interplay in Hierarchically Connected Modular Neural Networks In Vitro" Micromachines 15, no. 6: 732. https://doi.org/10.3390/mi15060732
APA StylePigareva, Y., Gladkov, A., Kolpakov, V., Kazantsev, V. B., Mukhina, I., & Pimashkin, A. (2024). The Profile of Network Spontaneous Activity and Functional Organization Interplay in Hierarchically Connected Modular Neural Networks In Vitro. Micromachines, 15(6), 732. https://doi.org/10.3390/mi15060732

