Micro-Scale Particle Tracking: From Conventional to Data-Driven Methods
Abstract
1. Introduction
2. Conventional Micro-Scale Particle Tracking
2.1. Basics for Micro-Scale Particle Tracking Velocimetry (PTV)
2.2. 3D Particle Identification and Reconstruction: Hardware and Algorithms
2.2.1. Holographic Particle Tracking
2.2.2. Confocal Microscopy
2.2.3. Structured Illumination Microscopy
2.2.4. Tomographic PTV
2.2.5. Iterative Particle Reconstruction (IPR)
2.2.6. A 4D PTV Approach: ‘Shake-The-Box’ (STB)
2.2.7. Particle Tracking with Plenoptic Imaging
2.3. Key Takeaways from Conventional Methods
3. Artificial Intelligence Augmented Particle Tracking
3.1. Data-Driven Particle Tracking and Associated Flow Reconstruction
3.2. Shallow Neural Networks-Assisted Particle Tracking
3.2.1. Real-Time 3D Particle Tracking with a Two-Layer Neural Network
3.2.2. Flow Velocity Reconstruction by Physics-Informed Neural Networks
3.3. Deep Neural Networks-Assisted Particle Tracking
3.3.1. Long Short-Term Memory-Based Recurrent Prediction on Particle Locations
3.3.2. DeepPTV: A Deep Neural Network-Based Framework
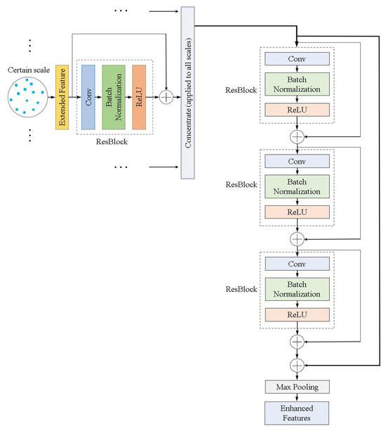
3.3.3. A Hybrid Convolutional Deep Neural Network Architecture to Estimate 3D Position and Size of Particles
3.4. Transformer and Attention Mechanism-Assisted Particle Tracking
3.5. Key Takeaways from Data-Driven Methods
4. Conclusions
Funding
Conflicts of Interest
References
- Hoyer, K.; Holzner, M.; Lüthi, B.; Guala, M.; Liberzon, A.; Kinzelbach, W. 3D scanning particle tracking velocimetry. Exp. Fluids 2005, 39, 923–934. [Google Scholar] [CrossRef]
- Shnapp, R.; Shapira, E.; Peri, D.; Bohbot-Raviv, Y.; Fattal, E.; Liberzon, A. Extended 3D-PTV for direct measurements of Lagrangian statistics of canopy turbulence in a wind tunnel. Sci. Rep. 2019, 9, 7405. [Google Scholar] [CrossRef] [PubMed]
- Barnkob, R.; Kähler, C.J.; Rossi, M. General defocusing particle tracking. Lab Chip 2015, 15, 3556–3560. [Google Scholar] [CrossRef] [PubMed]
- Elsinga, G.E.; Scarano, F.; Wieneke, B.; van Oudheusden, B.W. Tomographic particle image velocimetry. Exp. Fluids 2006, 41, 933–947. [Google Scholar] [CrossRef]
- Kitzhofer, J.; Brücker, C. Tomographic particle tracking velocimetry using telecentric imaging. Exp. Fluids 2010, 49, 1307–1324. [Google Scholar] [CrossRef]
- Doh, D.H.; Cho, G.R.; Kim, Y.H. Development of a tomographic PTV. J. Mech. Sci. Technol. 2012, 26, 3811–3819. [Google Scholar] [CrossRef]
- Schneiders, J.F.; Scarano, F. Dense velocity reconstruction from tomographic PTV with material derivatives. Exp. Fluids 2016, 57, 139. [Google Scholar] [CrossRef]
- Cornic, P.; Leclaire, B.; Champagnat, F.; Le Besnerais, G.; Cheminet, A.; Illoul, C.; Losfeld, G. Double-frame tomographic PTV at high seeding densities. Exp. Fluids 2020, 61, 23. [Google Scholar] [CrossRef]
- Adamczyk, A.; Rimai, L. 2-Dimensional particle tracking velocimetry (PTV): Technique and image processing algorithms. Exp. Fluids 1988, 6, 373–380. [Google Scholar] [CrossRef]
- Maas, H.; Gruen, A.; Papantoniou, D. Particle tracking velocimetry in three-dimensional flows: Part 1. Photogrammetric determination of particle coordinates. Exp. Fluids 1993, 15, 133–146. [Google Scholar] [CrossRef]
- Malik, N.; Dracos, T.; Papantoniou, D. Particle tracking velocimetry in three-dimensional flows: Part II: Particle tracking. Exp. Fluids 1993, 15, 279–294. [Google Scholar] [CrossRef]
- Peterson, S.D.; Chuang, H.S.; Wereley, S.T. Three-dimensional particle tracking using micro-particle image velocimetry hardware. Meas. Sci. Technol. 2008, 19, 115406. [Google Scholar] [CrossRef]
- Kim, J.T.; Kim, D.; Liberzon, A.; Chamorro, L.P. Three-dimensional particle tracking velocimetry for turbulence applications: Case of a jet flow. JoVE J. Vis. Exp. 2016, e53745. [Google Scholar] [CrossRef] [PubMed]
- Aguirre-Pablo, A.; Aljedaani, A.B.; Xiong, J.; Idoughi, R.; Heidrich, W.; Thoroddsen, S.T. Single-camera 3D PTV using particle intensities and structured light. Exp. Fluids 2019, 60, 25. [Google Scholar] [CrossRef]
- Guezennec, Y.; Brodkey, R.; Trigui, N.; Kent, J. Algorithms for fully automated three-dimensional particle tracking velocimetry. Exp. Fluids 1994, 17, 209–219. [Google Scholar] [CrossRef]
- Yu, C.H.; Yoon, J.H.; Kim, H.B. Development and validation of stereoscopic micro-PTV using match probability. J. Mech. Sci. Technol. 2009, 23, 845–855. [Google Scholar] [CrossRef]
- Peterson, K.; Regaard, B.; Heinemann, S.; Sick, V. Single-camera, three-dimensional particle tracking velocimetry. Opt. Express 2012, 20, 9031–9037. [Google Scholar] [CrossRef]
- Wang, Y.; Idoughi, R.; Heidrich, W. Stereo event-based particle tracking velocimetry for 3d fluid flow reconstruction. In Proceedings of the Computer Vision—ECCV 2020: 16th European Conference, Glasgow, UK, 23–28 August 2020; Proceedings, Part XXIX 16. Springer: Berlin/Heidelberg, Germany, 2020; pp. 36–53. [Google Scholar]
- Wieneke, B. Iterative reconstruction of volumetric particle distribution. Meas. Sci. Technol. 2012, 24, 024008. [Google Scholar] [CrossRef]
- Schanz, D.; Gesemann, S.; Schröder, A.; Wieneke, B.; Novara, M. Non-uniform optical transfer functions in particle imaging: Calibration and application to tomographic reconstruction. Meas. Sci. Technol. 2012, 24, 024009. [Google Scholar] [CrossRef]
- Schanz, D.; Gesemann, S.; Schröder, A. Shake-The-Box: Lagrangian particle tracking at high particle image densities. Exp. Fluids 2016, 57, 70. [Google Scholar] [CrossRef]
- Tanaami, T.; Otsuki, S.; Tomosada, N.; Kosugi, Y.; Shimizu, M.; Ishida, H. High-speed 1-frame/ms scanning confocal microscope with a microlens and Nipkow disks. Appl. Opt. 2002, 41, 4704–4708. [Google Scholar] [CrossRef] [PubMed]
- Lima, R.; Ishikawa, T.; Imai, Y.; Takeda, M.; Wada, S.; Yamaguchi, T. Measurement of individual red blood cell motions under high hematocrit conditions using a confocal micro-PTV system. Ann. Biomed. Eng. 2009, 37, 1546–1559. [Google Scholar] [CrossRef] [PubMed]
- Lima, R.; Ishikawa, T.; Imai, Y.; Yamaguchi, T. Confocal micro-PIV/PTV measurements of the blood flow in micro-channels. In Micro and Nano Flow Systems for Bioanalysis; Springer: Berlin/Heidelberg, Germany, 2012; pp. 131–151. [Google Scholar]
- Kinoshita, H.; Kaneda, S.; Fujii, T.; Oshima, M. Three-dimensional measurement and visualization of internal flow of a moving droplet using confocal micro-PIV. Lab Chip 2007, 7, 338–346. [Google Scholar] [CrossRef] [PubMed]
- Yoon, S.Y.; Kim, K.C. 3D particle position and 3D velocity field measurement in a microvolume via the defocusing concept. Meas. Sci. Technol. 2006, 17, 2897. [Google Scholar] [CrossRef]
- Pereira, F.; Lu, J.; Castano-Graff, E.; Gharib, M. Microscale 3D flow mapping with μDDPIV. Exp. Fluids 2007, 42, 589–599. [Google Scholar] [CrossRef]
- Guo, T.; Ardekani, A.M.; Vlachos, P.P. Microscale, scanning defocusing volumetric particle-tracking velocimetry. Exp. Fluids 2019, 60, 89. [Google Scholar] [CrossRef]
- Lindken, R.; Westerweel, J.; Wieneke, B. Stereoscopic micro particle image velocimetry. Exp. Fluids 2006, 41, 161–171. [Google Scholar] [CrossRef]
- Bown, M.; MacInnes, J.; Allen, R.; Zimmerman, W. Three-dimensional, three-component velocity measurements using stereoscopic micro-PIV and PTV. Meas. Sci. Technol. 2006, 17, 2175. [Google Scholar] [CrossRef]
- Belden, J.; Truscott, T.T.; Axiak, M.C.; Techet, A.H. Three-dimensional synthetic aperture particle image velocimetry. Meas. Sci. Technol. 2010, 21, 125403. [Google Scholar] [CrossRef]
- Bajpayee, A. 3D Particle Tracking Velocimetry Using Synthetic Aperture Imaging. Ph.D. Thesis, Massachusetts Institute of Technology, Cambridge, MA, USA, 2014. [Google Scholar]
- Lynch, K.; Fahringer, T.; Thurow, B. Three-dimensional particle image velocimetry using a plenoptic camera. In Proceedings of the 50th AIAA Aerospace Sciences Meeting including the New Horizons Forum and Aerospace Exposition, Nashville, TN, USA, 9–12 January 2012; p. 1056. [Google Scholar]
- Fahringer, T.W.; Lynch, K.P.; Thurow, B.S. Volumetric particle image velocimetry with a single plenoptic camera. Meas. Sci. Technol. 2015, 26, 115201. [Google Scholar] [CrossRef]
- Hong, L.; Chamorro, L.P. A fast, non-iterative ray-intersection approach for three-dimensional microscale particle tracking. Lab Chip 2022, 22, 964–971. [Google Scholar] [CrossRef] [PubMed]
- Gim, Y.; Jang, D.K.; Sohn, D.K.; Kim, H.; Ko, H.S. Three-dimensional particle tracking velocimetry using shallow neural network for real-time analysis. Exp. Fluids 2020, 61, 26. [Google Scholar] [CrossRef]
- Liang, J.; Cai, S.; Xu, C.; Chen, T.; Chu, J. DeepPTV: Particle tracking velocimetry for complex flow motion via deep neural networks. IEEE Trans. Instrum. Meas. 2021, 71, 1–16. [Google Scholar] [CrossRef]
- Wang, H.; Liu, Y.; Wang, S. Dense velocity reconstruction from particle image velocimetry/particle tracking velocimetry using a physics-informed neural network. Phys. Fluids 2022, 34, 017116. [Google Scholar] [CrossRef]
- Mallery, K.; Shao, S.; Hong, J. Dense particle tracking using a learned predictive model. Exp. Fluids 2020, 61, 223. [Google Scholar] [CrossRef]
- Zhou, K.; Li, J.; Hong, J.; Grauer, S.J. Stochastic particle advection velocimetry (SPAV): Theory, simulations, and proof-of-concept experiments. Meas. Sci. Technol. 2023, 34, 065302. [Google Scholar] [CrossRef]
- Schröder, A.; Schanz, D. 3D Lagrangian particle tracking in fluid mechanics. Annu. Rev. Fluid Mech. 2023, 55, 511–540. [Google Scholar] [CrossRef]
- Ponchaut, N.F.; Mouton, C.A.; Hornung, H.G.; Dabiri, D. 3D Particle Tracking Velocimetry Method: Advances and Error Analysis; California Institute of Technology: Pasadena, CA, USA, 2005. [Google Scholar]
- Dabiri, D.; Pecora, C. Particle Tracking Velocimetry; IOP Publishing: Bristol, UK, 2019. [Google Scholar] [CrossRef]
- Ren, Z.; Xu, Z.; Lam, E.Y. End-to-end deep learning framework for digital holographic reconstruction. Adv. Photonics 2019, 1, 016004. [Google Scholar] [CrossRef]
- Kim, M.K. Principles and techniques of digital holographic microscopy. SPIE Rev. 2010, 1, 018005. [Google Scholar] [CrossRef]
- Kim, M.K.; Kim, M.K. Digital Holographic Microscopy; Springer: Berlin/Heidelberg, Germany, 2011. [Google Scholar]
- Xu, W.; Jericho, M.; Meinertzhagen, I.; Kreuzer, H. Digital in-line holography of microspheres. Appl. Opt. 2002, 41, 5367–5375. [Google Scholar] [CrossRef]
- Choi, Y.S.; Seo, K.W.; Sohn, M.H.; Lee, S.J. Advances in digital holographic micro-PTV for analyzing microscale flows. Opt. Lasers Eng. 2012, 50, 39–45. [Google Scholar] [CrossRef]
- Minsky, A. The chiral code: From DNA primary structures to quaternary assemblies. Chirality 1998, 10, 405–414. [Google Scholar] [CrossRef]
- Semwogerere, D.; Weeks, E.R. Confocal microscopy. Encycl. Biomater. Biomed. Eng. 2005, 23, 1–10. [Google Scholar]
- Chao, S.H.; Holl, M.R.; Koschwanez, J.H.; Carlson, R.H.; Jang, L.S.; Meldrum, D.R. Velocity measurement in microchannels with a laser confocal microscope and particle linear image velocimetry. Microfluid. Nanofluidics 2005, 1, 155–160. [Google Scholar] [CrossRef]
- Moschakis, T.; Murray, B.S.; Dickinson, E. Particle tracking using confocal microscopy to probe the microrheology in a phase-separating emulsion containing nonadsorbing polysaccharide. Langmuir 2006, 22, 4710–4719. [Google Scholar] [CrossRef] [PubMed]
- Klein, S.; Posner, J. Improvement in two-frame correlations by confocal microscopy for temporally resolved micro particle imaging velocimetry. Meas. Sci. Technol. 2010, 21, 105409. [Google Scholar] [CrossRef]
- Park, J.S.; Choi, C.K.; D Kihm, K. Optically sliced micro-PIV using confocal laser scanning microscopy (CLSM). Exp. Fluids 2004, 37, 105–119. [Google Scholar] [CrossRef]
- Kim, W.H.; Kim, C.I.; Lee, S.W.; Lim, S.H.; Park, C.W.; Lee, H.; Park, M.K. Particle image velocimetry of the blood flow in a micro-channel using the confocal laser scanning microscope. J. Opt. Soc. Korea 2010, 14, 42–48. [Google Scholar] [CrossRef][Green Version]
- Spadaro, M.; Yoda, M. Structured illumination microscopy: A new way to improve the axial spatial resolution of microscale particle velocimetry. Exp. Fluids 2020, 61, 127. [Google Scholar] [CrossRef]
- Spadaro, M.; Yoda, M. Resolution considerations for structured illumination microscale particle tracking velocimetry. Exp. Fluids 2023, 64, 33. [Google Scholar] [CrossRef]
- Herman, G.T.; Lent, A. Iterative reconstruction algorithms. Comput. Biol. Med. 1976, 6, 273–294. [Google Scholar] [CrossRef]
- Atkinson, C.; Soria, J. An efficient simultaneous reconstruction technique for tomographic particle image velocimetry. Exp. Fluids 2009, 47, 553–568. [Google Scholar] [CrossRef]
- Tan, S.; Salibindla, A.; Masuk, A.U.M.; Ni, R. Introducing OpenLPT: New method of removing ghost particles and high-concentration particle shadow tracking. Exp. Fluids 2020, 61, 47. [Google Scholar] [CrossRef]
- Jahn, T.; Schanz, D.; Schröder, A. Advanced Iterative Particle Reconstruction for Lagrangian particle tracking. Exp. Fluids 2021, 62, 179. [Google Scholar] [CrossRef]
- Novara, M.; Schanz, D.; Schröder, A. Two-Pulse 3D particle tracking with Shake-The-Box. Exp. Fluids 2023, 64, 93. [Google Scholar] [CrossRef]
- Bagheri, M.; Mirbod, P. Volumetric measurement of a Newtonian fluid flow through three-dimensional porous media using Lagrangian particle tracking (Shake-the-Box) technique. Phys. Fluids 2023, 35, 043605. [Google Scholar] [CrossRef]
- Adelson, E.H.; Wang, J.Y. Single lens stereo with a plenoptic camera. IEEE Trans. Pattern Anal. Mach. Intell. 1992, 14, 99–106. [Google Scholar] [CrossRef]
- Gu, M.; Xu, C.; Hossain, M.M.; Li, J. A low-rank decomposition-based deconvolution algorithm for rapid volumetric reconstruction of light field μPIV. Exp. Fluids 2023, 64, 39. [Google Scholar] [CrossRef]
- Gu, M.; Li, J.; Hossain, M.M.; Xu, C. High-resolution microscale velocity field measurement using light field particle image-tracking velocimetry. Phys. Fluids 2023, 35, 112006. [Google Scholar] [CrossRef]
- Takehara, K.; Etoh, T. A study on particle identification in PTV particle mask correlation method. J. Vis. 1998, 1, 313–323. [Google Scholar] [CrossRef]
- Weng, W.; Fan, W.; Liao, G.; Qin, J. Wavelet-based image denoising in (digital) particle image velocimetry. Signal Process. 2001, 81, 1503–1512. [Google Scholar] [CrossRef]
- Liu, Z.; Li, J.; Zhao, F.; Yue, X.; Xu, G. Research on noise processing and particle recognition algorithm of PTV image. Granul. Matter 2020, 22, 36. [Google Scholar] [CrossRef]
- Mendez, M.; Raiola, M.; Masullo, A.; Discetti, S.; Ianiro, A.; Theunissen, R.; Buchlin, J.M. POD-based background removal for particle image velocimetry. Exp. Therm. Fluid Sci. 2017, 80, 181–192. [Google Scholar] [CrossRef]
- Martins, F.J.; Da Silva, C.C.; Lessig, C.; Zähringe, K. Ray-tracing based image correction of optical distortion for PIV measurements in packed beds. J. Adv. Opt. Photonics 2018, 1, 71. [Google Scholar] [CrossRef]
- Gillissen, J.J.; Bouffanais, R.; Yue, D.K. Data assimilation method to de-noise and de-filter particle image velocimetry data. J. Fluid Mech. 2019, 877, 196–213. [Google Scholar] [CrossRef]
- Sciacchitano, A. Uncertainty quantification in particle image velocimetry. Meas. Sci. Technol. 2019, 30, 092001. [Google Scholar] [CrossRef]
- König, J.; Chen, M.; Rösing, W.; Boho, D.; Mäder, P.; Cierpka, C. On the use of a cascaded convolutional neural network for three-dimensional flow measurements using astigmatic PTV. Meas. Sci. Technol. 2020, 31, 074015. [Google Scholar] [CrossRef]
- Gao, Z.; Radner, H.; Büttner, L.; Ye, H.; Li, X.; Czarske, J. Distortion correction for particle image velocimetry using multiple-input deep convolutional neural network and Hartmann-Shack sensing. Opt. Express 2021, 29, 18669–18687. [Google Scholar] [CrossRef] [PubMed]
- Büttner, L.; Gao, Z.; Yang, P.; Bilsing, C.; Czarske, J. Distortion Correction for Imaging Using a Wavefront Sensing Based Multiple-Input Deep Neural Network. In Proceedings of the Computational Optical Sensing and Imaging; Optica Publishing Group: Washington, DC, USA, 2023; CTu3B-4. [Google Scholar]
- Grant, I.; Pan, X. An investigation of the performance of multi layer, neural networks applied to the analysis of PIV images. Exp. Fluids 1995, 19, 159–166. [Google Scholar] [CrossRef]
- Labonté, G. A new neural network for particle-tracking velocimetry. Exp. Fluids 1999, 26, 340–346. [Google Scholar] [CrossRef]
- Ouellette, N.T.; Xu, H.; Bodenschatz, E. A quantitative study of three-dimensional Lagrangian particle tracking algorithms. Exp. Fluids 2006, 40, 301–313. [Google Scholar] [CrossRef]
- Newby, J.M.; Schaefer, A.M.; Lee, P.T.; Forest, M.G.; Lai, S.K. Convolutional neural networks automate detection for tracking of submicron-scale particles in 2D and 3D. Proc. Natl. Acad. Sci. USA 2018, 115, 9026–9031. [Google Scholar] [CrossRef] [PubMed]
- Liang, J.; Xu, C.; Cai, S. Recurrent graph optimal transport for learning 3D flow motion in particle tracking. Nat. Mach. Intell. 2023, 5, 505–517. [Google Scholar] [CrossRef]
- Dreisbach, M.; Leister, R.; Probst, M.; Friederich, P.; Stroh, A.; Kriegseis, J. Particle detection by means of neural networks and synthetic training data refinement in defocusing particle tracking velocimetry. Meas. Sci. Technol. 2022, 33, 124001. [Google Scholar] [CrossRef]
- Sax, C.; Dreisbach, M.; Leister, R.; Kriegseis, J. Deep Learning and Hybrid Approach for Particle Detection in Defocusing Particle Tracking Velocimetry. Meas. Sci. Technol. 2023, 34, 095909. [Google Scholar] [CrossRef]
- Ren, S.; He, K.; Girshick, R.; Sun, J. Faster r-cnn: Towards real-time object detection with region proposal networks. arXiv 2015, arXiv:1506.01497. [Google Scholar] [CrossRef] [PubMed]
- Franchini, S.; Krevor, S. Cut, overlap and locate: A deep learning approach for the 3D localization of particles in astigmatic optical setups. Exp. Fluids 2020, 61, 140. [Google Scholar] [CrossRef]
- Liang, J.; Liu, X.; Chen, T.; Pan, C.; Xu, C. Particle identification in particle tracking velocimetry using two-stage neural networks. J. Ind. Manag. Optim. 2023, 19, 5331–5352. [Google Scholar] [CrossRef]
- Agranovsky, A.; Camp, D.; Garth, C.; Bethel, E.W.; Joy, K.I.; Childs, H. Improved post hoc flow analysis via lagrangian representations. In Proceedings of the 2014 IEEE 4th Symposium on Large Data Analysis and Visualization (LDAV), Paris, France, 9–10 November 2014; pp. 67–75. [Google Scholar]
- Han, M.; Sane, S.; Johnson, C.R. Exploratory lagrangian-based particle tracing using deep learning. arXiv 2022, arXiv:2110.08338. [Google Scholar] [CrossRef]
- Han, J.; Tao, J.; Wang, C. FlowNet: A deep learning framework for clustering and selection of streamlines and stream surfaces. IEEE Trans. Vis. Comput. Graph. 2018, 26, 1732–1744. [Google Scholar] [CrossRef]
- Han, J.; Tao, J.; Zheng, H.; Guo, H.; Chen, D.Z.; Wang, C. Flow field reduction via reconstructing vector data from 3-D streamlines using deep learning. IEEE Comput. Graph. Appl. 2019, 39, 54–67. [Google Scholar] [CrossRef] [PubMed]
- Du, Y.; Zhang, Y.; Yu, H.X.; Tenenbaum, J.B.; Wu, J. Neural radiance flow for 4d view synthesis and video processing. In Proceedings of the 2021 IEEE/CVF International Conference on Computer Vision (ICCV), IEEE Computer Society, Montreal, BC, Canada, 10–17 October 2021; pp. 14304–14314. [Google Scholar]
- Chu, M.; Liu, L.; Zheng, Q.; Franz, E.; Seidel, H.P.; Theobalt, C.; Zayer, R. Physics informed neural fields for smoke reconstruction with sparse data. ACM Trans. Graph. (TOG) 2022, 41, 1–14. [Google Scholar] [CrossRef]
- Yu, H.X.; Zheng, Y.; Gao, Y.; Deng, Y.; Zhu, B.; Wu, J. Inferring Hybrid Neural Fluid Fields from Videos. arXiv 2023, arXiv:2312.06561. [Google Scholar]
- Hassanian, R.; Myneni, H.; Helgadóttir, A.; Riedel, M. Deciphering the dynamics of distorted turbulent flows: Lagrangian particle tracking and chaos prediction through transformer-based deep learning models. Phys. Fluids 2023, 35, 075118. [Google Scholar] [CrossRef]
- Han, Y.; Wang, Q. An attention-mechanism incorporated deep recurrent optical flow network for particle image velocimetry. Phys. Fluids 2023, 35, 075122. [Google Scholar] [CrossRef]
- Yang, Y.; Heitz, D. Kernelized Lagrangian particle tracking. Exp. Fluids 2021, 62, 252. [Google Scholar] [CrossRef]
- Hochreiter, S.; Schmidhuber, J. Long short-term memory. Neural Comput. 1997, 9, 1735–1780. [Google Scholar] [CrossRef]
- Liu, X.; Qi, C.R.; Guibas, L.J. Flownet3d: Learning scene flow in 3d point clouds. In Proceedings of the IEEE/CVF Conference on Computer Vision and Pattern Recognition, Long Beach, CA, USA, 15–20 June 2019; pp. 529–537. [Google Scholar]
- Ratz, M.; Sachs, S.; König, J.; Cierpka, C. A deep neural network architecture for reliable 3D position and size determination for Lagrangian particle tracking using a single camera. Meas. Sci. Technol. 2023, 34, 105203. [Google Scholar] [CrossRef]
- He, K.; Zhang, X.; Ren, S.; Sun, J. Deep residual learning for image recognition. In Proceedings of the IEEE Conference on Computer Vision and Pattern Recognition, Las Vegas, NV, USA, 27–30 June 2016; pp. 770–778. [Google Scholar]
- Vaswani, A.; Shazeer, N.; Parmar, N.; Uszkoreit, J.; Jones, L.; Gomez, A.N.; Kaiser, Ł.; Polosukhin, I. Attention is all you need. arXiv 2017, arXiv:1706.03762. [Google Scholar]
- Wang, J.; Sista, H.; Hu, H.; He, P.; Hu, H. A Novel Deep Learning Based Approach for Particle Image Velocimetry with Global Motion Aggregation. In Proceedings of the AIAA AVIATION 2023 Forum, San Diego, CA, USA, 12–16 June 2023; p. 4357. [Google Scholar]
- Yu, C.; Chang, Y.; Liang, X.; Fan, Y. Robust Fluid Motion Estimator Based on Attentional Transformer. IEEE Trans. Instrum. Meas. 2023, 72, 1–14. [Google Scholar] [CrossRef]
- Yu, C.; Chang, Y.; Liang, X.; Liang, C.; Xie, Z. Deep learning for particle image velocimetry with attentional transformer and cross-correlation embedded. Ocean Eng. 2024, 292, 116522. [Google Scholar] [CrossRef]








| Approach | Features | Advantages | Disadvantages | Literature |
|---|---|---|---|---|
| (Digital) Holographic | Records the interference pattern of light scattered by objects (hologram) | Single camera; suitable for limited space experiments | Slower processing speed compared to tomographic methods; low particle density; additional light source required | [45,46,47,48] |
| Confocal | Confocal microscopy performs fast scanning across various depth planes | Single camera; high resolution; high particle density | Slow capture speed limits ability to track slow-moving particles; specialized microscopy equipment required | [22,23,24,25] |
| Tomographic | Multiple cameras capture images of tracer particles from different angles | High resolution; high particle density; time-resolved tracking | Complex calibration and limited flexibility in micro-scale settings due to space constraints; high equipment cost (multiple cameras and synchronizers) | [4,5,6,7,8] |
| Light Field (Plenoptic) | Allows post-capture synthetic refocusing; uses micro-lens arrays (MLAs) | Single camera; pre-calibrated; high processing speed | Low particle density; intense illumination needed; varying micro-lens arrays (MLAs) required for different particle sizes; high computational cost for 3D reconstruction | [33,34,35,64,65,66] |
| Approach | Features | Advantages | Disadvantages | Literature |
|---|---|---|---|---|
| Two-layer SNN | Obtains the mapping function for 3D stereoscopic PTV | Simple model structure; low computational load for learning mapping functions; high accuracy in reconstructing particle positions | Limited versatility due to shallow structure; low seeding density of particles (0.004 ppp) | [36] |
| PINN | Incorporates the governing physics as a regularization technique | Suitable for low data volumes; can simultaneously reconstruct other properties (e.g., pressure fields) with velocity fields | Limited versatility in inhomogeneous and anisotropic fields; slow convergence rate; long training period; limited accuracy | [38] |
| SPAV | Uses a statistical loss that considers arbitrary localization and tracking uncertainties; implemented with a PINN | High versatility; suitable for all forms of PTV; increased accuracy and robustness compared to conventional PINNs | Loss components need refining to consider isotropic errors; inconsistency in non-Gaussian advected particle probability density functions under strong velocity gradients; limited computational efficiency and domain size in PINN SPAV (resolving finer scales of intense turbulent flows is limited) | [40] |
| LSTM | Incorporates past particle locations to refine predictions of future particle velocities | Strong robustness under high seeding densities and complex flow conditions | Requires additional input information to improve performance; increased input dimensionality | [39] |
| DeepPTV | Deploys an enhanced multi-scale feature learner and a convection architecture | Applicable for tracking simultaneous multi-scale flow motions | Limited to two subnetworks; accuracy could improve with more subnetworks but would require more computational resources | [37] |
| Hybrid DNN | Combines convolutional deep neural networks (ResNet18 + Faster R-CNN) for depth regression and particle classification | Single camera view; high versatility for particles of different sizes; high classification accuracy | Decreased performance (recall) under extremely high seeding densities; higher uncertainty in regression and classification of similar particles at close proximity | [99] |
Disclaimer/Publisher’s Note: The statements, opinions and data contained in all publications are solely those of the individual author(s) and contributor(s) and not of MDPI and/or the editor(s). MDPI and/or the editor(s) disclaim responsibility for any injury to people or property resulting from any ideas, methods, instructions or products referred to in the content. |
© 2024 by the authors. Licensee MDPI, Basel, Switzerland. This article is an open access article distributed under the terms and conditions of the Creative Commons Attribution (CC BY) license (https://creativecommons.org/licenses/by/4.0/).
Share and Cite
Wang, H.; Hong, L.; Chamorro, L.P. Micro-Scale Particle Tracking: From Conventional to Data-Driven Methods. Micromachines 2024, 15, 629. https://doi.org/10.3390/mi15050629
Wang H, Hong L, Chamorro LP. Micro-Scale Particle Tracking: From Conventional to Data-Driven Methods. Micromachines. 2024; 15(5):629. https://doi.org/10.3390/mi15050629
Chicago/Turabian StyleWang, Haoyu, Liu Hong, and Leonardo P. Chamorro. 2024. "Micro-Scale Particle Tracking: From Conventional to Data-Driven Methods" Micromachines 15, no. 5: 629. https://doi.org/10.3390/mi15050629
APA StyleWang, H., Hong, L., & Chamorro, L. P. (2024). Micro-Scale Particle Tracking: From Conventional to Data-Driven Methods. Micromachines, 15(5), 629. https://doi.org/10.3390/mi15050629

