Thermal Bending Simulation and Experimental Study of 3D Ultra-Thin Glass Components for Smartwatches
Abstract
1. Introduction
- (1)
- Compared to large automotive dashboard glass [28] and curved smartphone glass [29], the 3D curved glass of smartwatches poses a significant challenge due to its ultra-thin thickness and small size, which greatly increases the difficulty of processing. Additionally, imprecise temperature control can easily lead to damage and quality issues during the GMP.
- (2)
- To enhance production efficiency and ensure product quality, this study employed a dual-cavity mold design. Although this design can significantly boost production efficiency, it still faces considerable challenges in maintaining consistent quality for both the upper- and lower-molded glass components.
2. Simulation Model
2.1. Heat Conduction Model
2.2. Thermal Bending Forming Model
3. Heat Conduction Simulation
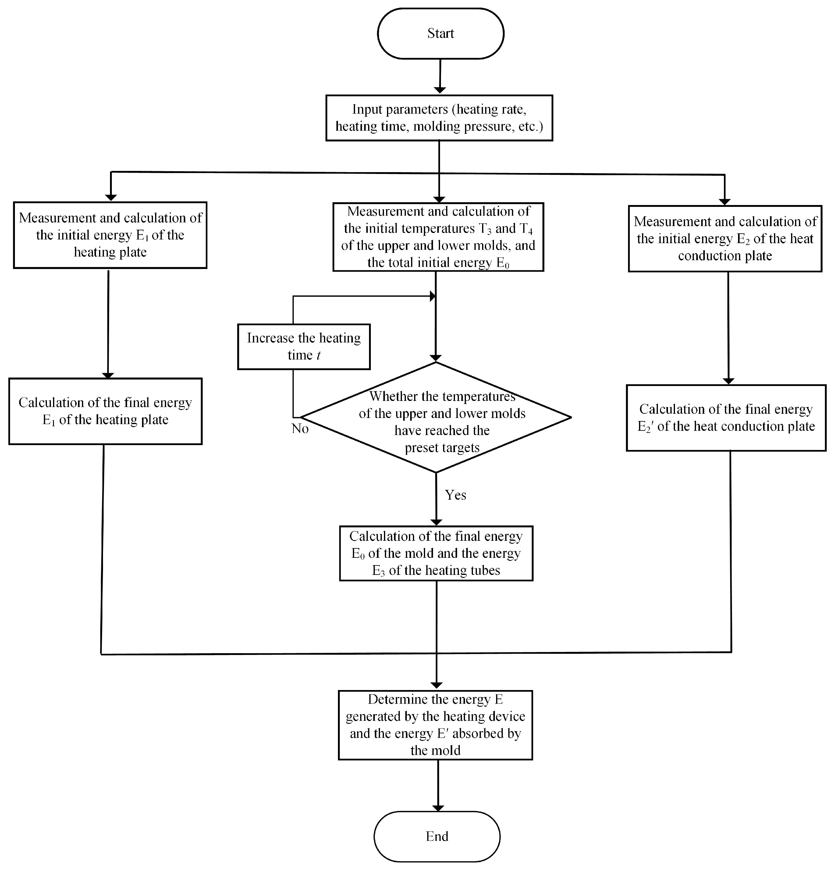
3.1. Energy Calculation Model
3.2. Mold Simulation Analysis
3.3. Impact of Heating Rate on Production Energy Consumption
3.4. Heat Conduction Simulation Modeling Results and Analysis
4. Thermal Bending Forming Simulation
4.1. Heating Process Simulation
4.2. Influence of Molding Process Parameters
- —power consumption (KJ/pcs);
- —the heat loss coefficient, which is a function of temperature T;
- —heat absorbed by mold and glass and consumed by nitrogen gas (KJ/pcs);
- —specific heat capacity of mold, glass, and nitrogen (J/(kg °C));
- —quality of molds and glass (kg);
- —temperature changes in molds and glass (°C);
- —nitrogen temperature change (°C);
- —nitrogen flow rate (mL/s);
- —nitrogen inflow time (s);
- —nitrogen density (kg/mm3).
4.2.1. Single-Factor Experimental Design
4.2.2. Effect of Molding Temperature on Glass Forming Quality
4.2.3. Effect of Molding Pressure on Glass Forming Quality
4.2.4. Effect of Heating Rate on Glass Forming Quality
4.2.5. Effect of Cooling Rate on Glass Forming Quality
4.2.6. Effect of Pulse Pressure on Glass Forming Quality
5. Experimental Validation
6. Conclusions
- (1)
- The numerical analysis of the heat transfer simulation results underscores the significant impact of the heating rate strategy on energy efficiency. By optimizing with heating strategy 4, which applied an initial heating rate of 35 mJ/(mm2·s) during the initial phase (0 to 60 s) and subsequently increased to 45 mJ/(mm2·s) during the second phase (60 to 160 s), the system’s thermal output was reduced by 4.396%, while the heating time was shortened by 7.875%.
- (2)
- To study the GMP parameters, a simulation model for the molding of watch glass components was created. By comparing the numerical simulation results, it was found that within the temperature range of 615–625 °C, a molding pressure of 25–35 MPa, a heating rate of 1.5–2.5 °C/s, a cooling rate of 0.5–1 °C/s, and a pulse pressure of 45–55 Hz, the influence on residual stress, and shape deviation in the glass, was minimal.
- (3)
- The results of the thermal bending simulation were validated through experimentation, and the process parameters were analyzed. The simulated findings and the experimental validation were rather close; the maximum deviation did not rise above 20%, thus it was still within a reasonable range.
Author Contributions
Funding
Data Availability Statement
Conflicts of Interest
References
- Niknejad, N.; Ismail, W.B.; Mardani, A.; Liao, H.; Ghani, I. A Comprehensive Overview of Smart Wearables: The State of the Art Literature, Recent Advances, and Future Challenges. Eng. Appl. Artif. Intell. 2020, 90, 103529. [Google Scholar] [CrossRef]
- Siepmann, C.; Kowalczuk, P. Understanding Continued Smartwatch Usage: The Role of Emotional as Well as Health and Fitness Factors. Electron. Mark. 2021, 31, 795–809. [Google Scholar] [CrossRef]
- Chen, Z.; Hu, S.; Zhang, S.; Zhang, Q.; Zhang, Z.; Ming, W. Simulation and Experimental Study on the Precision Molding of Irregular Vehicle Glass Components. Micromachines 2023, 14, 1974. [Google Scholar] [CrossRef]
- Hao, X.; Zhang, G. Numerical Prediction of Glass Molding Process for 3D Curved Screen. Heliyon 2023, 9, e19693. [Google Scholar] [CrossRef]
- Shu, C.; Guo, X.; Yin, S.; Huang, S.; Mao, Z. Fabrication of Curved Aspheric Compound Eye Microlens Array with High Surface Quality by Precision Glass Molding. Precis. Eng. 2023, 82, 129–139. [Google Scholar] [CrossRef]
- Moro, J.L. Glass Products. In Building-Construction Design-from Principle to Detail: Volume 1–Fundamentals; Moro, J.L., Ed.; Springer: Berlin/Heidelberg, Germany, 2024; pp. 673–716. ISBN 978-3-662-61742-7. [Google Scholar]
- Ulyashev, V.V.; Shumilova, T.G.; Isaenko, S.I. Characteristics of Glass in Products of Experimental Modeling of Impact Melts. Glass Ceram. 2023, 80, 178–184. [Google Scholar] [CrossRef]
- Guloyan, Y.A. Glass Molding (Review). Glass Ceram. 2018, 74, 305–315. [Google Scholar] [CrossRef]
- Nelson, J.J. Overview of Glass Molding Processes. In Precision Lens Molding of Glass: A Process Perspective; Progress in Optical Science and Photonics; Springer: Singapore, 2020; Volume 8, pp. 1–14. ISBN 9789811542374. [Google Scholar]
- Liu, G.; Vu, A.-T.; Dambon, O.; Klocke, F. Glass Material Modeling and Its Molding Behavior. MRS Adv. 2017, 2, 875–885. [Google Scholar] [CrossRef]
- Ming, W.; Jia, H.; Liu, X.; Liu, X.; He, W.; Wei, A.; Chen, Z. Optimization of Process Parameters of GMP for 3D Ultrathin Glass Based on Cuckoo Search Algorithm. IOP Conf. Ser. Mater. Sci. Eng. 2020, 768, 042046. [Google Scholar] [CrossRef]
- Zhang, Z.; Liu, Y.; Xue, C. Heat and Force Coupling Analysis during Precision Glass Molding of Free-Form Optical Elements. Appl. Opt. 2023, 62, 8374. [Google Scholar] [CrossRef]
- Vogel, P.-A.; Vu, A.T.; Mende, H.; Gulati, S.; Grunwald, T.; Schmitt, R.H.; Bergs, T. Machine Learning-Based Predictions of Form Accuracy for Curved Thin Glass by Vacuum Assisted Hot Forming Process. In Proceedings of the 18th IMEKO TC10 Conference on Measurement for Diagnostics, Optimisation and Control, Warsaw, Poland, 26–27 September 2022; IMEKO: Warsaw, Poland, 2023; pp. 20–25. [Google Scholar]
- Zhang, Z.; Yang, W.; Ming, W.; Yin, L.; Liao, D.; Zhang, G. Surface Integrity Analysis of Ultra-Thin Glass Molding Process. Ceram. Int. 2021, 47, 30584–30597. [Google Scholar] [CrossRef]
- Zhou, T.; Yan, J.; Kuriyagawa, T. Evaluating the Viscoelastic Properties of Glass above Transition Temperature for Numerical Modeling of Lens Molding Process; Zhou, L., Ed.; SPIE: Beijing, China, 2007; p. 662403. [Google Scholar]
- Zhou, T.; Du, Y.; Zhou, J.; Chen, Z.; Liang, Z.; Wang, X. High Efficiency Fabrication of 3D Curved Glass by Full-Motor-Driving Precision Molding. In Proceedings of the Optical Precision Manufacturing, Testing, and Applications, Beijing, China, 22–24 May 2018; McBride, J., Tan, J., Han, S., Zhang, X., Eds.; SPIE: Beijing, China, 2018; p. 49. [Google Scholar]
- Lee, J.-S.; Rhi, S.-H.; Kim, S.-K. Modeling and Simulation of Heat Pipes: Review. J. Mech. Sci. Technol. 2024, 38, 2591–2612. [Google Scholar] [CrossRef]
- Huang, H.; Yang, W.; Ming, W.; Zhang, G.; Xu, Y.; Zhang, Z. Mechanism of Springback Behavior in Ultra-Thin Glass Molding Process: A Molecular Dynamics Study. J. Non-Cryst. Solids 2022, 596, 121841. [Google Scholar] [CrossRef]
- Su, L.; Wang, F.; He, P.; Dambon, O.; Klocke, F.; Yi, A.Y. An Integrated Solution for Mold Shape Modification in Precision Glass Molding to Compensate Refractive Index Change and Geometric Deviation. Opt. Lasers Eng. 2014, 53, 98–103. [Google Scholar] [CrossRef]
- Tao, B.; Yuan, Y. FEM Simulation of the Effect of Coefficient of Thermal Expansion and Heat Capacity on Prediction of Residual Stresses of Compression Molded Glass Lenses. IOP Conf. Ser. Mater. Sci. Eng. 2017, 269, 012050. [Google Scholar] [CrossRef]
- Yan, J.; Zhou, T.; Masuda, J.; Kuriyagawa, T. Modeling High-Temperature Glass Molding Process by Coupling Heat Transfer and Viscous Deformation Analysis. Precis. Eng. 2009, 33, 150–159. [Google Scholar] [CrossRef]
- Dambon, O.; Wang, F.; Klocke, F.; Pongs, G.; Bresseler, B.; Chen, Y.; Yi, A.Y. Efficient Mold Manufacturing for Precision Glass Molding. J. Vac. Sci. Technol. B Microelectron. Nanometer Struct. Process. Meas. Phenom. 2009, 27, 1445–1449. [Google Scholar] [CrossRef]
- Ming, W.; Jia, H.; Huang, H.; Zhang, G.; Liu, K.; Lu, Y.; Cao, C. Study on Mechanism of Glass Molding Process for Fingerprint Lock Glass Plates. Crystals 2021, 11, 394. [Google Scholar] [CrossRef]
- Yang, W.; Zhang, Z.; Ming, W.; Yin, L.; Zhang, G. Study on Shape Deviation and Crack of Ultra-Thin Glass Molding Process for Curved Surface. Ceram. Int. 2022, 48, 6767–6779. [Google Scholar] [CrossRef]
- Zhang, Z.; Ming, W.; Zhang, Y.; Yin, L.; Xue, T.; Yu, H.; Chen, Z.; Liao, D.; Zhang, G. Analyzing Sustainable Performance on High-Precision Molding Process of 3D Ultra-Thin Glass for Smart Phone. J. Clean. Prod. 2020, 255, 120196. [Google Scholar] [CrossRef]
- He, W.; Chen, Z.; Ming, W.; Du, J.; Cao, Y.; Ma, J.; Wei, A. Multi-Objective Optimization of Glass Multi-Station Bending Machining for Smartphone Curved Screen. J. Braz. Soc. Mech. Sci. Eng. 2019, 41, 476. [Google Scholar] [CrossRef]
- Ming, W.; Chen, Z.; Du, J.; Zhang, Z.; Zhang, G.; He, W.; Ma, J.; Shen, F. A Comprehensive Review of Theory and Technology of Glass Molding Process. Int. J. Adv. Manuf. Technol. 2020, 107, 2671–2706. [Google Scholar] [CrossRef]
- Chen, Y.; Zhang, S.; Hu, S.; Zhao, Y.; Zhang, G.; Cao, Y.; Ming, W. Study of Heat Transfer Strategy of Metal Heating/Conduction Plates for Energy Efficiency of Large-Sized Automotive Glass Molding Process. Metals 2023, 13, 1218. [Google Scholar] [CrossRef]
- Ming, W.; Jiang, Z.; Chen, Z.; He, W.; Li, X. Modelling and Analysis of Energy Consumption in Glass Molding Process for Smartphone Covers Using Different Heating Strategies. Int. J. Adv. Manuf. Technol. 2023, 124, 1491–1512. [Google Scholar] [CrossRef]
- Tani, Y.; Kawata, K.; Nakayama, K. Development of High-Efficient Fine Finishing Process Using Magnetic Fluid. CIRP Ann. 1984, 33, 217–220. [Google Scholar] [CrossRef]
- Tool, A.Q. Relation between Inelastic Deformability and Thermal Expansion of Glass in Its Annealing Range. J. Am. Ceram. Soc. 1946, 29, 240–253. [Google Scholar] [CrossRef]
- Narayanaswamy, O.S. A Model of Structural Relaxation in Glass. J. Am. Ceram. Soc. 1971, 54, 491–498. [Google Scholar] [CrossRef]
- Storck, K. Thermal System Analysis: Heat Transfer in Glass Forming and Fluid Temperature-Control Systems. Ph.D. Thesis, Linköping University, Linköping, Sweden, 1998. [Google Scholar]
- Pchelyakov, S.K.; Guloyan, Y.A. Heat Transfer at the Glass-Mold Interface. Glass Ceram. 1985, 42, 400–403. [Google Scholar] [CrossRef]
- Zhang, Z.; Chang, H.; Wang, P.; Zhang, G. Rapidly One-Step Fabrication of Durable Superhydrophobic Graphene Surface with High Temperature Resistance and Self-Clean. J. Colloid Interface Sci. 2025, 679, 476–486. [Google Scholar] [CrossRef]
- Vu, A.-T.; Kreilkamp, H.; Dambon, O.; Klocke, F. Nonisothermal Glass Molding for the Cost-Efficient Production of Precision Freeform Optics. Opt. Eng. 2016, 55, 071207. [Google Scholar] [CrossRef]
- Vu, A.T.; Vu, A.N.; Liu, G.; Grunwald, T.; Dambon, O.; Klocke, F.; Bergs, T. Experimental Investigation of Contact Heat Transfer Coefficients in Nonisothermal Glass Molding by Infrared Thermography. J. Am. Ceram. Soc. 2019, 102, 2116–2134. [Google Scholar] [CrossRef]
- Duffrène, L.; Gy, R. Viscoelastic Constants of a Soda-Lime-Silica Glass. J. Non-Cryst. Solids 1997, 211, 30–38. [Google Scholar] [CrossRef]
- Zhou, T.; Yan, J.; Masuda, J.; Kuriyagawa, T. Investigation on the Viscoelasticity of Optical Glass in Ultraprecision Lens Molding Process. J. Mater. Process. Technol. 2009, 209, 4484–4489. [Google Scholar] [CrossRef]
- Zhou, J.; Shi, T.; Hu, Y.; Ji, Y.; Li, M.; Shen, L. Numerical Simulation in Compression Molding of Glass Lens. In Proceedings of the 2013 IEEE International Conference on Automation Science and Engineering (CASE), Madison, Wl, USA, 17–20 August 2013; IEEE: Madison, WI, USA, 2013; pp. 669–674. [Google Scholar]
- Soules, T.F.; Busbey, R.F.; Rekhson, S.M.; Markovsky, A.; Burke, M.A. Finite-Element Calculation of Stresses in Glass Parts Undergoing Viscous Relaxation. J. Am. Ceram. Soc. 1987, 70, 90–95. [Google Scholar] [CrossRef]
- Vu, A.T.; Helmig, T.; Vu, A.N.; Frekers, Y.; Grunwald, T.; Kneer, R.; Bergs, T. Numerical and Experimental Determinations of Contact Heat Transfer Coefficients in Nonisothermal Glass Molding. J. Am. Ceram. Soc. 2020, 103, 1258–1269. [Google Scholar] [CrossRef]
- Oberkampf, W.L.; DeLand, S.M.; Rutherford, B.M.; Diegert, K.V.; Alvin, K.F. Error and Uncertainty in Modeling and Simulation. Reliab. Eng. Syst. Saf. 2002, 75, 333–357. [Google Scholar] [CrossRef]
- Loper, M.L.; Register, A. Introduction to Modeling and Simulation. In Modeling and Simulation in the Systems Engineering Life Cycle; Simulation Foundations, Methods and Applications; Loper, M.L., Ed.; Springer: London, UK, 2015; pp. 3–16. ISBN 978-1-4471-5633-8. [Google Scholar]
- Ming, W.; Zhao, Y.; Zhang, Z.; Qiu, W.; Xu, Y.; Guo, X.; Zhang, G. Self-powered Handwritten Letter Recognition Based on Masked Triboelectric Nanogenerator for Intelligent Personal Protective Equipment. ACS Appl. Mater. Interfaces 2024. [Google Scholar] [CrossRef]




























| Properties | WC | SUS310S | Graphite |
|---|---|---|---|
| Young’s modulus E (MPa) | 5.7 × 105 | 1.93 × 105 | 1.02 × 104 |
| Poisson rate ν | 0.22 | 0.3 | 0.25 |
| Density ρ (g/cm3) | 14.65 | 7.9 | 1.78 |
| Thermal conductivity K (W/m·°C) | 63 | 18.5 | 151 |
| Specific heat Cp (J/kg·°C) | 314 | 500 | 720 |
| Thermal expansion coefficient (/°C) | 4.9 × 10−6 | 18.2 × 10−6 | 4.8 × 10−6 |
| Model | Displacement Constraints | Load (MPa) | Initial Temperature (°C) |
|---|---|---|---|
| Upper heating plate | x/y | 0.4 | 800 |
| Upper heat conduction plate | x/y | - | 760 |
| Mold | x/y | - | 30 |
| Lower heat conduction plate | x/y/z | - | 770 |
| Lower heating plate | x/y/z | - | 810 |
| Properties | Glass | Graphite |
|---|---|---|
| Young’s modulus E (MPa) | 7.26 × 104 | 1.02 × 104 |
| Poisson ratio ν | 0.206 | 0.25 |
| Density ρ (g/cm3) | 2.51 | 1.78 |
| Thermal conductivity K (W/m·°C) | 1.1 | 151 |
| Specific heat Cp (J/kg·°C) | 858 | 720 |
| Thermal expansion coefficient (/°C) | Liquid 3.43 × 10−5 Solid 1.143 × 10−5 | 4.8 × 10−6 |
| Stress Relaxation | Structural Relaxation | ||
|---|---|---|---|
| Shear Modulus (MPa) | Relaxation Times (s) | Weight Coefficient | Relaxation Times (s) |
| 12,566 | 0.0689 | 0.108 | 3.0 |
| 0.443 | 0.671 | ||
| 12,615 | 0.0065 | 0.166 | 0.247 |
| 0.161 | 0.091 | ||
| 4582 | 0.0001 | 0.046 | 0.033 |
| 0.077 | 0.008 | ||
| Experimental Group Number | Experiment No. | Controlled Factors | ||||
|---|---|---|---|---|---|---|
| Molding Temperature A (°C) | Molding Pressure B (MPa) | Heating Rate C (°C/s) | Cooling Rate D (°C/s) | Pulse Pressure Frequency E (Hz) | ||
| Group 1 | I | 610 | 30 | 1.5 | 0.75 | 0 |
| II | 620 | 30 | 1.5 | 0.75 | 0 | |
| III | 630 | 30 | 1.5 | 0.75 | 0 | |
| Group 2 | I | 620 | 25 | 1.5 | 0.75 | 0 |
| II | 620 | 30 | 1.5 | 0.75 | 0 | |
| III | 620 | 35 | 1.5 | 0.75 | 0 | |
| Group 3 | I | 620 | 30 | 1.0 | 0.75 | 0 |
| II | 620 | 30 | 1.5 | 0.75 | 0 | |
| III | 620 | 30 | 2.0 | 0.75 | 0 | |
| Group 4 | I | 620 | 30 | 1.5 | 0.5 | 0 |
| II | 620 | 30 | 1.5 | 0.75 | 0 | |
| III | 620 | 30 | 1.5 | 1.0 | 0 | |
| Group 5 | I | 620 | 30 | 1.5 | 0.75 | 0 |
| II | 620 | 30 | 1.5 | 0.75 | 30 | |
| III | 620 | 30 | 1.5 | 0.75 | 50 | |
| Group | Control Factors | Experimental Results | Relative Error | ||||
|---|---|---|---|---|---|---|---|
| A | B | C | D | E | Sd (mm) | Sd (%) | |
| 1 | 620 | 25 | 1.5 | 0.75 | 0 | 0.2932 | 8.3 |
| 2 | 620 | 30 | 2.0 | 0.75 | 0 | 0.2596 | 5.2 |
| 3 | 620 | 30 | 1.5 | 0.75 | 0 | 0.2651 | 10.6 |
Disclaimer/Publisher’s Note: The statements, opinions and data contained in all publications are solely those of the individual author(s) and contributor(s) and not of MDPI and/or the editor(s). MDPI and/or the editor(s) disclaim responsibility for any injury to people or property resulting from any ideas, methods, instructions or products referred to in the content. |
© 2024 by the authors. Licensee MDPI, Basel, Switzerland. This article is an open access article distributed under the terms and conditions of the Creative Commons Attribution (CC BY) license (https://creativecommons.org/licenses/by/4.0/).
Share and Cite
Hu, S.; Sun, P.; Zhang, Z.; Zhang, G.; Ming, W. Thermal Bending Simulation and Experimental Study of 3D Ultra-Thin Glass Components for Smartwatches. Micromachines 2024, 15, 1264. https://doi.org/10.3390/mi15101264
Hu S, Sun P, Zhang Z, Zhang G, Ming W. Thermal Bending Simulation and Experimental Study of 3D Ultra-Thin Glass Components for Smartwatches. Micromachines. 2024; 15(10):1264. https://doi.org/10.3390/mi15101264
Chicago/Turabian StyleHu, Shunchang, Peiyan Sun, Zhen Zhang, Guojun Zhang, and Wuyi Ming. 2024. "Thermal Bending Simulation and Experimental Study of 3D Ultra-Thin Glass Components for Smartwatches" Micromachines 15, no. 10: 1264. https://doi.org/10.3390/mi15101264
APA StyleHu, S., Sun, P., Zhang, Z., Zhang, G., & Ming, W. (2024). Thermal Bending Simulation and Experimental Study of 3D Ultra-Thin Glass Components for Smartwatches. Micromachines, 15(10), 1264. https://doi.org/10.3390/mi15101264

