Predictions of the Wettable Parameters of an Axisymmetric Large-Volume Droplet on a Microstructured Surface in Gravity
Abstract
1. Introduction
2. Theoretical Models
2.1. Bashforth–Adams Equation and Its Arc Differential Solution
2.2. The Total Energy of an Axisymmetric Heavy Droplet on the Micro-Nano Structured Surface
2.3. The Real State and the Possible States of an Axisymmetric Heavy Droplet with a Fixed Volume
3. Numerical Methods
3.1. Algorithm
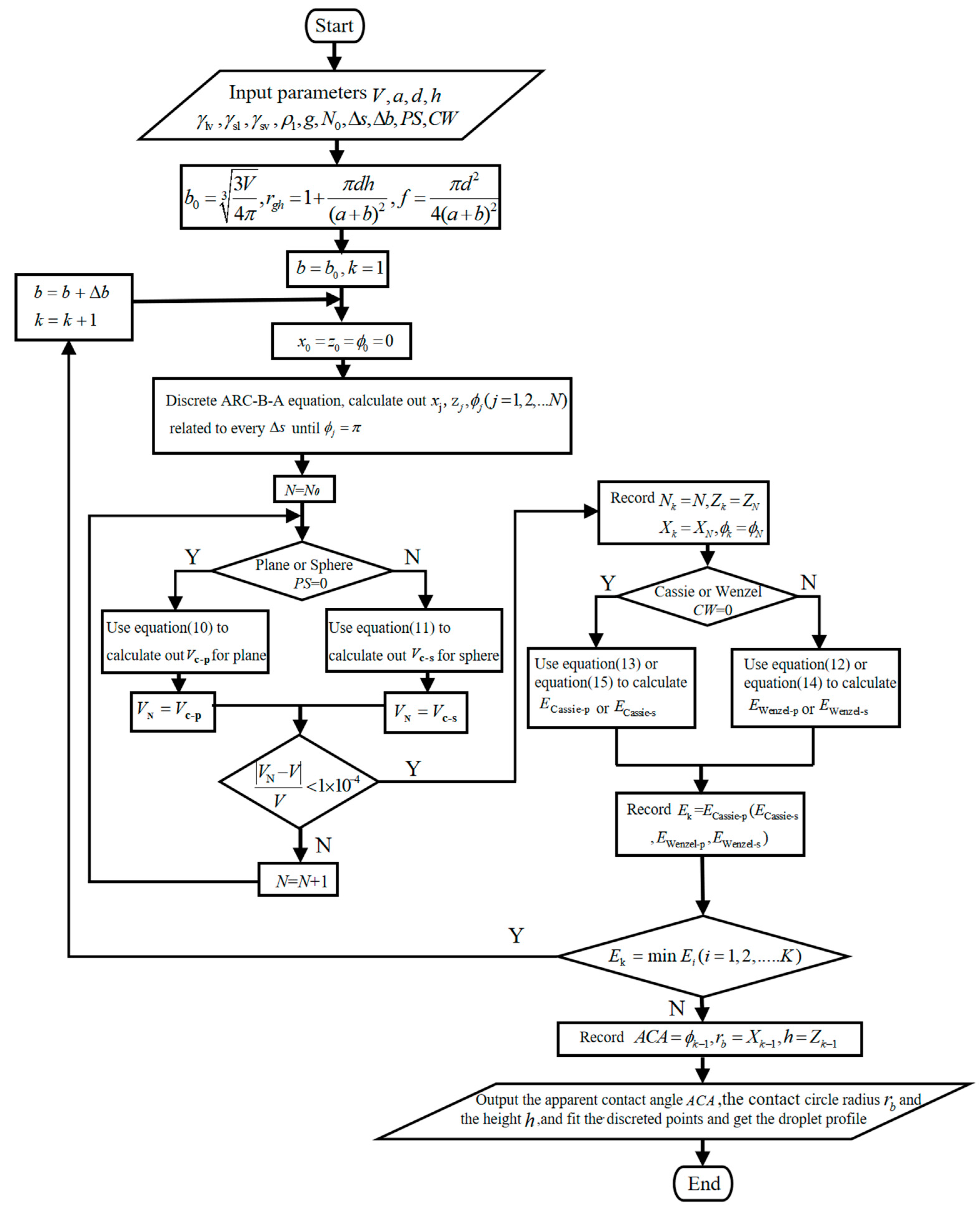
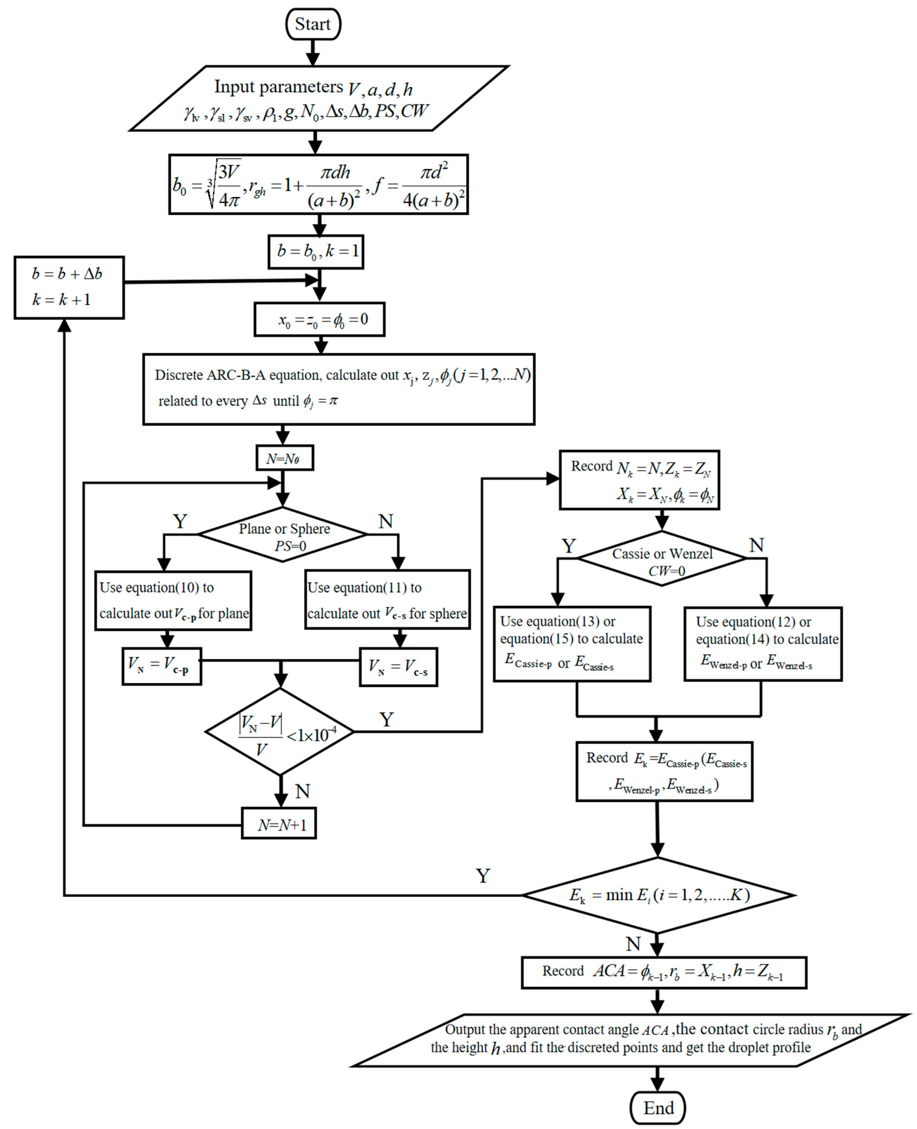
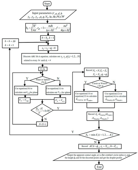
3.2. The Flow Chart
4. Experiments
4.1. Fabrication of the Si Rough Surface
4.2. Characterization for Droplets’ Wettable Parameters on Microstructured Surfaces
5. Results and Discussion
5.1. Pictures from Our Model Compared with Those from Experiments and the Ellipse Model
5.2. Result Comparations in Different Droplet Bond Numbers
6. Conclusions
Author Contributions
Funding
Data Availability Statement
Conflicts of Interest
References
- Biočanin, M.; Bues, J.; Dainese, R.; Amstad, E.; Deplancke, B. Simplified Drop-seq workflow with minimized bead loss using a bead capture and processing microfluidic chip. Lab Chip 2019, 19, 1610–1620. [Google Scholar] [CrossRef] [PubMed]
- Shen, Y.; Cheng, Y.P.; Xu, J.L.; Zhang, K.; Sui, Y. Theoreticalanalysis of a sessile evaporating droplet on a curved substrate with an interfacial cooling effect. Langmuir 2020, 36, 5618–5625. [Google Scholar] [CrossRef] [PubMed]
- Nguyen, T.V.; Okada, H.; Okamoto, Y.; Takei, Y.; Takei, A.; Ichiki, M. Direct Measurement of Impacting Force between a Droplet and a Superhydrophobic Blade. In Proceedings of the International Conference on Micro Electro Mechanical Systems (MEMS), Gainesville, FL, USA, 25–29 January 2021; pp. 771–774. [Google Scholar]
- Yang, J.X.; Zheng, F.; Derby, B. Stability of Lines with Zero Receding Contact Angle Produced by Inkjet Printing at Small Drop Volume. Langmuir 2021, 37, 26–34. [Google Scholar] [CrossRef] [PubMed]
- Zheng, Q.S.; Yu, Y.; Zhao, Z.H. Effects of hydraulic pressure on the stability and transition of wetting modes of superhydrophobic surfaces. Langmuir 2005, 21, 12207–12212. [Google Scholar] [CrossRef] [PubMed]
- Ng, T.W.; Yu, Y.; Tan, H.Y.; Neild, A. Capillary well microplate. Appl. Phys. Lett. 2008, 93, 174105. [Google Scholar] [CrossRef]
- Tammar, S. Meiron, Abraham Marmur. Contact angle measurement on rough surfaces. J. Colloid Interface Sci. 2004, 274, 637–644. [Google Scholar]
- Li, C.; Zhang, J.; Han, J.; Yao, B. A numerical solution to the effects of surface roughness on water–coal contact angle. Sci. Rep. 2021, 11, 459. [Google Scholar] [CrossRef] [PubMed]
- Erbil, H.Y.; Meric, R.A. Evaporation of Sessile Drops on Polymer Surfaces: Ellipsoidal Cap Geometry. J. Phys. Chem. B 1997, 101, 6867–6873. [Google Scholar] [CrossRef]
- Whyman, G.; Bormashenko, E. Oblate Spheroid Model for Calculation of the Shape and Contact Angles of Heavy Droplets. J. Colloid Interface Sci. 2009, 331, 174–177. [Google Scholar] [CrossRef]
- Lubarda, V.A.; Talke, K.A. Analysis of the Equilibrium Droplet Shape Based on an Ellipsoidal Droplet Model. Langmuir 2011, 27, 10705–10713. [Google Scholar] [CrossRef]
- Wang, X.; Yu, Y. Analysis of the shape of heavy droplets on flat and spherical surface. Sci. China Phys. Mech. Astron. 2012, 55, 1118–1124. [Google Scholar] [CrossRef]
- Hajirahimi, M.; Mokhtari, F.; Fatollahi, A.H. Exact identities for sessile drops. Appl. Math. Mech. Engl. Ed. 2015, 36, 293–302. [Google Scholar] [CrossRef]
- Dong, J.; Jin, Y.; Dong, H.; Sun, L. Numerical Calculation Method of Apparent Contact Angles on Heterogeneous Double-Roughness Surfaces. Langmuir 2017, 33, 10411–10418. [Google Scholar] [CrossRef] [PubMed]
- Bashforth, F.; Adams, J.C. An Attempt to Test the Theories of Capillary Action; Cambridge University Press: Cambridge, UK, 1883; p. 112. [Google Scholar]
- Young, T., III. An essay on the cohesion of fluids. Philos. Trans. R. Soc. Lond. 1805, 95, 65–87. [Google Scholar]
- Lin, F.Y.H.; Li, D.; Neumann, A.W. Effect of Surface Roughness on the Dependence of Contact Angles on Drop Size. J. Colloid Interface Sci. 1993, 159, 86–95. [Google Scholar] [CrossRef]
- Kalantarian, A.; David, R.; Chen, J.; Neumann, A.W. Simultaneous Measurement of Contact Angle and Surface Tension Using Axisymmetric Drop-Shape Analysis-No Apex (ADSA-NA). Langmuir 2011, 27, 3485–3495. [Google Scholar] [CrossRef]
- Saad, S.M.; Neumann, A.W. Axisymmetric Drop Shape Analysis (ADSA): An Outline. Adv. Colloid Interface Sci. 2016, 238, 62–87. [Google Scholar] [CrossRef]
- Brown, R.A.; Orr, F.M.; Scriven, L.E. Static drop on an inclined plate: Analysis by the finite element method. J. Colloid Interface Sci. 1980, 73, 76–87. [Google Scholar] [CrossRef]
- Rotenberg, Y.; Boruvka, L.; Neumann, A.W. The shape of nonaxisymmetric drops on inclined planar surfaces. J. Colloid Interface Sci. 1984, 102, 424–434. [Google Scholar] [CrossRef]
- XU, Z.N.; WANG, S.Y. A highly accurate dynamic contact angle algorithm for drops on inclined surface based on ellipse-fitting. Rev. Sci. Instrum. 2015, 86, 065105. [Google Scholar] [CrossRef]
- Wang, Z.L.; Chen, E.H.; Zhao, Y.P. The effect of surface anisotropy on contact angles and the characterization of elliptical cap droplets. Sci. China Technol. Sci. 2018, 61, 309–316. [Google Scholar] [CrossRef]
- Yu, Y.; Lv, C.; Wang, L.; Li, P. The Shape of Heavy Droplets on Superhydrophobic Surfaces. ACS Omega 2020, 5, 26732–26737. [Google Scholar] [CrossRef] [PubMed]








| Material | Microstructure | Type | Volume (μL) | ACA from Experiments θ (◦) | ACA from Our Model θ (◦) | ACA from tde Ellipse Model θ (◦) | Diameter from Experiments d (mm) | Diameter from Our Model d (mm) | Diameter from tde Ellipse Model d (mm) |
|---|---|---|---|---|---|---|---|---|---|
| Water + Si | d = 10 μm | 1 | 30 | 160.3 | 161.1 | 170.1 | 2.58 | 2.592 | 1.53 |
| a = 30 μm | 2 | 50 | 159.1 | 160.2 | 169.9 | 3.36 | 3.364 | 1.76 | |
| h = 20 μm | 3 | 70 | 161.6 | 159.0 | 169.4 | 3.96 | 3.998 | 2.08 | |
| Glycerin + PDMS | d = 10 μm | 4 | 30 | 85.1 | 84.8 | 83.1 | 5.42 | 5.432 | 5.441 |
| a = 60 μm | 5 | 50 | 85.6 | 85.1 | 83.8 | 6.56 | 6.582 | 6.600 | |
| h = 20 μm | 6 | 70 | 86.1 | 85.3 | 84.3 | 7.48 | 7.490 | 7.503 | |
| Water + iron | R = 6 mm | 7 | 10 | 72.5 | 71.1 | 73.0 | 3.68 | 3.770 | 3.830 |
| 8 | 20 | 71.8 | 70.8 | 71.6 | 4.60 | 4.610 | 4.630 | ||
| 9 | 30 | 72.5 | 71.2 | 73.0 | 5.26 | 5.260 | 5.280 | ||
| Glycerin + iron | R = 6 mm | 10 | 10 | 67.5 | 66.5 | 68.4 | 3.90 | 3.894 | 3.906 |
| 11 | 20 | 66.8 | 65.9 | 67.9 | 4.90 | 4.904 | 4.910 | ||
| 12 | 30 | 67.1 | 66.3 | 67.3 | 5.64 | 5.634 | 5.640 |
Disclaimer/Publisher’s Note: The statements, opinions and data contained in all publications are solely those of the individual author(s) and contributor(s) and not of MDPI and/or the editor(s). MDPI and/or the editor(s) disclaim responsibility for any injury to people or property resulting from any ideas, methods, instructions or products referred to in the content. |
© 2023 by the authors. Licensee MDPI, Basel, Switzerland. This article is an open access article distributed under the terms and conditions of the Creative Commons Attribution (CC BY) license (https://creativecommons.org/licenses/by/4.0/).
Share and Cite
Dong, J.; Hu, J.; Zhang, Z.; Gong, M.; Li, Z. Predictions of the Wettable Parameters of an Axisymmetric Large-Volume Droplet on a Microstructured Surface in Gravity. Micromachines 2023, 14, 484. https://doi.org/10.3390/mi14020484
Dong J, Hu J, Zhang Z, Gong M, Li Z. Predictions of the Wettable Parameters of an Axisymmetric Large-Volume Droplet on a Microstructured Surface in Gravity. Micromachines. 2023; 14(2):484. https://doi.org/10.3390/mi14020484
Chicago/Turabian StyleDong, Jian, Jianliang Hu, Zihao Zhang, Mengying Gong, and Zhixin Li. 2023. "Predictions of the Wettable Parameters of an Axisymmetric Large-Volume Droplet on a Microstructured Surface in Gravity" Micromachines 14, no. 2: 484. https://doi.org/10.3390/mi14020484
APA StyleDong, J., Hu, J., Zhang, Z., Gong, M., & Li, Z. (2023). Predictions of the Wettable Parameters of an Axisymmetric Large-Volume Droplet on a Microstructured Surface in Gravity. Micromachines, 14(2), 484. https://doi.org/10.3390/mi14020484

