Characterization of Impact Ionization Coefficient of ZnO Based on a p-Si/i-ZnO/n-AZO Avalanche Photodiode
Abstract
1. Introduction
2. Materials and Methods
3. Results and Discussion
3.1. Heterostructure of Si and ZnO
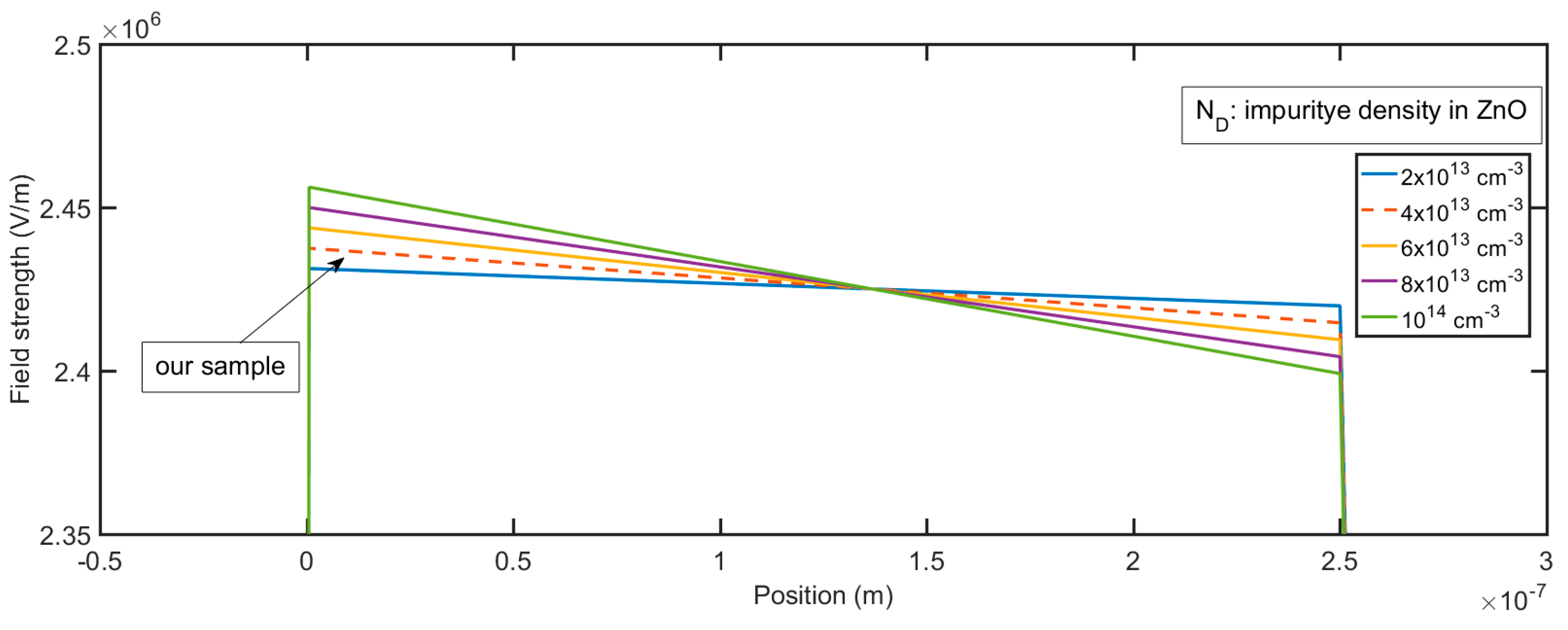
3.2. C-V Measurement and Field Profile
3.3. Current–Voltage Characteristics and Influence of Width of i-ZnO Layer
3.4. Avalanche Gain and Ionization Coefficient
4. Conclusions
Author Contributions
Funding
Acknowledgments
Conflicts of Interest
References
- Campbell, J.C. Recent Advances in Avalanche Photodiodes. J. Lightwave Technol. 2016, 34, 278–285. [Google Scholar] [CrossRef]
- Campbell, J.C. Advances in photodetectors. In Optical Fiber Telecomunications, Part A: Components and Subsystems, 5th ed.; Kaminow, I., Li, T., Wilner, A.E., Eds.; Academic: San Francisco, CA, USA, 2008; Volume 5. [Google Scholar]
- Xu, Z.Y.; Sadler, B.M. Ultraviolet communications: Potential and state-of-the-art. IEEE Commun. Mag. 2008, 46, 67–73. [Google Scholar]
- Assefa, S.; Xia, F.N.A.; Vlasov, Y.A. Reinventing germanium avalanche photodetector for nanophotonic on-chip optical interconnects. Nature 2010, 464, 80–84. [Google Scholar] [CrossRef]
- Kato, K. Ultrawide-band/high-frequency photodetectors. IEEE Trans. Microw. Theory Tech. 1999, 47, 1265–1281. [Google Scholar] [CrossRef]
- Bertone, N.; Clark, W. Avalanche photodiode arrays provide versatility in ultrasensitive applications. Laser Focus World 2007, 43, 69–72. [Google Scholar]
- Renker, D.; Lorenz, E. Advances in solid state photon detectors. J. Instrum. 2009, 4, P04004. [Google Scholar] [CrossRef]
- Woodson, M.E.; Ren, M.; Maddox, S.J.; Chen, Y.J.; Bank, S.R.; Campbell, J.C. Low-noise AlInAsSb avalanche photodiode. Appl. Phys. Lett. 2016, 108, 081102. [Google Scholar] [CrossRef]
- Hayden, O.; Agarwal, R.; Lieber, C.M. Nanoscale avalanche photodiodes for highly sensitive and spatially resolved photon detection. Nat. Mater. 2006, 5, 352–356. [Google Scholar] [CrossRef]
- Faramarzpour, N.; Deen, M.J.; Shirani, S.; Fang, Q. Fully integrated single photon avalanche diode detector in standard CMOS 0.18-mu m technology. IEEE Trans. Electron. Devices 2008, 55, 760–767. [Google Scholar] [CrossRef]
- Lacaita, A.; Francese, P.A.; Zappa, F.; Cova, S. Single-Photon Detection Beyond 1-Mu-M-Performance of Commercially Available Germanium Photodiodes. Appl. Optics 1994, 33, 6902–6918. [Google Scholar] [CrossRef]
- Capasso, F. Physics of avalanche photodiodes. In Lightwave Communications Techonolgy Part D, Photodetectors; Tsang, W.T., Ed.; Academic Press: Orlando, FL, USA, 1985; Volume 22. [Google Scholar]
- Stillman, G.E.; Wolfe, C.M. Avalanche photodiodes. In Infrared Detectors II; Willardson, R.K., Beer, A.C., Eds.; Academic Press: New York, NY, USA, 1977; Volume 12. [Google Scholar]
- Su, L.L.; Zhou, D.; Lu, H.; Zhang, R.; Zheng, Y.D. Recent progress of SiC UV single photon counting avalanche photodiodes. J. Semicond. 2019, 40, 121802. [Google Scholar] [CrossRef]
- Hu, J.; Xin, X.B.; Li, X.Q.; Zhao, J.H.; VanMil, B.L.; Lew, K.K.; Myers-Ward, R.L.; Eddy, C.R.; Gaskill, D.K. 4H-SiC visible-blind single-photon avalanche diode for ultraviolet detection at 280 and 350 nm. IEEE Trans. Electron. Devices 2008, 55, 1977–1983. [Google Scholar] [CrossRef]
- Chen, X.P.; Zhu, H.L.; Cai, J.F.; Wu, Z.Y. High-performance 4H-SiC-based ultraviolet p-i-n photodetector. J. Appl. Phys. 2007, 102, 024505. [Google Scholar] [CrossRef]
- Cai, X.L.; Zhou, D.; Yang, S.; Lu, H.; Chen, D.J.; Ren, F.F.; Zhang, R.; Zheng, Y.D. 4H-SiC SACM Avalanche Photodiode with Low Breakdown Voltage and High UV Detection Efficiency. IEEE Photonics J. 2016, 8, 6805107. [Google Scholar] [CrossRef]
- Bai, X.G.; Guo, X.Y.; Mcintosh, D.C.; Liu, H.D.; Campbell, J.C. High detection sensitivity of ultraviolet 4H-SiC avalanche photodiodes. IEEE J. Quantum Electron. 2007, 43, 1159–1162. [Google Scholar] [CrossRef]
- Zhou, X.Y.; Tan, X.; Lv, Y.J.; Wang, Y.G.; Li, J.; Han, T.T.; Guo, H.Y.; Liang, S.X.; Zhang, Z.H.; Feng, Z.H.; et al. 8 × 8 4H-SiC Ultraviolet Avalanche Photodiode Arrays with High Uniformity. IEEE Electron. Device Lett. 2019, 40, 1591–1594. [Google Scholar] [CrossRef]
- Reddy, P.; Breckenridge, M.H.; Guo, Q.; Klump, A.; Khachariya, D.; Pavlidis, S.; Mecouch, W.; Mita, S.; Moody, B.; Tweedie, J.; et al. High gain, large area, and solar blind avalanche photodiodes based on Al-rich AlGaN grown on AlN substrates. Appl. Phys. Lett. 2020, 116, 081101. [Google Scholar] [CrossRef]
- Ji, D.; Ercan, B.; Benson, G.; Newaz, A.K.M.; Chowdhury, S. 60 A/W high voltage GaN avalanche photodiode demonstrating robust avalanche and high gain up to 525K. Appl. Phys. Lett. 2020, 116, 211102. [Google Scholar] [CrossRef]
- Nikzad, S.; Hoenk, M.; Jewell, A.D.; Hennessy, J.J.; Carver, A.G.; Jones, T.J.; Goodsall, T.M.; Hamden, E.T.; Suvarna, P.; Bulmer, J.; et al. Single Photon Counting UV Solar-Blind Detectors Using Silicon and III-Nitride Materials. Sensors 2016, 16, 927. [Google Scholar] [CrossRef]
- Verghese, S.; McIntosh, K.A.; Molnar, R.J.; Mahoney, L.J.; Aggarwal, R.L.; Geis, M.W.; Molvar, K.M.; Duerr, E.K.; Melngailis, I. GaN avalanche photodiodes operating in linear-gain mode and Geiger mode. IEEE Trans. Electron. Devices 2001, 48, 502–511. [Google Scholar] [CrossRef]
- Carrano, J.C.; Lambert, D.J.H.; Eiting, C.J.; Collins, C.J.; Li, T.; Wang, S.; Yang, B.; Beck, A.L.; Dupuis, R.D.; Campbell, J.C. GaN avalanche photodiodes. Appl. Phys. Lett. 2000, 76, 924–926. [Google Scholar] [CrossRef]
- Yang, B.; Li, T.; Heng, K.; Collins, C.; Wang, S.; Carrano, J.C.; Dupuis, R.D.; Campbell, J.C.; Schurman, M.J.; Ferguson, I.T. Low dark current GaN avalanche photodiodes. IEEE J. Quantum Electron. 2000, 36, 1389–1391. [Google Scholar] [CrossRef]
- Zhou, Q.G.; McIntosh, D.C.; Lu, Z.W.; Campbell, J.C.; Sampath, A.V.; Shen, H.E.; Wraback, M. GaN/SiC avalanche photodiodes. Appl. Phys. Lett. 2011, 99, 131110. [Google Scholar] [CrossRef]
- McClintock, R.; Razeghi, M. Ultraviolet avalanche photodiodes. In Optical Sensing, Imaging, And Photon Counting: Nanostructured Devices and Applications, Proceedings of SPIE; SPIE: Bellingham, DC, USA, 2015; Volume 9555, p. 95550B. [Google Scholar]
- Ozgur, U.; Alivov, Y.I.; Liu, C.; Teke, A.; Reshchikov, M.A.; Dogan, S.; Avrutin, V.; Cho, S.J.; Morkoc, H. A comprehensive review of ZnO materials and devices. J. Appl. Phys. 2005, 98, 041301. [Google Scholar] [CrossRef]
- Look, D.C. Recent advances in ZnO materials and devices. Mater. Sci. Eng. B-Solid State Mater. Adv. Technol. 2001, 80, 383–387. [Google Scholar] [CrossRef]
- Janotti, A.; Van de Walle, C.G. Fundamentals of zinc oxide as a semiconductor. Rep. Prog. Phys. 2009, 72, 126501. [Google Scholar] [CrossRef]
- Bertazzi, F.; Penna, M.; Goano, M.; Bellotti, E. Theory of high field carrier transport and impact ionization in ZnO. In Conference of Oxide-based Materials and Devices, Proceedings of SPIE; SPIE: Bellingham, DC, USA, 2010; Volume 7603, p. 760303. [Google Scholar]
- Yu, J.; Shan, C.X.; Huang, X.M.; Zhang, X.W.; Wang, S.P.; Shen, D.Z. ZnO-based ultraviolet avalanche photodetectors. J. Phys. D Appl. Phys. 2013, 46, 305105. [Google Scholar] [CrossRef]
- Yu, J.; Shan, C.X.; Qiao, Q.; Xie, X.H.; Wang, S.P.; Zhang, Z.Z.; Shen, D.Z. Enhanced Responsivity of Photodetectors Realized via Impact Ionization. Sensors 2012, 12, 1280–1287. [Google Scholar] [CrossRef]
- Zhu, H.; Shan, C.X.; Wang, L.K.; Zheng, J.; Zhang, J.Y.; Yao, B.; Shen, D.Z. Metal-Oxide-Semiconductor-Structured MgZnO Ultraviolet Photodetector with High Internal Gain. J. Phys. Chem. C 2010, 114, 7169–7172. [Google Scholar] [CrossRef]
- Wang, W.J.; Shan, C.X.; Zhu, H.; Ma, F.Y.; Shen, D.Z.; Fan, X.W.; Choy, K.L. Metal-insulator-semiconductor-insulator-metal structured titanium dioxide ultraviolet photodetector. J. Phys. D Appl. Phys. 2010, 43, 045102. [Google Scholar] [CrossRef]
- Zhang, S.B.; Wei, S.H.; Zunger, A. Intrinsic n-type versus p-type doping asymmetry and the defect physics of ZnO. Phys. Rev. B 2001, 63, 075205. [Google Scholar] [CrossRef]
- Fan, J.C.; Sreekanth, K.M.; Xie, Z.; Chang, S.L.; Rao, K.V. p-Type ZnO materials: Theory, growth, properties and devices. Prog. Mater. Sci. 2013, 58, 874–985. [Google Scholar] [CrossRef]
- Look, D.C.; Claftin, B. P-type doping and devices based on ZnO. Phys. Status Solidi B 2004, 241, 624–630. [Google Scholar] [CrossRef]
- Narayan, J.; Sharma, A.K.; Kvit, A.; Jin, C.; Muth, J.F.; Holland, O.W. Novel cubic ZnxMg1−xO epitaxial hetero structures on Si (100) substrates. Solid State Commun. 2002, 121, 9–13. [Google Scholar] [CrossRef]
- Shen, L.; Ma, Z.Q.; Shen, C.; Li, F.; He, B.; Xu, F. Studies on fabrication and characterization of a ZnO/p-Si-based solar cell. Superlattices Microstruct. 2010, 48, 426–433. [Google Scholar] [CrossRef]
- Chand, S.; Kumar, R. Electrical characterization of Ni/n-ZnO/p-Si/Al heterostructure fabricated by pulsed laser deposition technique. J. Alloy. Compd. 2014, 613, 395–400. [Google Scholar] [CrossRef]
- Zhang, X.M.; Golberg, D.; Bando, Y.; Fukata, N. n-ZnO/p-Si 3D heterojunction solar cells in Si holey arrays. Nanoscale 2012, 4, 737–741. [Google Scholar] [CrossRef]
- Li, X.P.; Zhang, B.L.; Zhu, H.C.; Dong, X.; Xia, X.C.; Cui, Y.G.; Ma, Y.; Du, G.T. Study on the luminescence properties of n-ZnO/p-Si hetero-junction diode grown by MOCVD. J. Phys. D Appl. Phys. 2008, 41, 035101. [Google Scholar] [CrossRef]
- Sze, S.M.; Ng, K.K. Physics of Semiconductor Devices, 3rd ed.; John Wiley & Sons: Hoboken, NJ, USA, 2007. [Google Scholar]
- Sun, H.; Zhang, Q.F.; Wu, J.L. Electroluminescence from ZnO nanorods with an n-ZnO/p-Si heterojunction structure. Nanotechnology 2006, 17, 2271–2274. [Google Scholar] [CrossRef]
- Romeo, R.; Lopez, M.C.; Leinen, D.; Martin, F.; Ramos-Barrado, J.R. Electrical properties of the n-ZnO/c-Si heterojunction prepared by chemical spray pyrolysis. Mater. Sci. Eng. B 2004, 110, 87–93. [Google Scholar] [CrossRef]















© 2020 by the authors. Licensee MDPI, Basel, Switzerland. This article is an open access article distributed under the terms and conditions of the Creative Commons Attribution (CC BY) license (http://creativecommons.org/licenses/by/4.0/).
Share and Cite
Li, G.; Zhao, X.; Jia, X.; Li, S.; He, Y. Characterization of Impact Ionization Coefficient of ZnO Based on a p-Si/i-ZnO/n-AZO Avalanche Photodiode. Micromachines 2020, 11, 740. https://doi.org/10.3390/mi11080740
Li G, Zhao X, Jia X, Li S, He Y. Characterization of Impact Ionization Coefficient of ZnO Based on a p-Si/i-ZnO/n-AZO Avalanche Photodiode. Micromachines. 2020; 11(8):740. https://doi.org/10.3390/mi11080740
Chicago/Turabian StyleLi, Gaoming, Xiaolong Zhao, Xiangwei Jia, Shuangqing Li, and Yongning He. 2020. "Characterization of Impact Ionization Coefficient of ZnO Based on a p-Si/i-ZnO/n-AZO Avalanche Photodiode" Micromachines 11, no. 8: 740. https://doi.org/10.3390/mi11080740
APA StyleLi, G., Zhao, X., Jia, X., Li, S., & He, Y. (2020). Characterization of Impact Ionization Coefficient of ZnO Based on a p-Si/i-ZnO/n-AZO Avalanche Photodiode. Micromachines, 11(8), 740. https://doi.org/10.3390/mi11080740
