How Sodium and Calcium Ions Pass Through Batrachotoxin-Bound Sodium Channel
Abstract
1. Introduction
2. Results
2.1. Model with BTX0/Lys0
2.2. Model with BTX0/Lys0 and a Water Molecule from the cryoEM Structure
2.3. Model of the Apo-Channel with Lys0
2.4. Models with BTX0/Lys0 and Implicit Solvent
2.5. Model with BTX0/Lys+
2.6. Models with BTX+/Lys0 and BTX+/Lys+
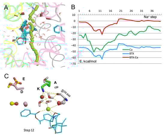
2.7. Calcium in Model with Lys0/BTX0
2.8. Lys0/BTX0 in the rNav1.5 Model with the Open Pore Domain
3. Discussion
4. Conclusions
5. Materials and Methods
Funding
Institutional Review Board Statement
Informed Consent Statement
Data Availability Statement
Acknowledgments
Conflicts of Interest
Correction Statement
References
- Tokuyama, T.; Daly, J.; Witkop, B.; Karle, I.L.; Karle, J. The structure of batrachotoxinin A, a novel steroidal alkaloid from the Colombian arrow poison frog, Phyllobates aurotaenia. J. Am. Chem. Soc. 1968, 90, 1917–1918. [Google Scholar] [CrossRef]
- Albuquerque, E.X.; Daly, J.W.; Witkop, B. Batrachotoxin: Chemistry and pharmacology. Science 1971, 172, 995–1002. [Google Scholar] [CrossRef]
- Tokuyama, T.; Daly, J.; Witkop, B. The structure of batrachotoxin, a steroidal alkaloid from the Colombian arrow poison frog, Phyllobates aurotaenia, and partial synthesis of batrachotoxin and its analogs and homologs. J. Am. Chem. Soc. 1969, 91, 3931–3938. [Google Scholar] [CrossRef]
- Tonggu, L.; Wisedchaisri, G.; Gamal El-Din, T.M.; Lenaeus, M.J.; Logan, M.M.; Toma, T.; Du Bois, J.; Zheng, N.; Catterall, W.A. Dual receptor-sites reveal the structural basis for hyperactivation of sodium channels by poison-dart toxin batrachotoxin. Nat. Commun. 2024, 15, 2306. [Google Scholar] [CrossRef] [PubMed]
- Daly, J.W.; Witkop, B.; Bommer, P.; Biemann, K. Batrachotoxin. The active principle of the Colombian arrow poison frog, Phyllobates bicolor. J. Am. Chem. Soc. 1965, 87, 124–126. [Google Scholar] [CrossRef] [PubMed]
- Hille, B. Ion Channels of Excitable Membranes; Sinauer Associates Inc.: Sunderland, MA, USA, 2001. [Google Scholar]
- Wang, S.Y.; Wang, G.K. Voltage-gated sodium channels as primary targets of diverse lipid-soluble neurotoxins. Cell. Signal. 2003, 15, 151–159. [Google Scholar] [CrossRef] [PubMed]
- Khodorov, B.I.; Revenko, S.V. Further analysis of the mechanisms of action of batrachotoxin on the membrane of myelinated nerve. Neuroscience 1979, 4, 1315–1330. [Google Scholar] [CrossRef]
- Ulbricht, W. The effect of veratridine on excitable membranes of nerve and muscle. In Ergebnisse der Physiologie, Biologischen Chemie und Experimentellen Pharmakologie; Springer: Berlin/Heidelberg, Germany, 1969; Volume 61, pp. 18–71. [Google Scholar]
- Zlotkin, E. The insect voltage-gated sodium channel as target of insecticides. Annu. Rev. Entomol. 1999, 44, 429–455. [Google Scholar] [CrossRef]
- Narahashi, T. Neuroreceptors and ion channels as the basis for drug action: Past, present, and future. J. Pharmacol. Exp. Ther. 2000, 294, 1–26. [Google Scholar] [CrossRef]
- Quandt, F.N.; Narahashi, T. Modification of single Na+ channels by batrachotoxin. Proc. Natl. Acad. Sci. USA 1982, 79, 6732–6736. [Google Scholar] [CrossRef]
- Catterall, W.A.; Gamal El-Din, T.M.; Wisedchaisri, G. The chemistry of electrical signaling in sodium channels from bacteria and beyond. Cell Chem. Biol. 2024, 31, 1405–1421. [Google Scholar] [CrossRef]
- Huang, J.; Pan, X.; Yan, N. Structural biology and molecular pharmacology of voltage-gated ion channels. Nat. Rev. Mol. Cell Biol. 2024, 25, 904–925. [Google Scholar] [CrossRef]
- Wang, S.Y.; Wang, G.K. Point mutations in segment I-S6 render voltage-gated Na+ channels resistant to batrachotoxin. Proc. Natl. Acad. Sci. USA 1998, 95, 2653–2658. [Google Scholar] [CrossRef]
- Wang, S.Y.; Wang, G.K. Batrachotoxin-resistant Na+ channels derived from point mutations in transmembrane segment D4-S6. Biophys. J. 1999, 76, 3141–3149. [Google Scholar] [CrossRef]
- Wang, S.Y.; Nau, C.; Wang, G.K. Residues in Na+ channel D3-S6 segment modulate both batrachotoxin and local anesthetic affinities. Biophys. J. 2000, 79, 1379–1387. [Google Scholar] [CrossRef]
- Wang, S.Y.; Barile, M.; Wang, G.K. Disparate role of Na+ channel D2-S6 residues in batrachotoxin and local anesthetic action. Mol. Pharmacol. 2001, 59, 1100–1107. [Google Scholar] [CrossRef] [PubMed]
- Tikhonov, D.B.; Zhorov, B.S. Sodium channel activators: Model of binding inside the pore and a possible mechanism of action. FEBS Lett. 2005, 579, 4207–4212. [Google Scholar] [CrossRef] [PubMed]
- Jiang, Y.; Lee, A.; Chen, J.; Cadene, M.; Chait, B.T.; MacKinnon, R. The open pore conformation of potassium channels. Nature 2002, 417, 523–526. [Google Scholar] [CrossRef] [PubMed]
- Wang, S.Y.; Mitchell, J.; Tikhonov, D.B.; Zhorov, B.S.; Wang, G.K. How batrachotoxin modifies the sodium channel permeation pathway: Computer modeling and site-directed mutagenesis. Mol. Pharmacol. 2006, 69, 788–795. [Google Scholar] [CrossRef]
- Wang, S.Y.; Tikhonov, D.B.; Mitchell, J.; Zhorov, B.S.; Wang, G.K. Irreversible block of cardiac mutant Na+ channels by batrachotoxin. Channels 2007, 1, 179–188. [Google Scholar] [CrossRef]
- Wang, S.Y.; Tikhonov, D.B.; Zhorov, B.S.; Mitchell, J.; Wang, G.K. Serine-401 as a batrachotoxin- and local anesthetic-sensing residue in the human cardiac Na+ channel. Pflug. Arch.—Eur. J. Physiol. 2007, 454, 277–287. [Google Scholar] [CrossRef]
- Du, Y.; Garden, D.P.; Wang, L.X.; Zhorov, B.S.; Dong, K. Identification of New Batrachotoxin-sensing Residues in Segment IIIS6 of the Sodium Channel. J. Biol. Chem. 2011, 286, 13151–13160. [Google Scholar] [CrossRef] [PubMed]
- Finol-Urdaneta, R.K.; McArthur, J.R.; Goldschen-Ohm, M.P.; Gaudet, R.; Tikhonov, D.B.; Zhorov, B.S.; French, R.J. Batrachotoxin acts as a stent to hold open homotetrameric prokaryotic voltage-gated sodium channels. J. General. Physiol. 2019, 151, 186–199. [Google Scholar] [CrossRef] [PubMed]
- Alberini, G.; Alexis Paz, S.; Corradi, B.; Abrams, C.F.; Benfenati, F.; Maragliano, L. Molecular Dynamics Simulations of Ion Permeation in Human Voltage-Gated Sodium Channels. J. Chem. Theory Comput. 2023, 19, 2953–2972. [Google Scholar] [CrossRef] [PubMed]
- Flood, E.; Boiteux, C.; Allen, T.W. Selective ion permeation involves complexation with carboxylates and lysine in a model human sodium channel. PLoS Comput. Biol. 2018, 14, e1006398. [Google Scholar] [CrossRef]
- Zhang, J.; Mao, W.; Ren, Y.; Sun, R.N.; Yan, N.; Gong, H. Simulating the ion permeation and ion selection for a eukaryotic voltage-gated sodium channel NaVPaS. Protein Cell 2018, 9, 580–585. [Google Scholar] [CrossRef]
- Zhorov, B.S. Possible Mechanism of Ion Selectivity in Eukaryotic Voltage-Gated Sodium Channels. J. Phys. Chem. B 2021, 125, 2074–2088. [Google Scholar] [CrossRef]
- Tikhonov, D.B.; Korkosh, V.S.; Zhorov, B.S. 3D-aligned tetrameric ion channels with universal residue labels for comparative structural analysis. Biophys. J. 2025, 124, 458–470. [Google Scholar] [CrossRef]
- Zhang, K.; Pintilie, G.D.; Li, S.; Schmid, M.F.; Chiu, W. Resolving individual atoms of protein complex by cryo-electron microscopy. Cell Res. 2020, 30, 1136–1139. [Google Scholar] [CrossRef]
- Roux, B.; MacKinnon, R. The cavity and pore helices in the KcsA K+ channel: Electrostatic stabilization of monovalent cations. Science 1999, 285, 100–102. [Google Scholar] [CrossRef]
- Garden, D.P.; Zhorov, B.S. Docking flexible ligands in proteins with a solvent exposure- and distance-dependent dielectric function. J. Comput.-Aided Mol. Des. 2010, 24, 91–105. [Google Scholar] [CrossRef]
- Lazaridis, T.; Karplus, M. Effective energy function for proteins in solution. Proteins 1999, 35, 133–152. [Google Scholar] [CrossRef]
- Khodorov, B.I.; Yelin, E.A.; Zaborovskaya, L.D.; Maksudov, M.Z.; Tikhomirova, O.B.; Leonov, V.N. Comparative analysis of the effects of synthetic derivatives of batrachotoxin on sodium currents in frog node of Ranvier. Cell. Mol. Neurobiol. 1992, 12, 59–81. [Google Scholar] [CrossRef]
- Shaffer, P.L.; Goehring, A.; Shankaranarayanan, A.; Gouaux, E. Structure and mechanism of a Na+-independent amino acid transporter. Science 2009, 325, 1010–1014. [Google Scholar] [CrossRef]
- Caroff, C.M.; Bellott, B.J.; Daly, C.I.; Daly, S.R.; Dunbar, A.C.; Mallek, J.L.; Nesbit, M.A.; Girolami, G.S. Sodium Aminodiboranates Na(H3BNR2BH3): Structural and Spectroscopic Studies of Steric and Electronic Substituent Effects. Inorg. Chem. 2022, 61, 18412–18423. [Google Scholar] [CrossRef]
- Shibayama, J.; Sakiyama, H.; Yamasaki, M.; Nishida, Y. Crystal Structure of a Dinuclear Sodium Complex with a Phenol-based Dinucleating Ligand with Four Methoxyethyl Chelating Arms. Anal. Sci. 2008, 24, x177–x178. [Google Scholar] [CrossRef][Green Version]
- Groom, C.R.; Bruno, I.J.; Lightfoot, M.P.; Ward, S.C. The Cambridge Structural Database. Acta Crystallogr. Sect. B Struct. Sci. Cryst. Eng. Mater. 2016, 72, 171–179. [Google Scholar] [CrossRef] [PubMed]
- Bouchameni, C.; Beghidja, C.; Beghidja, A.; Boutebdja, M. Aqua-bis-[N′-(1,3-dithio-lan-2-ylidene)-2-hy-droxy-benzohydrazidato(0.5-)-kappa(2)N′,O]sodium(I). Acta Crystallogr. Sect. E Struct. Rep. 2012, 68, m827–m828. [Google Scholar] [CrossRef] [PubMed]
- Winkelmann, I.; Uzdavinys, P.; Kenney, I.M.; Brock, J.; Meier, P.F.; Wagner, L.M.; Gabriel, F.; Jung, S.; Matsuoka, R.; von Ballmoos, C.; et al. Crystal structure of the Na+/H+ antiporter NhaA at active pH reveals the mechanistic basis for pH sensing. Nat. Commun. 2022, 13, 6383. [Google Scholar] [CrossRef] [PubMed]
- Lehto, J.; Paajanen, A.; Harjula, R.; Leinonen, L. Hydrolysis and H+/Na+ exchange by Chelex 100 chelating resin. React. Polym. 1994, 23, 135–140. [Google Scholar]
- Li, H.; Robertson, A.D.; Jensen, J.H. Very fast empirical prediction and rationalization of protein pKa values. Proteins 2005, 61, 704–721. [Google Scholar] [CrossRef]
- Mozhayeva, G.N.; Naumov, A.P.; Khodorov, B.I. A study of properties of batrachotoxin modified sodium channels. Gen. Physiol. Biophys. 1986, 5, 17–46. [Google Scholar] [PubMed]
- Khan, A.; Romantseva, L.; Lam, A.; Lipkind, G.; Fozzard, H.A. Role of outer ring carboxylates of the rat skeletal muscle sodium channel pore in proton block. J. Physiol. 2002, 543, 71–84. [Google Scholar] [CrossRef] [PubMed]
- Giastas, P.; Mpakali, A.; Papakyriakou, A.; Lelis, A.; Kokkala, P.; Neu, M.; Rowland, P.; Liddle, J.; Georgiadis, D.; Stratikos, E. Mechanism for antigenic peptide selection by endoplasmic reticulum aminopeptidase. Proc. Natl. Acad. Sci. USA 2019, 116, 26709–26716. [Google Scholar] [CrossRef] [PubMed]
- Wu, Q.; Huang, J.; Fan, X.; Wang, K.; Jin, X.; Huang, G.; Li, J.; Pan, X.; Yan, N. Structural mapping of Nav1.7 antagonists. Nat. Commun. 2023, 14, 3224. [Google Scholar] [CrossRef]
- Weiner, S.J.; Kollman, P.A.; Nguyen, D.T.; Case, D.A. An all Atom Force-Field for Simulations of Proteins and Nucleic-Acids. J. Comput. Chem. 1986, 7, 230–252. [Google Scholar] [CrossRef]
- Dewar, M.J.S.; Zoebisch, E.G.; Healy, E.F.; Stewart, J.J.P. AM1: A New General Purpose Quantum Mechanical Model. J. Am. Chem. Soc. 1985, 107, 3902–3909. [Google Scholar] [CrossRef]
- Brooks, C.L.; Pettitt, M.; Karplus, M. Structural and energetic effects of truncating long ranged interactions in ionic and polar fluids. J. Chem. Phys. 1985, 83, 5897–5908. [Google Scholar] [CrossRef]
- Li, Z.; Scheraga, H.A. Monte Carlo-minimization approach to the multiple-minima problem in protein folding. Proc. Natl. Acad. Sci. USA 1987, 84, 6611–6615. [Google Scholar] [CrossRef]
- Zhorov, B.S. Vector method for calculating derivatives of energy of atom-atom interactions of complex molecules according to generalized coordiantes. J. Struct. Chem. 1981, 22, 4–8. [Google Scholar] [CrossRef]
- Jorgensen, W.L.; Chandrasekhar, J.; Madura, J.D.; Impey, R.W.; Klein, M.L. Comparison of simple potential functions for simulating liquid water. J. Chem. Phys. 1983, 79, 926–935. [Google Scholar] [CrossRef]
- Hess, B.; Kutzner, C.; van der Spoel, D.; Lindahl, E. GROMACS 4: Algorithms for Highly Efficient, Load-Balanced, and Scalable Molecular Simulation. J. Chem. Theory Comput. 2008, 4, 435–447. [Google Scholar] [CrossRef]










| rNav1.5 | Repeat | ======= S4–S5 ===== ======================== S5 ==================== | |||
|---|---|---|---|---|---|
| 5.518 | 5.535 | 5.540 | 5.550 | ||
| 233 | A | ISGLKTIVGALIQSVKK | LADVM | VLTVFCLSVF | ALIGLQLF |
| 823 | B | WPTLNTLIKIIGNSVGA | LGNLT | LVLAIIVFIF | AVVGMQLF |
| 1319 | C | FEGMRVVVNALVGAIPS | IMNVL | LVCLIFWLIF | SIMGVNLF |
| 1642 | D | AKGIRTLLFALMMSLPA | LFNIG | LLLFLVMFIY | SIFGMANF |
| ======== P1 ========~~~== P2 =========== | |||||
| 5.836 | 5.850 | ||||
| 359 | A | FAWAFLALFRLMTQ | DCWERLYQQ | ||
| 887 | B | FFHAFLIIFRILCG | E.WIETMWD | ||
| 1407 | C | VGAGYLALLQVATF | KGWMDIMYA | ||
| 1699 | D | FANSMLCLFQITTS | AGWDGLLSP | ||
| ============================= S6 ===================================== | |||||
| 6.537 | 6.550 | 6.560 | 6.570 | ||
| 388 | A | KIYMIFFMLVIFL | GSFYLVNLIL | AVVAMAYEEQ | NQATIAETEEKEKR |
| 916 | B | SLCLLVFLLVMVI | GNLVVLNLFL | ALLLSSF | |
| 1446 | C | LYMYIYFVVFIIF | GSFFTLNLFI | GVIIDNFNQQ | KKKL |
| 1748 | D | AVGILFFTTYIII | SFLIVVNMY | IAIILENFSVA | |
Disclaimer/Publisher’s Note: The statements, opinions and data contained in all publications are solely those of the individual author(s) and contributor(s) and not of MDPI and/or the editor(s). MDPI and/or the editor(s) disclaim responsibility for any injury to people or property resulting from any ideas, methods, instructions or products referred to in the content. |
© 2025 by the author. Licensee MDPI, Basel, Switzerland. This article is an open access article distributed under the terms and conditions of the Creative Commons Attribution (CC BY) license (https://creativecommons.org/licenses/by/4.0/).
Share and Cite
Zhorov, B.S. How Sodium and Calcium Ions Pass Through Batrachotoxin-Bound Sodium Channel. Toxins 2025, 17, 520. https://doi.org/10.3390/toxins17100520
Zhorov BS. How Sodium and Calcium Ions Pass Through Batrachotoxin-Bound Sodium Channel. Toxins. 2025; 17(10):520. https://doi.org/10.3390/toxins17100520
Chicago/Turabian StyleZhorov, Boris S. 2025. "How Sodium and Calcium Ions Pass Through Batrachotoxin-Bound Sodium Channel" Toxins 17, no. 10: 520. https://doi.org/10.3390/toxins17100520
APA StyleZhorov, B. S. (2025). How Sodium and Calcium Ions Pass Through Batrachotoxin-Bound Sodium Channel. Toxins, 17(10), 520. https://doi.org/10.3390/toxins17100520

