Rutin Alleviates Zearalenone-Induced Endoplasmic Reticulum Stress and Mitochondrial Pathway Apoptosis in Porcine Endometrial Stromal Cells by Promoting the Expression of Nrf2
Abstract
1. Introduction
2. Results
2.1. Experimental Concentration of ZEA and Rutin on Porcine ESCs
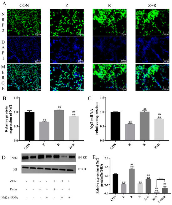
2.2. Rutin Promotes the Expression of Nrf2 in Porcine ESCs
2.3. Rutin Enhances Antioxidant Enzyme Activity and Reduces ZEA-Induced Oxidative Damage in Porcine ESCs
2.4. Rutin Alleviates ZEA-Induced Mitochondrial Membrane Potential Reduction in ESCs
2.5. Rutin Alleviates ZEA-Induced Cell Apoptosis in Porcine ESCs
2.6. Effects of ZEA and Rutin on ESCs Gene Expression
2.7. Effects of ZEA and Rutin on ESCs Protein Expression
3. Discussion
4. Conclusions
5. Materials and Methods
5.1. Chemicals and Reagents
5.2. Cell Culture and Treatment
5.3. Analysis of Cell Viability
5.4. Transfection of Nrf2 siRNA
5.5. Detection of Apoptosis Rate
5.6. Detection of ROS Level
5.7. Determination of MMP
5.8. Determination of Oxidation and Antioxidant Levels
5.9. Immunofluorescence
5.10. Western Blotting
5.11. Quantitative Real-Time Polymerase Chain Reaction Assay (qRT-PCR)
5.12. Statistical Analysis
Supplementary Materials
Author Contributions
Funding
Institutional Review Board Statement
Informed Consent Statement
Data Availability Statement
Conflicts of Interest
Abbreviations
References
- Wang, Y.; Xing, C.; Chen, S.; Sun, S. Zearalenone exposure impairs organelle function during porcine oocyte meiotic maturation. Theriogenology 2022, 177, 22–28. [Google Scholar] [CrossRef] [PubMed]
- Knutsen, H.-K.; Alexander, J.; Barregård, L.; Bignami, M.; Brüschweiler, B.; Ceccatelli, S.; Cottrill, B.; Dinovi, M.; Edler, L.; Grasl-Kraupp, B.; et al. Scientific opinion: Risks for animal health related to the presence of zearalenone and its modified forms in feed. EFSA J. 2017, 15, e04851. [Google Scholar]
- Silva, L.A.; de Mello, M.R.B.; Oliveira Pião, D.; Silenciato, L.N.; de Quadros, T.C.O.; de Souza, A.H.; Barbero, R.P. Effects of experimental exposure to zearalenone on reproductive system morphometry, plasma oestrogen levels, and oocyte quality of beef heifer. Reprod. Domest. Anim. 2021, 56, 775–782. [Google Scholar] [CrossRef] [PubMed]
- Wu, F.; Cui, J.; Yang, X.; Chen, B. Effects of zearalenone on vulva area, liver function, serum immunoglobulin, antioxidant capability and sex hormone secretion of prepubertal gilts. Ital. J. Anim. Sci. 2022, 21, 1604–1610. [Google Scholar] [CrossRef]
- Han, X.; Huangfu, B.; Xu, T.; Xu, W.; Asakiya, C.; Huang, K.; He, X. Research Progress of Safety of Zearalenone: A Review. Toxins 2022, 14, 386. [Google Scholar] [CrossRef] [PubMed]
- Li, X.; Duan, J.; Wang, S.; Cheng, J.; Chen, H.; Zhang, Z.; Yang, L.; Hua, R.; Li, Q. Isorhamnetin protects porcine oocytes from zearalenone-induced reproductive toxicity through the PI3K/Akt signaling pathway. J. Anim. Sci. Biotechnol. 2023, 14, 22. [Google Scholar] [CrossRef]
- Zhao, J.; Hai, S.; Chen, J.; Ma, L.; Rahman, S.U.; Zhao, C.; Feng, S.; Li, Y.; Wu, J.; Wang, X. Zearalenone Induces Apoptosis in Porcine Endometrial Stromal Cells through JNK Signaling Pathway Based on Endoplasmic Reticulum Stress. Toxins 2022, 14, 758. [Google Scholar] [CrossRef]
- Yi, Y.; Gao, K.; Zhang, L.; Lin, P.; Wang, A.; Jin, Y. Zearalenone Induces MLKL-Dependent Necroptosis in Goat Endometrial Stromal Cells via the Calcium Overload/ROS Pathway. Int. J. Mol. Sci. 2022, 23, 10170. [Google Scholar] [CrossRef] [PubMed]
- Hai, S.; Zhao, J.; Chen, C.; Wang, C.; Ma, L.; Rahman, S.U.; Zhao, C.; Feng, S.; Wu, J.; Wang, X. Zearalenone promotes porcine ESCs apoptosis by enhancing Drp1-mediated mitochondrial fragmentation and activating the JNK pathway. Food Chem. Toxicol. 2023, 182, 114110. [Google Scholar] [CrossRef]
- Rahman, F.; Tabrez, S.; Ali, R.; Alqahtani, A.S.; Ahmed, M.Z.; Rub, A. Molecular docking analysis of rutin reveals possible inhibition of SARS-CoV-2 vital proteins. J. Tradit. Complement. Med. 2021, 11, 173–179. [Google Scholar] [CrossRef]
- Jo, Y.J.; Yoo, D.H.; Lee, I.C.; Lee, J.; Jeong, H.S. Antioxidant and Skin Whitening Activities of Sub- and Super-Critical Water Treated Rutin. Molecules 2022, 27, 5441. [Google Scholar] [CrossRef]
- Zhou, J.; Sun, F.; Zhang, W.; Feng, Z.; Yang, Y.; Mei, Z. Novel insight into the therapeutical potential of flavonoids from traditional Chinese medicine against cerebral ischemia/reperfusion injury. Front. Pharmacol. 2024, 15, 1352760. [Google Scholar] [CrossRef]
- Chen, L.; Li, S.; Li, W.; Yu, Y.; Sun, Q.; Chen, W.; Zhou, H.; Wang, C.; Li, L.; Xu, M.; et al. Rutin prevents EqHV-8 induced infection and oxidative stress via Nrf2/HO-1 signaling pathway. Front. Cell. Infect. Microbiol. 2024, 14, 1386462. [Google Scholar] [CrossRef]
- Wang, Y.; Wang, Q.; Wang, G.; Zhang, Q.; Guo, Y.; Su, X.; Tang, Y.; Koci, M.; Zhang, J.; Ma, Q.; et al. Rutin, a natural flavonoid glycoside, ameliorates zearalenone induced liver inflammation via inhibiting lipopolysaccharide gut leakage and NF-κB signaling pathway in mice. Food Chem. Toxicol. 2024, 191, 114887. [Google Scholar] [CrossRef] [PubMed]
- Yang, M.; Luo, S.; Wang, X.; Li, C.; Yang, J.; Zhu, X.; Xiao, L.; Sun, L. ER-Phagy: A New Regulator of ER Homeostasis. Front. Cell Dev. Biol. 2021, 9, 684526. [Google Scholar] [CrossRef] [PubMed]
- Glancy, B.; Kane, D.A.; Kavazis, A.N.; Goodwin, M.L.; Willis, W.T.; Gladden, L.B. Mitochondrial lactate metabolism: History and implications for exercise and disease. J. Physiol. 2021, 599, 863–888. [Google Scholar] [CrossRef]
- Grabowski, Ł.; Choszcz, M.; Wiśniewska, K.; Gaffke, L.; Namiotko, D.; Podlacha, M.; Węgrzyn, A.; Węgrzyn, G.; Pierzynowska, K. Induction of the mitochondrial pathway of apoptosis by enrofloxacin in the context of the safety issue of its use in poultry. Apoptosis 2024, 29, 1260–1270. [Google Scholar] [CrossRef]
- Ajoolabady, A.; Kaplowitz, N.; Lebeaupin, C.; Kroemer, G.; Kaufman, R.J.; Malhi, H.; Ren, J. Endoplasmic reticulum stress in liver diseases. Hepatology 2023, 77, 619–639. [Google Scholar] [CrossRef]
- Sun, Z.; Guo, Y.; Xu, X.; Zhou, C.; Luo, X.; Shen, Z.; Shen, B.; Wang, J.; Lu, J.; Zhang, Q.; et al. Hydronidone induces apoptosis in activated hepatic stellate cells through endoplasmic reticulum stress-associated mitochondrial apoptotic pathway. J. Gastroenterol. Hepatol. 2024, 39, 1695–1703. [Google Scholar] [CrossRef]
- Wu, J.; Li, J.; Liu, Y.; Liao, X.; Wu, D.; Chen, Y.; Liang, Z.; Yuan, Z.; Li, R.; Yi, J.; et al. Tannic acid repair of zearalenone-induced damage by regulating the death receptor and mitochondrial apoptosis signaling pathway in mice. Environ. Pollut. 2021, 287, 117557. [Google Scholar] [CrossRef]
- Lin, P.; Chen, F.; Sun, J.; Zhou, J.; Wang, X.; Wang, N.; Li, X.; Zhang, Z.; Wang, A.; Jin, Y. Mycotoxin zearalenone induces apoptosis in mouse Leydig cells via an endoplasmic reticulum stress-dependent signalling pathway. Reprod. Toxicol. 2015, 52, 71–77. [Google Scholar] [CrossRef]
- Che, J.; Yang, X.; Jin, Z.; Xu, C. Nrf2: A promising therapeutic target in bone-related diseases. Biomed. Pharmacother. 2023, 168, 115748. [Google Scholar] [CrossRef]
- Anandhan, A.; Dodson, M.; Shakya, A.; Chen, J.; Liu, P.; Wei, Y.; Tan, H.; Wang, Q.; Jiang, Z.; Yang, K.; et al. NRF2 controls iron homeostasis and ferroptosis through HERC2 and VAMP8. Sci. Adv. 2023, 9, eade9585. [Google Scholar] [CrossRef] [PubMed]
- Anandhan, A.; Dodson, M.; Schmidlin, C.J.; Liu, P.; Zhang, D.D. Breakdown of an Ironclad Defense System: The Critical Role of NRF2 in Mediating Ferroptosis. Cell Chem. Biol. 2020, 27, 436–447. [Google Scholar] [CrossRef]
- Sun, H.; Zhang, M.; Li, J.; Shan, A. DL-Selenomethionine Alleviates Oxidative Stress Induced by Zearalenone via Nrf2/Keap1 Signaling Pathway in IPEC-J2 Cells. Toxins 2021, 13, 557. [Google Scholar] [CrossRef] [PubMed]
- Yang, L.; Chang, Y.; Yeh, K.; Huang, F.; Su, N.; Kuan, Y. Protective Effect of Rutin on Triethylene Glycol Dimethacrylate-Induced Toxicity through the Inhibition of Caspase Activation and Reactive Oxygen Species Generation in Macrophages. Int. J. Mol. Sci. 2022, 23, 11773. [Google Scholar] [CrossRef]
- Zhou, J.; Li, Y.; Liu, Z.; Qian, W.; Chen, Y.; Qi, Y.; Wang, A. Induction of anti-Zearalenone immune response with mimotopes identified from a phage display peptide library. Toxicon 2021, 199, 1–6. [Google Scholar] [CrossRef] [PubMed]
- Yang, X.; Zheng, H.; Niu, J.; Chen, X.; Li, H.; Rao, Z.; Guo, Y.; Zhang, W.; Wang, Z. Curcumin alleviates zearalenone-induced liver injury in mice by scavenging reactive oxygen species and inhibiting mitochondrial apoptosis pathway. Ecotoxicol. Environ. Saf. 2024, 277, 116343. [Google Scholar] [CrossRef]
- Sies, H.; Jones, D.P. Reactive oxygen species (ROS) as pleiotropic physiological signalling agents. Nat. Rev. Mol. Cell Biol. 2020, 21, 363–383. [Google Scholar] [CrossRef]
- Cao, L.; Zhao, J.; Ma, L.; Chen, J.; Xu, J.; Rahman, S.U.; Feng, S.; Li, Y.; Wu, J.; Wang, X. Lycopene attenuates zearalenone-induced oxidative damage of piglet sertoli cells through the nuclear factor erythroid-2 related factor 2 signaling pathway. Ecotoxicol. Environ. Saf. 2021, 225, 112737. [Google Scholar] [CrossRef]
- Ding, H.; Li, Y.; Zhao, C.; Yang, Y.; Xiong, C.; Zhang, D.; Feng, S.; Wu, J.; Wang, X. Rutin Supplementation Reduces Oxidative Stress, Inflammation and Apoptosis of Mammary Gland in Sheep During the Transition Period. Front. Vet. Sci. 2022, 9, 907299. [Google Scholar] [CrossRef]
- Chen, S.; Tian, Q.; Shang, C.; Yang, L.; Wei, N.; Shang, G.; Ji, Y.; Kou, H.; Lu, S.; Liu, H. Synergistic Utilization of Necrostatin-1 and Z-VAD-FMK Efficiently Promotes the Survival of Compression-Induced Nucleus Pulposus Cells via Alleviating Mitochondrial Dysfunction. Biomed. Res. Int. 2020, 2020, 6976317. [Google Scholar] [CrossRef] [PubMed]
- Ghate, N.B.; Das, A.; Chaudhuri, D.; Panja, S.; Mandal, N. Sundew plant, a potential source of anti-inflammatory agents, selectively induces G2/M arrest and apoptosis in MCF-7 cells through upregulation of p53 and Bax/Bcl-2 ratio. Cell Death Discov. 2016, 2, 15062. [Google Scholar] [CrossRef] [PubMed]
- Morse, P.T.; Arroum, T.; Wan, J.; Pham, L.; Vaishnav, A.; Bell, J.; Pavelich, L.; Malek, M.H.; Sanderson, T.H.; Edwards, B.F.P.; et al. Phosphorylations and Acetylations of Cytochrome c Control Mitochondrial Respiration, Mitochondrial Membrane Potential, Energy, ROS, and Apoptosis. Cells 2024, 13, 493. [Google Scholar] [CrossRef] [PubMed]
- Tian, Y.; Che, H.; Yang, J.; Jin, Y.; Yu, H.; Wang, C.; Fu, Y.; Li, N.; Zhang, J. Astaxanthin Alleviates Aflatoxin B1-Induced Oxidative Stress and Apoptosis in IPEC-J2 Cells via the Nrf2 Signaling Pathway. Toxins 2023, 15, 232. [Google Scholar] [CrossRef]
- Ochoa, C.D.; Wu, R.F.; Terada, L.S. ROS signaling and ER stress in cardiovascular disease. Mol. Asp. Med. 2018, 63, 18–29. [Google Scholar] [CrossRef] [PubMed]
- Motawi, T.K.; Al-Kady, R.H.; Abdelraouf, S.M.; Senousy, M.A. Empagliflozin alleviates endoplasmic reticulum stress and augments autophagy in rotenone-induced Parkinson’s disease in rats: Targeting the GRP78/PERK/eIF2α/CHOP pathway and miR-211-5p. Chem. Biol. Interact. 2022, 362, 110002. [Google Scholar] [CrossRef] [PubMed]
- Wu, M.Z.; Fu, T.; Chen, J.X.; Lin, Y.Y.; Yang, J.E.; Zhuang, S.M. LncRNA GOLGA2P10 is induced by PERK/ATF4/CHOP signaling and protects tumor cells from ER stress-induced apoptosis by regulating Bcl-2 family members. Cell Death Dis. 2020, 11, 276. [Google Scholar] [CrossRef] [PubMed]
- Huo, M.; Xia, A.; Cheng, W.; Zhou, M.; Wang, J.; Shi, T.; Cai, C.; Jin, W.; Zhou, M.; Liao, Y.; et al. Rutin Promotes Pancreatic Cancer Cell Apoptosis by Upregulating miRNA-877-3p Expression. Molecules 2022, 27, 2293. [Google Scholar] [CrossRef]
- Chen, S.; Yang, S.; Wang, M.; Chen, J.; Huang, S.; Wei, Z.; Cheng, Z.; Wang, H.; Long, M.; Li, P. Curcumin inhibits zearalenone-induced apoptosis and oxidative stress in Leydig cells via modulation of the PTEN/Nrf2/Bip signaling pathway. Food Chem. Toxicol. 2020, 141, 111385. [Google Scholar] [CrossRef] [PubMed]
- Heo, H.; Park, H.; Lee, M.S.; Kim, J.; Kim, J.; Jung, S.Y.; Kim, S.K.; Lee, S.; Chang, J. TRIM22 facilitates autophagosome-lysosome fusion by mediating the association of GABARAPs and PLEKHM1. Autophagy 2024, 20, 1098–1113. [Google Scholar] [CrossRef] [PubMed]
- Kapadia, A.; Theil, S.; Opitz, S.; Villacampa, N.; Beckert, H.; Schoch, S.; Heneka, M.T.; Kumar, S.; Walter, J. Phosphorylation-state dependent intraneuronal sorting of Aβ differentially impairs autophagy and the endo-lysosomal system. Autophagy 2024, 20, 166–187. [Google Scholar] [CrossRef] [PubMed]
- El-Dein, S.N.; Hussein, A.; Abu-Bakr, M.S.; El-Dein, A.N.; Salem, H.M.; Ragab, E.A. Rutin and luteolin purified from Gerbera jamesonii and Chrysanthemum ‘dante purple’ flowers exert remarkable protection against the enteropathogen, E. coli O78, in poultry. Discov. Food 2024, 4, 139. [Google Scholar] [CrossRef]







| Genes | Accession Number | Primer | (5′→3′) Sequences | Amplicon Size |
|---|---|---|---|---|
| β-actin | XM_021086047.1 | F | GCCTACTGTGTGCTGAAGTTT | 141 |
| R | GCTCTTCCCTTCTTCTCATTACC | |||
| Bax | XM_003127290.5 | F | TGGAGCAGGTGCCTCAGGAT | 171 |
| R | TGCCGTCAGCAAACATTTCG | |||
| Bcl-2 | XM_021099593.1 | F | GCCTATCTGGGCCATAAGTG | 200 |
| R | TCCCTTTGGCAGTAAGTAGC | |||
| Caspase12 | NC_010451.4 | F | GAGACAGCTCAAATTGCAGG | 101 |
| R | TTCGCCTCTCTTTCTCCATC | |||
| CHOP | NM_001144845.1 | F | CTTCACCACTCTTGACCCTG | 170 |
| R | CACTTTGTTTCCGTTTCCTG | |||
| Cytc | XM_003127002.4 | F | TACCTTTGTGTTAGGGCTAGAG | 110 |
| R | TGTCTCTGTCAGCGTCAATAA | |||
| Grp78 | XM_001927795.7 | F | GGCTCTACTCGCATCCCAAAG | 115 |
| R | CCTGAACAGCAGCACCGTAA | |||
| Nrf2 | XM_013984303.2 | F | ACTCAAGGGGTTGCGAAG | 185 |
| R | GCAACTCAAACAGGGGAAG |
Disclaimer/Publisher’s Note: The statements, opinions and data contained in all publications are solely those of the individual author(s) and contributor(s) and not of MDPI and/or the editor(s). MDPI and/or the editor(s) disclaim responsibility for any injury to people or property resulting from any ideas, methods, instructions or products referred to in the content. |
© 2024 by the authors. Licensee MDPI, Basel, Switzerland. This article is an open access article distributed under the terms and conditions of the Creative Commons Attribution (CC BY) license (https://creativecommons.org/licenses/by/4.0/).
Share and Cite
Chen, C.; Wang, C.; Jiang, H.; Wang, M.; Rahman, S.U.; Chen, C.; Ding, H.; Zhao, C.; Huang, W.; Wang, X. Rutin Alleviates Zearalenone-Induced Endoplasmic Reticulum Stress and Mitochondrial Pathway Apoptosis in Porcine Endometrial Stromal Cells by Promoting the Expression of Nrf2. Toxins 2025, 17, 7. https://doi.org/10.3390/toxins17010007
Chen C, Wang C, Jiang H, Wang M, Rahman SU, Chen C, Ding H, Zhao C, Huang W, Wang X. Rutin Alleviates Zearalenone-Induced Endoplasmic Reticulum Stress and Mitochondrial Pathway Apoptosis in Porcine Endometrial Stromal Cells by Promoting the Expression of Nrf2. Toxins. 2025; 17(1):7. https://doi.org/10.3390/toxins17010007
Chicago/Turabian StyleChen, Chuangjiang, Chenlong Wang, Hui Jiang, Mengya Wang, Sajid Ur Rahman, Changjiang Chen, Hongyan Ding, Chang Zhao, Wanyue Huang, and Xichun Wang. 2025. "Rutin Alleviates Zearalenone-Induced Endoplasmic Reticulum Stress and Mitochondrial Pathway Apoptosis in Porcine Endometrial Stromal Cells by Promoting the Expression of Nrf2" Toxins 17, no. 1: 7. https://doi.org/10.3390/toxins17010007
APA StyleChen, C., Wang, C., Jiang, H., Wang, M., Rahman, S. U., Chen, C., Ding, H., Zhao, C., Huang, W., & Wang, X. (2025). Rutin Alleviates Zearalenone-Induced Endoplasmic Reticulum Stress and Mitochondrial Pathway Apoptosis in Porcine Endometrial Stromal Cells by Promoting the Expression of Nrf2. Toxins, 17(1), 7. https://doi.org/10.3390/toxins17010007

