Whole-Transcriptome Analysis Highlights Adenylyl Cyclase Toxins-Derived Modulation of NF-κB and ERK1/2 Pathways in Macrophages
Abstract
1. Introduction
2. Results
2.1. ET and ET(H351A) Inhibited TNF-α Expression by Activating cAMP/PKA Pathway
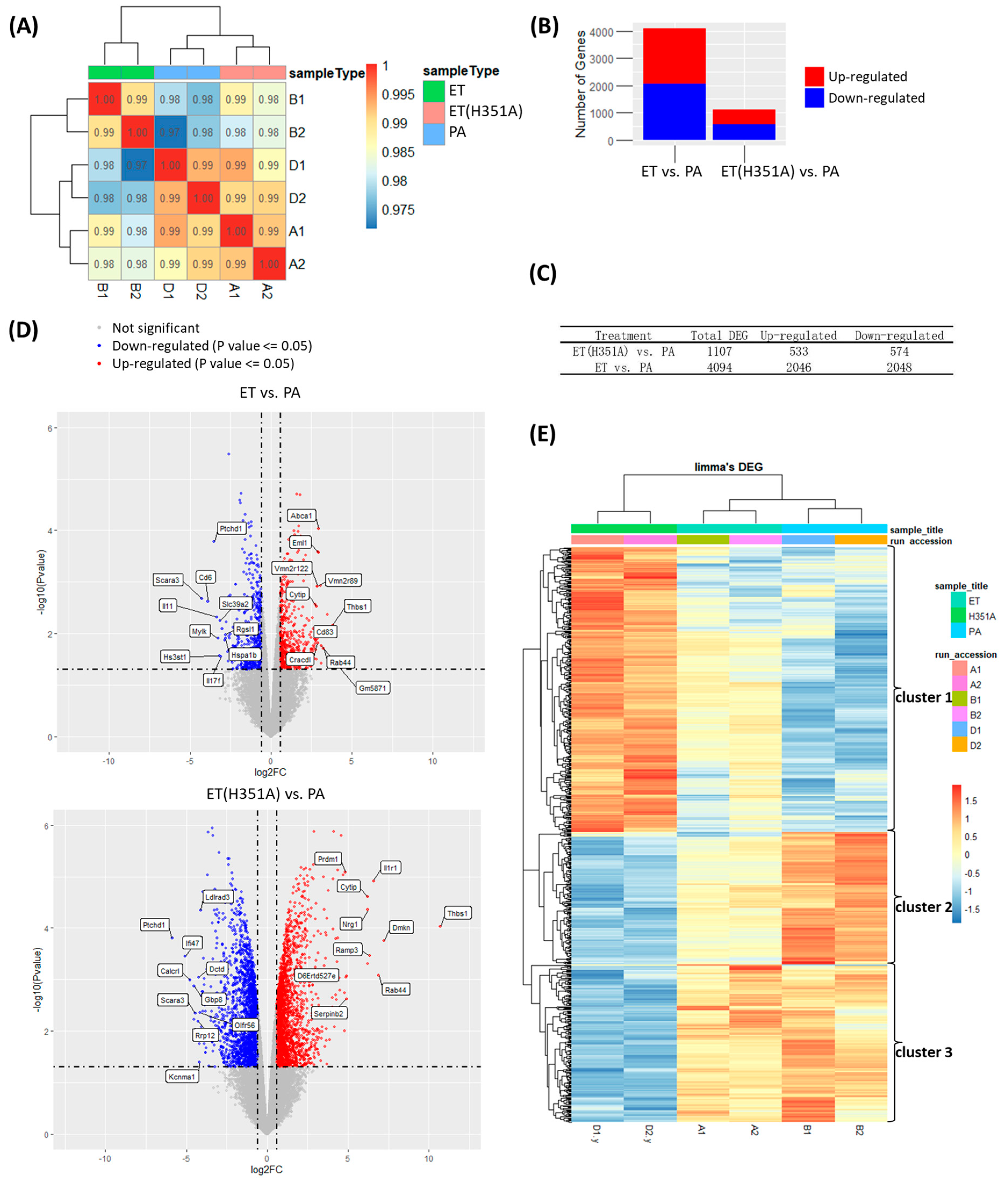
2.2. ET and ET(H351A) Induced Global Changes in Gene Expression of Macrophages
2.3. ET and ET(H351A) Influenced Macrophage Biological Processes
2.4. ET and ET(H351A) Modulated Cytokine Pathways and Signaling Pathways
2.5. ET Down-Regulated NF-κB Transcription Activity and p65 Phosphorylation
3. Discussion
4. Conclusions
5. Materials and Methods
5.1. Toxins
5.2. Cell Culture
5.3. Intracellular cAMP Measurement
5.4. Cytokine Production
5.5. Gene Expression Analysis with Quantitative Reverse Transcriptase-PCR
5.6. Luciferase Reporter Gene Expression Assay
5.7. RNA Isolation, Sequencing, and Analysis
5.8. Western Blotting
5.9. Statistical Analysis
Supplementary Materials
Author Contributions
Funding
Institutional Review Board Statement
Informed Consent Statement
Data Availability Statement
Conflicts of Interest
Appendix A
| Treatment | Description | DEG Count | p-Value |
|---|---|---|---|
| ET(H351A) | Cytokine–cytokine receptor interaction | 29 | 2.42 × 10−9 |
| Viral protein interaction with cytokine and cytokine receptor | 14 | 6.28 × 10−7 | |
| Rheumatoid arthritis | 15 | 1.39 × 10−6 | |
| Malaria | 10 | 4.37 × 10−6 | |
| Hematopoietic cell lineage | 13 | 1.76 × 10−5 | |
| MicroRNAs in cancer | 23 | 6.44 × 10−5 | |
| IL-17 signaling pathway | 13 | 0.0001178 | |
| Inflammatory bowel disease | 9 | 0.0003649 | |
| NF-kappa B signaling pathway | 13 | 0.0010653 | |
| TNF signaling pathway | 14 | 0.0013315 | |
| Graft-versus-host disease | 7 | 0.0013856 | |
| Toll-like receptor signaling pathway | 12 | 0.0015913 | |
| JAK-STAT signaling pathway | 14 | 0.0016176 | |
| Th17 cell differentiation | 12 | 0.0017757 | |
| MAPK signaling pathway | 24 | 0.002843 | |
| Natural killer cell mediated cytotoxicity | 11 | 0.0032933 | |
| Epstein–Barr virus infection | 20 | 0.0033946 | |
| Osteoclast differentiation | 14 | 0.0049922 | |
| PI3K-Akt signaling pathway | 25 | 0.0058066 | |
| Pathways in cancer | 34 | 0.0083546 | |
| Legionellosis | 8 | 0.0090256 | |
| Type I diabetes mellitus | 6 | 0.0093586 | |
| Chemokine signaling pathway | 16 | 0.0094148 | |
| Kaposi sarcoma-associated herpesvirus infection | 18 | 0.0099341 | |
| FoxO signaling pathway | 13 | 0.0099489 | |
| ET | Ribosome biogenesis in eukaryotes | 44 | 5.75 × 10−11 |
| One carbon pool by folate | 12 | 0.000146 | |
| Malaria | 17 | 0.0002041 | |
| Viral protein interaction with cytokine and cytokine receptor | 24 | 0.0003646 | |
| Aminoacyl-tRNA biosynthesis | 21 | 0.0004809 | |
| Glycerolipid metabolism | 22 | 0.0004988 | |
| Pyrimidine metabolism | 22 | 0.0007155 | |
| Cytokine–cytokine receptor interaction | 53 | 0.0008378 | |
| NF-kappa B signaling pathway | 34 | 0.0011306 | |
| Antifolate resistance | 14 | 0.0015492 | |
| Pathways in cancer | 120 | 0.0016488 | |
| Inflammatory bowel disease | 18 | 0.0038394 | |
| Rheumatoid arthritis | 25 | 0.0038715 | |
| Cell adhesion molecules | 33 | 0.0044476 | |
| Biosynthesis of cofactors | 43 | 0.0050725 | |
| Osteoclast differentiation | 40 | 0.0054365 | |
| African trypanosomiasis | 9 | 0.0091959 |
References
- Moayeri, M.; Leppla, S.H.; Vrentas, C.; Pomerantsev, A.P.; Liu, S. Anthrax Pathogenesis. Annu. Rev. Microbiol. 2015, 69, 185–208. [Google Scholar] [CrossRef]
- Liu, S.; Moayeri, M.; Leppla, S.H. Anthrax lethal and edema toxins in anthrax pathogenesis. Trends Microbiol. 2014, 22, 317–325. [Google Scholar] [CrossRef]
- Drum, C.L.; Yan, S.Z.; Bard, J.; Shen, Y.Q.; Lu, D.; Soelaiman, S.; Grabarek, Z.; Bohm, A.; Tang, W.J. Structural basis for the activation of anthrax adenylyl cyclase exotoxin by calmodulin. Nature 2002, 415, 396–402. [Google Scholar] [CrossRef]
- Dumetz, F.; Jouvion, G.; Khun, H.; Glomski, I.J.; Corre, J.P.; Rougeaux, C.; Tang, W.J.; Mock, M.; Huerre, M.; Goossens, P.L. Noninvasive imaging technologies reveal edema toxin as a key virulence factor in anthrax. Am. J. Pathol. 2011, 178, 2523–2535. [Google Scholar] [CrossRef]
- Cote, C.K.; Rea, K.M.; Norris, S.L.; van Rooijen, N.; Welkos, S.L. The use of a model of in vivo macrophage depletion to study the role of macrophages during infection with Bacillus anthracis spores. Microb. Pathog. 2004, 37, 169–175. [Google Scholar] [CrossRef]
- Cote, C.K.; Van Rooijen, N.; Welkos, S.L. Roles of macrophages and neutrophils in the early host response to Bacillus anthracis spores in a mouse model of infection. Infect. Immun. 2006, 74, 469–480. [Google Scholar] [CrossRef]
- Liu, S.; Miller-Randolph, S.; Crown, D.; Moayeri, M.; Sastalla, I.; Okugawa, S.; Leppla, S.H. Anthrax toxin targeting of myeloid cells through the CMG2 receptor is essential for establishment of Bacillus anthracis infections in mice. Cell Host Microbe 2010, 8, 455–462. [Google Scholar] [CrossRef]
- Chin, K.V.; Yang, W.L.; Ravatn, R.; Kita, T.; Reitman, E.; Vettori, D.; Cvijic, M.E.; Shin, M.; Iacono, L. Reinventing the wheel of cyclic AMP: Novel mechanisms of cAMP signaling. Ann. N.Y. Acad. Sci. 2002, 968, 49–64. [Google Scholar] [CrossRef]
- Kopperud, R.; Krakstad, C.; Selheim, F.; Døskeland, S.O. cAMP effector mechanisms. Novel twists for an ‘old’ signaling system. FEBS Lett. 2003, 546, 121–126. [Google Scholar] [CrossRef]
- Serezani, C.H.; Ballinger, M.N.; Aronoff, D.M.; Peters-Golden, M. Cyclic AMP: Master regulator of innate immune cell function. Am. J. Respir. Cell Mol. Biol. 2008, 39, 127–132. [Google Scholar] [CrossRef]
- Sunahara, R.K.; Dessauer, C.W.; Gilman, A.G. Complexity and diversity of mammalian adenylyl cyclases. Annu. Rev. Pharmacol. Toxicol. 1996, 36, 461–480. [Google Scholar] [CrossRef]
- Lin, C.S.; Xin, Z.C.; Lin, G.; Lue, T.F. Phosphodiesterases as therapeutic targets. Urology 2003, 61, 685–691. [Google Scholar] [CrossRef]
- Bock, A.; Annibale, P.; Konrad, C.; Hannawacker, A.; Anton, S.E.; Maiellaro, I.; Zabel, U.; Sivaramakrishnan, S.; Falcke, M.; Lohse, M.J. Optical Mapping of cAMP Signaling at the Nanometer Scale. Cell 2020, 182, 1519–1530. [Google Scholar] [CrossRef]
- Shen, Y.; Zhukovskaya, N.L.; Guo, Q.; Florián, J.; Tang, W.J. Calcium-independent calmodulin binding and two-metal-ion catalytic mechanism of anthrax edema factor. EMBO J. 2005, 24, 929–941. [Google Scholar] [CrossRef]
- Gupta, M.; Alam, S.; Bhatnagar, R. Catalytically inactive anthrax toxin(s) are potential prophylactic agents. Vaccine 2007, 25, 8410–8419. [Google Scholar] [CrossRef]
- Zhao, T.; Zhao, X.; Liu, J.; Meng, Y.; Feng, Y.; Fang, T.; Zhang, J.; Yang, X.; Li, J.; Xu, J.; et al. Diminished but Not Abolished Effect of Two His351 Mutants of Anthrax Edema Factor in a Murine Model. Toxins 2016, 8, 35. [Google Scholar] [CrossRef]
- Comer, J.E.; Galindo, C.L.; Zhang, F.; Wenglikowski, A.M.; Bush, K.L.; Garner, H.R.; Peterson, J.W.; Chopra, A.K. Murine macrophage transcriptional and functional responses to Bacillus anthracis edema toxin. Microb. Pathog. 2006, 41, 96–110. [Google Scholar] [CrossRef]
- Hoover, D.L.; Friedlander, A.M.; Rogers, L.C.; Yoon, I.K.; Warren, R.L.; Cross, A.S. Anthrax edema toxin differentially regulates lipopolysaccharide-induced monocyte production of tumor necrosis factor alpha and interleukin-6 by increasing intracellular cyclic AMP. Infect. Immun. 1994, 62, 4432–4439. [Google Scholar] [CrossRef]
- Ung, D.C.; Iacono, G.; Meziane, H.; Blanchard, E.; Papon, M.A.; Selten, M.; van Rhijn, J.R.; Montjean, R.; Rucci, J.; Martin, S.; et al. Ptchd1 deficiency induces excitatory synaptic and cognitive dysfunctions in mouse. Mol. Psychiatry 2018, 23, 1356–1367. [Google Scholar] [CrossRef]
- Tora, D.; Gomez, A.M.; Michaud, J.F.; Yam, P.T.; Charron, F.; Scheiffele, P. Cellular Functions of the Autism Risk Factor PTCHD1 in Mice. J. Neurosci. 2017, 37, 11993–12005. [Google Scholar] [CrossRef]
- Han, H.J.; Tokino, T.; Nakamura, Y. CSR, a scavenger receptor-like protein with a protective role against cellular damage causedby UV irradiation and oxidative stress. Hum. Mol. Genet. 1998, 7, 1039–1046. [Google Scholar] [CrossRef]
- Bock, A.J.; Nymoen, D.A.; Brenne, K.; Kaern, J.; Davidson, B. SCARA3 mRNA is overexpressed in ovarian carcinoma compared with breast carcinoma effusions. Hum. Pathol. 2012, 43, 669–674. [Google Scholar] [CrossRef]
- Chen, H.; Herndon, M.E.; Lawler, J. The cell biology of thrombospondin-1. Matrix Biol. J. Int. Soc. Matrix Biol. 2000, 19, 597–614. [Google Scholar] [CrossRef]
- Tokuhisa, M.; Kadowaki, T.; Ogawa, K.; Yamaguchi, Y.; Kido, M.A.; Gao, W.; Umeda, M.; Tsukuba, T. Expression and localisation of Rab44 in immune-related cells change during cell differentiation and stimulation. Sci. Rep. 2020, 10, 10728. [Google Scholar] [CrossRef]
- Burg, A.R.; Tse, H.M. Redox-Sensitive Innate Immune Pathways During Macrophage Activation in Type 1 Diabetes. Antioxid. Redox Signal. 2018, 29, 1373–1398. [Google Scholar] [CrossRef]
- Murray, P.J. Macrophage Polarization. Annu. Rev. Physiol. 2017, 79, 541–566. [Google Scholar] [CrossRef]
- Martinez, F.O.; Gordon, S. The M1 and M2 paradigm of macrophage activation: Time for reassessment. F1000prime Rep. 2014, 6, 13. [Google Scholar] [CrossRef]
- Wang, N.; Liang, H.; Zen, K. Molecular mechanisms that influence the macrophage m1-m2 polarization balance. Front. Immunol. 2014, 5, 614. [Google Scholar] [CrossRef]
- Ehrt, S.; Schnappinger, D.; Bekiranov, S.; Drenkow, J.; Shi, S.; Gingeras, T.R.; Gaasterland, T.; Schoolnik, G.; Nathan, C. Reprogramming of the macrophage transcriptome in response to interferon-gamma and Mycobacterium tuberculosis: Signaling roles of nitric oxide synthase-2 and phagocyte oxidase. J. Exp. Med. 2001, 194, 1123–1140. [Google Scholar] [CrossRef]
- Chacon-Salinas, R.; Serafin-Lopez, J.; Ramos-Payan, R.; Mendez-Aragon, P.; Hernandez-Pando, R.; Van Soolingen, D.; Flores-Romo, L.; Estrada-Parra, S.; Estrada-Garcia, I. Differential pattern of cytokine expression by macrophages infected in vitro with different Mycobacterium tuberculosis genotypes. Clin. Exp. Immunol. 2005, 140, 443–449. [Google Scholar] [CrossRef]
- Refai, A.; Gritli, S.; Barbouche, M.R.; Essafi, M. Mycobacterium tuberculosis Virulent Factor ESAT-6 Drives Macrophage Differentiation Toward the Pro-inflammatory M1 Phenotype and Subsequently Switches It to the Anti-inflammatory M2 Phenotype. Front. Cell. Infect. Microbiol. 2018, 8, 327. [Google Scholar] [CrossRef] [PubMed]
- Raju, B.; Hoshino, Y.; Belitskaya-Levy, I.; Dawson, R.; Ress, S.; Gold, J.A.; Condos, R.; Pine, R.; Brown, S.; Nolan, A.; et al. Gene expression profiles of bronchoalveolar cells in pulmonary TB. Tuberculosis 2008, 88, 39–51. [Google Scholar] [CrossRef]
- Benoit, M.; Barbarat, B.; Bernard, A.; Olive, D.; Mege, J.L. Coxiella burnetii, the agent of Q fever, stimulates an atypical M2 activation program in human macrophages. Eur. J. Immunol. 2008, 38, 1065–1070. [Google Scholar] [CrossRef] [PubMed]
- Raker, V.K.; Becker, C.; Steinbrink, K. The cAMP Pathway as Therapeutic Target in Autoimmune and Inflammatory Diseases. Front. Immunol. 2016, 7, 123. [Google Scholar] [CrossRef] [PubMed]
- Blumenstein, M.; Boekstegers, P.; Fraunberger, P.; Andreesen, R.; Ziegler-Heitbrock, H.W.; Fingerle-Rowson, G. Cytokine production precedes the expansion of CD14+CD16+ monocytes in human sepsis: A case report of a patient with self-induced septicemia. Shock 1997, 8, 73–75. [Google Scholar] [CrossRef] [PubMed]
- Skinner, N.A.; MacIsaac, C.M.; Hamilton, J.A.; Visvanathan, K. Regulation of Toll-like receptor (TLR)2 and TLR4 on CD14dimCD16+ monocytes in response to sepsis-related antigens. Clin. Exp. Immunol. 2005, 141, 270–278. [Google Scholar] [CrossRef] [PubMed]
- Schleicher, U.; Paduch, K.; Debus, A.; Obermeyer, S.; Konig, T.; Kling, J.C.; Ribechini, E.; Dudziak, D.; Mougiakakos, D.; Murray, P.J.; et al. TNF-Mediated Restriction of Arginase 1 Expression in Myeloid Cells Triggers Type 2 NO Synthase Activity at the Site of Infection. Cell Rep. 2016, 15, 1062–1075. [Google Scholar] [CrossRef] [PubMed]
- Sciaraffia, E.; Riccomi, A.; Lindstedt, R.; Gesa, V.; Cirelli, E.; Patrizio, M.; De Magistris, M.T.; Vendetti, S. Human monocytes respond to extracellular cAMP through A2A and A2B adenosine receptors. J. Leukoc. Biol. 2014, 96, 113–122. [Google Scholar] [CrossRef]
- Nagabhushanam, V.; Solache, A.; Ting, L.M.; Escaron, C.J.; Zhang, J.Y.; Ernst, J.D. Innate inhibition of adaptive immunity: Mycobacterium tuberculosis-induced IL-6 inhibits macrophage responses to IFN-gamma. J. Immunol. 2003, 171, 4750–4757. [Google Scholar] [CrossRef]
- Dube, P.H.; Handley, S.A.; Lewis, J.; Miller, V.L. Protective role of interleukin-6 during Yersinia enterocolitica infection is mediated through the modulation of inflammatory cytokines. Infect. Immun. 2004, 72, 3561–3570. [Google Scholar] [CrossRef] [PubMed]
- Jankovic, D.; Trinchieri, G. IL-10 or not IL-10: That is the question. Nat. Immunol. 2007, 8, 1281–1283. [Google Scholar] [CrossRef] [PubMed]
- Shapouri-Moghaddam, A.; Mohammadian, S.; Vazini, H.; Taghadosi, M.; Esmaeili, S.A.; Mardani, F.; Seifi, B.; Mohammadi, A.; Afshari, J.T.; Sahebkar, A. Macrophage plasticity, polarization, and function in health and disease. J. Cell. Physiol. 2018, 233, 6425–6440. [Google Scholar] [CrossRef] [PubMed]
- Beavo, J.A.; Brunton, L.L. Cyclic nucleotide research-still expanding after half a century. Nat. Rev. Mol. Cell Biol. 2002, 3, 710–718. [Google Scholar] [CrossRef] [PubMed]
- Pittenger, C.; Huang, Y.Y.; Paletzki, R.F.; Bourtchouladze, R.; Scanlin, H.; Vronskaya, S.; Kandel, E.R. Reversible inhibition of CREB/ATF transcription factors in region CA1 of the dorsal hippocampus disrupts hippocampus-dependent spatial memory. Neuron 2002, 34, 447–462. [Google Scholar] [CrossRef]
- Qian, B.; Zen, Z.; Zheng, Z.; Wang, C.; Song, J. A preliminary study on the mechanism of the neurosteroid-mediated ionotropic receptor dysfunction in neurodevelopmental toxicity induced by decabromodiphenyl ether. Ecotoxicol. Environ. Saf. 2021, 217, 112198. [Google Scholar] [CrossRef]
- Liu, J.; Liu, B.; Yuan, P.; Cheng, L.; Sun, H.; Gui, J.; Pan, Y.; Huang, D.; Chen, H.; Jiang, L. Role of PKA/CREB/BDNF signaling in PM2.5-induced neurodevelopmental damage to the hippocampal neurons of rats. Ecotoxicol. Environ. Saf. 2021, 214, 112005. [Google Scholar] [CrossRef]
- Zaccolo, M.; Pozzan, T. Discrete microdomains with high concentration of cAMP in stimulated rat neonatal cardiac myocytes. Science 2002, 295, 1711–1715. [Google Scholar] [CrossRef]
- Zhang, J.Z.; Lu, T.W.; Stolerman, L.M.; Tenner, B.; Yang, J.R.; Zhang, J.F.; Falcke, M.; Rangamani, P.; Taylor, S.S.; Mehta, S.; et al. Phase Separation of a PKA Regulatory Subunit Controls cAMP Compartmentation and Oncogenic Signaling. Cell 2020, 182, 1531–1544. [Google Scholar] [CrossRef]
- Newton, K.; Dixit, V.M. Signaling in innate immunity and inflammation. Cold Spring Harb. Perspect. Biol. 2012, 4, a006049. [Google Scholar] [CrossRef]
- Kawai, T.; Akira, S. The role of pattern-recognition receptors in innate immunity: Update on Toll-like receptors. Nat. Immunol. 2010, 11, 373–384. [Google Scholar] [CrossRef]
- Liu, T.; Zhang, L.; Joo, D.; Sun, S.C. NF-kappaB signaling in inflammation. Signal Transduct. Target. Ther. 2017, 2, 1–9. [Google Scholar]
- Gerlo, S.; Kooijman, R.; Beck, I.M.; Kolmus, K.; Spooren, A.; Haegeman, G. Cyclic AMP: A selective modulator of NF-kappaB action. Cell. Mol. Life Sci. 2011, 68, 3823–3841. [Google Scholar] [CrossRef] [PubMed]
- Diamant, G.; Dikstein, R. Transcriptional control by NF-kappaB: Elongation in focus. Biochim. Biophys. Acta 2013, 1829, 937–945. [Google Scholar] [CrossRef]
- Viatour, P.; Merville, M.P.; Bours, V.; Chariot, A. Phosphorylation of NF-kappaB and IkappaB proteins: Implications in cancer and inflammation. Trends. Biochem. Sci. 2005, 30, 43–52. [Google Scholar] [CrossRef]
- Xu, J.; Jia, Y.F.; Tapadar, S.; Weaver, J.D.; Raji, I.O.; Pithadia, D.J.; Javeed, N.; Garcia, A.J.; Choi, D.S.; Matveyenko, A.V.; et al. Inhibition of TBK1/IKKepsilon Promotes Regeneration of Pancreatic beta-cells. Sci. Rep. 2018, 8, 15587. [Google Scholar] [CrossRef] [PubMed]
- Gantke, T.; Sriskantharajah, S.; Sadowski, M.; Ley, S.C. IκB kinase regulation of the TPL-2/ERK MAPK pathway. Immunol. Rev. 2012, 246, 168–182. [Google Scholar] [CrossRef]
- Waterfield, M.R.; Zhang, M.; Norman, L.P.; Sun, S.-C. NF-κB1/p105 Regulates Lipopolysaccharide-Stimulated MAP Kinase Signaling by Governing the Stability and Function of the Tpl2 Kinase. Mol. Cell 2003, 11, 685–694. [Google Scholar] [CrossRef]
- Beinke, S.; Deka, J.; Lang, V.; Belich, M.P.; Walker, P.A.; Howell, S.; Smerdon, S.J.; Gamblin, S.J.; Ley, S.C. NF-kappaB1 p105 negatively regulates TPL-2 MEK kinase activity. Mol. Cell. Biol. 2003, 23, 4739–4752. [Google Scholar] [CrossRef]
- Robinson, M.J.; Beinke, S.; Kouroumalis, A.; Tsichlis, P.N.; Ley, S.C. Phosphorylation of TPL-2 on serine 400 is essential for lipopolysaccharide activation of extracellular signal-regulated kinase in macrophages. Mol. Cell. Biol. 2007, 27, 7355–7364. [Google Scholar] [CrossRef]
- Roget, K.; Ben-Addi, A.; Mambole-Dema, A.; Gantke, T.; Yang, H.T.; Janzen, J.; Morrice, N.; Abbott, D.; Ley, S.C. IkappaB kinase 2 regulates TPL-2 activation of extracellular signal-regulated kinases 1 and 2 by direct phosphorylation of TPL-2 serine 400. Mol. Cell. Biol. 2012, 32, 4684–4690. [Google Scholar]
- Xu, J.J.; Dong, D.Y.; Song, X.H.; Ge, M.; Li, G.L.; Fu, L.; Zhuang, H.L.; Chen, W. Expression, purification and characterization of the recombinant anthrax protective antigen. Sheng Wu Gong Cheng Xue Bao = Chin. J. Biotechnol. 2004, 20, 652–655. [Google Scholar]








Disclaimer/Publisher’s Note: The statements, opinions and data contained in all publications are solely those of the individual author(s) and contributor(s) and not of MDPI and/or the editor(s). MDPI and/or the editor(s) disclaim responsibility for any injury to people or property resulting from any ideas, methods, instructions or products referred to in the content. |
© 2023 by the authors. Licensee MDPI, Basel, Switzerland. This article is an open access article distributed under the terms and conditions of the Creative Commons Attribution (CC BY) license (https://creativecommons.org/licenses/by/4.0/).
Share and Cite
Zhao, T.; Li, R.; Qian, M.; Wang, M.; Zhang, X.; Wang, Y.; Zhao, X.; Xie, J. Whole-Transcriptome Analysis Highlights Adenylyl Cyclase Toxins-Derived Modulation of NF-κB and ERK1/2 Pathways in Macrophages. Toxins 2023, 15, 139. https://doi.org/10.3390/toxins15020139
Zhao T, Li R, Qian M, Wang M, Zhang X, Wang Y, Zhao X, Xie J. Whole-Transcriptome Analysis Highlights Adenylyl Cyclase Toxins-Derived Modulation of NF-κB and ERK1/2 Pathways in Macrophages. Toxins. 2023; 15(2):139. https://doi.org/10.3390/toxins15020139
Chicago/Turabian StyleZhao, Taoran, Ruihua Li, Mengyin Qian, Meirong Wang, Xiaozheng Zhang, Yuhan Wang, Xinghui Zhao, and Jun Xie. 2023. "Whole-Transcriptome Analysis Highlights Adenylyl Cyclase Toxins-Derived Modulation of NF-κB and ERK1/2 Pathways in Macrophages" Toxins 15, no. 2: 139. https://doi.org/10.3390/toxins15020139
APA StyleZhao, T., Li, R., Qian, M., Wang, M., Zhang, X., Wang, Y., Zhao, X., & Xie, J. (2023). Whole-Transcriptome Analysis Highlights Adenylyl Cyclase Toxins-Derived Modulation of NF-κB and ERK1/2 Pathways in Macrophages. Toxins, 15(2), 139. https://doi.org/10.3390/toxins15020139

