Longitudinal Metabolomics and Lipidomics Analyses Reveal Alterations Associated with Envenoming by Bothrops asper and Daboia russelii in an Experimental Murine Model
Abstract
1. Introduction
2. Results
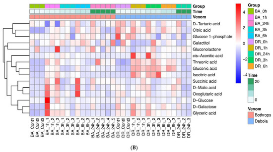
2.1. Metabolic Changes in Envenoming as Determined with Untargeted Metabolomics
2.2. Lipid Profiling of Plasma from Mice Injected with Venoms
2.3. Lipid Ontology Enrichment Analysis
3. Discussion
4. Materials and Methods
4.1. Venoms
4.2. Experimental Model of Envenoming in Mice
4.3. Extraction of Hydrophilic and Hydrophobic Metabolites
4.4. UPLC-MS/MS Analysis and Identification of Metabolites
4.5. UPLC-MS/MS Analysis and Identification of Lipids
4.6. Statistical Analysis of Metabolomics and Lipidomics Experiments
Supplementary Materials
Author Contributions
Funding
Institutional Review Board Statement
Informed Consent Statement
Data Availability Statement
Acknowledgments
Conflicts of Interest
References
- Gutiérrez, J.M.; Calvete, J.J.; Habib, A.G.; Harrison, R.A.; Williams, D.J.; Warrell, D.A. Snakebite envenoming. Nat. Rev. Dis. Prim. 2017, 3, 17063. [Google Scholar] [CrossRef] [PubMed]
- Calvete, J.J. Venomics: Integrative venom proteomics and beyond. Biochem. J. 2017, 474, 611–634. [Google Scholar] [CrossRef] [PubMed]
- Tasoulis, T.; Isbister, G.K. A review and database of snake venom proteomes. Toxins 2017, 9, 290. [Google Scholar] [CrossRef] [PubMed]
- Warrell, D.A. Snake bite. Lancet 2010, 375, 77–88. [Google Scholar] [CrossRef]
- Rucavado, A.; Nicolau, C.A.; Escalante, T.; Kim, J.; Herrera, C.; Gutiérrez, J.M.; Fox, J.W. Viperid envenomation wound exudate contributes to increased vascular permeability via a DAMPs/TLR-4 mediated pathway. Toxins 2016, 8, 349. [Google Scholar] [CrossRef] [PubMed]
- Teixeira, C.; Moreira, V.; Gutiérrez, J.M. Venoms. In Inflammation: From Molecular and Cellular Mechanisms to the Clinic; Cavaillon, J.M., Singer, M.E., Eds.; Wiley-VCH: Weinheim, Germany, 2018; pp. 99–128. [Google Scholar]
- Bickler, P.E. Amplification of Snake Venom Toxicity by Endogenous Signaling Pathways. Toxins 2020, 12, 68. [Google Scholar] [CrossRef]
- Johnson, C.H.; Ivanisevic, J.; Siuzdak, G. Metabolomics: Beyond biomarkers and towards mechanisms. Nat. Rev. Mol. Cell Biol. 2016, 17, 451–459. [Google Scholar] [CrossRef]
- Wishart, D.S. Metabolomics for Investigating Physiological and Pathophysiological Processes. Physiol. Rev. 2019, 99, 1819–1875. [Google Scholar] [CrossRef]
- Huang, Z.; Zhang, M.; He, D.; Song, P.; Mo, C.; Cheng, X.; Song, T.; Li, Y.; Zhang, X.; Liao, M. Serum metabolomics of Bama miniature pigs bitten by Bungarus multicinctus. Toxicol. Lett. 2021, 350, 225–239. [Google Scholar] [CrossRef]
- Zhao, Y.; Zhang, J.; Chen, Y.; Li, Z.; Nie, H.; Peng, W.; Su, S. Altered Serum Metabolite Profiling and Relevant Pathway Analysis in Rats Stimulated by Honeybee Venom: New Insight into Allergy to Honeybee Venom. J. Agric. Food Chem. 2018, 66, 871–880. [Google Scholar] [CrossRef]
- Arjmand, M.; Akbari, Z.; Taghizadeh, N.; Shahbazzadeh, D.; Zamani, Z. NMR-based metabonomics survey in rats envenomed by Hemiscorpius lepturus venom. Toxicon 2015, 94, 16–22. [Google Scholar] [CrossRef] [PubMed]
- Yuan, H.; Gao, Z.; Chen, G.; Peng, C.; Sun, Y.; Jiang, B.; Zhou, H.; Cheng, Y.; Hu, F.; Zhang, Q. An integrative proteomics metabolomics based strategy reveals the mechanisms involved in wasp sting induced acute kidney injury. Toxicon 2022, 205, 1–10. [Google Scholar] [CrossRef] [PubMed]
- Gutiérrez, J.M.; Rucavado, A.; Chaves, F.; Díaz, C.; Escalante, T. Experimental pathology of local tissue damage induced by Bothrops asper snake venom. Toxicon 2009, 54, 958–975. [Google Scholar] [CrossRef] [PubMed]
- Gutiérrez, J.M.; Escalante, T.; Rucavado, A. Experimental pathophysiology of systemic alterations induced by Bothrops asper snake venom. Toxicon 2009, 54, 976–987. [Google Scholar] [CrossRef]
- Otero-Patiño, R. Epidemiological, clinical and therapeutic aspects of Bothrops asper bites. Toxicon 2009, 54, 998–1011. [Google Scholar] [CrossRef]
- Warrell, D.A. Clinical toxicology of snakebite in Africa and the Middle East/Arabian peninsula. In Handbook of Clinical Toxicology of Animal Venoms and Poisons; CRC Press: Boca Raton, FL, USA, 1995; pp. 433–492. [Google Scholar]
- Rucavado, A.; Escalante, T.; Camacho, E.; Gutiérrez, J.M.; Fox, J.W. Systemic vascular leakage induced in mice by Russell’s viper venom from Pakistan. Sci. Rep. 2018, 8, 16088. [Google Scholar] [CrossRef]
- Rucavado, A.; Escalante, T.; Kalogeropoulos, K.; Camacho, E.; Gutiérrez, J.M.; Fox, J.W. Analysis of wound exudates reveals differences in the patterns of tissue damage and inflammation induced by the venoms of Daboia russelii and Bothrops asper in mice. Toxicon 2020, 186, 94–104. [Google Scholar] [CrossRef]
- Subramanian, A.; Tamayo, P.; Mootha, V.K.; Mukherjee, S.; Ebert, B.L.; Gillette, M.A.; Paulovich, A.; Pomeroy, S.L.; Golub, T.R.; Lander, E.S.; et al. Gene set enrichment analysis: A knowledge-based approach for interpreting genome-wide expression profiles. Proc. Natl. Acad. Sci. USA 2005, 102, 15545–15550. [Google Scholar] [CrossRef]
- Alape-Girón, A.; Sanz, L.; Escolano, J.; Flores-Díaz, M.; Madrigal, M.; Sasa, M.; Calvete, J.J. Snake venomics of the lancehead pitviper Bothrops asper: Geographic, individual, and ontogenetic variations. J. Proteome Res. 2008, 7, 3556–3571. [Google Scholar] [CrossRef]
- Kalita, B.; Mackessy, S.P.; Mukherjee, A.K. Proteomic analysis reveals geographic variation in venom composition of Russell’s Viper in the Indian subcontinent: Implications for clinical manifestations post-envenomation and antivenom treatment. Expert Rev. Proteom. 2018, 15, 837–849. [Google Scholar] [CrossRef]
- Pla, D.; Sanz, L.; Quesada-Bernat, S.; Villalta, M.; Baal, J.; Chowdhury, M.A.W.; León, G.; Gutiérrez, J.M.; Kuch, U.; Calvete, J.J. Phylovenomics of Daboia russelii across the Indian subcontinent. Bioactivities and comparative in vivo neutralization and in vitro third-generation antivenomics of antivenoms against venoms from India, Bangladesh and Sri Lanka. J. Proteom. 2019, 207, 103443. [Google Scholar] [CrossRef] [PubMed]
- Peltz, E.D.; D’Alessandro, A.; Moore, E.E.; Chin, T.; Silliman, C.C.; Sauaia, A.; Hansen, K.C.; Banerjee, A. Pathologic metabolism: An exploratory study of the plasma metabolome of critical injury. J. Trauma Acute Care Surg. 2015, 78, 742–751. [Google Scholar] [CrossRef] [PubMed]
- Gutiérrez, J.; Gené, J.A.; Rojas, G.; Cerdas, L. Neutralization of proteolytic and hemorrhagic activities of Costa Rican snake venoms by a polyvalent antivenom. Toxicon 1985, 23, 887–893. [Google Scholar] [CrossRef]
- Saravia, P.; Rojas, E.; Escalante, T.; Arce, V.; Chaves, E.; Velásquez, R.; Lomonte, B.; Rojas, G.; Gutiérrez, J.M. The venom of Bothrops asper from Guatemala: Toxic activities and neutralization by antivenoms. Toxicon 2001, 39, 401–405. [Google Scholar] [CrossRef]
- Villalta, M.; Sánchez, A.; Herrera, M.; Vargas, M.; Segura, Á.; Cerdas, M.; Estrada, R.; Gawarammana, I.; Keyler, D.E.; McWhorter, K.; et al. Development of a new polyspecific antivenom for snakebite envenoming in Sri Lanka: Analysis of its preclinical efficacy as compared to a currently available antivenom. Toxicon 2016, 122, 152–159. [Google Scholar] [CrossRef]
- Gans, I.M.; Coffman, J.A. Glucocorticoid-Mediated Developmental Programming of Vertebrate Stress Responsivity. Front. Physiol. 2021, 12, 2278. [Google Scholar] [CrossRef]
- Lambeau, G.; Gelb, M.H. Biochemistry and physiology of mammalian secreted phospholipases A2. Annu. Rev. Biochem. 2008, 77, 495–520. [Google Scholar] [CrossRef]
- Leiguez, E.; Zuliani, J.P.; Cianciarullo, A.M.; Fernandes, C.M.; Gutierrez, J.M.; Teixeira, C. A group IIA-secreted phospholipase A2 from snake venom induces lipid body formation in macrophages: The roles of intracellular phospholipases A2 and distinct signaling pathways. J. Leukoc. Biol. 2011, 90, 155–166. [Google Scholar] [CrossRef]
- Matysiak, J.; Dereziński, P.; Klupczyńska, A.; Matysiak, J.; Kaczmarek, E.; Kokot, Z.J. Effects of a honeybee sting on the serum free amino acid profile in humans. PLoS ONE 2014, 9, e103533. [Google Scholar] [CrossRef]
- Forni, L.G.; McKinnon, W.; Lord, G.A.; Treacher, D.F.; Peron, J.-M.R.; Hilton, P.J. Circulating anions usually associated with the Krebs cycle in patients with metabolic acidosis. Crit. Care 2005, 9, R591. [Google Scholar] [CrossRef]
- Freitas, M.A.; Geno, P.W.; Sumner, L.W.; Cooke, M.E.; Hudiburg, S.A.; Ownby, C.L.; Kaiser, I.I.; Odell, G.V. Citrate is a major component of snake venoms. Toxicon 1992, 30, 461–464. [Google Scholar] [CrossRef]
- Aird, S.D. Taxonomic distribution and quantitative analysis of free purine and pyrimidine nucleosides in snake venoms. Comp. Biochem. Physiol. Part B Biochem. Mol. Biol. 2005, 140, 109–126. [Google Scholar] [CrossRef] [PubMed]
- Caccin, P.; Pellegatti, P.; Fernandez, J.; Vono, M.; Cintra-Francischinelli, M.; Lomonte, B.; Gutiérrez, J.M.; Di Virgilio, F.; Montecucco, C. Why myotoxin-containing snake venoms possess powerful nucleotidases? Biochem. Biophys. Res. Commun. 2013, 430, 1289–1293. [Google Scholar] [CrossRef] [PubMed]
- Kisiel, W. Molecular properties of the Factor V-activating enzyme from Russell’s viper venom. J. Biol. Chem. 1979, 23, 12230–12234. [Google Scholar] [CrossRef]
- Takeda, S.; Takeya, H.; Iwanaga, S. Snake venom metalloproteinases: Structure, function and relevance to the mammalian ADAM/ADAMTS family proteins. Biochim. Biophys. Acta—Proteins Proteom. 2012, 1824, 164–176. [Google Scholar] [CrossRef]
- Takeya, H.; Nishida, S.; Miyata, T.; Kawada, S.; Saisaka, Y.; Morita, T.; Iwanaga, S. Coagulation factor X activating enzyme from Russell’s viper venom (RVV-X). A novel metalloproteinase with disintegrin (platelet aggregation inhibitor)-like and C-type lectin-like domains. J. Biol. Chem. 1992, 267, 14109–14117. [Google Scholar] [CrossRef]
- Loría, G.D.; Rucavado, A.; Kamiguti, A.S.; Theakston, R.D.G.; Fox, J.W.; Alape, A.; Gutiérrez, J.M. Characterization of “basparin A,” a prothrombin-activating metalloproteinase, from the venom of the snake Bothrops asper that inhibits platelet aggregation and induces defibrination and thrombosis. Arch. Biochem. Biophys. 2003, 418, 13–24. [Google Scholar] [CrossRef]
- Noutsos, T.; Currie, B.J.; Wijewickrama, E.S.; Isbister, G.K. Snakebite Associated Thrombotic Microangiopathy and Recommendations for Clinical Practice. Toxins 2022, 14, 57. [Google Scholar] [CrossRef]
- Sunitha, K.; Hemshekhar, M.; Thushara, R.M.; Santhosh, M.S.; Sundaram, M.S.; Kemparaju, K.; Girish, K.S. Inflammation and oxidative stress in viper bite: An insight within and beyond. Toxicon 2015, 98, 89–97. [Google Scholar] [CrossRef]
- Costa, C.G.; Guérand, W.S.; Struys, E.A.; Holwerda, U.; Brink, H.J.T.; De Almeida, I.T.; Duran, M.; Jakobs, C. Quantitative analysis of urinary acylglycines for the diagnosis of beta-oxidation defects using GC-NCI-MS. J. Pharm. Biomed. Anal. 2000, 21, 1215–1224. [Google Scholar] [CrossRef]
- Kand’ár, R.; Žáková, P. Allantoin as a marker of oxidative stress in human erythrocytes. Clin. Chem. Lab. Med. 2008, 46, 1270–1274. [Google Scholar] [CrossRef] [PubMed]
- Teixeira, C.; Cury, Y.; Moreira, V.; Picolo, G.; Chaves, F. Inflammation induced by Bothrops asper venom. Toxicon 2009, 54, 988–997. [Google Scholar] [CrossRef] [PubMed]
- Tsugawa, H.; Ikeda, K.; Takahashi, M.; Satoh, A.; Mori, Y.; Uchino, H.; Okahashi, N.; Yamada, Y.; Tada, I.; Bonini, P.; et al. A lipidome atlas in MS-DIAL 4. Nat. Biotechnol. 2020, 38, 1159–1163. [Google Scholar] [CrossRef] [PubMed]
- Tsugawa, H.; Cajka, T.; Kind, T.; Ma, Y.; Higgins, B.; Ikeda, K.; Kanazawa, M.; Vandergheynst, J.; Fiehn, O.; Arita, M. MS-DIAL: Data-independent MS/MS deconvolution for comprehensive metabolome analysis. Nat. Methods 2015, 12, 523–526. [Google Scholar] [CrossRef] [PubMed]
- Tsugawa, H.; Satoh, A.; Uchino, H.; Cajka, T.; Arita, M.; Arita, M. Mass Spectrometry Data Repository Enhances Novel Metabolite Discoveries with Advances in Computational Metabolomics. Metabolites 2019, 9, 119. [Google Scholar] [CrossRef] [PubMed]
- Sumner, L.W.; Amberg, A.; Barrett, D.; Beale, M.H.; Beger, R.; Daykin, C.A.; Fan, T.W.M.; Fiehn, O.; Goodacre, R.; Griffin, J.L.; et al. Proposed minimum reporting standards for chemical analysis Chemical Analysis Working Group (CAWG) Metabolomics Standards Initiative (MSI). Metabolomics 2007, 3, 211–221. [Google Scholar] [CrossRef]
- Dieterle, F.; Ross, A.; Schlotterbeck, G.; Senn, H. Probabilistic quotient normalization as robust method to account for dilution of complex biological mixtures. Application in 1H NMR metabonomics. Anal. Chem. 2006, 78, 4281–4290. [Google Scholar] [CrossRef]
- Rohart, F.; Gautier, B.; Singh, A.; Lê Cao, K.A. mixOmics: An R package for ’omics feature selection and multiple data integration. PLoS Comput. Biol. 2017, 13, e1005752. [Google Scholar] [CrossRef]
- Ritchie, M.E.; Phipson, B.; Wu, D.; Hu, Y.; Law, C.W.; Shi, W.; Smyth, G.K. limma powers differential expression analyses for RNA-sequencing and microarray studies. Nucleic Acids Res. 2015, 43, e47. [Google Scholar] [CrossRef]
- Pang, Z.; Chong, J.; Zhou, G.; De Lima Morais, D.A.; Chang, L.; Barrette, M.; Gauthier, C.; Jacques, P.É.; Li, S.; Xia, J. MetaboAnalyst 5.0: Narrowing the gap between raw spectra and functional insights. Nucleic Acids Res. 2021, 49, W388–W396. [Google Scholar] [CrossRef]
- Pang, Z.; Zhou, G.; Ewald, J.; Chang, L.; Hacariz, O.; Basu, N.; Xia, J. Using MetaboAnalyst 5.0 for LC-HRMS spectra processing, multi-omics integration and covariate adjustment of global metabolomics data. Nat. Protoc. 2022, 17, 1735–1761. [Google Scholar] [CrossRef] [PubMed]
- Mohamed, A.; Molendijk, J.; Hill, M.M. lipidr: A Software Tool for Data Mining and Analysis of Lipidomics Datasets. J. Proteome Res. 2020, 19, 2890–2897. [Google Scholar] [CrossRef] [PubMed]
- Molenaar, M.R.; Jeucken, A.; Wassenaar, T.A.; Van De Lest, C.H.A.; Brouwers, J.F.; Helms, J.B. LION/web: A web-based ontology enrichment tool for lipidomic data analysis. Gigascience 2019, 8, giz061. [Google Scholar] [CrossRef] [PubMed]











| Metabolite | KEGG | Ion Mode | Bothrops asper | Daboia russelii | ||||||||||
|---|---|---|---|---|---|---|---|---|---|---|---|---|---|---|
| 1 h | 3 h | 6 h | 24 h | p Value | adj. p Value | 1 h | 3 h | 6 h | 24 h | p Value | adj. p Value | |||
| Amino Acids | ||||||||||||||
| L-Tryptophan | C00078 | ESI+ | −1.90 | −1.60 | −2.29 | −2.66 | 0.00006970 | 0.000883 | −2.33 | −2.45 | −2.27 | −2.04 | 0.0001920 | 0.004763 |
| L-Methionine | C00073 | ESI+ | −1.98 | −1.97 | −2.63 | −1.36 | 0.00027800 | 0.001623 | −1.86 | −2.56 | −2.30 | −0.95 | 0.0000760 | 0.004763 |
| L-Proline | C00148 | ESI+ | −0.72 | −1.13 | −1.64 | 0.87 | 0.00038100 | 0.002022 | −1.11 | −1.93 | −1.83 | 0.10 | 0.0010000 | 0.006088 |
| L-Tyrosine | C00082 | ESI+ | −1.74 | −2.20 | −2.31 | −0.52 | 0.00004150 | 0.000679 | −1.21 | −1.99 | −2.28 | −0.44 | 0.0008980 | 0.005881 |
| L-Valine | C00183 | ESI+ | −1.81 | −1.14 | −2.72 | −1.71 | 0.00020600 | 0.001423 | −0.97 | −1.56 | −2.59 | −1.34 | 0.0021790 | 0.009202 |
| N-Isobutyrylglycine | ESI− | 1.99 | 0.58 | 2.08 | 0.76 | 0.00315100 | 0.008740 | 1.41 | 2.23 | 2.05 | 0.34 | 0.0004520 | 0.004911 | |
| Carnitines | ||||||||||||||
| Adipoyl-carnitine | ESI+ | 0.08 | 0.29 | 1.80 | −0.13 | 0.03391800 | 0.054383 | −0.10 | 0.79 | 2.09 | −0.14 | 0.0016980 | 0.008064 | |
| L-Acetylcarnitine | C02571 | ESI+ | 1.88 | 1.00 | 2.40 | 0.75 | 0.00134300 | 0.004858 | 1.10 | 2.17 | 1.75 | 0.20 | 0.0018370 | 0.008345 |
| Oleoyl-carnitine | ESI+ | 0.15 | −1.28 | 0.07 | −1.36 | 0.04880200 | 0.072441 | −0.25 | 0.07 | −1.52 | −1.75 | 0.0081700 | 0.021035 | |
| Propionylcarnitine | C03017 | ESI+ | 0.87 | 1.04 | −0.46 | 0.40 | 0.23318000 | 0.274330 | −0.51 | −1.24 | −0.47 | 1.11 | 0.0101400 | 0.023784 |
| Valeryl-carnitine | ESI+ | 1.42 | 0.16 | 2.45 | 1.35 | 0.00014700 | 0.001295 | −0.09 | 2.04 | 1.70 | 0.54 | 0.0007960 | 0.005502 | |
| L-Carnitine | C00318 | ESI+ | −1.89 | 0.45 | −1.57 | −0.95 | 0.00020300 | 0.001423 | −0.33 | −0.96 | −0.85 | 1.21 | 0.0083800 | 0.021230 |
| Butyryl carnitine | C02862 | ESI+ | 0.67 | 0.55 | −0.27 | 0.63 | 0.66292000 | 0.677180 | −1.55 | −2.05 | −0.37 | −0.44 | 0.0087620 | 0.021762 |
| Deoxycarnitine | C01181 | ESI+ | −2.44 | −0.46 | −1.26 | −1.38 | 0.00174500 | 0.005785 | −0.41 | −1.45 | −1.55 | 0.09 | 0.0350600 | 0.064361 |
| Palmitoylcarnitine | C02990 | ESI+ | −1.23 | −2.05 | −0.98 | −2.18 | 0.00640900 | 0.014670 | −1.48 | −1.36 | −2.22 | −2.66 | 0.0002780 | 0.004763 |
| Indoles | ||||||||||||||
| 5-Hydroxyindoleacetic acid | C05635 | ESI+ | −1.85 | −1.61 | −0.92 | −2.64 | 0.00022700 | 0.001488 | −2.26 | −1.04 | −0.65 | −2.01 | 0.0019850 | 0.008668 |
| 1H-Indole-3-carboxaldehyde | C08493 | ESI+ | −2.11 | −1.78 | −2.36 | −2.64 | 0.00002820 | 0.000649 | −2.31 | −2.41 | −2.20 | −1.87 | 0.0004140 | 0.004763 |
| 2-Methylindole | ESI+ | −2.03 | −1.75 | −2.37 | −2.64 | 0.00003750 | 0.000649 | −2.33 | −2.45 | −2.25 | −1.99 | 0.0002320 | 0.004763 | |
| 3-Indoleacrylic acid | ESI+ | −2.01 | −1.74 | −2.34 | −2.67 | 0.00003480 | 0.000649 | −2.34 | −2.45 | −2.24 | −1.97 | 0.0002290 | 0.004763 | |
| Lipids | ||||||||||||||
| Glycerophosphocholine | C00670 | ESI+ | −2.44 | −0.85 | −2.30 | −1.45 | 0.00009900 | 0.001140 | −0.60 | −1.42 | −1.64 | 0.83 | 0.0002620 | 0.004763 |
| 1-heptadecanoyl-2-hydroxy-sn-glycero-3-phosphocholine | ESI+ | −1.11 | −1.90 | −2.25 | −2.48 | 0.00014500 | 0.001295 | −0.58 | −1.69 | −2.39 | −1.93 | 0.0005410 | 0.005174 | |
| 1-pentadecanoyl-2-hydroxy-sn-glycero-3-phosphocholine | ESI+ | 0.55 | −0.93 | −1.57 | −1.62 | 0.00080500 | 0.003517 | 0.64 | −1.02 | −1.76 | −1.44 | 0.0003930 | 0.004763 | |
| 1-Stearoyl-sn-glycero-3-phosphocholine | ESI+ | −0.78 | −1.77 | −2.01 | −2.24 | 0.00147800 | 0.005250 | −0.45 | −1.64 | −2.37 | −1.76 | 0.0006960 | 0.005502 | |
| LPC 16:0 | ESI+ | −1.23 | −1.82 | −2.15 | −2.40 | 0.00099700 | 0.003986 | −0.26 | −1.52 | −2.46 | −1.86 | 0.0000756 | 0.004763 | |
| LPC 18:1 | ESI+ | −1.59 | −2.38 | −2.61 | −1.99 | 0.00004890 | 0.000688 | −1.11 | −2.29 | −2.48 | −1.90 | 0.0002810 | 0.004763 | |
| LPC 18:2 | ESI+ | −2.27 | −2.35 | −2.41 | −1.00 | 0.00000598 | 0.000649 | −2.10 | −2.42 | −2.39 | −1.16 | 0.0001370 | 0.004763 | |
| 10-hydroxy capric acid | C02774 | ESI− | 0.41 | −0.57 | 0.01 | 2.13 | 0.00006140 | 0.000804 | −1.72 | −1.99 | −1.39 | −0.01 | 0.0015520 | 0.007560 |
| Nucleic acid | ||||||||||||||
| 3-Methyladenine | C00913 | ESI+ | 1.00 | 0.47 | 2.43 | 0.74 | 0.00285600 | 0.008329 | 0.98 | 2.35 | 1.55 | 0.19 | 0.0009950 | 0.006088 |
| 4-Methylpyrimidine | ESI+ | 2.40 | 0.48 | 1.10 | 0.21 | 0.00072200 | 0.003226 | 0.62 | 2.33 | 0.88 | 0.04 | 0.0018150 | 0.008345 | |
| 5-Methylcytosine | C02385 | ESI+ | −2.22 | −1.03 | −2.21 | −0.55 | 0.00026500 | 0.001599 | −1.35 | −1.77 | −1.99 | 0.25 | 0.0001610 | 0.004763 |
| 5’-Methylthioadenosine | C00170 | ESI+ | 2.43 | 0.12 | 1.16 | 1.19 | 0.00038900 | 0.002024 | 2.17 | 2.18 | 1.73 | 0.51 | 0.0004070 | 0.004763 |
| 5-Methyluridine | ESI+ | 2.80 | 0.94 | 1.01 | 1.10 | 0.00011300 | 0.001197 | 0.84 | 2.36 | 0.76 | 0.10 | 0.0020250 | 0.008746 | |
| Organic acid | ||||||||||||||
| Benzoate | C00180 | ESI+ | −1.98 | −2.24 | −2.39 | −0.78 | 0.00003310 | 0.000649 | −1.14 | −1.90 | −2.18 | −0.22 | 0.0010090 | 0.006088 |
| Others | ||||||||||||||
| 2-Amino-6-methoxybenzothiazole | ESI+ | 1.77 | 0.37 | 2.24 | 1.14 | 0.00188800 | 0.005928 | 1.31 | 2.36 | 1.60 | 0.09 | 0.0003030 | 0.004763 | |
| Allantoin | C01551 | ESI− | 1.40 | 0.61 | 2.51 | 1.10 | 0.00159000 | 0.005596 | 1.21 | 2.39 | 1.62 | 0.15 | 0.0003650 | 0.004763 |
| 2-Pyrrolidinone | C11118 | ESI+ | −2.29 | −2.03 | −2.40 | −2.16 | 0.00020000 | 0.001423 | −0.93 | −2.26 | −2.36 | −1.50 | 0.0007390 | 0.005502 |
| 1,5-Naphthalenediamine | C19463 | ESI+ | −2.07 | −1.71 | −2.33 | −2.66 | 0.00003420 | 0.000649 | −2.33 | −2.44 | −2.21 | −1.94 | 0.0002910 | 0.004763 |
| 2-Aminonaphthalene | C02227 | ESI+ | −2.08 | −1.76 | −2.35 | −2.65 | 0.00003180 | 0.000649 | −2.32 | −2.43 | −2.21 | −1.95 | 0.0003220 | 0.004763 |
| H-Pro-Hyp-OH | ESI+ | 2.03 | 0.28 | 1.86 | 1.43 | 0.00253000 | 0.007512 | 2.21 | 2.09 | 1.64 | 0.41 | 0.0003790 | 0.004763 | |
| 9,10-Phenanthrenedione | C03243 | ESI+ | −0.83 | −0.98 | 0.75 | −1.91 | 0.00013700 | 0.001295 | −0.63 | 0.36 | 1.33 | −1.32 | 0.0004260 | 0.004763 |
| 2-Phenylacetamide | C02505 | ESI+ | −1.94 | −2.27 | −2.37 | −0.75 | 0.00003260 | 0.000649 | −1.16 | −1.92 | −2.20 | −0.31 | 0.0011470 | 0.006602 |
| Diphenylphosphine oxide | ESI+ | −2.11 | −2.33 | −2.23 | −1.49 | 0.00068500 | 0.003099 | −1.58 | −2.43 | −2.51 | −0.94 | 0.0000720 | 0.004763 | |
| Piperidine | C01746 | ESI+ | −1.83 | −1.14 | −2.75 | −1.50 | 0.00017500 | 0.001415 | −0.44 | −1.60 | −2.27 | −0.48 | 0.0021420 | 0.009144 |
| 2,3-Butanediol | C00265 | ESI+ | −1.99 | −2.25 | −2.37 | −0.77 | 0.00003170 | 0.000649 | −1.15 | −1.89 | −2.22 | −0.27 | 0.0009980 | 0.006088 |
| Niacinamide | C00153 | ESI+ | 1.59 | 2.28 | 0.39 | 0.10 | 0.00013400 | 0.001295 | 1.63 | 2.35 | 1.19 | 0.07 | 0.0002840 | 0.004763 |
| Methylimidazoleacetic acid | C05828 | ESI+ | 2.55 | 0.59 | 1.27 | 0.42 | 0.00024800 | 0.001519 | 0.63 | 2.38 | 0.90 | 0.09 | 0.0013150 | 0.007252 |
| Gluconic acid | C00257 | ESI− | 2.08 | 0.57 | 1.65 | 2.04 | 0.00180800 | 0.005815 | 2.10 | 2.11 | 1.77 | 0.37 | 0.0003590 | 0.004763 |
| Homatropine | ESI+ | 1.88 | 0.02 | 1.97 | 1.06 | 0.00095100 | 0.003844 | 1.98 | 2.64 | 1.91 | 1.05 | 0.0002600 | 0.004763 | |
| 2-Aminoacetophenone | ESI+ | −1.86 | −1.65 | −0.95 | −2.65 | 0.00022500 | 0.001488 | −2.32 | −1.05 | −0.66 | −1.89 | 0.0025300 | 0.009911 | |
| 4-Hydroxyquinoline | C06343 | ESI− | −0.92 | −1.01 | −2.24 | −2.48 | 0.00008360 | 0.000993 | 0.52 | 1.63 | −0.30 | −0.99 | 0.0007800 | 0.005502 |
| 3-(2-hydroxyphenyl)prop-2-enoic acid | C01772 | ESI+ | −1.88 | −2.25 | −2.35 | −0.67 | 0.00003390 | 0.000649 | −1.17 | −1.93 | −2.21 | −0.32 | 0.0010990 | 0.006528 |
| 6-Quinolinol | ESI+ | −1.96 | −1.59 | −0.94 | −2.62 | 0.00021600 | 0.001467 | −2.34 | −1.05 | −0.73 | −1.98 | 0.0017590 | 0.008254 | |
| 2-aminophenol | C02009 | ESI+ | −1.95 | −2.28 | −2.36 | −0.78 | 0.00003510 | 0.000649 | −1.14 | −1.89 | −2.17 | −0.26 | 0.0013450 | 0.007300 |
| Cortisol | C00735 | ESI+ | 2.23 | 0.61 | 0.41 | −0.26 | 0.00061300 | 0.002878 | 1.77 | 1.06 | 1.64 | −0.46 | 0.0005450 | 0.005174 |
| 1-Aminocy clopropanecarboxylic acid | C01234 | ESI+ | −2.31 | −2.34 | −2.46 | −1.49 | 0.00004570 | 0.000679 | −1.86 | −2.45 | −2.31 | −0.94 | 0.0001640 | 0.004763 |
| Heme | C00032 | ESI+ | 2.13 | 1.64 | 0.14 | 0.15 | 0.00024100 | 0.001519 | 2.49 | 1.25 | 0.16 | 0.21 | 0.0000740 | 0.004763 |
Publisher’s Note: MDPI stays neutral with regard to jurisdictional claims in published maps and institutional affiliations. |
© 2022 by the authors. Licensee MDPI, Basel, Switzerland. This article is an open access article distributed under the terms and conditions of the Creative Commons Attribution (CC BY) license (https://creativecommons.org/licenses/by/4.0/).
Share and Cite
Wase, N.; Gutiérrez, J.M.; Rucavado, A.; Fox, J.W. Longitudinal Metabolomics and Lipidomics Analyses Reveal Alterations Associated with Envenoming by Bothrops asper and Daboia russelii in an Experimental Murine Model. Toxins 2022, 14, 657. https://doi.org/10.3390/toxins14100657
Wase N, Gutiérrez JM, Rucavado A, Fox JW. Longitudinal Metabolomics and Lipidomics Analyses Reveal Alterations Associated with Envenoming by Bothrops asper and Daboia russelii in an Experimental Murine Model. Toxins. 2022; 14(10):657. https://doi.org/10.3390/toxins14100657
Chicago/Turabian StyleWase, Nishikant, José María Gutiérrez, Alexandra Rucavado, and Jay W. Fox. 2022. "Longitudinal Metabolomics and Lipidomics Analyses Reveal Alterations Associated with Envenoming by Bothrops asper and Daboia russelii in an Experimental Murine Model" Toxins 14, no. 10: 657. https://doi.org/10.3390/toxins14100657
APA StyleWase, N., Gutiérrez, J. M., Rucavado, A., & Fox, J. W. (2022). Longitudinal Metabolomics and Lipidomics Analyses Reveal Alterations Associated with Envenoming by Bothrops asper and Daboia russelii in an Experimental Murine Model. Toxins, 14(10), 657. https://doi.org/10.3390/toxins14100657

