Parawixin2 Protects Hippocampal Cells in Experimental Temporal Lobe Epilepsy
Abstract
1. Introduction
2. Results
2.1. Behavioral Characteristics of Status Epilepticus
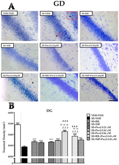
2.2. Histopathologic Analysis of Neuronal Tissues
2.3. Immunohistochemical Analysis of TUNEL-Labeled (Terminal Deoxynucleotidyl Transferase Immunostaining for Biotin-dUTP-Nick-End-Labeling) Cells
2.4. GFAP Immunofluorescence Detection
2.5. Comparison of Histopathological Biomarkers at 24 h and 72 h after SE
3. Discussion
4. Conclusions
5. Materials and Methods
5.1. Parawixin2
5.2. Animals
5.3. Surgery
5.4. Chemicals
5.5. Pilocarpine Administration, Behavior Analysis and Drug Treatment
5.6. Tissue Preparation
5.7. Section of Brain Tissue
5.8. Nissl Staining with Cresyl Violet
5.9. Glial Fibrillary Acid Protein (GFAP) Immunostaining
5.10. Terminal Deoxynucleotidyl Transferase Immunostaining for Biotin-dUTP-Nick-End-Labeling (TUNEL)
5.11. Analysis of Neuronal Damage and Immunofluorescence
5.12. Statistical Analysis
Author Contributions
Funding
Acknowledgments
Conflicts of Interest
References
- Löscher, W.; Lo, W. Critical review of current animal models of seizures and epilepsy used in the discovery and development of new antiepileptic drugs. Seizure 2011, 20, 359–368. [Google Scholar] [CrossRef] [PubMed]
- Kwan, P.; Brodie, M.J. Early identification of refractory epilepsy. N. Engl. J. Med. 2000, 342, 314–319. [Google Scholar] [CrossRef] [PubMed]
- Jefferys, J.G.R.; Jiruska, P.; de Curtis, M.; Avoli, M. Limbic Network Synchronization and Temporal Lobe Epilepsy; National Center for Biotechnology Information: Bethesda, MD, USA, 2012.
- Pitkänen, A.; Nissinen, J.; Nairismägi, J.; Lukasiuk, K.; Gröhn, O.H.J.; Miettinen, R.; Kauppinen, R. Progression of neuronal damage after status epilepticus and during spontaneous seizures in a rat model of temporal lobe epilepsy. Prog. Brain Res. 2002, 135, 67–83. [Google Scholar] [CrossRef] [PubMed]
- Buckmaster, P.S.; Zhang, G.F.; Yamawaki, R. Axon sprouting in a model of temporal lobe epilepsy creates a predominantly excitatory feedback circuit. J. Neurosci. 2002, 22, 6650–6658. [Google Scholar] [CrossRef] [PubMed]
- Alexander, A.; Maroso, M.; Soltesz, I. Organization and control of epileptic circuits in temporal lobe epilepsy. Prog. Brain Res. 2016, 226, 127–154. [Google Scholar] [CrossRef] [PubMed]
- Ebert, U.; Brandt, C.; Löscher, W. Delayed sclerosis, neuroprotection, and limbic epileptogenesis after status epilepticus in the rat. Epilepsia 2002, 43 (Suppl. 5), 86–95. [Google Scholar] [CrossRef]
- Curia, G.; Lucchi, C.; Vinet, J.; Gualtieri, F.; Marinelli, C.; Torsello, A.; Costantino, L.; Biagini, G. Pathophysiogenesis of mesial temporal lobe epilepsy: Is prevention of damage antiepileptogenic? Curr. Med. Chem. 2014, 21, 663–688. [Google Scholar] [CrossRef] [PubMed]
- Jefferys, J.G. Hippocampal sclerosis and temporal lobe epilepsy: Cause or consequence? Brain 1999, 122, 1007–1008. [Google Scholar] [CrossRef] [PubMed]
- Thom, M. Review: Hippocampal sclerosis in epilepsy: A neuropathology review. Neuropathol. Appl. Neurobiol. 2014, 40, 520–543. [Google Scholar] [CrossRef] [PubMed]
- Furtado, M.D.A.; Braga, G.K.; Oliveira, J.A.C.; Del Vecchio, F.; Garcia-Cairasco, N. Behavioral, morphologic, and electroencephalographic evaluation of seizures induced by intrahippocampal microinjection of pilocarpine. Epilepsia 2002, 43 (Suppl. 5), 37–39. [Google Scholar] [CrossRef]
- Curia, G.; Longo, D.; Biagini, G.; Jones, R.S.G.; Avoli, M. The pilocarpine model of temporal lobe epilepsy. J. Neurosci. Methods 2008, 172, 143–157. [Google Scholar] [CrossRef] [PubMed]
- Wang, L.; Liu, Y.-H.; Huang, Y.-G.; Chen, L.-W. Time-course of neuronal death in the mouse pilocarpine model of chronic epilepsy using Fluoro-Jade C staining. Brain Res. 2008, 1241, 157–167. [Google Scholar] [CrossRef] [PubMed]
- Fujikawa, D.G.; Shinmei, S.S.; Cai, B. Seizure-induced neuronal necrosis: Implications for programmed cell death mechanisms. Epilepsia 2000, 41 (Suppl. 6), S9–S13. [Google Scholar] [CrossRef]
- Löscher, W. Animal models of epilepsy for the development of antiepileptogenic and disease-modifying drugs. A comparison of the pharmacology of kindling and post-status epilepticus models of temporal lobe epilepsy. Epilepsy Res. 2002, 50, 105–123. [Google Scholar] [CrossRef]
- Beleboni, R.O.; Carolino, R.O.G.; Pizzo, A.B.; Castellan-Baldan, L.; Coutinho-Netto, J.; dos Santos, W.F.; Coimbra, N.C. Pharmacological and biochemical aspects of GABAergic neurotransmission: Pathological and neuropsychobiological relationships. Cell. Mol. Neurobiol. 2004, 24, 707–728. [Google Scholar] [CrossRef] [PubMed]
- Vossler, D.G.; Morris, G.L.; Harden, C.L.; Montouris, G.; Faught, E.; Kanner, A.M.; Fix, A.; French, J.A. Postmarketing Antiepileptic Drug Survey (PADS) group study investigators Tiagabine in clinical practice: Effects on seizure control and behavior. Epilepsy Behav. 2013, 28, 211–216. [Google Scholar] [CrossRef] [PubMed]
- Meldrum, B.S. Identification and preclinical testing of novel antiepileptic compounds. Epilepsia 1997, 38 (Suppl. 9), S7–S15. [Google Scholar] [CrossRef]
- Acharya, M.M.; Hattiangady, B.; Shetty, A.K. Progress in neuroprotective strategies for preventing epilepsy. Prog. Neurobiol. 2008, 84, 363–404. [Google Scholar] [CrossRef] [PubMed]
- Godoy, L.D.; Liberato, J.L.; Celani, M.V.B.; Gobbo-Neto, L.; Lopes, N.P.; Dos Santos, W.F. Disease Modifying Effects of the Spider Toxin Parawixin2 in the Experimental Epilepsy Model. Toxins 2017, 9, 262. [Google Scholar] [CrossRef] [PubMed]
- Löscher, W. New visions in the pharmacology of anticonvulsion. Eur. J. Pharmacol. 1998, 342, 1–13. [Google Scholar] [CrossRef]
- Meldrum, B.S.; Rogawski, M. A Molecular targets for antiepileptic drug development. Neurotherapeutics 2007, 4, 18–61. [Google Scholar] [CrossRef] [PubMed]
- Wei, X.-W.; Yan, H.; Xu, B.; Wu, Y.-P.; Li, C.; Zhang, G.-Y. Neuroprotection of co-activation of GABA receptors by preventing caspase-3 denitrosylation in KA-induced seizures. Brain Res. Bull. 2012, 88, 617–623. [Google Scholar] [CrossRef] [PubMed]
- Beleboni, R.O.; Guizzo, R.; Fontana, A.C.K.; Pizzo, A.B.; Carolino, R.O.G.; Gobbo-Neto, L.; Lopes, N.P.; Coutinho-Netto, J.; dos Santos, W.F. Neurochemical characterization of a neuroprotective compound from Parawixia bistriata spider venom that inhibits synaptosomal uptake of GABA and glycine. Mol. Pharmacol. 2006, 69, 1998–2006. [Google Scholar] [CrossRef] [PubMed]
- Rodrigues, M.C.A.; Beleboni, R.D.O.; Coutinho-Netto, J.; dos Santos, W.F.; Garcia-Cairasco, N.; Cairrão, M.; Rodrigues, A. Behavioral effects of bicuculline microinjection in the dorsal versus ventral hippocampal formation of rats, and control of seizures by nigral muscimol. Epilepsy Res. 2004, 58, 155–165. [Google Scholar] [CrossRef] [PubMed]
- Gelfuso, E.A.; Cunha, A.O.S.; Mortari, M.R.; Liberato, J.L.; Paraventi, K.H.; Beleboni, R.O.; Coutinho-Netto, J.; Lopes, N.P.; dos Santos, W.F. Neuropharmacological profile of FrPbAII, purified from the venom of the social spider Parawixia bistriata (Araneae, Araneidae), in Wistar rats. Life Sci. 2007, 80, 566–572. [Google Scholar] [CrossRef] [PubMed]
- Liberato, J.L.; Cunha, A.O.; Mortari, M.R.; Gelfuso, E.A.; Beleboni, R.O.; Coutinho-Netto, J.; dos Santos, W.F. Anticonvulsant and anxiolytic activity of FrPbAII, a novel GABA uptake inhibitor isolated from the venom of the social spider Parawixia bistriata (Araneidae: Araneae). Brain Res. 2006, 1124, 19–27. [Google Scholar] [CrossRef] [PubMed]
- Gelfuso, E.A.; Liberato, J.L.; Cunha, A.O.S.; Mortari, M.R.; Beleboni, R.O.; Lopes, N.P.; Dos Santos, W.F.; Wagner, F. Parawixin2, a novel non-selective GABA uptake inhibitor from Parawixia bistriata spider venom, inhibits pentylenetetrazole-induced chemical kindling in rats. Neurosci. Lett. 2013, 543, 12–16. [Google Scholar] [CrossRef] [PubMed]
- Turski, W.A.; Cavalheiro, E.A.; Schwarz, M.; Czuczwar, S.J.; Kleinrok, Z.; Turski, L. Limbic seizures produced by pilocarpine in rats: Behavioural, electroencephalographic and neuropathological study. Behav. Brain Res. 1983, 9, 315–335. [Google Scholar] [CrossRef]
- Cavalheiro, E.A. The pilocarpine model of epilepsy. Ital. J. Neurol. Sci. 1995, 16, 33–37. [Google Scholar] [CrossRef] [PubMed]
- Lévesque, M.; Avoli, M.; Bernard, C. Animal models of temporal lobe epilepsy following systemic chemoconvulsant administration. J. Neurosci. Methods 2016, 260, 45–52. [Google Scholar] [CrossRef] [PubMed]
- Fujikawa, D.G. The temporal evolution of neuronal damage from pilocarpine-induced status epilepticus. Brain Res. 1996, 725, 11–22. [Google Scholar] [CrossRef]
- Castro, O.W.; Furtado, M.A.; Tilelli, C.Q.; Fernandes, A.; Pajolla, G.P.; Garcia-Cairasco, N. Comparative neuroanatomical and temporal characterization of FluoroJade-positive neurodegeneration after status epilepticus induced by systemic and intrahippocampal pilocarpine in Wistar rats. Brain Res. 2011, 1374, 43–55. [Google Scholar] [CrossRef] [PubMed]
- Taatjes, D.J.; Sobel, B.E.; Budd, R.C. Morphological and cytochemical determination of cell death by apoptosis. Histochem. Cell Biol. 2008, 129, 33–43. [Google Scholar] [CrossRef] [PubMed]
- Wetherington, J.; Serrano, G.; Dingledine, R. Astrocytes in the epileptic brain. Neuron 2008, 58, 168–178. [Google Scholar] [CrossRef] [PubMed]
- Martinian, L.; Boer, K.; Middeldorp, J.; Hol, E.M.; Sisodiya, S.M.; Squier, W.; Aronica, E.; Thom, M. Expression patterns of glial fibrillary acidic protein (GFAP)-delta in epilepsy-associated lesional pathologies. Neuropathol. Appl. Neurobiol. 2009, 35, 394–405. [Google Scholar] [CrossRef] [PubMed]
- Eng, L.F.; Ghirnikar, R.S. GFAP and astrogliosis. Brain Pathol. 1994, 4, 229–237. [Google Scholar] [CrossRef] [PubMed]
- Pekny, M.; Nilsson, M. Astrocyte activation and reactive gliosis. Glia 2005, 50, 427–434. [Google Scholar] [CrossRef] [PubMed]
- Loewen, J.L.; Barker-Haliski, M.L.; Dahle, E.J.; White, H.S.; Wilcox, K.S. Neuronal Injury, Gliosis, and Glial Proliferation in Two Models of Temporal Lobe Epilepsy. J. Neuropathol. Exp. Neurol. 2016, 75, 366–378. [Google Scholar] [CrossRef] [PubMed]
- Madsen, K.K.; White, H.S.; Schousboe, A. Neuronal and non-neuronal GABA transporters as targets for antiepileptic drugs. Pharmacol. Ther. 2010, 125, 394–401. [Google Scholar] [CrossRef] [PubMed]
- Dalby, N.O. GABA-level increasing and anticonvulsant effects of three different GABA uptake inhibitors. Neuropharmacology 2000, 39, 2399–2407. [Google Scholar] [CrossRef]
- Andersen, K.E.; Lau, J.; Lundt, B.F.; Petersen, H.; Huusfeldt, P.O.; Suzdak, P.D.; Swedberg, M.D. Synthesis of novel GABA uptake inhibitors. Part 6: Preparation and evaluation of N-Omega asymmetrically substituted nipecotic acid derivatives. Bioorg. Med. Chem. 2001, 9, 2773–2785. [Google Scholar] [CrossRef]
- Kaila, K.; Ruusuvuori, E.; Seja, P.; Voipio, J.; Puskarjov, M. GABA actions and ionic plasticity in epilepsy. Curr. Opin. Neurobiol. 2014, 26, 34–41. [Google Scholar] [CrossRef] [PubMed]
- Halonen, T.; Nissinen, J.; Jansen, L.A.; Pitkänen, A. Tiagabine prevents seizures, neuronal damage and memory impairment in experimental status epilepticus. Eur. J. Pharmacol. 1996, 299, 69–81. [Google Scholar] [CrossRef]
- Iqbal, S.; Baziany, A.; Gordon, S.; Wright, S.; Hussain, M.; Miyashita, H.; Shuaib, A.; Hasan Rajput, A. Neuroprotective effect of tiagabine in transient forebrain global ischemia: An in vivo microdialysis, behavioral, and histological study. Brain Res. 2002, 946, 162–170. [Google Scholar] [CrossRef]
- Chen, X.W.; Yi, Y.; Qiu, L.; Shuaib, A. Neuroprotective activity of tiagabine in a focal embolic model of cerebral ischemia. Brain Res. 2000, 874, 75–77. [Google Scholar] [CrossRef]
- Gadea, A.; López-Colomé, A.M. Glial transporters for glutamate, glycine, and GABA: II. GABA transporters. J. Neurosci. Res. 2001, 63, 461–468. [Google Scholar] [CrossRef] [PubMed]
- During, M.J.; Ryder, K.M.; Spencer, D.D. Hippocampal GABA transporter function in temporal-lobe epilepsy. Nature 1995, 376, 174–177. [Google Scholar] [CrossRef] [PubMed]
- Dominy, J.; Thinschmidt, J.S.; Peris, J.; Dawson, R.; Papke, R.L. Taurine-induced long-lasting potentiation in the rat hippocampus shows a partial dissociation from total hippocampal taurine content and independence from activation of known taurine transporters. J. Neurochem. 2004, 89, 1195–1205. [Google Scholar] [CrossRef] [PubMed]
- Barrett-Jolley, R. Nipecotic acid directly activates GABA(A)-like ion channels. Br. J. Pharmacol. 2001, 133, 673–678. [Google Scholar] [CrossRef] [PubMed]
- Doble, A. The pharmacology and mechanism of action of riluzole. Neurology 1996, 47, S233–S241. [Google Scholar] [CrossRef] [PubMed]
- Gadea, A.; López-Colomé, A.M. Glial transporters for glutamate, glycine, and GABA III. Glycine transporters. J. Neurosci. Res. 2001, 64, 218–222. [Google Scholar] [CrossRef] [PubMed]
- Kristensen, A.S.; Andersen, J.; Jørgensen, T.N.; Sørensen, L.; Eriksen, J.; Loland, C.J.; Strømgaard, K. SLC6 Neurotransmitter Transporters: Structure, Function, and Regulation. Pharmacol. Rev. 2011, 63, 585–640. [Google Scholar] [CrossRef] [PubMed]
- Clausen, R.P.; Frølund, B.; Larsson, O.M.; Schousboe, A.; Krogsgaard-larsen, P.; White, H.S. A novel selective gamma-aminobutyric acid transport inhibitor demonstrates a functional role for GABA transporter subtype GAT2/BGT-1 in the CNS. Neurochem. Int. 2006, 48, 637–642. [Google Scholar] [CrossRef] [PubMed]
- Seth, A.; Sharma, P.A.; Tripathi, A.; Choubey, P.K.; Srivastava, P.; Tripathi, P.N.; Shrivastava, S.K. Design, Synthesis, Evaluation and Computational Studies of Nipecotic Acid-Acetonaphthone Hybrids as Potential Antiepileptic Agents. Med. Chem. 2018, 14, 409–426. [Google Scholar] [CrossRef] [PubMed]
- Lutz, T.; Wein, T.; Höfner, G.; Wanner, K.T. Development of Highly Potent GAT1 Inhibitors: Synthesis of Nipecotic Acid Derivatives with N-Arylalkynyl Substituents. ChemMedChem 2017, 12, 362–371. [Google Scholar] [CrossRef] [PubMed]
- Schousboe, A.; Sarup, A.; Larsson, O.M.; White, H.S. GABA transporters as drug targets for modulation of GABAergic activity. Biochem. Pharmacol. 2004, 68, 1557–1563. [Google Scholar] [CrossRef] [PubMed]
- Pavan, B.; Dalpiaz, A.; Ciliberti, N.; Biondi, C.; Manfredini, S.; Vertuani, S. Progress in drug delivery to the central nervous system by the prodrug approach. Molecules 2008, 13, 1035–1065. [Google Scholar] [CrossRef] [PubMed]
- Nielsen, E.B.; Suzdak, P.D.; Andersen, K.E.; Knutsen, L.J.; Sonnewald, U.; Braestrup, C. Characterization of tiagabine (NO-328), a new potent and selective GABA uptake inhibitor. Eur. J. Pharmacol. 1991, 196, 257–266. [Google Scholar] [CrossRef]
- Schousboe, A.; Madsen, K.K.; Barker-Haliski, M.L.; White, H.S. The GABA synapse as a target for antiepileptic drugs: A historical overview focused on GABA transporters. Neurochem. Res. 2014, 39, 1980–1987. [Google Scholar] [CrossRef] [PubMed]
- Schmidt, D.; Gram, L.; Brodie, M.; Krämer, G.; Perucca, E.; Kälviäinen, R.; Elger, C.E. Tiagabine in the treatment of epilepsy--a clinical review with a guide for the prescribing physician. Epilepsy Res. 2000, 41, 245–251. [Google Scholar] [CrossRef]
- Bauer, J.; Cooper-Mahkorn, D. Tiagabine: Efficacy and safety in partial seizures—Current status. Neuropsychiatr. Dis. Treat. 2008, 4, 731–736. [Google Scholar] [CrossRef] [PubMed]
- Schapel, G.; Chadwick, D. Tiagabine and non-convulsive status epilepticus. Seizure 1996, 5, 153–156. [Google Scholar] [CrossRef]
- Haddad, N.I.; Umashankar, G.; Harik, S.I. Tiagabine-induced non-convulsive status epilepticus in a patient without history of epilepsy. Neurosciences (Riyadh) 2007, 12, 152–154. [Google Scholar] [PubMed]
- Morimoto, K.; Sato, H.; Yamamoto, Y.; Watanabe, T.; Suwaki, H. Antiepileptic effects of tiagabine, a selective GABA uptake inhibitor, in the rat kindling model of temporal lobe epilepsy. Epilepsia 1997, 38, 966–974. [Google Scholar] [CrossRef] [PubMed]
- Paxinos, G.; Watson, C. The Rat Brain in Stereotaxic Coordinates, 4th ed.; Paxinos, G., Watson, C., Eds.; Academic Press, Inc.: San Diego, CA, USA, 1998; ISBN 0-12-547617-5. [Google Scholar]
- Drage, M.G.; Holmes, G.L.; Seyfried, T.N. Hippocampal neurons and glia in epileptic EL mice. J. Neurocytol. 2003, 31, 681–692. [Google Scholar] [CrossRef]
- Martinez, G.; Musumeci, G.; Loreto, C.; Carnazza, M.L. Immunohistochemical changes in vulnerable rat brain regions after reversible global brain ischaemia. J. Mol. Histol. 2007, 38, 295–302. [Google Scholar] [CrossRef] [PubMed]












| Experimental Groups (n = 5–9) | TUNEL+ Cells | ||
|---|---|---|---|
| CA1 | CA3 | DG | |
| VE + VEH | 0.11 ± 0.11 *** | 0.0 ± 0.0 ** | 0.0 ± 0.0 |
| SE + VEH | 2.0 ± 0.26 | 2.0 ± 0.22 | 1.2 ± 0.37 |
| SE + RIL | 1.3 ± 0.21 | 1.3 ± 0.42 | 0.4 ± 0.25 |
| SE + NIP | 1.8 ± 0.37 | 1.4 ± 0.51 | 0.6 ± 0.25 |
| SE + Pwx 0.21 μM | 1.5 ± 0.34 | 1.3 ± 0.33 | 1.0 ± 0.26 |
| SE + Pwx 0.43 μM | 1.0 ± 0.37 | 1.3 ± 0.25 | 0.3 ± 0.21 |
| SE + Pwx 0.86 μM | 0.8 ± 0.37 * | 0.3 ± 0.25 * | 0.2 ± 0.17 |
| SE + RIL + Pwx 0.43 μM | 1.7 ± 0.21 | 0.3 ± 0.33 * | 0.3 ± 0.22 |
| SE + NIP + Pwx 0.43 μM | 1.8 ± 0.37 | 1.7 ± 0.33 | 0.7 ± 0.21 |
© 2018 by the authors. Licensee MDPI, Basel, Switzerland. This article is an open access article distributed under the terms and conditions of the Creative Commons Attribution (CC BY) license (http://creativecommons.org/licenses/by/4.0/).
Share and Cite
Liberato, J.L.; Godoy, L.D.; Cunha, A.O.S.; Mortari, M.R.; De Oliveira Beleboni, R.; Fontana, A.C.K.; Lopes, N.P.; Dos Santos, W.F. Parawixin2 Protects Hippocampal Cells in Experimental Temporal Lobe Epilepsy. Toxins 2018, 10, 486. https://doi.org/10.3390/toxins10120486
Liberato JL, Godoy LD, Cunha AOS, Mortari MR, De Oliveira Beleboni R, Fontana ACK, Lopes NP, Dos Santos WF. Parawixin2 Protects Hippocampal Cells in Experimental Temporal Lobe Epilepsy. Toxins. 2018; 10(12):486. https://doi.org/10.3390/toxins10120486
Chicago/Turabian StyleLiberato, José Luiz, Lívea Dornela Godoy, Alexandra Olimpio Siqueira Cunha, Marcia Renata Mortari, Rene De Oliveira Beleboni, Andréia C. K. Fontana, Norberto Peporine Lopes, and Wagner Ferreira Dos Santos. 2018. "Parawixin2 Protects Hippocampal Cells in Experimental Temporal Lobe Epilepsy" Toxins 10, no. 12: 486. https://doi.org/10.3390/toxins10120486
APA StyleLiberato, J. L., Godoy, L. D., Cunha, A. O. S., Mortari, M. R., De Oliveira Beleboni, R., Fontana, A. C. K., Lopes, N. P., & Dos Santos, W. F. (2018). Parawixin2 Protects Hippocampal Cells in Experimental Temporal Lobe Epilepsy. Toxins, 10(12), 486. https://doi.org/10.3390/toxins10120486

