Roles of Peroxisome Proliferator-Activated Receptor α in Bitter Melon Seed Oil-Corrected Lipid Disorders and Conversion of α-Eleostearic Acid into Rumenic Acid in C57BL/6J Mice
Abstract
:1. Introduction
2. Methods
2.1. Preparation of BMSO
2.2. Animals and Diets
2.3. Measurement of Biochemical Indices
2.4. Fatty Acid Analysis
2.5. RNA Isolation and mRNA Detection
2.6. Histology and In Situ Cell Death Detection
2.7. Immunoblotting
2.8. Statistical Analysis
3. Results
3.1. Effects of BMSO or PPARα Deficiency on Liver Lipid Content and Adiposity
3.2. Effects of BMSO or PPARα Deficiency on Liver Lipid Metabolism
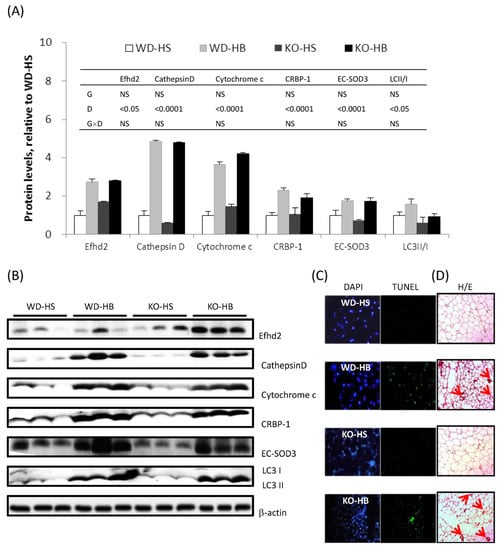
3.3. Effects of BMSO or PPARα Deficiency on WAT Browning and Tissue Remodeling
3.4. Effects of BMSO or PPARα Deficiency on α-ESA Metabolism
4. Discussion
5. Conclusions
Supplementary Materials
Acknowledgments
Author Contributions
Conflicts of Interest
Abbreviations
| ACC | acetyl-CoA carboxylase |
| α-ESA | α-eleostearic acid |
| AMPK | AMP-activated protein kinase |
| BMSO | bitter melon seed oil |
| CLA | conjugated linoleic acid |
| CLS | crown-like structure |
| CRBP1 | cellular retinol binding protein 1 |
| EC-SOD3 | extracellular superoxide dismutase 3 |
| KO-HB | PPARα knockout mice fed a high-fat diet composed of soybean oil plus BMSO |
| KO-HS | PPARα knockout mice fed a high-fat diet composed of soybean oil |
| LC3 | light chain 3 |
| NAFLD | nonalcoholic fatty liver disease |
| PKA | cAMP-dependent protein kinase |
| TH | tyrosine hydroxylase |
| WAT | white adipose tissue |
| WD-HB | wild-type mice fed a high-fat diet composed of soybean oil plus BMSO |
| WD-HS | wild-type mice fed a high-fat diet composed of soybean oil |
References
- Fabbrini, E.; Sullivan, S.; Klein, S. Obesity and nonalcoholic fatty liver disease: Biochemical, metabolic, and clinical implications. Hepatology 2010, 51, 679–689. [Google Scholar] [CrossRef] [PubMed]
- Yanagita, T.; Nagao, K. Functional lipids and the prevention of the metabolic syndrome. Asia Pac. J. Clin. Nutr. 2008, 17 (Suppl. S1), 189–191. [Google Scholar] [CrossRef] [PubMed]
- Nagao, K.; Yanagita, T. Medium-chain fatty acids: Functional lipids for the prevention and treatment of the metabolic syndrome. Pharmacol. Res. 2010, 61, 208–212. [Google Scholar] [CrossRef] [PubMed]
- Chen, P.H.; Chen, G.C.; Yang, M.F.; Hsieh, C.H.; Chuang, S.H.; Yang, H.L.; Kuo, Y.H.; Chyuan, J.H.; Chao, P.M. Bitter melon seed oil—Attenuated body fat accumulation in diet-induced obese mice is associated with cAMP-dependent protein kinase activation and cell death in white adipose tissue. J. Nutr. 2012, 142, 1197–1204. [Google Scholar] [CrossRef] [PubMed]
- Chen, G.C.; Su, H.M.; Lin, Y.S.; Tsou, P.Y.; Chyuan, J.H.; Chao, P.M. A conjugated fatty acid present at high levels in bitter melon seed favorably affects lipid metabolism in hepatocytes by increasing NAD+/NADH ratio and activating PPARα, AMPK, and SIRT1 signaling pathway. J. Nutr. Biochem. 2016, 33, 28–35. [Google Scholar] [CrossRef] [PubMed]
- Suzuki, R.; Arato, S.; Noguchi, R.; Miyashita, K.; Tachikawa, O. Occurrence of conjugated linolenic acid in flesh and seed of bitter gourd. J. Oleo Sci. 2001, 50, 753–758. [Google Scholar] [CrossRef]
- Tsuzuki, T.; Tokuyama, Y.; Igarashi, M.; Nakagawa, K.; Ohsaki, Y.; Komai, M.; Miyazawa, T. α-Eleostearic acid (9Z11E13E-18:3) is quickly converted to conjugated linoleic acid (9Z11E-18:2) in rats. J. Nutr. 2004, 134, 2634–2639. [Google Scholar] [PubMed]
- Tsuzuki, T.; Kawakami, Y.; Abe, R.; Nakagawa, K.; Koba, K.; Imamura, J.; Iwata, T.; Ikeda, I.; Miyazawa, T. Conjugated linolenic acid is slowly absorbed in rat intestine, but quickly converted to conjugated linoleic acid. J. Nutr. 2006, 136, 2153–2159. [Google Scholar] [PubMed]
- Yuan, G.F.; Sinclair, A.J.; Zhou, C.Q.; Li, D. α-Eleostearic acid is more effectively metabolized into conjugated linoleic acid than punicic acid in mice. J. Sci. Food Agric. 2009, 89, 1006–1011. [Google Scholar] [CrossRef]
- Yuan, G.; Sinclair, A.J.; Xu, C.; Li, D. Incorporation and metabolism of punicic acid in healthy young humans. Mol. Nutr. Food Res. 2009, 53, 1336–1342. [Google Scholar] [CrossRef] [PubMed]
- Chuang, C.Y.; Hsu, C.; Chao, C.Y.; Wein, Y.S.; Kuo, Y.H.; Huang, C.J. Fractionation and identification of 9c, 11t, 13t-conjugated linolenic acid as an activator of PPARα in bitter gourd (Momordica charantia L.). J. Biomed. Sci. 2006, 13, 763–772. [Google Scholar] [CrossRef] [PubMed]
- Issemann, I.; Green, S. Activation of a member of the steroid hormone receptor superfamily by peroxisome proliferators. Nature 1990, 347, 645–650. [Google Scholar] [CrossRef] [PubMed]
- Barbera, M.J.; Schluter, A.; Pedraza, N.; Iglesias, R.; Villarroya, F.; Giralt, M. Peroxisome proliferator-activated receptor alpha activates transcription of the brown fat uncoupling protein-1 gene. A link between regulation of the thermogenic and lipid oxidation pathways in the brown fat cell. J. Biol. Chem. 2001, 276, 1486–1493. [Google Scholar] [CrossRef] [PubMed]
- Hsieh, C.H.; Chen, G.C.; Chen, P.H.; Wu, T.F.; Chao, P.M. Altered white adipose tissue protein profile in C57BL/6J mice displaying delipidative, inflammatory, and browning characteristics after bitter melon seed oil treatment. PLoS ONE 2013, 8, e72917. [Google Scholar] [CrossRef] [PubMed]
- Chou, Y.C.; Su, H.M.; Lai, T.W.; Chyuan, J.H.; Chao, P.M. Cis-9, trans-11, trans-13-conjugated linolenic acid induces apoptosis and sustained ERK phosphorylation in 3T3-L1 preadipocytes. Nutrition 2012, 28, 803–811. [Google Scholar] [CrossRef] [PubMed]
- Chao, P.M.; Chao, C.Y.; Lin, F.J.; Huang, C. Oxidized frying oil up-regulates hepatic acyl-CoA oxidase and cytochrome P450 4A1 genes in rats and activates PPARα. J. Nutr. 2001, 131, 3166–3174. [Google Scholar] [PubMed]
- Small, G.M.; Burdett, K.; Connock, M.J. A sensitive spectrophotometric assay for peroxisomal acyl-CoA oxidase. Biochem. J. 1985, 227, 205–210. [Google Scholar] [CrossRef] [PubMed]
- Chen, J.; Cao, Y.; Gao, H.; Yang, L.; Chen, Z.Y. Isomerization of conjugated linolenic acids during methylation. Chem. Phys. Lipids 2007, 150, 136–142. [Google Scholar] [CrossRef] [PubMed]
- Fernandez-Marcos, P.J.; Auwerx, J. Regulation of PGC-1α, a nodal regulator of mitochondrial biogenesis. Am. J. Clin. Nutr. 2011, 93, S884–S890. [Google Scholar] [CrossRef] [PubMed]
- Collins, S.; Surwit, R.S. The beta-adrenergic receptors and the control of adipose tissue metabolism and thermogenesis. Recent Prog. Horm. Res. 2001, 56, 309–328. [Google Scholar] [CrossRef] [PubMed]
- Ramesh, T.P.; Kim, Y.D.; Kwon, M.S.; Jun, C.D.; Kim, S.W. Swiprosin-1 regulates cytokine expression of human mast cell line HMC-1 through actin remodeling. Immune Netw. 2009, 9, 274–284. [Google Scholar] [CrossRef] [PubMed]
- Benes, P.; Vetvicka, V.; Fusek, M. Cathepsin D—Many functions of one aspartic protease. Crit. Rev. Oncol. Hematol. 2008, 68, 12–28. [Google Scholar] [CrossRef] [PubMed]
- Zizola, C.F.; Frey, S.K.; Jitngarmkusol, S.; Kadereit, B.; Yan, N.; Vogel, S. Cellular retinol-binding protein type I (CRBP-I) regulates adipogenesis. Mol. Cell. Biol. 2010, 30, 3412–3420. [Google Scholar] [CrossRef] [PubMed]
- Costet, P.; Legendre, C.; More, J.; Edgar, A.; Galtier, P.; Pineau, T. PPARα isoform deficiency leads to progressive dyslipidemia with sexually dimorphic obesity and steatosis. J. Biol. Chem. 1998, 273, 29577–29585. [Google Scholar] [CrossRef] [PubMed]
- Rachid, T.L.; Penna-de-Carvalho, A.; Bringhenti, I.; Aguila, M.B.; Mandarim-de-Lacerda, C.A.; Souza-Mello, V. Fenofibrate (PPARα agonist) induces beige cell formation in subcutaneous white adipose tissue from diet-induced male obese mice. Mol. Cell. Endocrinol. 2015, 402, 86–94. [Google Scholar] [CrossRef] [PubMed]
- Collins, S.; Yehuda-Shnaidman, E.; Wang, H. Positive and negative control of Ucp1 gene transcription and the role of β-adrenergic signaling networks. Int. J. Obes. 2010, 34, S28–S33. [Google Scholar] [CrossRef] [PubMed]
- Xue, B.; Coulter, A.; Rim, J.S.; Koza, R.A.; Kozak, L.P. Transcriptional synergy and the regulation of Ucp1 during brown adipocyte induction in white fat depots. Mol. Cell. Biol. 2005, 25, 8311–8322. [Google Scholar] [CrossRef] [PubMed]
- Kersten, S.; Seydoux, J.; Peters, J.M.; Gonzalez, F.J.; Desvergne, B.; Wahli, W. Peroxisome proliferator-activated receptor alpha mediates the adaptive response to fasting. J. Clin. Investig. 1999, 103, 1489–1498. [Google Scholar] [CrossRef] [PubMed]
- Kozak, L.P. The genetics of brown adipocyte induction in white fat depots. Front. Endocrinol. 2011, 2, 64. [Google Scholar] [CrossRef] [PubMed]
- Nishimura, K.; Hatano, Y.; Setoyama, T.; Tsumagari, H.; Miyashita, K.; Lu, S.; Jisaka, M.; Nagaya, T.; Yokota, K. Control of life cycle of mouse adipogenic 3T3-L1 cells by dietary lipids and metabolic factors. Appl. Biochem. Biotechnol. 2004, 118, 97–114. [Google Scholar] [CrossRef]
- Miner, J.L.; Cederberg, C.A.; Nielsen, M.K.; Chen, X.; Baile, C.A. Conjugated linoleic acid (CLA), body fat, and apoptosis. Obes. Res. 2001, 9, 129–134. [Google Scholar] [CrossRef] [PubMed]
- Shen, W.; Chuang, C.C.; Martinez, K.; Reid, T.; Brown, J.M.; Xi, L.; Hixson, L.; Hopkins, R.; Starnes, J.; McIntosh, M. Conjugated linoleic acid reduces adiposity and increases markers of browning and inflammation in white adipose tissue of mice. J. Lipid Res. 2013, 54, 909–922. [Google Scholar] [CrossRef] [PubMed]
- Pini, M.; Touch, S.; Poirier, H.; Dalmas, E.; Niot, I.; Rouault, C.; Druart, C.; Delzenne, N.; Clément, K.; André, S.; et al. Adipose tissue adaptive response to trans-10,cis-12-conjugated linoleic acid engages alternatively activated M2 macrophages. FASEB J. 2016, 30, 241–251. [Google Scholar] [CrossRef] [PubMed]
- Peters, J.M.; Park, Y.; Gonzalez, F.J.; Pariza, M.W. Infuence of conjugated linoleic acid on body composition and target gene expression in peroxisome proliferator-activated receptor α-null mice. Biochim. Biophys. Acta 2001, 1533, 233–242. [Google Scholar] [CrossRef]
- Herrero, L.; Shapiro, H.; Nayer, A.; Lee, J.; Shoelson, S.E. Inflammation and adipose tissue macrophages in lipodystrophic mice. Proc. Natl. Acad. Sci. USA 2010, 107, 240–245. [Google Scholar] [CrossRef] [PubMed]
- Vegiopoulos, A.; Müller-Decker, K.; Strzoda, D.; Schmitt, I.; Chichelnitskiy, E.; Ostertag, A.; Berriel Diaz, M.; Rozman, J.; Hrabe de Angelis, M.; Nüsing, R.M.; et al. Cyclooxygenase-2 controls energy homeostasis in mice by de novo recruitment of brown adipocytes. Science 2010, 328, 1158–1161. [Google Scholar] [CrossRef] [PubMed]
- Fischer-Posovszky, P.; Wang, Q.A.; Asterholm, I.W.; Rutkowski, J.M.; Scherer, P.E. Targeted deletion of adipocytes by apoptosis leads to adipose tissue recruitment of alternatively activated M2 macrophages. Endocrinology 2011, 152, 3074–3081. [Google Scholar] [CrossRef] [PubMed]
- Nguyen, K.D.; Qiu, Y.; Cui, X.; Goh, Y.P.S.; Mwangi, J.; David, T.; Mukundan, L.; Brombacher, F.; Locksley, R.M.; Chawla, A. Alternatively activated macrophages produce catecholamines to sustain adaptive thermogenesis. Nature 2011, 480, 104–109. [Google Scholar] [CrossRef] [PubMed]
- Purushotham, A.; Wendel, A.A.; Liu, L.F.; Belury, M.A. Maintenance of adiponectin attenuates insulin resistance induced by dietary conjugated linoleic acid in mice. J. Lipid Res. 2007, 48, 444–452. [Google Scholar] [CrossRef] [PubMed]
- Sun, Y.; Ng, L.; Lam, W.; Lo, C.K.; Chan, P.T.; Yuen, Y.L.; Wong, P.F.; Tsang, D.S.; Cheung, W.T.; Lee, S.S. Identification and characterization of a novel mouse peroxisome proliferator-activated receptor alpha-regulated and starvation-induced gene. Ppsig. Int. J. Biochem. Cell Biol. 2008, 40, 1775–1791. [Google Scholar] [CrossRef] [PubMed]




| Liver | Body Fat (%) | |||||
|---|---|---|---|---|---|---|
| Triglyceride (mg) | Cholesterol (mg) | ACOX Activity (nmol/(min·mg Protein)) | Retroperitoneal | Epididymal | Inguinal | |
| WD-HS | 12.2±1.2 b | 1.81 ± 0.19 | 2.62 ± 0.38 b | 0.87 ± 0.11 | 2.16 ± 0.27 | 1.11 ± 0.09 |
| WD-HB | 8.9 ± 1.1 c | 1.63 ± 0.14 | 4.05 ± 0.31 a | 0.39 ± 0.03 | 1.38 ± 0.15 | 0.75 ± 0.07 |
| KO-HS | 12.7 ± 0.7 b | 2.54 ± 0.30 | 1.92 ± 0.24 b | 0.66 ± 0.05 | 1.86 ± 0.09 | 1.12 ± 0.02 |
| KO-HB | 29.5 ± 8.8 a | 2.24 ± 0.17 | 2.46 ± 0.28 b | 0.36 ± 0.04 | 1.28 ± 0.09 | 0.86 ± 0.05 |
| p Values for Two-Way ANOVA | ||||||
| G | <0.01 | <0.0001 | <0.001 | NS | NS | NS |
| D | NS | NS | <0.001 | <0.0001 | <0.01 | <0.01 |
| G × D | <0.05 | NS | <0.05 | NS | NS | NS |
© 2016 by the authors; licensee MDPI, Basel, Switzerland. This article is an open access article distributed under the terms and conditions of the Creative Commons Attribution (CC-BY) license (http://creativecommons.org/licenses/by/4.0/).
Share and Cite
Chang, Y.-Y.; Su, H.-M.; Chen, S.-H.; Hsieh, W.-T.; Chyuan, J.-H.; Chao, P.-M. Roles of Peroxisome Proliferator-Activated Receptor α in Bitter Melon Seed Oil-Corrected Lipid Disorders and Conversion of α-Eleostearic Acid into Rumenic Acid in C57BL/6J Mice. Nutrients 2016, 8, 805. https://doi.org/10.3390/nu8120805
Chang Y-Y, Su H-M, Chen S-H, Hsieh W-T, Chyuan J-H, Chao P-M. Roles of Peroxisome Proliferator-Activated Receptor α in Bitter Melon Seed Oil-Corrected Lipid Disorders and Conversion of α-Eleostearic Acid into Rumenic Acid in C57BL/6J Mice. Nutrients. 2016; 8(12):805. https://doi.org/10.3390/nu8120805
Chicago/Turabian StyleChang, Ya-Yuan, Hui-Min Su, Szu-Han Chen, Wen-Tsong Hsieh, Jong-Ho Chyuan, and Pei-Min Chao. 2016. "Roles of Peroxisome Proliferator-Activated Receptor α in Bitter Melon Seed Oil-Corrected Lipid Disorders and Conversion of α-Eleostearic Acid into Rumenic Acid in C57BL/6J Mice" Nutrients 8, no. 12: 805. https://doi.org/10.3390/nu8120805
APA StyleChang, Y.-Y., Su, H.-M., Chen, S.-H., Hsieh, W.-T., Chyuan, J.-H., & Chao, P.-M. (2016). Roles of Peroxisome Proliferator-Activated Receptor α in Bitter Melon Seed Oil-Corrected Lipid Disorders and Conversion of α-Eleostearic Acid into Rumenic Acid in C57BL/6J Mice. Nutrients, 8(12), 805. https://doi.org/10.3390/nu8120805

