Broccoli-Derived Exosome-like Nanoparticles Alleviates Metabolic Dysfunction-Associated Steatotic Liver Disease Through Modulating the Gut–Liver Axis
Abstract
1. Introduction
2. Materials and Methods
2.1. Preparation and Evaluation of BDENs
2.2. Animal Experiments
2.3. Serum Biochemical Analysis
2.4. Pathological Analysis
2.5. Metabolomics
2.6. 16S rRNA Sequencing
2.7. ELISA
2.8. qRT-PCR Analysis
2.9. Statistical Analysis
3. Results
3.1. Isolation and Characterization of BDENs
3.2. miRNA Analysis of BDENs
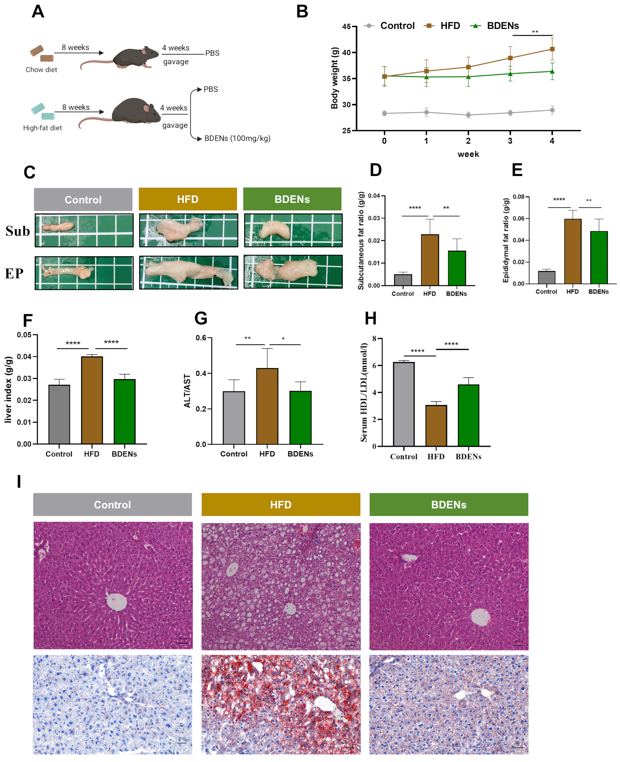
3.3. BDENs Decreased Body Weight and Alleviated Hepatic Injury in HFD Mice
3.4. BDENs Ameliorated Gut Barrier and Intestinal Metabolism in HFD Mice
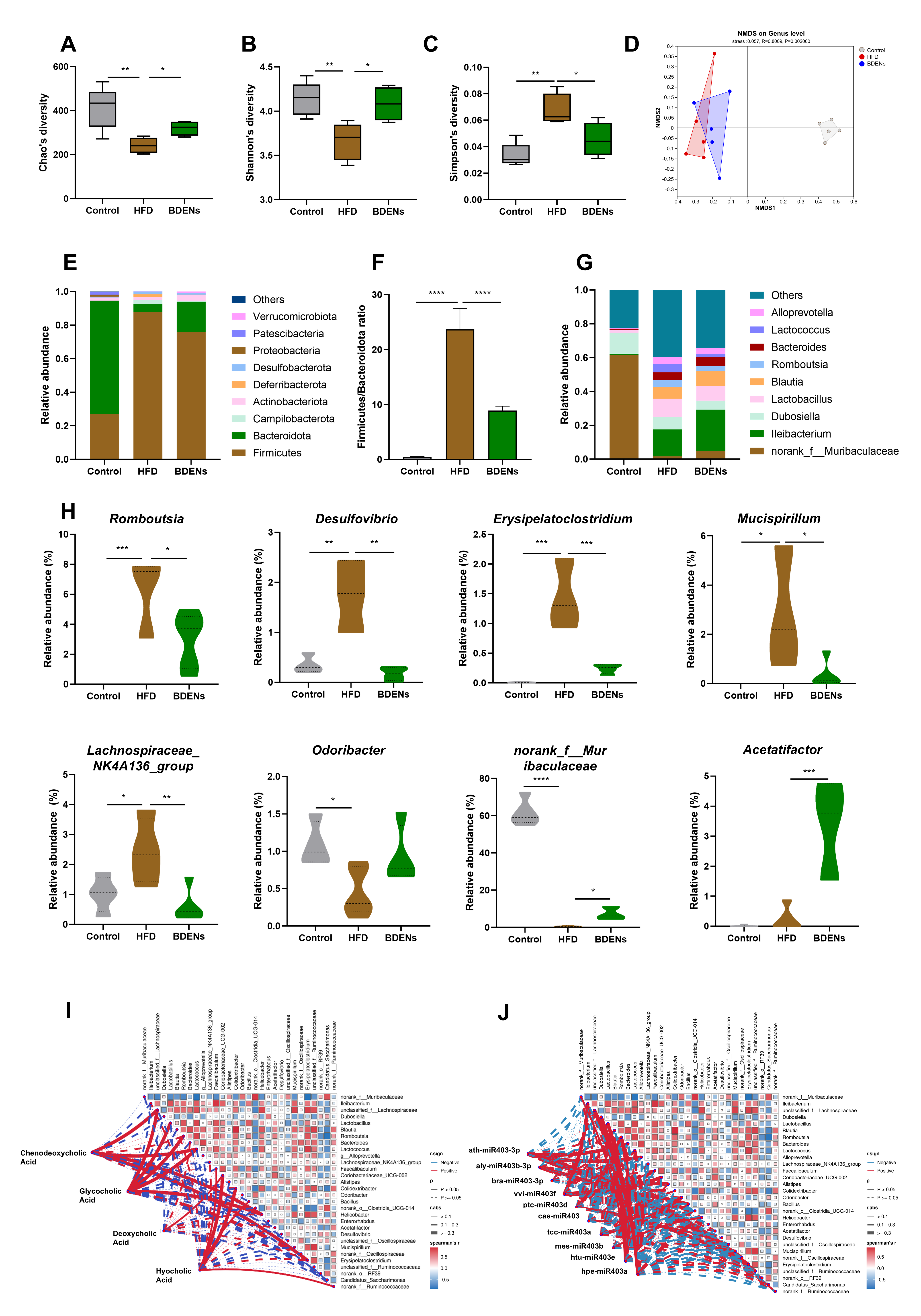
3.5. BDENs Ameliorated Gut Microbial Disorders in HFD Mice
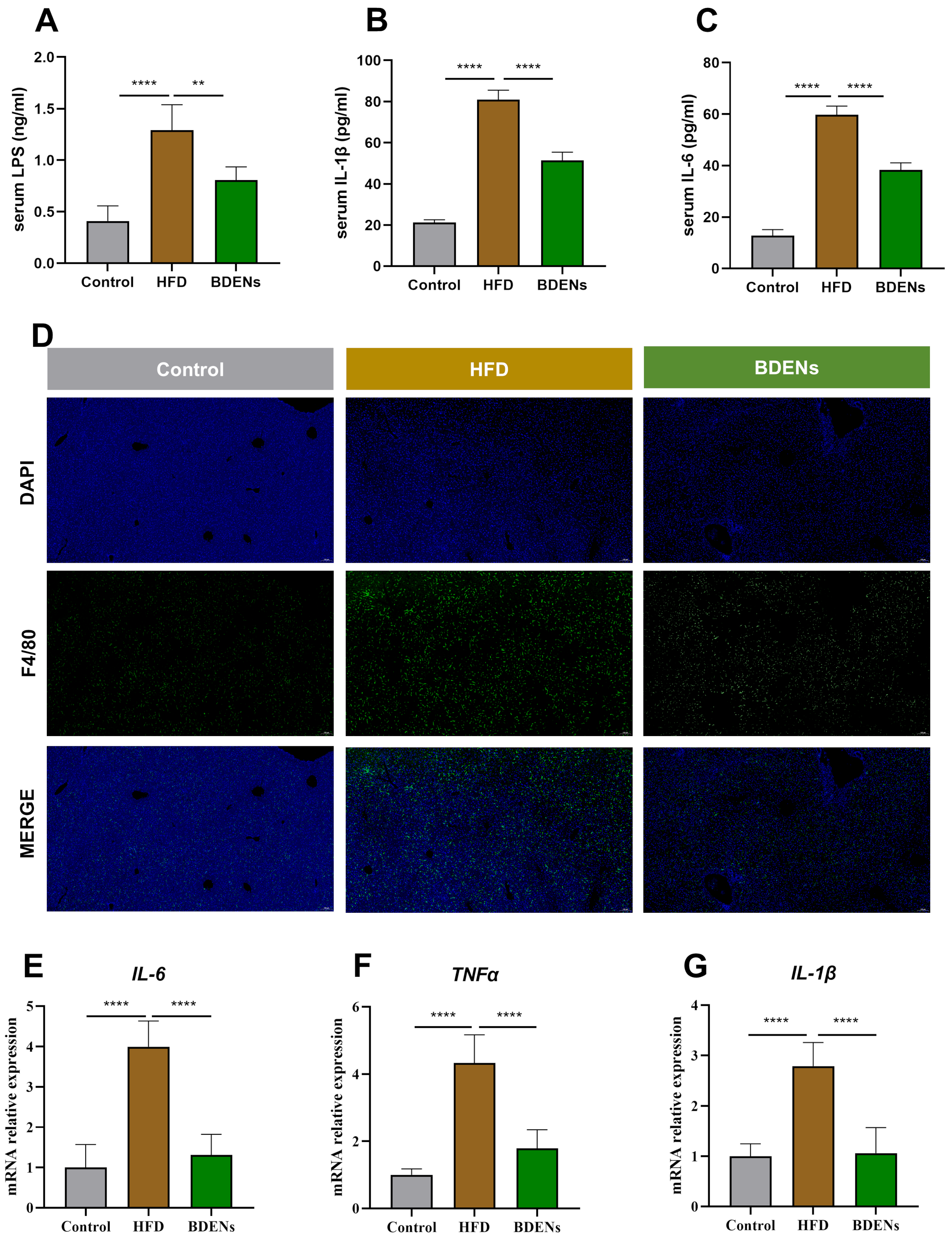
3.6. BDENs Ameliorated Liver Inflammation via the Gut-Liver Axis
4. Discussion
5. Conclusions
Supplementary Materials
Author Contributions
Funding
Institutional Review Board Statement
Informed Consent Statement
Data Availability Statement
Conflicts of Interest
Abbreviations
| MASLD | Metabolic dysfunction-associated steatotic liver disease |
| BDENs | Broccoli-derived exosome-like nanoparticles |
| HFD | High-fat diet |
| miRNA | microRNAs |
| ALT | Alanine aminotransferase |
| AST | Aspartate aminotransferase |
| IL-6 | Interleukin-6 |
| TNF-α | TNF-α |
| IL-1β | Interleukin-1 beta |
| FDA | U.S. Food and Drug Administration |
| MASH | Metabolic dysfunction–associated steatohepatitis |
| FDENs | Food-derived exosome-like nanoparticles |
| DLS | Dynamic light scattering |
| TEM | Transmission electron microscope |
| SPF | Specific pathogen free |
| Sub | Subcutaneous fat |
| EP | Epididymal fat |
| HDL | High-density lipoprotein |
| LDL | Low-density lipoprotein |
| IHC | Immunohistochemistry |
| qRT-PCR | Quantitative Real-Time Polymerase Chain Reaction |
| BP | Biological processes |
| CC | Cellular components |
| MF | Molecular functions |
| PLS-DA | Partial Least Squares Discrimination Analysis |
| CDCA | Chenodeoxycholic acid |
| GCA | Glycocholic acid |
| DCA | Deoxycholic acid |
| GaELNs | Garlic-derived exosomal nanoparticles |
References
- Younossi, Z.M.; Kalligeros, M.; Henry, L. Epidemiology of metabolic dysfunction-associated steatotic liver disease. Clin. Mol. Hepatol. 2025, 31, S32–S50. [Google Scholar] [CrossRef] [PubMed]
- Yang, Z.; Zhao, J.; Xie, K.; Tang, C.; Gan, C.; Gao, J. MASLD development: From molecular pathogenesis toward therapeutic strategies. Chin. Med. J. (Engl.) 2025, 138, 1807–1824. [Google Scholar] [CrossRef] [PubMed]
- Rinella, M.E.; Lazarus, J.V.; Ratziu, V.; Francque, S.M.; Sanyal, A.J.; Kanwal, F.; Romero, D.; Abdelmalek, M.F.; Anstee, Q.M.; Arab, J.P.; et al. A multisociety Delphi consensus statement on new fatty liver disease nomenclature. Ann. Hepatol. 2024, 29, 101133. [Google Scholar] [CrossRef] [PubMed]
- Targher, G.; Byrne, C.D.; Tilg, H. MASLD: A systemic metabolic disorder with cardiovascular and malignant complications. Gut 2024, 73, 691–702. [Google Scholar] [CrossRef] [PubMed]
- Bilson, J.; Mantovani, A.; Byrne, C.D.; Targher, G. Steatotic liver disease, MASLD and risk of chronic kidney disease. Diabetes Metab. 2024, 50, 101506. [Google Scholar] [CrossRef]
- Simancas-Racines, D.; Annunziata, G.; Verde, L.; Fascì-Spurio, F.; Reytor-González, C.; Muscogiuri, G.; Frias-Toral, E.; Barrea, L. Nutritional Strategies for Battling Obesity-Linked Liver Disease: The Role of Medical Nutritional Therapy in Metabolic Dysfunction-Associated Steatotic Liver Disease (MASLD) Management. Curr. Obes. Rep. 2025, 14, 7. [Google Scholar] [CrossRef]
- Suvarna, R.; Shetty, S.; Pappachan, J.M. Efficacy and safety of Resmetirom, a selective thyroid hormone receptor-β agonist, in the treatment of metabolic dysfunction-associated steatotic liver disease (MASLD): A systematic review and meta-analysis. Sci. Rep. 2024, 14, 19790. [Google Scholar] [CrossRef] [PubMed]
- Hepatology, T.L.G. Resmetirom for NASH: Balancing promise and prudence. Lancet Gastroenterol. Hepatol. 2024, 9, 273. [Google Scholar] [CrossRef]
- Marshall, J.C. The gut as a potential trigger of exercise-induced inflammatory responses. Can. J. Physiol. Pharmacol. 1998, 76, 479–484. [Google Scholar] [CrossRef]
- Tilg, H.; Adolph, T.E.; Trauner, M. Gut-liver axis: Pathophysiological concepts and clinical implications. Cell Metab. 2022, 34, 1700–1718. [Google Scholar] [CrossRef]
- de Vos, W.M.; Tilg, H.; Van Hul, M.; Cani, P.D. Gut microbiome and health: Mechanistic insights. Gut 2022, 71, 1020–1032. [Google Scholar] [CrossRef] [PubMed]
- Fuchs, C.D.; Trauner, M. Role of bile acids and their receptors in gastrointestinal and hepatic pathophysiology. Nat. Rev. Gastroenterol. Hepatol. 2022, 19, 432–450. [Google Scholar] [CrossRef]
- Perino, A.; Schoonjans, K. Metabolic Messengers: Bile acids. Nat. Metab. 2022, 4, 416–423. [Google Scholar] [CrossRef] [PubMed]
- Abe, T. Isoschaftoside in Fig Leaf Tea Alleviates Nonalcoholic Fatty Liver Disease in Mice via the Regulation of Macrophage Polarity. Nutrients 2025, 17, 757. [Google Scholar] [CrossRef] [PubMed]
- Teng, Q.; Lv, H.; Peng, L.; Ren, Z.; Chen, J.; Ma, L.; Wei, H.; Wan, C. Lactiplantibacillus plantarum ZDY2013 Inhibits the Development of Non-Alcoholic Fatty Liver Disease by Regulating the Intestinal Microbiota and Modulating the PI3K/Akt Pathway. Nutrients 2024, 16, 958. [Google Scholar] [CrossRef] [PubMed]
- Wang, D.; Zhang, H.; Liao, X.; Li, J.; Zeng, J.; Wang, Y.; Zhang, M.; Ma, X.; Wang, X.; Ren, F.; et al. Oral administration of Robinia pseudoacacia L. flower exosome-like nanoparticles attenuates gastric and small intestinal mucosal ferroptosis caused by hypoxia through inhibiting HIF-1α- and HIF-2α-mediated lipid peroxidation. J. Nanobiotechnol. 2024, 22, 479. [Google Scholar] [CrossRef]
- Tong, L.; Zhang, S.; Liu, Q.; Huang, C.; Hao, H.; Tan, M.S.; Yu, X.; Lou, C.K.L.; Huang, R.; Zhang, Z.; et al. Milk-derived extracellular vesicles protect intestinal barrier integrity in the gut-liver axis. Sci. Adv. 2023, 9, eade5041. [Google Scholar] [CrossRef]
- He, C.; Wang, K.; Xia, J.; Qian, D.; Guo, J.; Zhong, L.; Tang, D.; Chen, X.; Peng, W.; Chen, Y.; et al. Natural exosomes-like nanoparticles in mung bean sprouts possesses anti-diabetic effects via activation of PI3K/Akt/GLUT4/GSK-3β signaling pathway. J. Nanobiotechnol. 2023, 21, 349. [Google Scholar] [CrossRef]
- Wu, L.; Wang, L.; Liu, X.; Bai, Y.; Wu, R.; Li, X.; Mao, Y.; Zhang, L.; Zheng, Y.; Gong, T.; et al. Milk-derived exosomes exhibit versatile effects for improved oral drug delivery. Acta Pharm. Sin. B 2022, 12, 2029–2042. [Google Scholar] [CrossRef]
- Zhu, M.Z.; Xu, H.M.; Liang, Y.J.; Xu, J.; Yue, N.N.; Zhang, Y.; Tian, C.M.; Yao, J.; Wang, L.S.; Nie, Y.Q.; et al. Edible exosome-like nanoparticles from portulaca oleracea L mitigate DSS-induced colitis via facilitating double-positive CD4(+)CD8(+)T cells expansion. J. Nanobiotechnol. 2023, 21, 309. [Google Scholar] [CrossRef]
- Li, X.; Liu, B.; Sekar, D.; Sur, M.; Reddy, J.; Natarajan, S.K.; Lund, P.J.; Yu, J. Shiitake Mushroom-Derived Vesicle-like Nanoparticles Improve Cognitive Function and Reshape Gut Microbiota and Fecal Metabolome in Aged Mice. Nutrients 2025, 17, 2902. [Google Scholar] [CrossRef]
- Hwang, J.H.; Park, Y.S.; Kim, H.S.; Kim, D.H.; Lee, S.H.; Lee, C.H.; Lee, S.H.; Kim, J.E.; Lee, S.; Kim, H.M.; et al. Yam-derived exosome-like nanovesicles stimulate osteoblast formation and prevent osteoporosis in mice. J. Control. Release 2023, 355, 184–198. [Google Scholar] [CrossRef]
- Zhao, X.; Yin, F.; Fu, L.; Ma, Y.; Ye, L.; Huang, Y.; Fan, W.; Gao, W.; Cai, Y.; Mou, X. Garlic-derived exosome-like nanovesicles as a hepatoprotective agent alleviating acute liver failure by inhibiting CCR2/CCR5 signaling and inflammation. Biomater. Adv. 2023, 154, 213592. [Google Scholar] [CrossRef]
- Ngu, A.; Munir, J.; Zempleni, J. Milk-borne small extracellular vesicles: Kinetics and mechanisms of transport, distribution, and elimination. Extracell. Vesicles Circ. Nucl. Acids 2023, 4, 339–346. [Google Scholar] [CrossRef] [PubMed]
- Kim, J.; Zhu, Y.; Chen, S.; Wang, D.; Zhang, S.; Xia, J.; Li, S.; Qiu, Q.; Lee, H.; Wang, J. Anti-glioma effect of ginseng-derived exosomes-like nanoparticles by active blood-brain-barrier penetration and tumor microenvironment modulation. J. Nanobiotechnol. 2023, 21, 253. [Google Scholar] [CrossRef] [PubMed]
- Zu, M.; Xie, D.; Canup, B.S.B.; Chen, N.; Wang, Y.; Sun, R.; Zhang, Z.; Fu, Y.; Dai, F.; Xiao, B. ‘Green’ nanotherapeutics from tea leaves for orally targeted prevention and alleviation of colon diseases. Biomaterials 2021, 279, 121178. [Google Scholar] [CrossRef]
- Somiya, M.; Yoshioka, Y.; Ochiya, T. Biocompatibility of highly purified bovine milk-derived extracellular vesicles. J. Extracell. Vesicles 2018, 7, 1440132. [Google Scholar] [CrossRef] [PubMed]
- Samuel, M.; Fonseka, P.; Sanwlani, R.; Gangoda, L.; Chee, S.H.; Keerthikumar, S.; Spurling, A.; Chitti, S.V.; Zanker, D.; Ang, C.S.; et al. Oral administration of bovine milk-derived extracellular vesicles induces senescence in the primary tumor but accelerates cancer metastasis. Nat. Commun. 2021, 12, 3950. [Google Scholar] [CrossRef]
- Oliveira, M.C.; Arntz, O.J.; Blaney Davidson, E.N.; van Lent, P.L.; Koenders, M.I.; van der Kraan, P.M.; van den Berg, W.B.; Ferreira, A.V.; van de Loo, F.A. Milk extracellular vesicles accelerate osteoblastogenesis but impair bone matrix formation. J. Nutr. Biochem. 2016, 30, 74–84. [Google Scholar] [CrossRef]
- Wu, K.; Xing, F.; Wu, S.Y.; Watabe, K. Extracellular vesicles as emerging targets in cancer: Recent development from bench to bedside. Biochim. Biophys. Acta Rev. Cancer 2017, 1868, 538–563. [Google Scholar] [CrossRef]
- Baladia, E.; Moñino, M.; Pleguezuelos, E.; Russolillo, G.; Garnacho-Castaño, M.V. Broccoli Consumption and Risk of Cancer: An Updated Systematic Review and Meta-Analysis of Observational Studies. Nutrients 2024, 16, 1583. [Google Scholar] [CrossRef]
- Holman, J.; Hurd, M.; Moses, P.L.; Mawe, G.M.; Zhang, T.; Ishaq, S.L.; Li, Y. Interplay of broccoli/broccoli sprout bioactives with gut microbiota in reducing inflammation in inflammatory bowel diseases. J. Nutr. Biochem. 2023, 113, 109238. [Google Scholar] [CrossRef]
- Ma, S.; Tian, S.; Sun, J.; Pang, X.; Hu, Q.; Li, X.; Lu, Y. Broccoli microgreens have hypoglycemic effect by improving blood lipid and inflammatory factors while modulating gut microbiota in mice with type 2 diabetes. J. Food Biochem. 2022, 46, e14145. [Google Scholar] [CrossRef] [PubMed]
- Cao, Y.; Hou, L.; Li, M.; Zhang, J.; Wang, L.; Liu, C.; Luo, T.; Yan, L.; Zheng, L. Broccoli extracellular vesicles enhance the therapeutic effects and restore the chemosensitivity of 5-fluorouracil on colon cancer. Food Chem. Toxicol. 2024, 186, 114563. [Google Scholar] [CrossRef]
- Duan, T.; Wang, X.; Dong, X.; Wang, C.; Wang, L.; Yang, X.; Li, T. Broccoli-Derived Exosome-like Nanoparticles Alleviate Loperamide-Induced Constipation, in Correlation with Regulation on Gut Microbiota and Tryptophan Metabolism. J. Agric. Food Chem. 2023, 71, 16568–16580. [Google Scholar] [CrossRef]
- Deng, Z.; Rong, Y.; Teng, Y.; Mu, J.; Zhuang, X.; Tseng, M.; Samykutty, A.; Zhang, L.; Yan, J.; Miller, D.; et al. Broccoli-Derived Nanoparticle Inhibits Mouse Colitis by Activating Dendritic Cell AMP-Activated Protein Kinase. Mol. Ther. 2017, 25, 1641–1654. [Google Scholar] [CrossRef]
- Yoon, H.J.; Won, J.P.; Lee, H.G.; Seo, H.G. Green Onion-Derived Exosome-like Nanoparticles Prevent Ferroptotic Cell Death Triggered by Glutamate: Implication for GPX4 Expression. Nutrients 2024, 16, 3257. [Google Scholar] [CrossRef] [PubMed]
- Xu, J.; Huangfu, B.; Wang, T.; Ren, X.; Zhang, F.; Huang, K.; He, X. Multi-target regulation by artemether in MAFLD through EGFR/HSP90 pathways. J. Adv. Res. 2025. [Google Scholar] [CrossRef] [PubMed]
- Huang, X.; Xu, J.; Hu, Y.; Huang, K.; Luo, Y.; He, X. Broccoli ameliorate NAFLD by increasing lipolysis and promoting liver macrophages polarize toward M2-type. J. Funct. Foods 2022, 89, 104898. [Google Scholar] [CrossRef]
- Sabini, J.H.; Timotius, K.H. Hepatoprotective and Fat-Accumulation-Reductive Effects of Curcumin on Metabolic Dysfunction-Associated Steatotic Liver Disease (MASLD). Curr. Issues Mol. Biol. 2025, 47, 159. [Google Scholar] [CrossRef]
- Yadav, P.; Quadri, K.; Kadian, R.; Waziri, A.; Agrawal, P.; Alam, M.S. New approaches to the treatment of metabolic dysfunction-associated steatotic liver with natural products. iLIVER 2024, 3, 100131. [Google Scholar] [CrossRef] [PubMed]
- Lo, K.J.; Wang, M.H.; Ho, C.T.; Pan, M.H. Plant-Derived Extracellular Vesicles: A New Revolutionization of Modern Healthy Diets and Biomedical Applications. J. Agric. Food Chem. 2024, 72, 2853–2878. [Google Scholar] [CrossRef] [PubMed]
- Rivero-Pino, F.; Marquez-Paradas, E.; Montserrat-de la Paz, S. Food-derived vesicles as immunomodulatory drivers: Current knowledge, gaps, and perspectives. Food Chem. 2024, 457, 140168. [Google Scholar] [CrossRef] [PubMed]
- Warren, M.R.; Zhang, C.; Vedadghavami, A.; Bokvist, K.; Dhal, P.K.; Bajpayee, A.G. Milk exosomes with enhanced mucus penetrability for oral delivery of siRNA. Biomater. Sci. 2021, 9, 4260–4277. [Google Scholar] [CrossRef]
- Seo, K.; Yoo, J.H.; Kim, J.; Min, S.J.; Heo, D.N.; Kwon, I.K.; Moon, H.J. Ginseng-derived exosome-like nanovesicles extracted by sucrose gradient ultracentrifugation to inhibit osteoclast differentiation. Nanoscale 2023, 15, 5798–5808. [Google Scholar] [CrossRef]
- Kim, J.; Zhang, S.; Zhu, Y.; Wang, R.; Wang, J. Amelioration of colitis progression by ginseng-derived exosome-like nanoparticles through suppression of inflammatory cytokines. J. Ginseng Res. 2023, 47, 627–637. [Google Scholar] [CrossRef]
- Yang, L.; Jin, W.Q.; Tang, X.L.; Zhang, S.; Ma, R.; Zhao, D.Q.; Sun, L.W. Ginseng-derived nanoparticles inhibit lung cancer cell epithelial mesenchymal transition by repressing pentose phosphate pathway activity. Front. Oncol. 2022, 12, 942020. [Google Scholar] [CrossRef]
- Zhao, W.J.; Bian, Y.P.; Wang, Q.H.; Yin, F.; Yin, L.; Zhang, Y.L.; Liu, J.H. Blueberry-derived exosomes-like nanoparticles ameliorate nonalcoholic fatty liver disease by attenuating mitochondrial oxidative stress. Acta Pharmacol. Sin. 2022, 43, 645–658. [Google Scholar] [CrossRef]
- Sundaram, K.; Mu, J.; Kumar, A.; Behera, J.; Lei, C.; Sriwastva, M.K.; Xu, F.; Dryden, G.W.; Zhang, L.; Chen, S.; et al. Garlic exosome-like nanoparticles reverse high-fat diet induced obesity via the gut/brain axis. Theranostics 2022, 12, 1220–1246. [Google Scholar] [CrossRef]
- Ouimet, M.; Barrett, T.J.; Fisher, E.A. HDL and Reverse Cholesterol Transport. Circ. Res. 2019, 124, 1505–1518. [Google Scholar] [CrossRef]
- Chiang, J.Y.L.; Ferrell, J.M. Discovery of farnesoid X receptor and its role in bile acid metabolism. Mol. Cell Endocrinol. 2022, 548, 111618. [Google Scholar] [CrossRef] [PubMed]
- Karlsen, T.H.; Sheron, N.; Zelber-Sagi, S.; Carrieri, P.; Dusheiko, G.; Bugianesi, E.; Pryke, R.; Hutchinson, S.J.; Sangro, B.; Martin, N.K.; et al. The EASL-Lancet Liver Commission: Protecting the next generation of Europeans against liver disease complications and premature mortality. Lancet 2022, 399, 61–116. [Google Scholar] [CrossRef] [PubMed]
- Zhang, C.; Shu, Y.; Li, Y.; Wang, F.; Gan, J.; Wang, Y.; Feng, X.; Guo, M. Chinese yam (Dioscorea) polysaccharide ameliorates ulcerative colitis in mice via modulating disorders of intestinal microecology and metabolism. Int. J. Biol. Macromol. 2025, 315, 144110. [Google Scholar] [CrossRef]
- Jiang, Y.; Zhou, T.; Zhang, S.; Leng, J.; Li, L.; Zhao, W. β-Glucan-based superabsorbent hydrogel ameliorates obesity-associated metabolic disorders via delaying gastric emptying, improving intestinal barrier function, and modulating gut microbiota. Int. J. Biol. Macromol. 2025, 304, 140846. [Google Scholar] [CrossRef]
- Wen, X.; Wan, F.; Wu, Y.; Liu, Y.; Zhong, R.; Chen, L.; Zhang, H. Caffeic acid modulates intestinal microbiota, alleviates inflammatory response, and enhances barrier function in a piglet model challenged with lipopolysaccharide. J. Anim. Sci. 2024, 102, skae233. [Google Scholar] [CrossRef]
- Wang, J.; Li, P.; Liu, S.; Zhang, B.; Hu, Y.; Ma, H.; Wang, S. Green tea leaf powder prevents dyslipidemia in high-fat diet-fed mice by modulating gut microbiota. Food Nutr. Res. 2020, 64, 10.29219. [Google Scholar] [CrossRef] [PubMed]





Disclaimer/Publisher’s Note: The statements, opinions and data contained in all publications are solely those of the individual author(s) and contributor(s) and not of MDPI and/or the editor(s). MDPI and/or the editor(s) disclaim responsibility for any injury to people or property resulting from any ideas, methods, instructions or products referred to in the content. |
© 2026 by the authors. Licensee MDPI, Basel, Switzerland. This article is an open access article distributed under the terms and conditions of the Creative Commons Attribution (CC BY) license.
Share and Cite
Zhang, F.; Liu, R.; Xu, T.; Xu, W.; Huang, K.; He, X. Broccoli-Derived Exosome-like Nanoparticles Alleviates Metabolic Dysfunction-Associated Steatotic Liver Disease Through Modulating the Gut–Liver Axis. Nutrients 2026, 18, 953. https://doi.org/10.3390/nu18060953
Zhang F, Liu R, Xu T, Xu W, Huang K, He X. Broccoli-Derived Exosome-like Nanoparticles Alleviates Metabolic Dysfunction-Associated Steatotic Liver Disease Through Modulating the Gut–Liver Axis. Nutrients. 2026; 18(6):953. https://doi.org/10.3390/nu18060953
Chicago/Turabian StyleZhang, Feng, Ruolan Liu, Tongxiao Xu, Wentao Xu, Kunlun Huang, and Xiaoyun He. 2026. "Broccoli-Derived Exosome-like Nanoparticles Alleviates Metabolic Dysfunction-Associated Steatotic Liver Disease Through Modulating the Gut–Liver Axis" Nutrients 18, no. 6: 953. https://doi.org/10.3390/nu18060953
APA StyleZhang, F., Liu, R., Xu, T., Xu, W., Huang, K., & He, X. (2026). Broccoli-Derived Exosome-like Nanoparticles Alleviates Metabolic Dysfunction-Associated Steatotic Liver Disease Through Modulating the Gut–Liver Axis. Nutrients, 18(6), 953. https://doi.org/10.3390/nu18060953

