Bifidobacterium Mediates the Associations Between the Dietary Approaches to Stop Hypertension (DASH) Diet and Blood Pressure and Blood Lipids in Chinese Adults
Abstract
1. Introduction
2. Materials and Methods
2.1. Study Participants
2.2. Assessment of the DASH Diet
2.3. Assessment of Blood Pressure and Blood Lipids
2.4. Measurement of Other Variables
2.5. Faecal DNA Extraction and 16S rRNA Sequencing
2.6. Statistical Analysis
3. Results
3.1. Characteristics of the Study Participants
3.2. Associations of the DASH Diet with Blood Pressure/Lipids
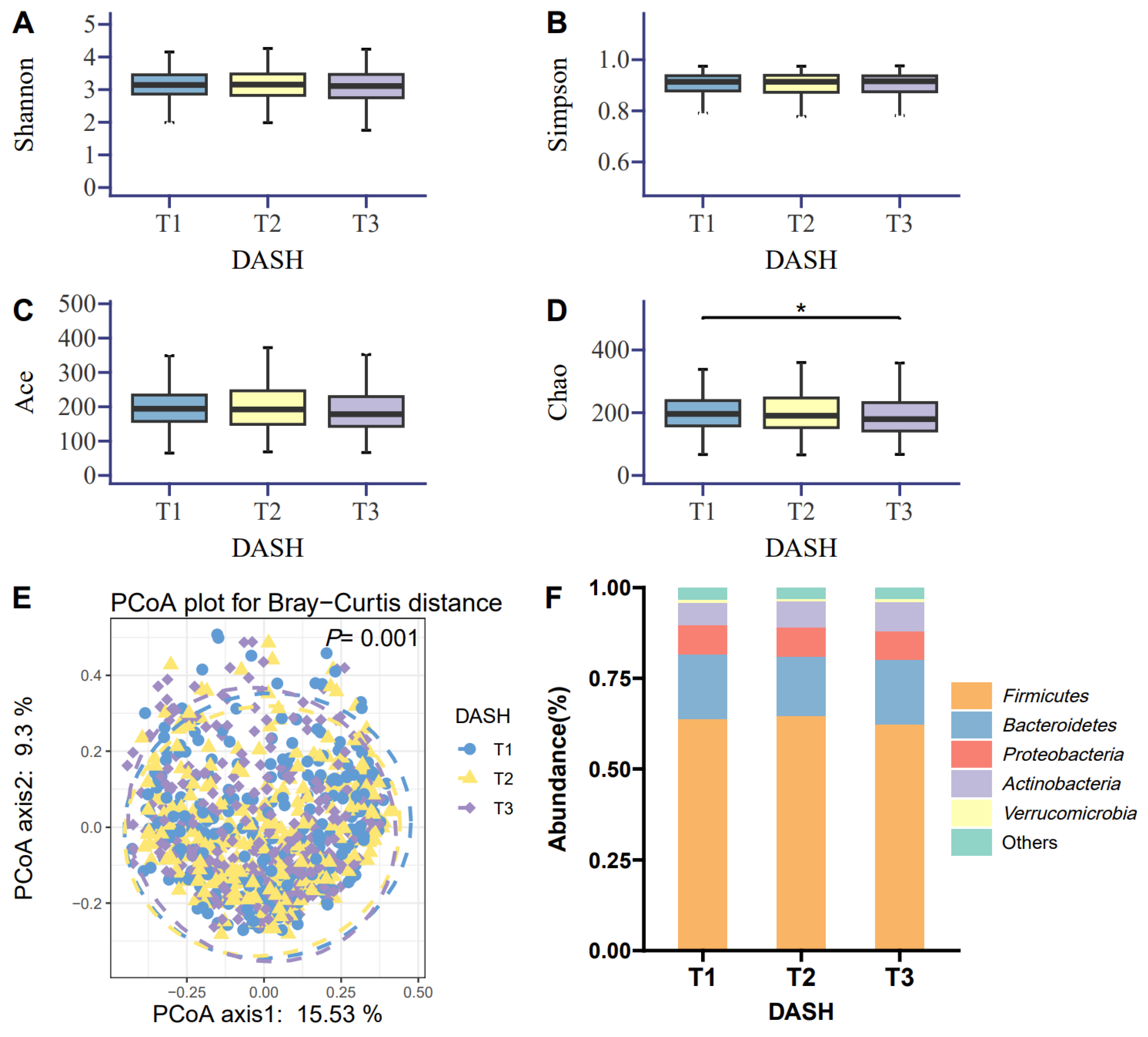
3.3. Gut Microbiota Characteristics Related to the DASH Diet
3.4. Differential Gut Microbial Genera Associated with Both the DASH Diet and Blood Pressure/Lipids
3.5. Mediating Roles of Bifidobacterium in the Relationships of the DASH Diet with Blood Pressure/Lipids
4. Discussion
5. Conclusions
Supplementary Materials
Author Contributions
Funding
Institutional Review Board Statement
Informed Consent Statement
Data Availability Statement
Conflicts of Interest
References
- Global Cardiovascular Risk Consortium; Magnussen, C.; Alegre-Diaz, J.; Al-Nasser, L.A.; Amouyel, P.; Aviles-Santa, L.; Bakker, S.J.L.; Ballantyne, C.M.; Bernabé-Ortiz, A.; Bobak, M.; et al. Global Effect of Cardiovascular Risk Factors on Lifetime Estimates. N. Engl. J. Med. 2025, 393, 125–138. [Google Scholar] [CrossRef]
- Sacks, F.M.; Svetkey, L.P.; Vollmer, W.M.; Appel, L.J.; Bray, G.A.; Harsha, D.; Obarzanek, E.; Conlin, P.R.; Miller, E.R.; Simons-Morton, D.G.; et al. Effects on Blood Pressure of Reduced Dietary Sodium and the Dietary Approaches to Stop Hypertension (DASH) Diet. N. Engl. J. Med. 2001, 344, 3–10. [Google Scholar] [CrossRef]
- Zare, P.; Bideshki, M.V.; Sohrabi, Z.; Behzadi, M.; Sartang, M.M. Effect of Dietary Approaches to Stop Hypertension (DASH) Diet on Lipid Profile in Individuals with Overweight/Obesity: A GRADE-Assessed Systematic Review and Meta-Analysis of Clinical Trials. Nutr. Metab. Cardiovasc. Dis. 2025, 35, 104057. [Google Scholar] [CrossRef]
- O’Donnell, J.A.; Zheng, T.; Meric, G.; Marques, F.Z. The Gut Microbiome and Hypertension. Nat. Rev. Nephrol. 2023, 19, 153–167. [Google Scholar] [CrossRef]
- Jia, X.; Xu, W.; Zhang, L.; Li, X.; Wang, R.; Wu, S. Impact of Gut Microbiota and Microbiota-Related Metabolites on Hyperlipidemia. Front. Cell. Infect. Microbiol. 2021, 11, 634780. [Google Scholar] [CrossRef]
- Palmu, J.; Salosensaari, A.; Havulinna, A.S.; Cheng, S.; Inouye, M.; Jain, M.; Salido, R.A.; Sanders, K.; Brennan, C.; Humphrey, G.C.; et al. Association between the Gut Microbiota and Blood Pressure in a Population Cohort of 6953 Individuals. J. Am. Heart Assoc. 2020, 9, e016641. [Google Scholar] [CrossRef]
- Tian, Y.; Gu, M.; Chen, D.; Dong, Q.; Wang, Y.; Sun, W.; Kong, X. Causal Associations between the Gut Microbiota and Hypertension-Related Traits through Mendelian Randomization: A Cross-Sectional Cohort Study. J. Clin. Hypertens. 2025, 27, e14925. [Google Scholar] [CrossRef] [PubMed]
- Fan, L.; Chen, J.; Zhang, Q.; Ren, J.; Chen, Y.; Yang, J.; Wang, L.; Guo, Z.; Bu, P.; Zhu, B.; et al. Fecal Microbiota Transplantation for Hypertension: An Exploratory, Multicenter, Randomized, Blinded, Placebo-Controlled Trial. Microbiome 2025, 13, 133. [Google Scholar] [CrossRef] [PubMed]
- Zhang, X.; Guan, F.; Gou, W.; Wang, Q.; Du, S.; Su, C.; Zhang, J.; Zheng, J.-S.; Wang, H.; Zhang, B. Multi-Trajectories of BMI, Waist Circumference, Gut Microbiota, and Incident Dyslipidemia: A 27-Year Prospective Study. mSystems 2025, 10, e0024325. [Google Scholar] [CrossRef] [PubMed]
- Liu, X.; Tong, X.; Zou, Y.; Lin, X.; Zhao, H.; Tian, L.; Jie, Z.; Wang, Q.; Zhang, Z.; Lu, H.; et al. Mendelian Randomization Analyses Support Causal Relationships between Blood Metabolites and the Gut Microbiome. Nat. Genet. 2022, 54, 52–61. [Google Scholar] [CrossRef]
- Lee, M.; Bok, M.K.; Son, K.; Lee, M.; Park, H.; Yang, J.; Lim, H. Bifidobacterium Lactis IDCC 4301 (B. Lactis FitTM) Supplementation Effects on Body Fat, Serum Triglyceride, and Adipokine Ratio in Obese Women: A Randomized Clinical Trial. Food Funct. 2024, 15, 8448–8458. [Google Scholar] [CrossRef]
- Shen, X.; Tilves, C.; Kim, H.; Tanaka, T.; Spira, A.P.; Chia, C.W.; Talegawkar, S.A.; Ferrucci, L.; Mueller, N.T. Plant-Based Diets and the Gut Microbiome: Findings from the Baltimore Longitudinal Study of Aging. Am. J. Clin. Nutr. 2024, 119, 628–638. [Google Scholar] [CrossRef]
- Meslier, V.; Laiola, M.; Roager, H.M.; Filippis, F.D.; Roume, H.; Quinquis, B.; Giacco, R.; Mennella, I.; Ferracane, R.; Pons, N.; et al. Mediterranean Diet Intervention in Overweight and Obese Subjects Lowers Plasma Cholesterol and Causes Changes in the Gut Microbiome and Metabolome Independently of Energy Intake. Gut 2020, 69, 1258–1268. [Google Scholar] [CrossRef]
- Shan, X.; Peng, C.; Zou, H.; Pan, Y.; Wu, M.; Xie, Q.; Lin, Q. Association of Vegetables-Fruits Dietary Patterns with Gestational Diabetes Mellitus: Mediating Effects of Gut Microbiota. Nutrients 2024, 16, 2300. [Google Scholar] [CrossRef]
- Zhang, C.-X.; Ho, S.C. Validity and Reproducibility of a Food Frequency Questionnaire among Chinese Women in Guangdong Province. Asia Pac. J. Clin. Nutr. 2009, 18, 240–250. [Google Scholar]
- Chinese Nutrition Society. China Food Composition Tables Standard Edition, 6th ed.; Peking University Medical Press: Beijing, China, 2018. [Google Scholar]
- Fung, T.T.; Chiuve, S.E.; McCullough, M.L.; Rexrode, K.M.; Logroscino, G.; Hu, F.B. Adherence to a DASH-Style Diet and Risk of Coronary Heart Disease and Stroke in Women. Arch. Intern. Med. 2008, 168, 713–720. [Google Scholar] [CrossRef] [PubMed]
- Chiu, S.; Bergeron, N.; Williams, P.T.; Bray, G.A.; Sutherland, B.; Krauss, R.M. Comparison of the DASH (Dietary Approaches to Stop Hypertension) Diet and a Higher-Fat DASH Diet on Blood Pressure and Lipids and Lipoproteins: A Randomized Controlled Trial. Am. J. Clin. Nutr. 2016, 103, 341–347. [Google Scholar] [CrossRef]
- Craig, C.L.; Marshall, A.L.; Sjöström, M.; Bauman, A.E.; Booth, M.L.; Ainsworth, B.E.; Pratt, M.; Ekelund, U.; Yngve, A.; Sallis, J.F.; et al. International Physical Activity Questionnaire: 12-Country Reliability and Validity. Med. Sci. Sports Exerc. 2003, 35, 1381–1395. [Google Scholar] [CrossRef] [PubMed]
- Pan, X.-F.; Wang, L.; Pan, A. Epidemiology and Determinants of Obesity in China. Lancet Diabetes Endocrinol. 2021, 9, 373–392. [Google Scholar] [CrossRef] [PubMed]
- Liu, Y.-X.; Chen, L.; Ma, T.; Li, X.; Zheng, M.; Zhou, X.; Chen, L.; Qian, X.; Xi, J.; Lu, H.; et al. EasyAmplicon: An Easy-to-Use, Open-Source, Reproducible, and Community-Based Pipeline for Amplicon Data Analysis in Microbiome Research. iMeta 2023, 2, e83. [Google Scholar] [CrossRef]
- Filippou, C.D.; Tsioufis, C.P.; Thomopoulos, C.G.; Mihas, C.C.; Dimitriadis, K.S.; Sotiropoulou, L.I.; Chrysochoou, C.A.; Nihoyannopoulos, P.I.; Tousoulis, D.M. Dietary Approaches to Stop Hypertension (DASH) Diet and Blood Pressure Reduction in Adults with and without Hypertension: A Systematic Review and Meta-Analysis of Randomized Controlled Trials. Adv. Nutr. 2020, 11, 1150–1160. [Google Scholar] [CrossRef]
- Welling, P.A.; Little, R.; Al-Qusairi, L.; Delpire, E.; Ellison, D.H.; Fenton, R.A.; Grimm, P.R. Potassium-Switch Signaling Pathway Dictates Acute Blood Pressure Response to Dietary Potassium. Hypertension 2024, 81, 1044–1054. [Google Scholar] [CrossRef]
- Xu, Q.; Liu, X.; Wang, Z.; Li, X.; Jiang, Q.; Xu, M. Recent Advancements and Comprehensive Analyses of Butyric Acid in Cardiovascular Diseases. Front. Cardiovasc. Med. 2025, 12, 1608658. [Google Scholar] [CrossRef]
- den Besten, G.; van Eunen, K.; Groen, A.K.; Venema, K.; Reijngoud, D.-J.; Bakker, B.M. The Role of Short-Chain Fatty Acids in the Interplay between Diet, Gut Microbiota, and Host Energy Metabolism. J. Lipid Res. 2013, 54, 2325–2340. [Google Scholar] [CrossRef]
- van Bennekum, A.M.; Nguyen, D.V.; Schulthess, G.; Hauser, H.; Phillips, M.C. Mechanisms of Cholesterol-Lowering Effects of Dietary Insoluble Fibres: Relationships with Intestinal and Hepatic Cholesterol Parameters. Br. J. Nutr. 2005, 94, 331–337. [Google Scholar] [CrossRef] [PubMed]
- Muralidharan, J.; Moreno-Indias, I.; Bulló, M.; Lopez, J.V.; Corella, D.; Castañer, O.; Vidal, J.; Atzeni, A.; Fernandez-García, J.C.; Torres-Collado, L.; et al. Effect on Gut Microbiota of a 1-y Lifestyle Intervention with Mediterranean Diet Compared with Energy-Reduced Mediterranean Diet and Physical Activity Promotion: PREDIMED-plus Study. Am. J. Clin. Nutr. 2021, 114, 1148–1158. [Google Scholar] [CrossRef] [PubMed]
- Fackelmann, G.; Manghi, P.; Carlino, N.; Heidrich, V.; Piccinno, G.; Ricci, L.; Piperni, E.; Arrè, A.; Bakker, E.; Creedon, A.C.; et al. Gut Microbiome Signatures of Vegan, Vegetarian and Omnivore Diets and Associated Health Outcomes across 21,561 Individuals. Nat. Microbiol. 2025, 10, 41–52. [Google Scholar] [CrossRef]
- Qiao, B.; Liu, J.; Deng, N.; Cai, Y.; Bian, Y.; Wu, Y.; Tan, Z. Gut Content Microbiota Dysbiosis and Dysregulated Lipid Metabolism in Diarrhea Caused by High-Fat Diet in a Fatigued State. Food Funct. 2023, 14, 3880–3892. [Google Scholar] [CrossRef]
- Deng, Y.-J.; Zhang, Q.; Ren, M.-X.; Zhang, Y.; Li, G.; Feng, H.; Wang, X.-B.; Cui, Y.-H.; Huang, J.-M.; Mao, X.-L.; et al. Gut Microbiota Mediated the Curvilinear Association between Dietary Animal Protein Intake and Bone Mineral Density in Chinese Adults. Food Funct. 2025, 16, 7053–7066. [Google Scholar] [CrossRef]
- Barber, T.M.; Kabisch, S.; Pfeiffer, A.F.H.; Weickert, M.O. The Effects of the Mediterranean Diet on Health and Gut Microbiota. Nutrients 2023, 15, 2150. [Google Scholar] [CrossRef] [PubMed]
- Perrone, P.; D’Angelo, S. Gut Microbiota Modulation through Mediterranean Diet Foods: Implications for Human Health. Nutrients 2025, 17, 948. [Google Scholar] [CrossRef]
- Tomova, A.; Bukovsky, I.; Rembert, E.; Yonas, W.; Alwarith, J.; Barnard, N.D.; Kahleova, H. The Effects of Vegetarian and Vegan Diets on Gut Microbiota. Front. Nutr. 2019, 6, 47. [Google Scholar] [CrossRef] [PubMed]
- Hidalgo-Cantabrana, C.; Delgado, S.; Ruiz, L.; Ruas-Madiedo, P.; Sánchez, B.; Margolles, A. Bifidobacteria and Their Health-Promoting Effects. Microbiol. Spectr. 2017, 5, e0010-16. [Google Scholar] [CrossRef] [PubMed]
- Xu, D.; Feng, M.; Chu, Y.; Wang, S.; Shete, V.; Tuohy, K.M.; Liu, F.; Zhou, X.; Kamil, A.; Pan, D.; et al. The Prebiotic Effects of Oats on Blood Lipids, Gut Microbiota, and Short-Chain Fatty Acids in Mildly Hypercholesterolemic Subjects Compared With Rice: A Randomized, Controlled Trial. Front. Immunol. 2021, 12, 787797. [Google Scholar] [CrossRef] [PubMed]
- Li, J.; Zhao, F.; Wang, Y.; Chen, J.; Tao, J.; Tian, G.; Wu, S.; Liu, W.; Cui, Q.; Geng, B.; et al. Gut Microbiota Dysbiosis Contributes to the Development of Hypertension. Microbiome 2017, 5, 14. [Google Scholar] [CrossRef] [PubMed]
- Naghibi, M.; Pont-Beltran, A.; Lamelas, A.; Llobregat, L.; Martinez-Blanch, J.F.; Rojas, A.; Álvarez, B.; López Plaza, B.; Arcos Castellanos, L.; Chenoll, E.; et al. Effect of Postbiotic Bifidobacterium Longum CECT 7347 on Gastrointestinal Symptoms, Serum Biochemistry, and Intestinal Microbiota in Healthy Adults: A Randomised, Parallel, Double-Blind, Placebo-Controlled Pilot Study. Nutrients 2024, 16, 3952. [Google Scholar] [CrossRef]
- Chen, J.; Zhang, L.; Cheng, Z.; Zhang, Y.; Li, X.; Zheng, S.; Zhang, N.; Li, B.; Liu, F.; Jiao, Y. Bifidobacterium Longum Subsp. Longum B-53 Alleviated Abnormalities of Glycolipid Metabolism and Oxidative Stress in T2DM Mice through Regulating Gut Microbiota and GLP-1 Secretion. J. Agric. Food Chem. 2025, 73, 24169–24186. [Google Scholar] [CrossRef]
- Aljuraiban, G.S.; Alfhili, M.A.; Aldhwayan, M.M.; Aljazairy, E.A.; Al-Musharaf, S. Metagenomic Shotgun Sequencing Reveals Specific Human Gut Microbiota Associated with Insulin Resistance and Body Fat Distribution in Saudi Women. Biomolecules 2023, 13, 640. [Google Scholar] [CrossRef]
- Zhong, Y.; Chen, G.; Chen, M.; Cui, J.; Tan, Q.; Xiao, Z. Gene Prediction of Immune Cells Association between Gut Microbiota and Colorectal Cancer: A Mendelian Randomization Study. Front. Immunol. 2025, 16, 1460936. [Google Scholar] [CrossRef]



| Variables | Mean/Median/n | SD/IQR/Percentage |
|---|---|---|
| Age (years) b | 37.0 | 25.0–48.0 |
| Female (n, %) c | 584 | 66.4 |
| BMI (kg/m2) a | 22.52 | 3.18 |
| Underweight (n, %) c | 72 | 8.19 |
| Normal weight (n, %) c | 536 | 60.87 |
| Overweight (n, %) c | 220 | 25.03 |
| Obesity (n, %) c | 51 | 5.80 |
| Smoking (n, %) c | 77 | 8.8 |
| Drinking (n, %) c | 103 | 11.7 |
| Physical activity (MET.h/d) b | 23.80 | 18.24–30.45 |
| Total energy intake (kcal/day) b | 1540 | 1216–1880 |
| DASH score b | 24 | 21–27 |
| SBP (mmHg) b | 110.00 | 101.00–120.00 |
| DBP (mmHg) b | 68.00 | 61.75–75.00 |
| TG (mmol/L) b | 1.02 | 0.76–1.44 |
| TC (mmol/L) b | 4.83 | 4.29–5.54 |
| LDL-C (mmol/L) b | 2.70 | 2.21–3.19 |
| HDL-C (mmol/L) b | 1.36 | 1.12–1.62 |
| ApoA (g/L) b | 1.35 | 1.19–1.54 |
| ApoB (g/L) b | 0.90 | 0.73–1.08 |
| Variable | sβ (95%CI) | P-trend | ||
|---|---|---|---|---|
| T1 | T2 | T3 | ||
| SBP | ||||
| Model 1 | Ref. | 0.045 (−0.100~0.190) | −0.003 (−0.153~0.148) | 0.976 |
| Model 2 | Ref. | 0.044 (−0.102~0.190) | 0.009 (−0.144~0.161) | 0.902 |
| DBP | ||||
| Model 1 | Ref. | −0.037 (−0.190~0.116) | −0.204 (−0.363~−0.045) * | 0.012 |
| Model 2 | Ref. | −0.049 (−0.201~0.103) | −0.180 (−0.339~−0.021) * | 0.028 |
| TG | ||||
| Model 1 | Ref. | −0.090 (−0.244~0.063) | −0.100 (−0.260~0.059) | 0.216 |
| Model 2 | Ref. | −0.096 (−0.251~0.058) | −0.100 (−0.262~0.062) | 0.222 |
| TC | ||||
| Model 1 | Ref. | 0.050 (−0.108~0.207) | −0.115 (−0.279~0.049) | 0.172 |
| Model 2 | Ref. | 0.040 (−0.119~0.198) | −0.117 (−0.283~0.049) | 0.176 |
| LDL-C | ||||
| Model 1 | Ref. | 0.017 (−0.143~0.177) | −0.277 (−0.444~−0.111) * | 0.001 |
| Model 2 | Ref. | 0.004 (−0.155~0.164) | −0.268 (−0.435~−0.101) * | 0.002 |
| HDL-C | ||||
| Model 1 | Ref. | 0.155 (0.011~0.300) | −0.109 (−0.259~0.042) | 0.165 |
| Model 2 | Ref. | 0.140 (−0.003~0.284) | −0.088 (−0.238~0.063) | 0.277 |
| ApoA | ||||
| Model 1 | Ref. | 0.116 (−0.037~0.270) | −0.103 (−0.262~0.056) | 0.212 |
| Model 2 | Ref. | 0.103 (−0.049~0.255) | −0.080 (−0.240~0.079) | 0.343 |
| ApoB | ||||
| Model 1 | Ref. | −0.060 (−0.206~0.085) | −0.145 (−0.297~0.006) | 0.060 |
| Model 2 | Ref. | −0.056 (−0.202~0.091) | −0.147 (−0.301~0.006) | 0.060 |
Disclaimer/Publisher’s Note: The statements, opinions and data contained in all publications are solely those of the individual author(s) and contributor(s) and not of MDPI and/or the editor(s). MDPI and/or the editor(s) disclaim responsibility for any injury to people or property resulting from any ideas, methods, instructions or products referred to in the content. |
© 2026 by the authors. Licensee MDPI, Basel, Switzerland. This article is an open access article distributed under the terms and conditions of the Creative Commons Attribution (CC BY) license.
Share and Cite
Zhang, Q.; Zhang, Y.; Ren, M.; Deng, Y.; Chen, Y.; Li, G.; Feng, H.; Wang, X.; Cui, Y.; Huang, J.; et al. Bifidobacterium Mediates the Associations Between the Dietary Approaches to Stop Hypertension (DASH) Diet and Blood Pressure and Blood Lipids in Chinese Adults. Nutrients 2026, 18, 797. https://doi.org/10.3390/nu18050797
Zhang Q, Zhang Y, Ren M, Deng Y, Chen Y, Li G, Feng H, Wang X, Cui Y, Huang J, et al. Bifidobacterium Mediates the Associations Between the Dietary Approaches to Stop Hypertension (DASH) Diet and Blood Pressure and Blood Lipids in Chinese Adults. Nutrients. 2026; 18(5):797. https://doi.org/10.3390/nu18050797
Chicago/Turabian StyleZhang, Qiong, Yun Zhang, Maoxin Ren, Yanjun Deng, Yuanyao Chen, Guang Li, Hao Feng, Xiaobao Wang, Yuhao Cui, Jiamei Huang, and et al. 2026. "Bifidobacterium Mediates the Associations Between the Dietary Approaches to Stop Hypertension (DASH) Diet and Blood Pressure and Blood Lipids in Chinese Adults" Nutrients 18, no. 5: 797. https://doi.org/10.3390/nu18050797
APA StyleZhang, Q., Zhang, Y., Ren, M., Deng, Y., Chen, Y., Li, G., Feng, H., Wang, X., Cui, Y., Huang, J., Xu, Y., Li, X., & Xiao, S. (2026). Bifidobacterium Mediates the Associations Between the Dietary Approaches to Stop Hypertension (DASH) Diet and Blood Pressure and Blood Lipids in Chinese Adults. Nutrients, 18(5), 797. https://doi.org/10.3390/nu18050797

