α-Lipoic Acid Alleviates Non-Alcoholic Fatty Liver Disease by Elevating Chaperone-Mediated Autophagy and Increasing β-Oxidation via AMPK-TFEB Axis
Abstract
1. Introduction
2. Materials and Methods
2.1. Cells and Cell Culture
2.2. Animals and Treatment
2.3. Cell Viability Assay
2.4. Cell Staining
2.5. Quantitative Real-Time PCR
2.6. TFEB and NRF2 Knockdown
2.7. Biochemical Analysis
2.8. Western Blotting
2.9. Immunofluorescence
2.10. Measurement of CMA Activity Using PA-mCherry-KFERQ Reporter
2.11. Detection of ROS Content by Flow Cytometry
2.12. Statistical Analysis
3. Results
3.1. ALA Suppresses the Accumulation of Lipids in NCTC 1469 Cells Induced by HGHF (OA/PA Combined with 60 mM Glucose)
3.2. ALA Mitigates HGHF-Induced Lipid Accumulation via TFEB in NCTC 1469 Cells
3.3. ALA Promotes FA β-Oxidation via Upregulating TFEB Expression in HGHF-Induced NCTC 1469 Cells
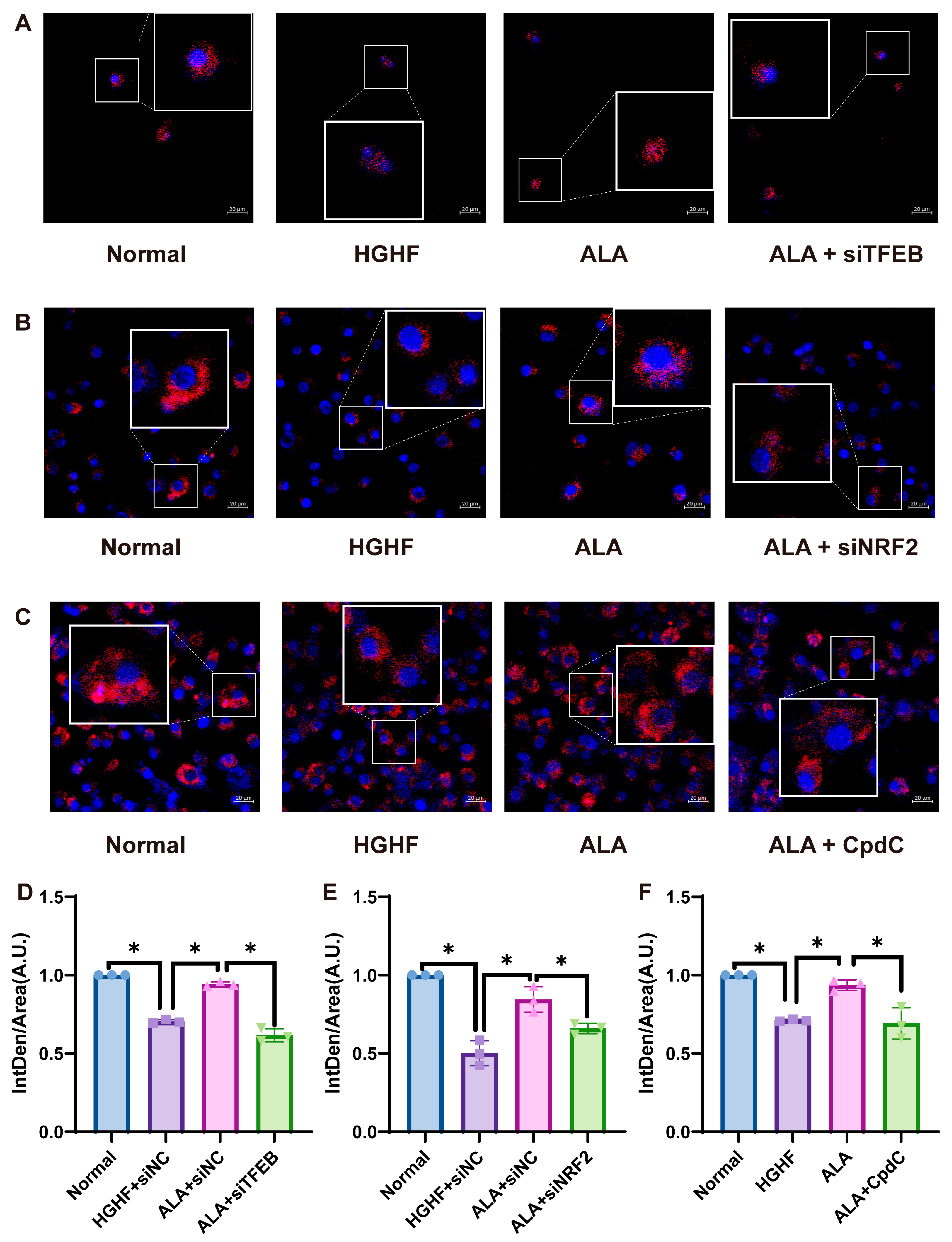
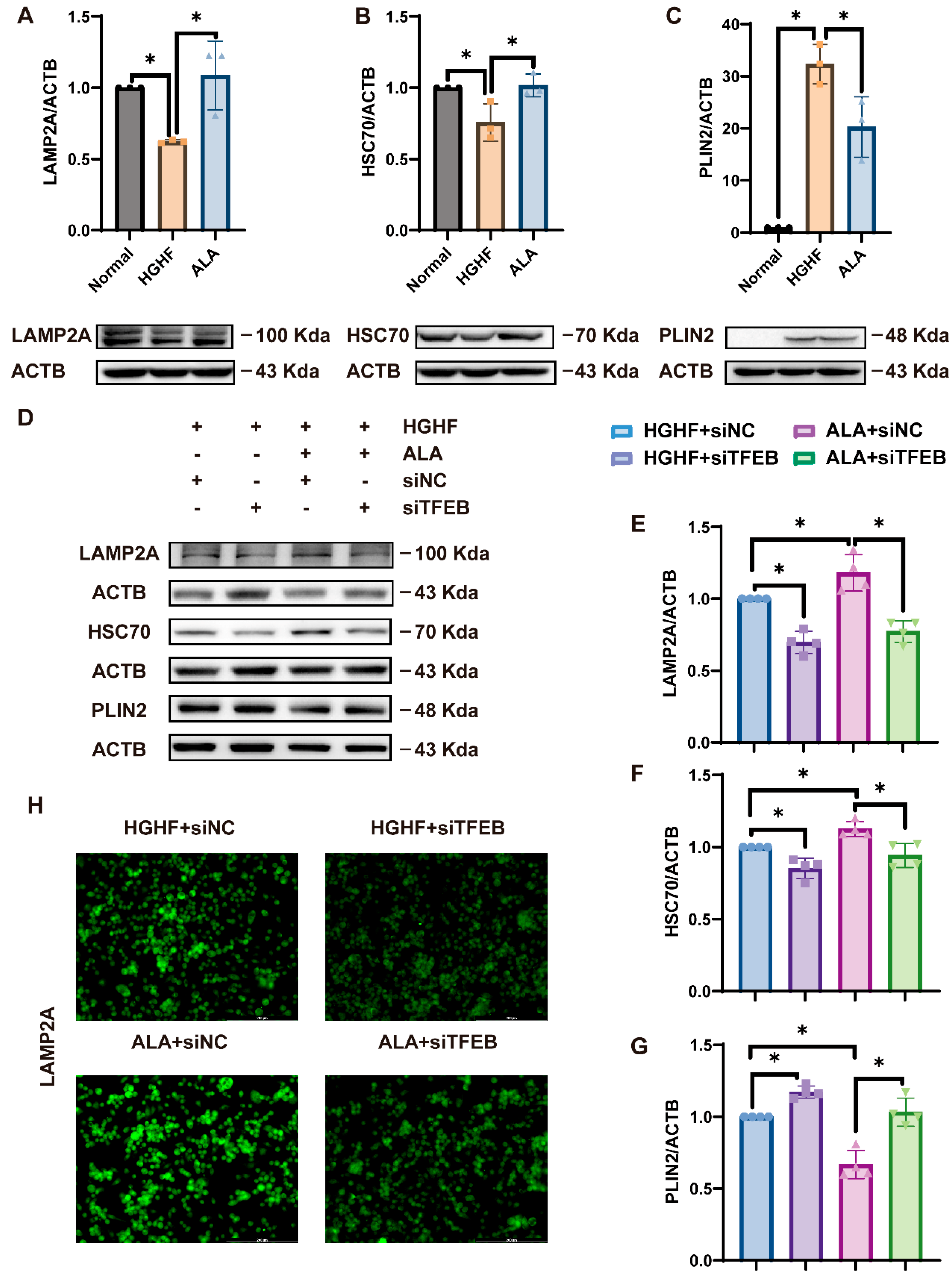
3.4. ALA Promotes CMA via Facilitating TFEB Expression in HGHF-Induced NCTC 1469 Cells
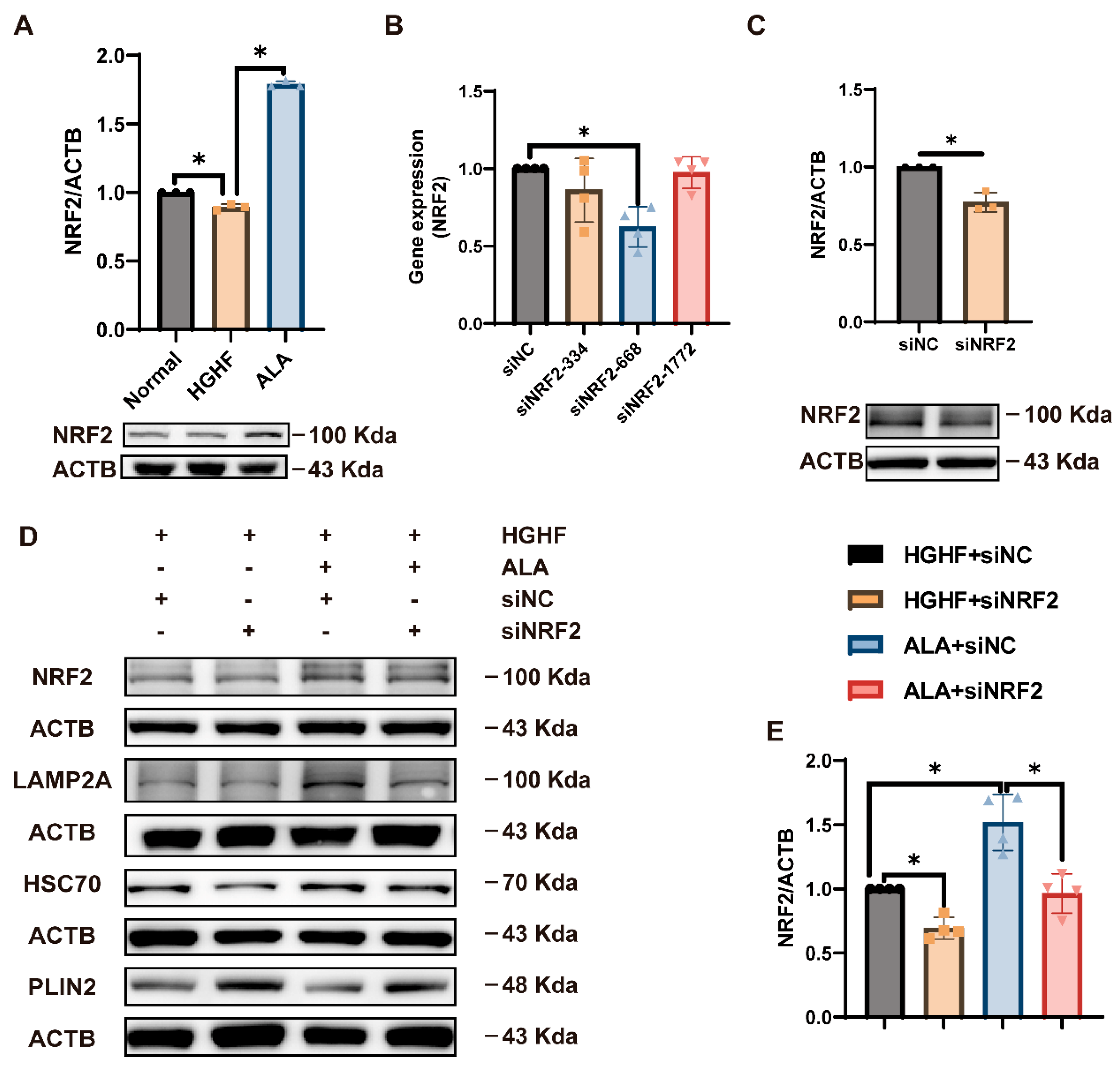
3.5. ALA Promotes CMA via Facilitating NRF2 Expression in HGHF-Induced NCTC 1469 Cells
3.6. ALA Alleviates Oxidative Stress in HGHF-Induced NCTC 1469 Cells
3.7. ALA Promotes TFEB, NRF2, and CMA in HGHF-Induced NCTC 1469 Cells via Activating AMPK (Thr172) Phosphorylation
3.8. ALA Raises CMA Activity via Activating the AMPK-TFEB/NRF2 Axis in NCTC 1469 Cells
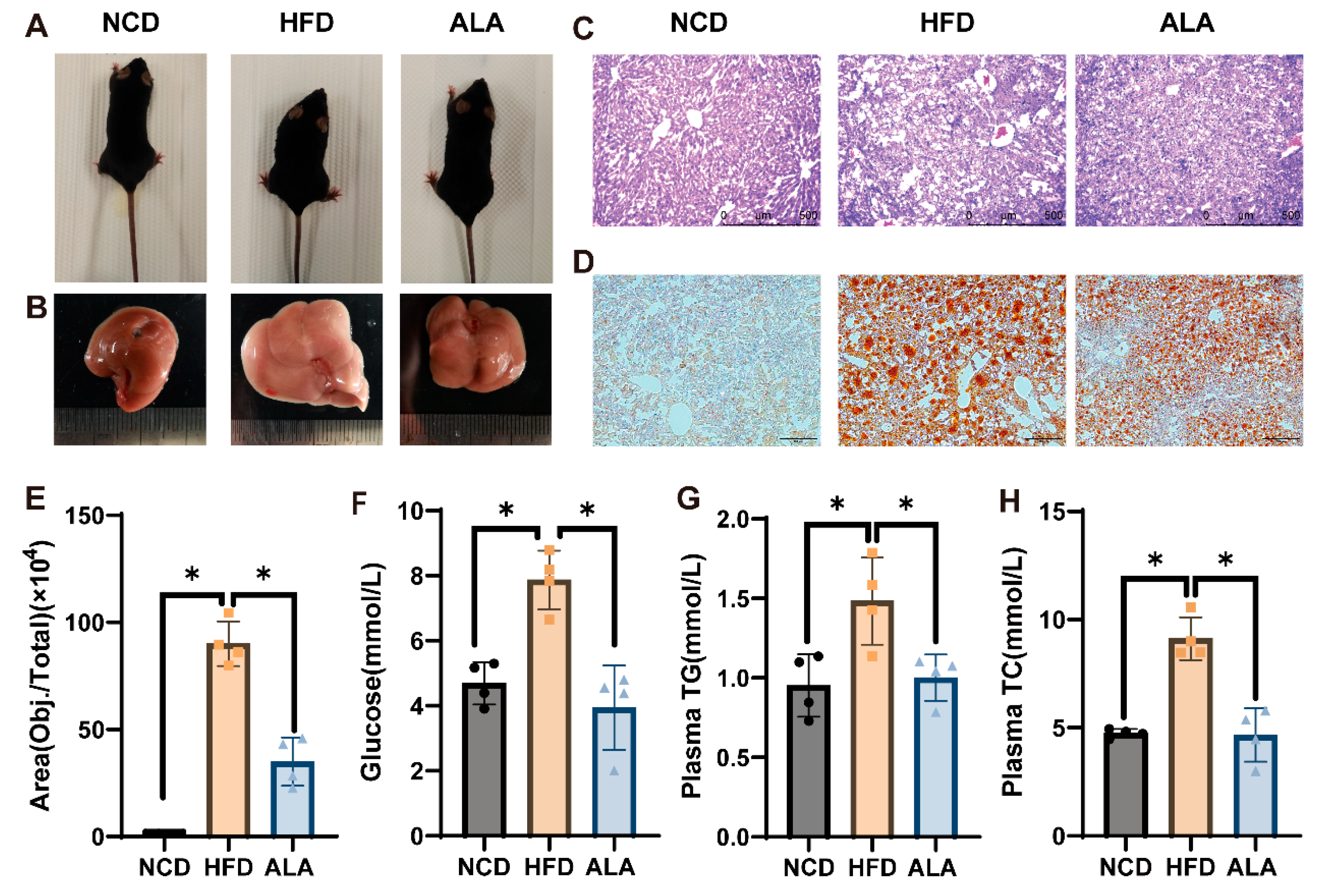
3.9. ALA Attenuated Liver Damage, Hepatic Steatosis, and Elevated Serum Lipid Levels in HFD-Fed Mice
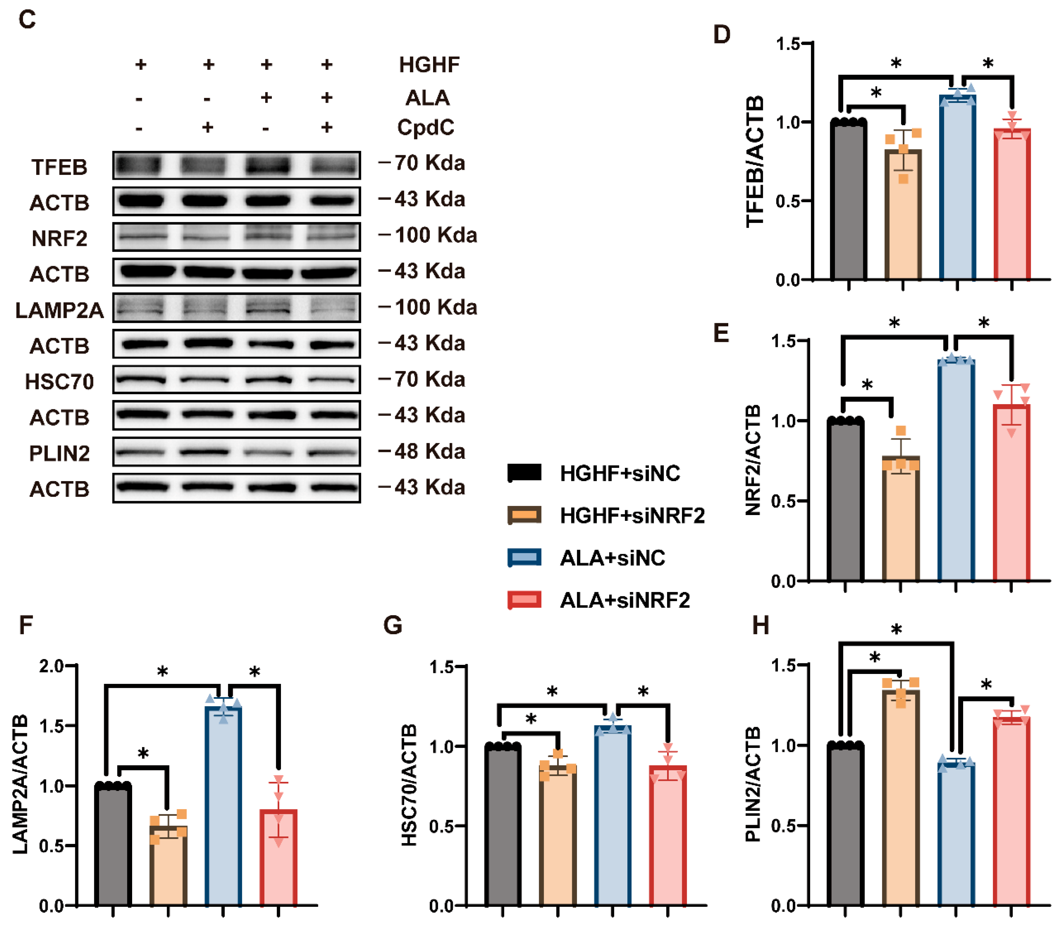
3.10. ALA Improves AMPK-TFEB/NRF2 Axis-Mediated CMA, β-Oxidation, and Antioxidant Levels in HFD Mice
4. Discussion
5. Conclusions
Supplementary Materials
Author Contributions
Funding
Institutional Review Board Statement
Informed Consent Statement
Data Availability Statement
Acknowledgments
Conflicts of Interest
Abbreviations
| ALA | α-lipoic acid |
| AMPK | AMP-activated protein kinase |
| CMA | chaperone-mediated autophagy |
| CMC-Na | carboxymethyl cellulose solution |
| CpdC | dorsomorphin, Compound C |
| HFD | high-fat diet |
| HGHF | high glucose and high fat |
| HO-1 | heme oxygenase-1 |
| HSC70 | heat shock cognate 71 Kda protein |
| LAMP2A | lysosomal-associated membrane protein 2 |
| LDs | lipid droplets |
| NAFLD | non-alcoholic fatty liver disease |
| NCD | normal diet |
| NRF2 | nuclear factor-erythroid 2-p45 derived factor 2 |
| NQO-1 | NAD(P)H: quinone oxidoreductase 1 |
| OA | oleic acid |
| PA | palmitic acid |
| PGC1α | PPAR-γ co-activator-1 α |
| PLIN2 | perilipin 2 |
| PPARα | peroxisome proliferator-activated receptor α |
| ROS | reactive oxygen species |
| TFEB | transcription factor EB |
| VLDL | very-low-density lipoprotein |
References
- Gadiparthi, C.; Spatz, M.; Greenberg, S.; Iqbal, U.; Kanna, S.; Satapathy, S.K.; Broder, A.; Ahmed, A. NAFLD Epidemiology, Emerging Pharmacotherapy, Liver Transplantation Implications and the Trends in the United States. J. Clin. Transl. Hepatol. 2020, 8, 215–221. [Google Scholar] [CrossRef]
- Powell, E.E.; Wong, V.W.-S.; Rinella, M. Non-Alcoholic Fatty Liver Disease. Lancet 2021, 397, 2212–2224. [Google Scholar] [CrossRef]
- Wei, S.; Wang, L.; Evans, P.C.; Xu, S. NAFLD and NASH: Etiology, Targets and Emerging Therapies. Drug Discov. Today 2024, 29, 103910. [Google Scholar] [CrossRef]
- Wang, L.; Li, X.; Tao, J.; Li, F.; Wang, W.; Ji, G.; Wang, J.; Yan, W.; Gao, R. Bisphenol F Disrupts Lipophagy and Lysosomal Acidification via ATGL-SIRT1-PPARα Signaling in NAFLD-like Hepatic Changes. Ecotoxicol. Environ. Saf. 2025, 303, 119000. [Google Scholar] [CrossRef] [PubMed]
- Li, W.; Cai, Z.; Schindler, F.; Brenner, M.; Winter, C.; Stiller, B.; Heffeter, P.; Weckwerth, W. Hesperetin Protects from Palmitic-Acid-Induced Lipotoxicity through the Inhibition of Glutaminolysis, mTORC1 Signaling, and Limited Apoptosis. J. Agric. Food Chem. 2025, 73, 21932–21946. [Google Scholar] [CrossRef]
- Moore, M.P.; Cunningham, R.P.; Meers, G.M.; Johnson, S.A.; Wheeler, A.A.; Ganga, R.R.; Spencer, N.M.; Pitt, J.B.; Diaz-Arias, A.; Swi, A.I.A.; et al. Compromised Hepatic Mitochondrial Fatty Acid Oxidation and Reduced Markers of Mitochondrial Turnover in Human NAFLD. Hepatology 2022, 76, 1452–1465. [Google Scholar] [CrossRef] [PubMed]
- Zhang, H.; Yan, S.; Khambu, B.; Ma, F.; Li, Y.; Chen, X.; Martina, J.A.; Puertollano, R.; Li, Y.; Chalasani, N.; et al. Dynamic MTORC1-TFEB Feedback Signaling Regulates Hepatic Autophagy, Steatosis and Liver Injury in Long-Term Nutrient Oversupply. Autophagy 2018, 14, 1779–1795. [Google Scholar] [CrossRef]
- Tan, A.; Prasad, R.; Lee, C.; Jho, E.-H. Past, Present, and Future Perspectives of Transcription Factor EB (TFEB): Mechanisms of Regulation and Association with Disease. Cell Death Differ. 2022, 29, 1433–1449. [Google Scholar] [CrossRef] [PubMed]
- Sohn, E.J.; Kim, J.H.; Oh, S.-O.; Kim, J.-Y. Regulation of Self-Renewal in Ovarian Cancer Stem Cells by Fructose via Chaperone-Mediated Autophagy. Biochim. Biophys. Acta BBA-Mol. Basis Dis. 2023, 1869, 166723. [Google Scholar] [CrossRef]
- Settembre, C.; De Cegli, R.; Mansueto, G.; Saha, P.K.; Vetrini, F.; Visvikis, O.; Huynh, T.; Carissimo, A.; Palmer, D.; Jürgen Klisch, T.; et al. TFEB Controls Cellular Lipid Metabolism through a Starvation-Induced Autoregulatory Loop. Nat. Cell Biol. 2013, 15, 647–658. [Google Scholar] [CrossRef]
- Badmus, O.O.; Hillhouse, S.A.; Anderson, C.D.; Hinds, T.D.; Stec, D.E. Molecular Mechanisms of Metabolic Associated Fatty Liver Disease (MAFLD): Functional Analysis of Lipid Metabolism Pathways. Clin. Sci. 2022, 136, 1347–1366. [Google Scholar] [CrossRef] [PubMed]
- Liao, J.; Xie, X.; Wang, N.; Wang, Y.; Zhao, J.; Chen, F.; Qu, F.; Wen, W.; Miao, J.; Cui, H. Formononetin Promotes Fatty Acid β-Oxidation to Treat Non-Alcoholic Steatohepatitis through SIRT1/PGC-1α/PPARα Pathway. Phytomedicine 2024, 124, 155285. [Google Scholar] [CrossRef]
- Yao, R.; Shen, J. Chaperone-mediated Autophagy: Molecular Mechanisms, Biological Functions, and Diseases. MedComm 2023, 4, e347. [Google Scholar] [CrossRef]
- Ma, S.Y.; Sun, K.S.; Zhang, M.; Zhou, X.; Zheng, X.H.; Tian, S.Y.; Liu, Y.S.; Chen, L.; Gao, X.; Ye, J.; et al. Disruption of Plin5 Degradation by CMA Causes Lipid Homeostasis Imbalance in NAFLD. Liver Int. 2020, 40, 2427–2438. [Google Scholar] [CrossRef]
- Choi, Y.-J.; Yun, S.H.; Yu, J.; Mun, Y.; Lee, W.; Park, C.J.; Han, B.W.; Lee, B.-H. Chaperone-Mediated Autophagy Dysregulation during Aging Impairs Hepatic Fatty Acid Oxidation via Accumulation of NCoR1. Mol. Metab. 2023, 76, 101784. [Google Scholar] [CrossRef] [PubMed]
- Ma, S.; Xia, E.; Zhang, M.; Hu, Y.; Tian, S.; Zheng, X.; Li, B.; Ma, G.; Su, R.; Sun, K.; et al. Role of the FOXM1/CMA/ER Stress Axis in Regulating the Progression of Nonalcoholic Steatohepatitis. Clin. Transl. Med. 2025, 15, e70202. [Google Scholar] [CrossRef]
- Yang, M.; Luo, S.; Chen, W.; Zhao, L.; Wang, X. Chaperone-Mediated Autophagy: A Potential Target for Metabolic Diseases. Curr. Med. Chem. 2023, 30, 1887–1899. [Google Scholar] [CrossRef]
- Zhao, W.; Bian, Y.; Wang, Q.; Yin, F.; Yin, L.; Zhang, Y.; Liu, J. Blueberry-Derived Exosomes-like Nanoparticles Ameliorate Nonalcoholic Fatty Liver Disease by Attenuating Mitochondrial Oxidative Stress. Acta Pharmacol. Sin. 2022, 43, 645–658. [Google Scholar] [CrossRef]
- Moi, P.; Chan, K.; Asunis, I.; Cao, A.; Kan, Y.W. Isolation of NF-E2-Related Factor 2 (Nrf2), a NF-E2-like Basic Leucine Zipper Transcriptional Activator That Binds to the Tandem NF-E2/AP1 Repeat of the Beta-Globin Locus Control Region. Proc. Natl. Acad. Sci. USA 1994, 91, 9926–9930. [Google Scholar] [CrossRef]
- Pajares, M.; Rojo, A.I.; Arias, E.; Díaz-Carretero, A.; Cuervo, A.M.; Cuadrado, A. Transcription Factor NFE2L2/NRF2 Modulates Chaperone-Mediated Autophagy through the Regulation of LAMP2A. Autophagy 2018, 14, 1310–1322. [Google Scholar] [CrossRef] [PubMed]
- Sun, Y.-Y.; Zhu, H.-J.; Zhao, R.-Y.; Zhou, S.-Y.; Wang, M.-Q.; Yang, Y.; Guo, Z.-N. Remote Ischemic Conditioning Attenuates Oxidative Stress and Inflammation via the Nrf2/HO-1 Pathway in MCAO Mice. Redox Biol. 2023, 66, 102852. [Google Scholar] [CrossRef]
- Smith, B.K.; Marcinko, K.; Desjardins, E.M.; Lally, J.S.; Ford, R.J.; Steinberg, G.R. Treatment of Nonalcoholic Fatty Liver Disease: Role of AMPK. Am. J. Physiol.-Endocrinol. Metab. 2016, 311, E730–E740. [Google Scholar] [CrossRef]
- Chen, M.; Liu, G.; Fang, Z.; Gao, W.; Song, Y.; Lei, L.; Du, X.; Li, X. Buddleoside Alleviates Nonalcoholic Steatohepatitis by Targeting the AMPK-TFEB Signaling Pathway. Autophagy 2025, 21, 1316–1334. [Google Scholar] [CrossRef]
- Cheng, D.; Zhang, M.; Zheng, Y.; Wang, M.; Gao, Y.; Wang, X.; Liu, X.; Lv, W.; Zeng, X.; Belosludtsev, K.N.; et al. α-Ketoglutarate Prevents Hyperlipidemia-Induced Fatty Liver Mitochondrial Dysfunction and Oxidative Stress by Activating the AMPK-Pgc-1α/Nrf2 Pathway. Redox Biol. 2024, 74, 103230. [Google Scholar] [CrossRef]
- Taner, İ.; Bal, N.B.; Dizakar, S.Ö.A.; Bay, V.; Demirel, M.A. Therapeutic Potential of Alpha-Lipoic Acid on Mitochondrial Dynamics, Oxidative/Nitrosative Stress, and Histopathological Changes in Rat Ulcerative Colitis Model. Inflammopharmacology 2025, 33, 5563–5581. [Google Scholar] [CrossRef] [PubMed]
- Yasuno, R.; Wada, H. Biosynthesis of Lipoic Acid in Arabidopsis: Cloning and Characterization of the cDNA for Lipoic Acid Synthase. Plant Physiol. 1998, 118, 935–943. [Google Scholar] [CrossRef] [PubMed]
- Najafi, N.; Mehri, S.; Ghasemzadeh Rahbardar, M.; Hosseinzadeh, H. Effects of Alpha Lipoic Acid on Metabolic Syndrome: A Comprehensive Review. Phytother. Res. 2022, 36, 2300–2323. [Google Scholar] [CrossRef]
- Packer, L.; Witt, E.H.; Tritschler, H.J. Alpha-Lipoic Acid as a Biological Antioxidant. Free Radic. Biol. Med. 1995, 19, 227–250. [Google Scholar] [CrossRef]
- Biewenga, G.P.; Bast, A. Reaction of Lipoic Acid with Ebselen Andhypochlorous Acid. Methods Enzymol. 1995, 251, 303–314. [Google Scholar] [CrossRef] [PubMed]
- Tolunay, O.; Çelik, T.; Kömür, M.; Gezgin, A.E.; Kaya, M.S.; Çelik, Ü. A Rare Cause of Status Epilepticus; Alpha Lipoic Acid Intoxication, Case Report and Review of the Literature. Eur. J. Paediatr. Neurol. 2015, 19, 730–732. [Google Scholar] [CrossRef]
- Song, Y.; Mao, Y.; Sui, Q.; Zhao, Z.; Dong, D. ALA Alleviates Liver Damage in Septic Mice Through PI3K/AKT Signaling Pathway. Food Sci. Nutr. 2025, 13, e70599. [Google Scholar] [CrossRef] [PubMed]
- Wang, J.; Hou, J.; Du, M.; Hou, X.; Wang, Y.; Cheng, H. The Mechanism of Alpha-Lipoic Acid Regulating Dopaminergic Neuronal Damage in Parkinson’s Disease through the Nrf2/HMOX1 Pathway. Neurosci. Lett. 2025, 865, 138338. [Google Scholar] [CrossRef]
- Zhang, Y.; Chen, Y.; Sun, C.; Li, F.; Shen, Y. α-Lipoic Acid Mitigates Age-Related Macular Degeneration via Ferroptosis: Integrative Multi-Omics and Network Pharmacology. Front. Pharmacol. 2025, 16, 1626907. [Google Scholar] [CrossRef] [PubMed]
- Longhitano, L.; Tibullo, D.; Zuppelli, T.; Ronsisvalle, S.; La Spina, E.; Nicolosi, A.; Antoci, M.; Sipala, F.M.; Galvano, F.; Currenti, W.; et al. (+)Alpha-Lipoic Acid Regulates Lipid Metabolism Gene Expression and Lipidic Profile in a Cellular Model of Fatty Acid Overload. Front. Biosci.-Landmark 2024, 29, 209. [Google Scholar] [CrossRef]
- Longhitano, L.; Distefano, A.; Amorini, A.M.; Orlando, L.; Giallongo, S.; Tibullo, D.; Lazzarino, G.; Nicolosi, A.; Alanazi, A.M.; Saoca, C.; et al. (+)-Lipoic Acid Reduces Lipotoxicity and Regulates Mitochondrial Homeostasis and Energy Balance in an In Vitro Model of Liver Steatosis. Int. J. Mol. Sci. 2023, 24, 14491. [Google Scholar] [CrossRef] [PubMed]
- Longhitano, L.; Distefano, A.; Musso, N.; Bonacci, P.; Orlando, L.; Giallongo, S.; Tibullo, D.; Denaro, S.; Lazzarino, G.; Ferrigno, J.; et al. (+)-Lipoic Acid Reduces Mitochondrial Unfolded Protein Response and Attenuates Oxidative Stress and Aging in an in Vitro Model of Non-Alcoholic Fatty Liver Disease. J. Transl. Med. 2024, 22, 82. [Google Scholar] [CrossRef]
- Sztolsztener, K.; Chabowski, A. Hepatic-Metabolic Activity of α-Lipoic Acid—Its Influence on Sphingolipid Metabolism and PI3K/Akt/mTOR Pathway in a Rat Model of Metabolic Dysfunction-Associated Steatotic Liver Disease. Nutrients 2024, 16, 1501. [Google Scholar] [CrossRef]
- Min, A.-K.; Kim, M.-K.; Kim, H.-S.; Seo, H.-Y.; Lee, K.-U.; Kim, J.-G.; Park, K.; Lee, I.-K. Alpha-Lipoic Acid Attenuates Methionine Choline Deficient Diet-Induced Steatohepatitis in C57BL/6 Mice. Life Sci. 2012, 90, 200–205. [Google Scholar] [CrossRef]
- Xu, G.; Yang, X.; Zhan, B.; Song, Q.; Zhao, K.; Yang, Z.; Wu, W.; Yao, S.; Zhao, Y. A-Lipoic Acid Attenuates Silica-Induced Pulmonary Fibrosis through Maintenance of Iron Homeostasis and Improving Mitochondrial Function in Airway Epithelial Cells. Int. Immunopharmacol. 2025, 166, 115549. [Google Scholar] [CrossRef]
- Dizdar, N.A.; Akbulut, A.; Koca, G.; Demirel, M.K.; Yumusak, N.; Umurhan, G.; Kursun, A.G.C.; Korkmaz, M. The Effect of Alpha-Lipoic Acid on Liver Damage Induced by Extremely Low-Frequency Electromagnetic Fields in a Rat Model. Toxicol. Ind. Health 2025, 41, 487–496. [Google Scholar] [CrossRef]
- Byrne, C.D.; Targher, G. NAFLD: A Multisystem Disease. J. Hepatol. 2015, 62, S47–S64. [Google Scholar] [CrossRef]
- Franco-Juárez, B.; Coronel-Cruz, C.; Hernández-Ochoa, B.; Gómez-Manzo, S.; Cárdenas-Rodríguez, N.; Arreguin-Espinosa, R.; Bandala, C.; Canseco-Ávila, L.M.; Ortega-Cuellar, D. TFEB; Beyond Its Role as an Autophagy and Lysosomes Regulator. Cells 2022, 11, 3153. [Google Scholar] [CrossRef] [PubMed]
- Thomes, P.G.; Rasineni, K.; Yang, L.; Donohue, T.M.; Kubik, J.L.; McNiven, M.A.; Casey, C.A. Ethanol Withdrawal Mitigates Fatty Liver by Normalizing Lipid Catabolism. Am. J. Physiol.-Gastrointest. Liver Physiol. 2019, 316, G509–G518. [Google Scholar] [CrossRef]
- Wang, Y.; Zhao, H.; Li, X.; Wang, Q.; Yan, M.; Zhang, H.; Zhao, T.; Zhang, N.; Zhang, P.; Peng, L.; et al. Formononetin Alleviates Hepatic Steatosis by Facilitating TFEB-Mediated Lysosome Biogenesis and Lipophagy. J. Nutr. Biochem. 2019, 73, 108214. [Google Scholar] [CrossRef]
- Reddy, J.K.; Sambasiva Rao, M. Lipid Metabolism and Liver Inflammation. II. Fatty Liver Disease and Fatty Acid Oxidation. Am. J. Physiol.-Gastrointest. Liver Physiol. 2006, 290, G852–G858. [Google Scholar] [CrossRef]
- Kashireddy, P.V.; Rao, M.S. Lack of Peroxisome Proliferator-Activated Receptor α in Mice Enhances Methionine and Choline Deficient Diet-Induced Steatohepatitis. Hepatol. Res. 2004, 30, 104–110. [Google Scholar] [CrossRef]
- Schneider, J.L.; Suh, Y.; Cuervo, A.M. Deficient Chaperone-Mediated Autophagy in Liver Leads to Metabolic Dysregulation. Cell Metab. 2014, 20, 417–432. [Google Scholar] [CrossRef]
- Takaki, A.; Kawai, D.; Yamamoto, K. Multiple Hits, Including Oxidative Stress, as Pathogenesis and Treatment Target in Non-Alcoholic Steatohepatitis (NASH). Int. J. Mol. Sci. 2013, 14, 20704–20728. [Google Scholar] [CrossRef] [PubMed]
- Shokeir, A.A.; Hussein, A.M.; Barakat, N.; Abdelaziz, A.; Elgarba, M.; Awadalla, A. Activation of Nuclear Factor Erythroid 2-Related Factor 2 (Nrf2) and Nrf-2-Dependent Genes by Ischaemic Pre-Conditioning and Post-Conditioning: New Adaptive Endogenous Protective Responses against Renal Ischaemia/Reperfusion Injury. Acta Physiol. 2014, 210, 342–353. [Google Scholar] [CrossRef] [PubMed]
- Jiang, Y.-L.; Zhang, S.-Y.; Wang, B.; Zeng, Y.-H.; Xu, L.; Chi, C.-F. Collagen Peptides from Skipjack Tuna (Katsuwonus Pelamis) Bones: Composition, Characterization, and Mechanism of High-Fat Diet-Induced NAFLD Amelioration. Food Res. Int. 2025, 219, 117114. [Google Scholar] [CrossRef]
- Zhang, M.; Bai, X.; Du, Q.; Xu, J.; Wang, D.; Chen, L.; Dong, K.; Chen, Z.; Yang, J. The Different Mechanisms of Lipid Accumulation in Hepatocytes Induced by Oleic Acid/Palmitic Acid and High-Fat Diet. Molecules 2023, 28, 6714. [Google Scholar] [CrossRef] [PubMed]
- Yang, Y.; Li, W.; Liu, Y.; Li, Y.; Gao, L.; Zhao, J. Alpha-Lipoic Acid Attenuates Insulin Resistance and Improves Glucose Metabolism in High Fat Diet-Fed Mice. Acta Pharmacol. Sin. 2014, 35, 1285–1292. [Google Scholar] [CrossRef] [PubMed]
- Scorletti, E.; Carr, R.M. A New Perspective on NAFLD: Focusing on Lipid Droplets. J. Hepatol. 2022, 76, 934–945. [Google Scholar] [CrossRef] [PubMed]
- Jonas, W.; Schwerbel, K.; Zellner, L.; Jähnert, M.; Gottmann, P.; Schürmann, A. Alterations of Lipid Profile in Livers with Impaired Lipophagy. Int. J. Mol. Sci. 2022, 23, 11863. [Google Scholar] [CrossRef]
















| Gene Symbol | NCBI Reference Sequence | Forward Primer (5′–3′) | Reverse Primer (5′–3′) |
|---|---|---|---|
| β-actin | NM_007393.5 | GATCTGGCACCACACCTTCT | GGGGTGTTGAAGGTCTCAAA |
| TFEB | NM_011549.3 | CCAGAAGCGAGAGCTCACAGAT | TGTGATTGTCTTTCTTCTGCCG |
| NRF2 | NM_010902.5 | CTCAGCATGATGGACTTGGA | TCTTGCCTCCAAAGGATGTC |
Disclaimer/Publisher’s Note: The statements, opinions and data contained in all publications are solely those of the individual author(s) and contributor(s) and not of MDPI and/or the editor(s). MDPI and/or the editor(s) disclaim responsibility for any injury to people or property resulting from any ideas, methods, instructions or products referred to in the content. |
© 2026 by the authors. Licensee MDPI, Basel, Switzerland. This article is an open access article distributed under the terms and conditions of the Creative Commons Attribution (CC BY) license.
Share and Cite
Dong, K.; Zhang, M.; Xu, J.; Bai, X.; Yang, J. α-Lipoic Acid Alleviates Non-Alcoholic Fatty Liver Disease by Elevating Chaperone-Mediated Autophagy and Increasing β-Oxidation via AMPK-TFEB Axis. Nutrients 2026, 18, 402. https://doi.org/10.3390/nu18030402
Dong K, Zhang M, Xu J, Bai X, Yang J. α-Lipoic Acid Alleviates Non-Alcoholic Fatty Liver Disease by Elevating Chaperone-Mediated Autophagy and Increasing β-Oxidation via AMPK-TFEB Axis. Nutrients. 2026; 18(3):402. https://doi.org/10.3390/nu18030402
Chicago/Turabian StyleDong, Keting, Miao Zhang, Jiaojiao Xu, Xue Bai, and Jianhong Yang. 2026. "α-Lipoic Acid Alleviates Non-Alcoholic Fatty Liver Disease by Elevating Chaperone-Mediated Autophagy and Increasing β-Oxidation via AMPK-TFEB Axis" Nutrients 18, no. 3: 402. https://doi.org/10.3390/nu18030402
APA StyleDong, K., Zhang, M., Xu, J., Bai, X., & Yang, J. (2026). α-Lipoic Acid Alleviates Non-Alcoholic Fatty Liver Disease by Elevating Chaperone-Mediated Autophagy and Increasing β-Oxidation via AMPK-TFEB Axis. Nutrients, 18(3), 402. https://doi.org/10.3390/nu18030402

