Cannabigerol Alleviates Liver Damage in Metabolic Dysfunction-Associated Steatohepatitis Female Mice via Inhibition of Transforming Growth Factor Beta 1
Abstract
1. Introduction
2. Materials and Methods
2.1. Diets, Reagents, and Antibodies
2.2. Animal Treatment
2.3. Histological Staining
2.4. Hematoxylin and Eosin Staining
2.5. Sirius Red Staining
2.6. Oil Red O Staining
2.7. Immunofluorescence Staining
2.8. Immunohistochemistry Staining
2.9. Isolation and Analysis of Non-Parenchymal Cells
2.10. Statistical Analysis
3. Results
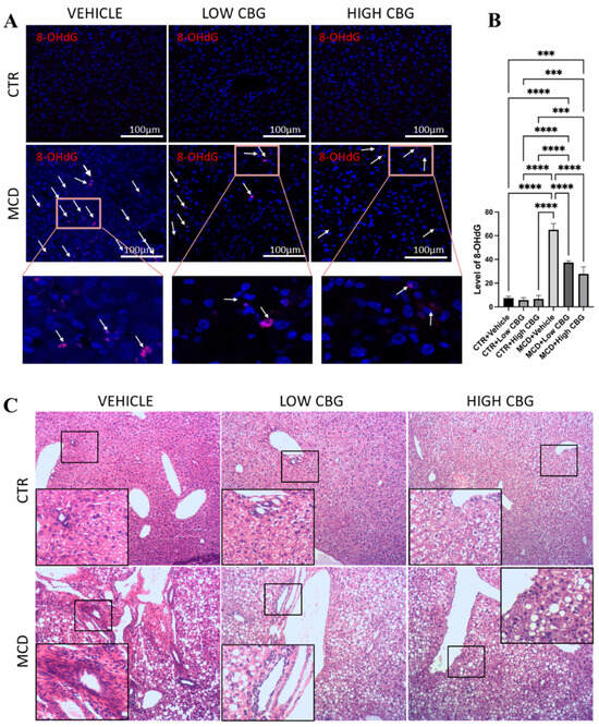
3.1. Cannabigerol Treatment Decreases Oxidative Stress and Improves Overall Liver Health in Methionine–Choline-Deficient Diet-Fed Female Mice
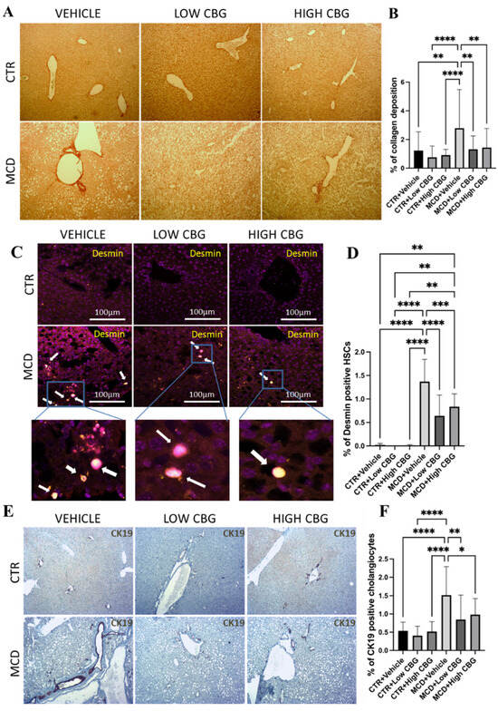
3.2. Treatment with Cannabigerol Attenuates Hepatic Fibrosis and Ductular Proliferation in Metabolic Dysfunction-Associated Steatohepatitis Female Mice
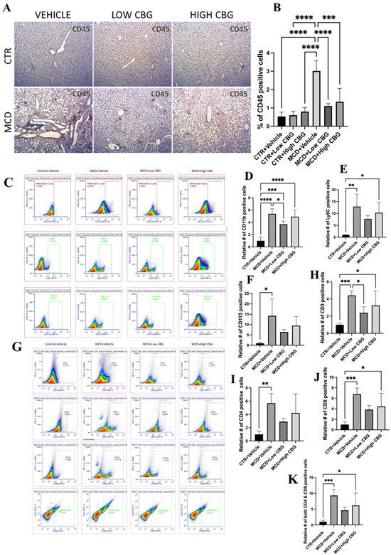
3.3. Cannabigerol Treatment Reduces Liver Inflammation in Metabolic Dysfunction-Associated Steatohepatitis via Inhibition of Infiltration of Monocytes and T-Lymphocytes
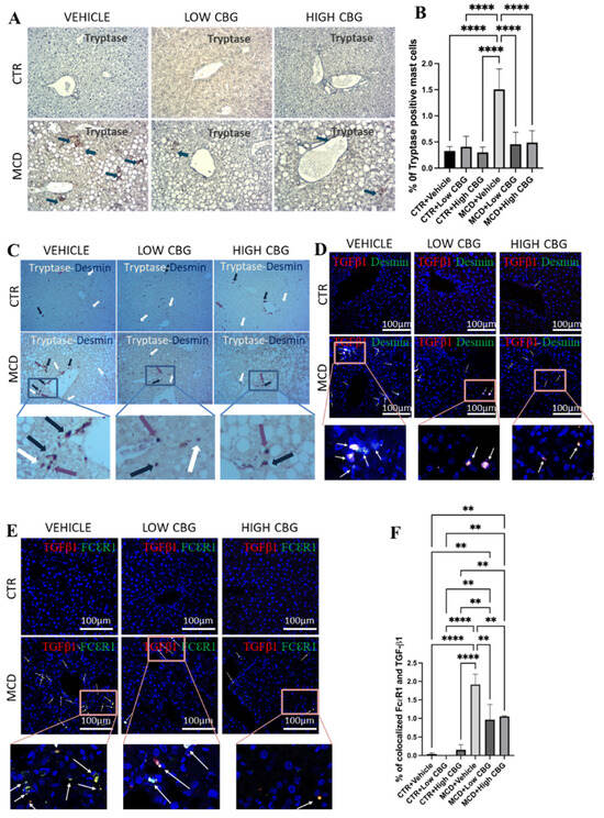
3.4. Cannabigerol Downregulates Mast Cell-Secreted Transforming Growth Factor-β1 to Inhibit Hepatic Stellate Cell Activation, Resulting in Attenuation of Fibrosis
3.5. Cannabigerol Administration Causes Little or No Change in Lipid Accumulation
4. Discussion
5. Conclusions
Supplementary Materials
Author Contributions
Funding
Institutional Review Board Statement
Informed Consent Statement
Data Availability Statement
Conflicts of Interest
Abbreviations
| 8-OHdG | 8-hydroxy-2′-deoxyguanosine |
| AEA | Anandamide |
| ANOVA | One-way analysis of variance |
| CBD | Cannabidiol |
| CBG | Cannabigerol |
| CCA | Cholangiocarcinoma |
| CK19 | Cytokeratin 19 |
| COX | Cyclooxygenase |
| CTR/CTRL | Control diet |
| DAPI | 4′,6-diamidino-2-phenylindole |
| ECM | Extracellular matrix |
| FDA | Food and Drug Administration |
| FSC | Forward scatter |
| GLP | Glucagon-like peptide |
| H&E | Hematoxylin and eosin |
| H. CBG | High dose of cannabigerol |
| HPCs | Hepatic progenitor cells |
| HSCs | Hepatic stellate cells |
| i.p. | Intraperitoneally |
| IFNγ | Interferon γ |
| IGF-1 | Insulin-like Growth Factor 1 |
| ILs | Interleukins |
| L. CBG | Low dose of cannabigerol |
| MCD | Methionine–choline deficient |
| MMP | Matrix metalloproteinase |
| MASLD | Metabolic dysfunction-associated steatotic liver disease |
| MASH | Metabolic dysfunction-associated steatohepatitis |
| NBF | Neutral buffered formalin |
| NPCs | Non-parenchymal cells |
| PBS | Phosphate-buffered saline |
| SCD-1 | Stearoyl coenzyme A desaturase 1 |
| SEM | Standard error of mean |
| SSC | Side scatter |
| TGF-β1 | Transforming growth factor β1 |
| TNF-α | Tumor necrosis factor α |
| TRP | Transient receptor potential |
| VLDL | Very-low-density lipoprotein |
References
- Younossi, Z.M.; Koenig, A.B.; Abdelatif, D.; Fazel, Y.; Henry, L.; Wymer, M. Global Epidemiology of Nonalcoholic Fatty Liver Disease—Meta-Analytic Assessment of Prevalence, Incidence, and Outcomes. Hepatology 2016, 64, 73–84. [Google Scholar] [CrossRef] [PubMed]
- Perumpail, B.J.; Khan, M.A.; Yoo, E.R.; Cholankeril, G.; Kim, D.; Ahmed, A. Clinical Epidemiology and Disease Burden of Nonalcoholic Fatty Liver Disease. World J. Gastroenterol. 2017, 23, 8263–8276. [Google Scholar] [CrossRef] [PubMed]
- Hamid, O.; Eltelbany, A.; Mohammed, A.; Alchirazi, K.A.; Trakroo, S.; Asaad, I. The Epidemiology of Non-Alcoholic Steatohepatitis (NASH) in the United States between 2010–2020: A Population-Based Study. Ann. Hepatol. 2022, 27, 100727. [Google Scholar] [CrossRef]
- Harrison, S.A.; Bedossa, P.; Guy, C.D.; Schattenberg, J.M.; Loomba, R.; Taub, R.; Labriola, D.; Moussa, S.E.; Neff, G.W.; Rinella, M.E.; et al. A Phase 3, Randomized, Controlled Trial of Resmetirom in NASH with Liver Fibrosis. N. Engl. J. Med. 2024, 390, 497–509. [Google Scholar] [CrossRef]
- Noureddin, M.; Vipani, A.; Bresee, C.; Todo, T.; Kim, I.K.; Alkhouri, N.; Setiawan, V.W.; Tran, T.; Ayoub, W.S.; Lu, S.C. NASH Leading Cause of Liver Transplant in Women: Updated Analysis of Indications for Liver Transplant and Ethnic and Gender Variances. Off. J. Am. Coll. Gastroenterol. ACG 2018, 113, 1649–1659. [Google Scholar] [CrossRef]
- Breschi, A.; Gingeras, T.R.; Guigó, R. Comparative Transcriptomics in Human and Mouse. Nat. Rev. Genet. 2017, 18, 425–440. [Google Scholar] [CrossRef]
- Diedrich, T.; Kummer, S.; Galante, A.; Drolz, A.; Schlicker, V.; Lohse, A.W.; Kluwe, J.; Eberhard, J.M.; Schulze zur Wiesch, J. Characterization of the Immune Cell Landscape of Patients with NAFLD. PLoS ONE 2020, 15, e0230307. [Google Scholar] [CrossRef]
- Seidman, J.S.; Troutman, T.D.; Sakai, M.; Gola, A.; Spann, N.J.; Bennett, H.; Bruni, C.M.; Ouyang, Z.; Li, R.Z.; Sun, X. Niche-Specific Reprogramming of Epigenetic Landscapes Drives Myeloid Cell Diversity in Nonalcoholic Steatohepatitis. Immunity 2020, 52, 1057–1074. [Google Scholar] [CrossRef]
- Hargrove, L.; Kennedy, L.; Demieville, J.; Jones, H.; Meng, F.; DeMorrow, S.; Karstens, W.; Madeka, T.; Greene, J.; Francis, H. Bile Duct Ligation–Induced Biliary Hyperplasia, Hepatic Injury, and Fibrosis Are Reduced in Mast Cell–Deficient KitW-sh Mice. Hepatology 2017, 65, 1991–2004. [Google Scholar] [CrossRef]
- Lombardo, J.; Broadwater, D.; Collins, R.; Cebe, K.; Brady, R.; Harrison, S. Hepatic Mast Cell Concentration Directly Correlates to Stage of Fibrosis in NASH. Hum. Pathol. 2019, 86, 129–135. [Google Scholar] [CrossRef]
- Horváth, B.; Mukhopadhyay, P.; Haskó, G.; Pacher, P. The Endocannabinoid System and Plant-Derived Cannabinoids in Diabetes and Diabetic Complications. Am. J. Pathol. 2012, 180, 432–442. [Google Scholar] [CrossRef] [PubMed]
- Sands, T.T.; Rahdari, S.; Oldham, M.S.; Caminha Nunes, E.; Tilton, N.; Cilio, M.R. Long-Term Safety, Tolerability, and Efficacy of Cannabidiol in Children with Refractory Epilepsy: Results from an Expanded Access Program in the US. CNS Drugs 2019, 33, 47–60. [Google Scholar] [CrossRef] [PubMed]
- on behalf of the GWCA1208 study group; Twelves, C.; Sabel, M.; Checketts, D.; Miller, S.; Tayo, B.; Jove, M.; Brazil, L.; Short, S.C. A Phase 1b Randomised, Placebo-Controlled Trial of Nabiximols Cannabinoid Oromucosal Spray with Temozolomide in Patients with Recurrent Glioblastoma. Br. J. Cancer 2021, 124, 1379–1387. [Google Scholar] [CrossRef] [PubMed]
- di Giacomo, V.; Chiavaroli, A.; Recinella, L.; Orlando, G.; Cataldi, A.; Rapino, M.; Di Valerio, V.; Ronci, M.; Leone, S.; Brunetti, L. Antioxidant and Neuroprotective Effects Induced by Cannabidiol and Cannabigerol in Rat CTX-TNA2 Astrocytes and Isolated Cortexes. Int. J. Mol. Sci. 2020, 21, 3575. [Google Scholar] [CrossRef]
- Gugliandolo, A.; Pollastro, F.; Grassi, G.; Bramanti, P.; Mazzon, E. In Vitro Model of Neuroinflammation: Efficacy of Cannabigerol, a Non-Psychoactive Cannabinoid. Int. J. Mol. Sci. 2018, 19, 1992. [Google Scholar] [CrossRef]
- Aljobaily, N.; Krutsinger, K.; Viereckl, M.J.; Joly, R.; Menlove, B.; Cone, B.; Suppes, A.; Han, Y. Low-Dose Administration of Cannabigerol Attenuates Inflammation and Fibrosis Associated with Methionine/Choline Deficient Diet-Induced NASH Model via Modulation of Cannabinoid Receptor. Nutrients 2022, 15, 178. [Google Scholar] [CrossRef]
- Wojcikowski, K.; Gobe, G. Animal Studies on Medicinal Herbs: Predictability, Dose Conversion and Potential Value. Phytother. Res. 2014, 28, 22–27. [Google Scholar] [CrossRef]
- Zagzoog, A.; Mohamed, K.A.; Kim, H.J.J.; Kim, E.D.; Frank, C.S.; Black, T.; Jadhav, P.D.; Holbrook, L.A.; Laprairie, R.B. In Vitro and in Vivo Pharmacological Activity of Minor Cannabinoids Isolated from Cannabis Sativa. Sci. Rep. 2020, 10, 20405. [Google Scholar] [CrossRef]
- Charni-Natan, M.; Goldstein, I. Protocol for Primary Mouse Hepatocyte Isolation. STAR Protoc. 2020, 1, 100086. [Google Scholar] [CrossRef]
- Chen, Z.; Tian, R.; She, Z.; Cai, J.; Li, H. Role of Oxidative Stress in the Pathogenesis of Nonalcoholic Fatty Liver Disease. Free Radic. Biol. Med. 2020, 152, 116–141. [Google Scholar] [CrossRef]
- Ore, A.; Akinloye, O.A. Oxidative Stress and Antioxidant Biomarkers in Clinical and Experimental Models of Non-Alcoholic Fatty Liver Disease. Med. Kaunas. Lith. 2019, 55, 26. [Google Scholar] [CrossRef] [PubMed]
- Chalasani, N.; Younossi, Z.; Lavine, J.E.; Diehl, A.M.; Brunt, E.M.; Cusi, K.; Charlton, M.; Sanyal, A.J. The Diagnosis and Management of Non-Alcoholic Fatty Liver Disease: Practice Guideline by the American Association for the Study of Liver Diseases, American College of Gastroenterology, and the American Gastroenterological Association. Hepatology 2012, 55, 2005–2023. [Google Scholar] [CrossRef] [PubMed]
- Tsuchida, T. Mechanisms of Hepatic Stellate Cell Activation as a Therapeutic Target for the Treatment of Non-Alcoholic Steatohepatitis. Folia Pharmacol. Jpn. 2019, 154, 203–209. [Google Scholar] [CrossRef] [PubMed]
- Hoffmann, C.; Djerir, N.E.H.; Danckaert, A.; Fernandes, J.; Roux, P.; Charrueau, C.; Lachagès, A.-M.; Charlotte, F.; Brocheriou, I.; Clément, K. Hepatic Stellate Cell Hypertrophy Is Associated with Metabolic Liver Fibrosis. Sci. Rep. 2020, 10, 3850. [Google Scholar] [CrossRef]
- Zhao, L.; Westerhoff, M.; Pai, R.K.; Choi, W.-T.; Gao, Z.-H.; Hart, J. Centrilobular Ductular Reaction Correlates with Fibrosis Stage and Fibrosis Progression in Non-Alcoholic Steatohepatitis. Mod. Pathol. 2018, 31, 150–159. [Google Scholar] [CrossRef]
- Schwabe, R.F.; Tabas, I.; Pajvani, U.B. Mechanisms of Fibrosis Development in Nonalcoholic Steatohepatitis. Gastroenterology 2020, 158, 1913–1928. [Google Scholar] [CrossRef]
- Li, S.; Hong, M.; Tan, H.-Y.; Wang, N.; Feng, Y. Insights into the Role and Interdependence of Oxidative Stress and Inflammation in Liver Diseases. Oxid. Med. Cell. Longev. 2016, 2016, 4234061. [Google Scholar] [CrossRef]
- Kennedy, L.; Meadows, V.; Sybenga, A.; Demieville, J.; Chen, L.; Hargrove, L.; Ekser, B.; Dar, W.; Ceci, L.; Kundu, D.; et al. Mast Cells Promote Nonalcoholic Fatty Liver Disease Phenotypes and Microvesicular Steatosis in Mice Fed a Western Diet. Hepatology 2021, 74, 164–182. [Google Scholar] [CrossRef]
- Puche, J.E.; Saiman, Y.; Friedman, S.L. Hepatic Stellate Cells and Liver Fibrosis. In Comprehensive Physiology; Terjung, R., Ed.; Wiley: Hoboken, NJ, USA, 2013; pp. 1473–1492. ISBN 978-0-470-65071-4. [Google Scholar]
- Li, S.; Li, X.; Chen, F.; Liu, M.; Ning, L.; Yan, Y.; Zhang, S.; Huang, S.; Tu, C. Nobiletin Mitigates Hepatocytes Death, Liver Inflammation, and Fibrosis in a Murine Model of NASH Through Modulating Hepatic Oxidative Stress and Mitochondrial Dysfunction. J. Nutr. Biochem. 2022, 100, 108888. [Google Scholar] [CrossRef]
- Xiang, D.; Zou, J.; Zhu, X.; Chen, X.; Luo, J.; Kong, L.; Zhang, H. Physalin D Attenuates Hepatic Stellate Cell Activation and Liver Fibrosis by Blocking TGF-β/Smad and YAP Signaling. Phytomedicine 2020, 78, 153294. [Google Scholar] [CrossRef]
- Lachowski, D.; Cortes, E.; Rice, A.; Pinato, D.; Rombouts, K.; del Rio Hernandez, A. Matrix Stiffness Modulates the Activity of MMP-9 and TIMP-1 in Hepatic Stellate Cells to Perpetuate Fibrosis. Sci. Rep. 2019, 9, 7299. [Google Scholar] [CrossRef] [PubMed]
- Li, H.; Zhou, Y.; Wang, H.; Zhang, M.; Qiu, P.; Zhang, M.; Zhang, R.; Zhao, Q.; Liu, J. Crosstalk between Liver Macrophages and Surrounding Cells in Nonalcoholic Steatohepatitis. Front. Immunol. 2020, 11, 1169. [Google Scholar] [CrossRef] [PubMed]
- Ortiz-Lopez, N.; Fuenzalida, C.; Dufeu, M.S.; Pinto-Leon, A.; Escobar, A.; Poniachik, J.; Roblero, J.P.; Valenzuela-Pérez, L.; Beltran, C.J. The Immune Response as a Therapeutic Target in Non-Alcoholic Fatty Liver Disease. Front. Immunol. 2022, 13, 954869. [Google Scholar] [CrossRef]
- Kennedy, L.L.; Hargrove, L.A.; Graf, A.B.; Francis, T.C.; Hodges, K.M.; Nguyen, Q.P.; Ueno, Y.; Greene, J.F.; Meng, F.; Huynh, V.D. Inhibition of Mast Cell-Derived Histamine Secretion by Cromolyn Sodium Treatment Decreases Biliary Hyperplasia in Cholestatic Rodents. Lab. Investig. 2014, 94, 1406–1418. [Google Scholar] [CrossRef]
- Jones, H.; Hargrove, L.; Kennedy, L.; Meng, F.; Graf-Eaton, A.; Owens, J.; Alpini, G.; Johnson, C.; Bernuzzi, F.; Demieville, J.; et al. Inhibition of Mast Cell-secreted Histamine Decreases Biliary Proliferation and Fibrosis in Primary Sclerosing Cholangitis Mdr2−/− Mice. Hepatology 2016, 64, 1202–1216. [Google Scholar] [CrossRef]
- Xu, F.; Liu, C.; Zhou, D.; Zhang, L. TGF-β/SMAD Pathway and Its Regulation in Hepatic Fibrosis. J. Histochem. Cytochem. 2016, 64, 157–167. [Google Scholar] [CrossRef]





Disclaimer/Publisher’s Note: The statements, opinions and data contained in all publications are solely those of the individual author(s) and contributor(s) and not of MDPI and/or the editor(s). MDPI and/or the editor(s) disclaim responsibility for any injury to people or property resulting from any ideas, methods, instructions or products referred to in the content. |
© 2025 by the authors. Licensee MDPI, Basel, Switzerland. This article is an open access article distributed under the terms and conditions of the Creative Commons Attribution (CC BY) license (https://creativecommons.org/licenses/by/4.0/).
Share and Cite
Joly, R.; Tasnim, F.; Krutsinger, K.; Li, Z.; Pullen, N.A.; Han, Y. Cannabigerol Alleviates Liver Damage in Metabolic Dysfunction-Associated Steatohepatitis Female Mice via Inhibition of Transforming Growth Factor Beta 1. Nutrients 2025, 17, 1524. https://doi.org/10.3390/nu17091524
Joly R, Tasnim F, Krutsinger K, Li Z, Pullen NA, Han Y. Cannabigerol Alleviates Liver Damage in Metabolic Dysfunction-Associated Steatohepatitis Female Mice via Inhibition of Transforming Growth Factor Beta 1. Nutrients. 2025; 17(9):1524. https://doi.org/10.3390/nu17091524
Chicago/Turabian StyleJoly, Raznin, Fariha Tasnim, Kelsey Krutsinger, Zhuorui Li, Nicholas A. Pullen, and Yuyan Han. 2025. "Cannabigerol Alleviates Liver Damage in Metabolic Dysfunction-Associated Steatohepatitis Female Mice via Inhibition of Transforming Growth Factor Beta 1" Nutrients 17, no. 9: 1524. https://doi.org/10.3390/nu17091524
APA StyleJoly, R., Tasnim, F., Krutsinger, K., Li, Z., Pullen, N. A., & Han, Y. (2025). Cannabigerol Alleviates Liver Damage in Metabolic Dysfunction-Associated Steatohepatitis Female Mice via Inhibition of Transforming Growth Factor Beta 1. Nutrients, 17(9), 1524. https://doi.org/10.3390/nu17091524

