The Role of Plant-Based Nutrition and Exercise in Metabolic Syndrome: A Narrative Review
Abstract
1. Introduction
2. Materials and Methods
3. Plant-Based Nutrition and Metabolic Syndrome
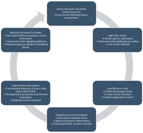
3.1. Impact on Insulin Sensitivity and Glucose Regulation
3.2. Effects on Lipid Profiles and Cardiovascular Health
3.3. Role in Inflammation and Oxidative Stress
3.4. Weight Management and Satiety
4. Exercise and Metabolic Syndrome
4.1. Effects on Insulin Sensitivity and Glucose Metabolism
- Aerobic exercise: Activities such as walking, running, cycling, and swimming increase mitochondrial density and metabolic flexibility, allowing muscle cells to utilize glucose and fatty acids more efficiently for energy production. Regular aerobic activity has been shown to enhance insulin signaling pathways, decrease hepatic glucose output, and reduce postprandial blood sugar spikes [54].
- Resistance training: Strength-based exercises, including weightlifting, resistance bands, and bodyweight exercises, increase skeletal muscle mass, which is a primary site for glucose disposal. More muscle mass translates to greater glucose storage capacity, improved resting metabolic rate, and enhanced insulin sensitivity, even at rest. Resistance training has also been shown to lower fasting blood glucose levels and reduce glycated hemoglobin (HbA1c), a marker of long-term blood sugar control [62].
4.2. Cardiovascular Benefits and Lipid Profile Improvement
4.3. Reduction of Inflammation and Oxidative Stress
4.4. Weight Management and Fat Distribution
4.5. The Role of High-Intensity Interval Training (HIIT)
5. Synergistic Effects of Plant-Based Nutrition and Exercise
5.1. Enhanced Insulin Sensitivity and Glucose Regulation
5.2. Greater Cardiovascular Protection
5.3. Amplified Anti-Inflammatory Effects
5.4. Optimized Weight Management and Fat Reduction
5.5. Long-Term Adherence and Lifestyle Sustainability
6. Discussion
7. Conclusions
Author Contributions
Funding
Institutional Review Board Statement
Informed Consent Statement
Data Availability Statement
Conflicts of Interest
References
- Swarup, S.; Zeltser, R. Metabolic Syndrome. 7 March 2024. Available online: https://www.ncbi.nlm.nih.gov/books/NBK459248/ (accessed on 1 January 2025).
- National Heart, Lung, and Blood Institute. Metabolic Syndrome—What Is Metabolic Syndrome? 18 May 2022. Available online: https://www.nhlbi.nih.gov/health/metabolic-syndrome (accessed on 2 February 2025).
- Saklayen, M.G. The Global Epidemic of the Metabolic Syndrome. Curr. Hypertens. Rep. 2018, 20, 12. [Google Scholar] [CrossRef] [PubMed]
- Giulio Marchesini, G. Lifestyle modification in the management of the metabolic syndrome: Achievements and challenges. Diabetes Metab. Syndr. Obes. Targets Ther. 2010, 2, 373. [Google Scholar] [CrossRef] [PubMed]
- Almuntashiri, S.A.; Alsubaie, F.F.; Alotaybi, M. Plant-Based Diets and Their Role in Preventive Medicine: A Systematic Review of Evidence-Based Insights for Reducing Disease Risk. Cureus 2025, 17, e78629. [Google Scholar] [CrossRef] [PubMed]
- Łuszczki, E.; Boakye, F.; Zielińska, M.; Dereń, K.; Bartosiewicz, A.; Oleksy, Ł.; Stolarczyk, A. Vegan diet: Nutritional components, implementation, and effects on adults’ health. Front. Nutr. 2023, 10, 1294497. [Google Scholar] [CrossRef]
- Wang, T.; Masedunskas, A.; Willett, W.C.; Fontana, L. Vegetarian and Vegan diets: Benefits and Drawbacks. Eur. Heart J. 2023, 44, 3423–3439. [Google Scholar] [CrossRef]
- Abushamat, L.A.; McClatchey, P.M.; Scalzo, R.L.; Reusch, J.E.B. The Role of Exercise in Diabetes; MDText.com, Inc.: South Dartmouth, MA, USA, 2023. Available online: https://www.ncbi.nlm.nih.gov/books/NBK549946/ (accessed on 12 December 2024).
- Marrone, G.; Guerriero, C.; Palazzetti, D.; Lido, P.; Marolla, A.; Di Daniele, F.; Noce, A. Vegan Diet Health Benefits in Metabolic Syndrome. Nutrients 2021, 13, 817. [Google Scholar] [CrossRef]
- Castro-Barquero, S.; Ruiz-León, A.M.; Sierra-Pérez, M.; Estruch, R.; Casas, R. Dietary Strategies for Metabolic Syndrome: A Comprehensive Review. Nutrients 2020, 12, 2983. [Google Scholar] [CrossRef]
- Storz, M.A. What makes a plant-based diet? a review of current concepts and proposal for a standardized plant-based dietary intervention checklist. Eur. J. Clin. Nutr. 2022, 76, 789–800. [Google Scholar] [CrossRef]
- Clem, J.; Barthel, B. A Look at Plant-Based Diets. Mo. Med. 2021, 118, 233. [Google Scholar]
- Landry, M.J.; Ward, C.P. Health Benefits of a Plant-Based Dietary Pattern and Implementation in Healthcare and Clinical Practice. Am. J. Lifestyle Med. 2024, 18, 657–665. [Google Scholar] [CrossRef]
- Peña-Jorquera, H.; Cid-Jofré, V.; Landaeta-Díaz, L.; Petermann-Rocha, F.; Martorell, M.; Zbinden-Foncea, H.; Ferrari, G.; Jorquera-Aguilera, C.; Cristi-Montero, C. Plant-Based Nutrition: Exploring Health Benefits for Atherosclerosis, Chronic Diseases, and Metabolic Syndrome—A Comprehensive Review. Nutrients 2023, 15, 3244. [Google Scholar] [CrossRef] [PubMed]
- Banaszak, M.; Górna, I.; Przysławski, J. Non-Pharmacological Treatments for Insulin Resistance: Effective Intervention of Plant-Based Diets—A Critical Review. Nutrients 2022, 14, 1400. [Google Scholar] [CrossRef] [PubMed]
- Trautwein, E.A.; McKay, S. The Role of Specific Components of a Plant-Based Diet in Management of Dyslipidemia and the Impact on Cardiovascular Risk. Nutrients 2020, 12, 2671. [Google Scholar] [CrossRef]
- Elliott, P.S.; Kharaty, S.S.; Phillips, C.M. Plant-Based Diets and Lipid, Lipoprotein, and Inflammatory Biomarkers of Cardiovascular Disease: A Review of Observational and Interventional Studies. Nutrients 2022, 14, 5371. [Google Scholar] [CrossRef]
- Joao Tomé-Carneiro Visioli, F. Plant-Based Diets Reduce Blood Pressure: A Systematic Review of Recent Evidence. Curr. Hypertens. Rep. 2023, 25, 127–150. [Google Scholar] [CrossRef]
- Yu, X.; Pu, H.; Voss, M. Overview of anti-inflammatory diets and their promising effects on non-communicable diseases. Br. J. Nutr. 2024, 132, 1–21. [Google Scholar] [CrossRef]
- Holland, K. 11 Foods to Increase Your HDL. Healthline. 28 January 2019. Available online: https://www.healthline.com/health/high-cholesterol/foods-to-increase-hdl (accessed on 27 April 2025).
- Thomas, M.S.; Calle, M.; Fernandez, M.L. Healthy Plant-Based Diets Improve Dyslipidemias, Insulin Resistance, and Inflammation in Metabolic Syndrome. A Narrative Review. Adv. Nutr. 2023, 14, 44–54. [Google Scholar] [CrossRef]
- CDC Fiber: The Carb That Helps You Manage Diabetes. 13 May 2024. Available online: https://www.cdc.gov/diabetes/healthy-eating/fiber-helps-diabetes.html (accessed on 10 October 2024).
- Meccariello, R.; D’Angelo, S. Impact of Polyphenolic-Food on Longevity: An Elixir of Life. An Overview. Antioxidants 2021, 10, 507. [Google Scholar] [CrossRef]
- Champion, C. Plant-Based Diets May Be at the Heart of Cardiovascular Wellness. 5 November 2024. Available online: https://www.uclahealth.org/news/article/plant-based-diets-may-be-heart-cardiovascular-wellness (accessed on 2 March 2025).
- Feingold, K.R. The Effect of Diet on Cardiovascular Disease and Lipid and Lipoprotein Levels; MDText.com, Inc.: South Dartmouth, MA, USA, 2021. Available online: https://www.ncbi.nlm.nih.gov/books/NBK570127/ (accessed on 12 October 2024).
- Yokoyama, Y.; Barnard, N.D.; Levin, S.M.; Watanabe, M. Vegetarian diets and glycemic control in diabetes: A systematic review and meta-analysis. Cardiovasc Diagn Ther. 2014, 4, 373–382. [Google Scholar] [CrossRef]
- Roberts, C.K.; Hevener, A.L.; Barnard, R.J. Metabolic Syndrome and Insulin Resistance: Underlying Causes and Modification by Exercise Training. Compr. Physiol. 2013, 3, 1–58. [Google Scholar] [CrossRef]
- Cerf, M.E. Beta Cell Dysfunction and Insulin Resistance. Front. Endocrinol. 2013, 4. [Google Scholar] [CrossRef] [PubMed]
- Jardine, M.A.; Kahleova, H.; Levin, S.M.; Ali, Z.; Trapp, C.B.; Barnard, N.D. Perspective: Plant-Based Eating Pattern for Type 2 Diabetes Prevention and Treatment: Efficacy, Mechanisms, and Practical Considerations. Adv. Nutr. 2021, 12, 2045–2055. [Google Scholar] [CrossRef] [PubMed]
- Mayo Clinic. Diabetes Treatment: Using Insulin to Manage Blood Sugar. 2021. Available online: https://www.mayoclinic.org/diseases-conditions/diabetes/in-depth/diabetes-treatment/art-20044084 (accessed on 24 November 2024).
- Eleazu, C.O. The concept of low glycemic index and glycemic load foods as panacea for type 2 diabetes mellitus; prospects, challenges and solutions. Afr. Health Sci. 2016, 16, 468. [Google Scholar] [CrossRef]
- Pandey, K.B.; Rizvi, S.I. Plant Polyphenols as Dietary Antioxidants in Human Health and Disease. Oxidative Med. Cell. Longev. 2009, 2, 270–278. [Google Scholar] [CrossRef]
- Wen, L.; Wu, D.; Tan, X.; Zhong, M.; Xing, J.; Li, W.; Li, D.; Cao, F. The Role of Catechins in Regulating Diabetes: An Update Review. Nutrients 2022, 14, 4681. [Google Scholar] [CrossRef]
- Giacometti, J.; Muhvić, D.; Grubić-Kezele, T.; Nikolić, M.; Šoić-Vranić, T.; Bajek, S. Olive Leaf Polyphenols (OLPs) Stimulate GLUT4 Expression and Translocation in the Skeletal Muscle of Diabetic Rats. Int. J. Mol. Sci. 2020, 21, 8981. [Google Scholar] [CrossRef]
- Pappan, N.; Rehman, A. Dyslipidemia. PubMed. 4 March 2024. Available online: https://www.ncbi.nlm.nih.gov/books/NBK560891/ (accessed on 2 February 2025).
- Wazir, M.; Olanrewaju, O.A.; Yahya, M.; Kumari, J.; Kumar, N.; Singh, J.; Al-itbi, A.Y.A.; Kumari, K.; Ahmed, A.; Islam, T.; et al. Lipid Disorders and Cardiovascular Risk: A Comprehensive Analysis of Current Perspectives. Cureus 2023, 15, e51395. [Google Scholar] [CrossRef]
- Merschel, M. Here’s the Latest on Dietary Cholesterol and How It Fits in with a Healthy Diet. 25 August 2023. Available online: https://www.heart.org/en/news/2023/08/25/heres-the-latest-on-dietary-cholesterol-and-how-it-fits-in-with-a-healthy-diet (accessed on 23 January 2025).
- Barkas, F.; Bathrellou, E.; Nomikos, T.; Panagiotakos, D.B.; Liberopoulos, E.N.; Kontogianni, M.D. Plant Sterols and Plant Stanols in Cholesterol Management and Cardiovascular Prevention. Nutrients 2023, 15, 2845. [Google Scholar] [CrossRef]
- Soliman, G.A. Dietary Fiber, Atherosclerosis, and Cardiovascular Disease. Nutrients 2019, 11, 1155. [Google Scholar] [CrossRef]
- de Rooij, S.R.; Nijpels, G.; Nilsson, P.M.; Nolan, J.J.; Gabriel, R.; Bobbioni-Harsch, E.; Mingrone, G.; Dekker, J.M. Low-Grade Chronic Inflammation in the Relationship between Insulin Sensitivity and Cardiovascular Disease (RISC) Population: Associations with insulin resistance and cardiometabolic risk profile. Diabetes Care 2009, 32, 1295–1301. [Google Scholar] [CrossRef]
- Poznyak, A.; Grechko, A.V.; Poggio, P.; Myasoedova, V.A.; Alfieri, V.; Orekhov, A.N. The Diabetes Mellitus–Atherosclerosis Connection: The Role of Lipid and Glucose Metabolism and Chronic Inflammation. Int. J. Mol. Sci. 2020, 21, 1835. [Google Scholar] [CrossRef] [PubMed]
- Pizzino, G.; Irrera, N.; Cucinotta, M.; Pallio, G.; Mannino, F.; Arcoraci, V.; Squadrito, F.; Altavilla, D.; Bitto, A. Oxidative Stress: Harms and Benefits for Human Health. Oxidative Med. Cell. Longev. 2017, 2017, 8416763. [Google Scholar] [CrossRef] [PubMed]
- Deledda, A.; Annunziata, G.; Tenore, G.C.; Palmas, V.; Manzin, A.; Velluzzi, F. Diet-Derived Antioxidants and Their Role in Inflammation, Obesity and Gut Microbiota Modulation. Antioxidants 2021, 10, 708. [Google Scholar] [CrossRef] [PubMed]
- Jawhara, S. How Do Polyphenol-Rich Foods Prevent Oxidative Stress and Maintain Gut Health? Microorganisms 2024, 12, 1570. [Google Scholar] [CrossRef]
- Fusco, W.; Lorenzo, M.B.; Cintoni, M.; Porcari, S.; Rinninella, E.; Kaitsas, F.; Lener, E.; Mele, M.C.; Gasbarrini, A.; Collado, M.C.; et al. Short-Chain Fatty-Acid-Producing Bacteria: Key Components of the Human Gut Microbiota. Nutrients 2023, 15, 2211. [Google Scholar] [CrossRef]
- Sidhu, S.R.K.; Kok, C.W.; Kunasegaran, T.; Ramadas, A. Effect of Plant-Based Diets on Gut Microbiota: A Systematic Review of Interventional Studies. Nutrients 2023, 15, 1510. [Google Scholar] [CrossRef]
- Paley, C.A.; Johnson, M.I. Abdominal obesity and metabolic syndrome: Exercise as medicine? BMC Sports Sci. Med. Rehabil. 2018, 10, 7. [Google Scholar] [CrossRef]
- Chait, A.; den Hartigh, L.J. Adipose Tissue Distribution, Inflammation and Its Metabolic Consequences, Including Diabetes and Cardiovascular Disease. Front. Cardiovasc. Med. 2020, 7, 522637. [Google Scholar] [CrossRef]
- Wiśniewska, K.; Okręglicka, K.M.; Nitsch-Osuch, A.; Oczkowski, M. Plant-Based Diets and Metabolic Syndrome Components: The Questions That Still Need to Be Answered—A Narrative Review. Nutrients 2024, 16, 165. [Google Scholar] [CrossRef]
- Casey, L. The Benefits of Plant-Based Nutrition: Obesity & Weight Management. American College of Lifestyle Medicine. 1 March 2023. Available online: https://lifestylemedicine.org/articles/benefits-plant-based-nutrition-obesity/ (accessed on 25 June 2023).
- Akhlaghi, M. The role of dietary fibers in regulating appetite, an overview of mechanisms and weight consequences. Crit. Rev. Food Sci. Nutr. 2024, 64, 3139–3150. [Google Scholar] [CrossRef]
- Tonstad, S.; Butler, T.; Yan, R.; Fraser, G.E. Type of vegetarian diet, body weight, and prevalence of type 2 diabetes. Diabetes Care 2009, 32, 791–796. [Google Scholar] [CrossRef] [PubMed]
- Bird, S.R.; Hawley, J.A. Update on the Effects of Physical Activity on Insulin Sensitivity in Humans. BMJ Open Sport Exerc. Med. 2017, 2, e000143. [Google Scholar] [CrossRef] [PubMed]
- Colberg, S.R.; Sigal, R.J.; Yardley, J.E.; Riddell, M.C.; Dunstan, D.W.; Dempsey, P.C.; Horton, E.S.; Castorino, K.; Tate, D.F. Physical activity/exercise and diabetes: A position statement of the american diabetes association. Diabetes Care 2016, 39, 2065–2079. [Google Scholar] [CrossRef]
- Pinckard, K.; Baskin, K.K.; Stanford, K.I. Effects of Exercise to Improve Cardiovascular Health. Front. Cardiovasc. Med. 2019, 6, 69. [Google Scholar] [CrossRef]
- Niemann, M.J.; Tucker, L.A.; Bailey, B.W.; Davidson, L.E. Strength Training and Insulin Resistance: The Mediating Role of Body Composition. J. Diabetes Res. 2020, 2020, 7694825. [Google Scholar] [CrossRef]
- Tinsley, G. 7 Benefits of High-Intensity Interval Training (HIIT). Healthline. 2 June 2017. Available online: https://www.healthline.com/nutrition/benefits-of-hiit (accessed on 13 January 2025).
- Kirwan, J.P.; Sacks, J.; Nieuwoudt, S. The Essential Role of Exercise in the Management of Type 2 Diabetes. Clevel. Clin. J. Med. 2018, 84, 15–21. [Google Scholar] [CrossRef]
- Dludla, P.V.; Mabhida, S.E.; Ziqubu, K.; Nkambule, B.B.; Mazibuko-Mbeje, S.E.; Hanser, S.; Basson, A.K.; Pheiffer, C.; Kengne, A.P. Pancreatic β-cell dysfunction in type 2 diabetes: Implications of inflammation and oxidative stress. World J. Diabetes 2023, 14, 130–146. [Google Scholar] [CrossRef]
- Małkowska, P. Positive Effects of Physical Activity on Insulin Signaling. Curr. Issues Mol. Biol. 2024, 46, 5467–5487. [Google Scholar] [CrossRef]
- Richter, E.A. Is GLUT4 translocation the answer to exercise stimulated muscle glucose uptake? Am. J. Physiol.-Endocrinol. Metab. 2021, 320, E240–E243. [Google Scholar] [CrossRef]
- Colberg, S.R.; Sigal, R.J.; Fernhall, B.; Regensteiner, J.G.; Blissmer, B.J.; Rubin, R.R.; Chasan-Taber, L.; Albright, A.L.; Braun, B. Exercise and Type 2 Diabetes: The American College of Sports Medicine and the American Diabetes Association: Joint position statement. Diabetes Care 2010, 33, 147–167. [Google Scholar] [CrossRef]
- Mathur, N.; Pedersen, B.K. Exercise as a Mean to Control Low-Grade Systemic Inflammation. Mediat. Inflamm. 2008, 2008, 109502. [Google Scholar] [CrossRef] [PubMed]
- Flynn, M.G.; McFarlin, B.K.; Markofski, M.M. State of the Art Reviews: The Anti-Inflammatory Actions of Exercise Training. Am. J. Lifestyle Med. 2007, 1, 220–235. [Google Scholar] [CrossRef]
- Rao, M. How Exercise Impacts Cholesterol and Heart Health? 2024. Available online: https://continentalhospitals.com/blog/how-exercise-impacts-cholesterol-and-heart-health/ (accessed on 11 October 2024).
- Muscella, A.; Stefàno, E.; Lunetti, P.; Capobianco, L.; Marsigliante, S. The Regulation of Fat Metabolism during Aerobic Exercise. Biomolecules 2020, 10, 1699. [Google Scholar] [CrossRef]
- Mann, S.; Beedie, C.; Jimenez, A. Differential Effects of Aerobic Exercise, Resistance Training and Combined Exercise Modalities on Cholesterol and the Lipid Profile: Review, Synthesis and Recommendations. Sports Med. 2013, 44, 211–221. [Google Scholar] [CrossRef]
- Westcott, W.L. Resistance training is medicine: Effects of strength training on health. Curr. Sports Med. Rep. 2012, 11, 209–216. [Google Scholar] [CrossRef] [PubMed]
- Nazir, A.; Heryaman, H.; Juli, C.; Ugusman, A.; Martha, J.W.; Moeliono, M.A.; Atik, N. Resistance Training in Cardiovascular Diseases: A Review on Its Effectiveness in Controlling Risk Factors. Integr. Blood Press. Control 2024, 17, 21–37. [Google Scholar] [CrossRef]
- Willis, L.H.; Slentz, C.A.; Bateman, L.A.; Shields, A.T.; Piner, L.W.; Bales, C.W.; Houmard, J.A.; Kraus, W.E. Effects of aerobic and/or resistance training on body mass and fat mass in overweight or obese adults. J. Appl. Physiol. 2012, 113, 1831–1837. [Google Scholar] [CrossRef]
- Chomiuk, T.; Niezgoda, N.; Mamcarz, A.; Śliż, D. Physical activity in metabolic syndrome. Front. Physiol. 2024, 15, 1365761. [Google Scholar] [CrossRef]
- Püschel, G.P.; Klauder, J.; Henkel, J. Macrophages, Low-Grade Inflammation, Insulin Resistance and Hyperinsulinemia: A Mutual Ambiguous Relationship in the Development of Metabolic Diseases. J. Clin. Med. 2022, 11, 4358. [Google Scholar] [CrossRef]
- Docherty, S.; Harley, R.; McAuley, J.J.; Crowe, L.A.; Pedret, C.; Kirwan, P.D.; Siebert, S.; Millar, N.L. The effect of exercise on cytokines: Implications for musculoskeletal health: A narrative review. BMC Sports Sci. Med. Rehabil. 2022, 14, 5. [Google Scholar] [CrossRef]
- Meng, Q.; Su, C.H. The Impact of Physical Exercise on Oxidative and Nitrosative Stress: Balancing the Benefits and Risks. Antioxidants 2024, 13, 573. [Google Scholar] [CrossRef] [PubMed]
- Simioni, C.; Zauli, G.; Martelli, A.M.; Vitale, M.; Sacchetti, G.; Gonelli, A.; Neri, L.M. Oxidative stress: Role of physical exercise and antioxidant nutraceuticals in adulthood and aging. Oncotarget 2018, 9, 17181. [Google Scholar] [CrossRef] [PubMed]
- Hardy, O.T.; Czech, M.P.; Corvera, S. What Causes the Insulin Resistance Underlying Obesity? Curr. Opin. Endocrinol. Diabetes Obes. 2012, 19, 81–87. [Google Scholar] [CrossRef] [PubMed]
- Atakan, M.M.; Koşar, Ş.N.; Güzel, Y.; Tin, H.T.; Yan, X. The Role of Exercise, Diet, and Cytokines in Preventing Obesity and Improving Adipose Tissue. Nutrients 2021, 13, 1459. [Google Scholar] [CrossRef]
- Thyfault, J.P.; Bergouignan, A. Exercise and metabolic health: Beyond skeletal muscle. Diabetologia 2020, 63, 1464–1474. [Google Scholar] [CrossRef]
- Francois, M.E.; Little, J.P. Effectiveness and Safety of High-Intensity Interval Training in Patients With Type 2 Diabetes. Diabetes Spectr. 2015, 28, 39–44. [Google Scholar] [CrossRef]
- Cassidy, S.; Thoma, C.; Houghton, D.; Trenell, M.I. High-intensity interval training: A review of its impact on glucose control and cardiometabolic health. Diabetologia 2016, 60, 7–23. [Google Scholar] [CrossRef]
- Richter, E.A.; Hargreaves, M. Exercise, GLUT4, and Skeletal Muscle Glucose Uptake. Physiol. Rev. 2013, 93, 993–1017. [Google Scholar] [CrossRef]
- Guo, Z.; Li, M.; Cai, J.; Gong, W.; Liu, Y.; Liu, Z. Effect of High-Intensity Interval Training vs. Moderate-Intensity Continuous Training on Fat Loss and Cardiorespiratory Fitness in the Young and Middle-Aged a Systematic Review and Meta-Analysis. Int. J. Environ. Res. Public Health 2023, 20, 4741. [Google Scholar] [CrossRef]
- Song, X.; Cui, X.; Su, W.; Shang, X.; Tao, M.; Wang, J.; Liu, C.; Sun, Y.; Yun, H. Comparative effects of high-intensity interval training and moderate-intensity continuous training on weight and metabolic health in college students with obesity. Sci. Rep. 2024, 14, 16558. [Google Scholar] [CrossRef]
- Alahmari, L.A. Dietary fiber influence on overall health, with an emphasis on CVD, diabetes, obesity, colon cancer, and inflammation. Front. Nutr. 2024, 11, 1510564. [Google Scholar] [CrossRef] [PubMed]
- Kolnes, K.J.; Petersen, M.H.; Lien-Iversen, T.; Højlund, K.; Jensen, J. Effect of Exercise Training on Fat Loss—Energetic Perspectives and the Role of Improved Adipose Tissue Function and Body Fat Distribution. Front. Physiol. 2021, 12, 737709. [Google Scholar] [CrossRef] [PubMed]
- Lee, J.; Kim, D.; Kim, C. Resistance Training for Glycemic Control, Muscular Strength, and Lean Body Mass in Old Type 2 Diabetic Patients: A Meta-Analysis. Diabetes Ther. 2017, 8, 459–473. [Google Scholar] [CrossRef] [PubMed]
- Riccardi, G.; Rivellese, A.A. Effects of dietary fiber and carbohydrate on glucose and lipoprotein metabolism in diabetic patients. Diabetes Care 1991, 14, 1115–1125. [Google Scholar] [CrossRef]
- Mayo Clinic Staff. Dietary Fiber: Essential for a Healthy Diet. 4 November 2024. Available online: https://www.mayoclinic.org/healthy-lifestyle/nutrition-and-healthy-eating/in-depth/fiber/art-20043983 (accessed on 17 September 2024).
- Williamson, G.; Sheedy, K. Effects of Polyphenols on Insulin Resistance. Nutrients 2020, 12, 3135. [Google Scholar] [CrossRef]
- Richter, E.A.; Derave, W.; Wojtaszewski, J.F.P. Glucose, Exercise and insulin: Emerging Concepts. J. Physiol. 2001, 535, 313–322. [Google Scholar] [CrossRef]
- Barnard, N.D.; Goldman, D.M.; Loomis, J.F.; Kahleova, H.; Levin, S.M.; Neabore, S.; Batts, T.C. Plant-Based Diets for Cardiovascular Safety and Performance in Endurance Sports. Nutrients 2019, 11, 130. [Google Scholar] [CrossRef]
- Casey, L. The Benefits of Plant-Based Nutrition: Treatment and Prevention of Cardiovascular Disease. American College of Lifestyle Medicine. 1 March 2023. Available online: https://lifestylemedicine.org/articles/benefits-plant-based-nutrition-cardiovascular-disease/ (accessed on 17 September 2024).
- Iqbal, I.; Wilairatana, P.; Saqib, F.; Nasir, B.; Wahid, M.; Latif, M.F.; Iqbal, A.; Naz, R.; Mubarak, M.S. Plant Polyphenols and Their Potential Benefits on Cardiovascular Health: A Review. Molecules 2023, 28, 6403. [Google Scholar] [CrossRef]
- Nystoriak, M.A.; Bhatnagar, A. Cardiovascular Effects and Benefits of Exercise. Front. Cardiovasc. Med. 2018, 5, 408204. [Google Scholar] [CrossRef]
- Green, D.J.; Maiorana, A.; O’Driscoll, G.; Taylor, R. Effect of exercise training on endothelium-derived nitric oxide function in humans. J. Physiol. 2004, 561, 1–25. [Google Scholar] [CrossRef]
- Kim, B.S.; Yu, M.Y.; Shin, J. Effect of low sodium and high potassium diet on lowering blood pressure and cardiovascular events. Clin. Hypertens. 2024, 30, 2. [Google Scholar] [CrossRef] [PubMed]
- Barone Gibbs, B.; Hivert, M.F.; Jerome, G.J.; Kraus, W.E.; Rosenkranz, S.K.; Schorr, E.N.; Spartano, N.L.; Lobelo, F. Physical activity as a critical component of first-line treatment for elevated blood pressure or cholesterol: Who, what, and how?: A scientific statement from the American Heart Association. Hypertension 2021, 78, e26–e37. [Google Scholar] [CrossRef] [PubMed]
- Ayaz, A.; Zaman, W.; Radák, Z.; Gu, Y. Harmony in Motion: Unraveling the Nexus of Sports, Plant-Based Nutrition, and Antioxidants for Peak Performance. Antioxidants 2024, 13, 437. [Google Scholar] [CrossRef] [PubMed]
- Yahfoufi, N.; Alsadi, N.; Jambi, M.; Matar, C. The Immunomodulatory and Anti-Inflammatory Role of Polyphenols. Nutrients 2018, 10, 1618. [Google Scholar] [CrossRef]
- Bernecker, C.; Scherr, J.; Schinner, S.; Braun, S.; Scherbaum, W.A.; Halle, M. Evidence for an exercise induced increase of TNF-α and IL-6 in marathon runners. Scand. J. Med. Sci. Sports 2011, 23, 207–214. [Google Scholar] [CrossRef]
- Powell-Wiley, T.M.; Poirier, P.; Burke, L.E.; Després, J.P.; Gordon-Larsen, P.; Lavie, C.J.; Lear, S.A.; Ndumele, C.E.; Neeland, I.J.; Sanders, P.; et al. Obesity and Cardiovascular disease: A Scientific Statement from the American Heart Association. Circulation 2021, 143, 984–1010. [Google Scholar] [CrossRef]
- Han, T.S.; Lean, M.E. A clinical perspective of obesity, metabolic syndrome and cardiovascular disease. JRSM Cardiovasc. Dis. 2016, 5, 204800401663337. [Google Scholar] [CrossRef]
- Najjar, R.; Feresin, R. Plant-Based Diets in the Reduction of Body Fat: Physiological Effects and Biochemical Insights. Nutrients 2019, 11, 2712. [Google Scholar] [CrossRef]
- Contreras, F.; Al-Najim, W.; le Roux, C.W. Health Benefits Beyond the Scale: The Role of Diet and Nutrition During Weight Loss Programmes. Nutrients 2024, 16, 3585. [Google Scholar] [CrossRef]
- Magkos, F.; Yannakoulia, M.; Chan, J.L.; Mantzoros, C.S. Management of the Metabolic Syndrome and Type 2 Diabetes Through Lifestyle Modification. Annu. Rev. Nutr. 2009, 29, 223–256. [Google Scholar] [CrossRef]
- Craig, W.J.; Mangels, A.R.; Fresán, U.; Marsh, K.; Miles, F.L.; Saunders, A.V.; Haddad, E.H.; Heskey, C.E.; Johnston, P.; Larson-Meyer, E.; et al. The Safe and Effective Use of Plant-Based Diets with Guidelines for Health Professionals. Nutrients 2021, 13, 4144. [Google Scholar] [CrossRef] [PubMed]
- Domosławska-Żylińska, K.; Łopatek, M.; Krysińska-Pisarek, M.; Sugay, L. Barriers to Adherence to Healthy Diet and Recommended Physical Activity Perceived by the Polish Population. J. Clin. Med. 2023, 13, 22. [Google Scholar] [CrossRef] [PubMed]
- Durkalec-Michalski, K.; Domagalski, A.; Główka, N.; Kamińska, J.; Szymczak, D.; Podgórski, T. Effect of a Four-Week Vegan Diet on Performance, Training Efficiency and Blood Biochemical Indices in CrossFit-Trained Participants. Nutrients 2022, 14, 894. [Google Scholar] [CrossRef]
- Gardner, B.; Lally, P.; Wardle, J. Making health habitual: The psychology of “habit-formation” and general practice. Br. J. Gen. Pract. 2012, 62, 664–666. [Google Scholar] [CrossRef] [PubMed]
- Bertz, F.; Sparud-Lundin, C.; Winkvist, A. Transformative Lifestyle Change: Key to sustainable weight loss among women in a post-partum diet and exercise intervention. Matern. Child Nutr. 2013, 11, 631–645. [Google Scholar] [CrossRef]
- McManus, K. What Is a Plant-Based Diet and Why Should You Try It? Harvard Health Blog. 28 March 2024. Available online: https://www.health.harvard.edu/blog/what-is-a-plant-based-diet-and-why-should-you-try-it-2018092614760 (accessed on 22 December 2024).
- Atakan, M.M.; Li, Y.; Koşar, Ş.N.; Turnagöl, H.H.; Yan, X. Evidence-Based Effects of High-Intensity Interval Training on Exercise Capacity and Health: A Review with Historical Perspective. Int. J. Environ. Res. Public Health 2021, 18, 7201. [Google Scholar] [CrossRef]
- Cavallo, M.; Morgana, G.; Dozzani, I.; Gatti, A.; Vandoni, M.; Pippi, R.; Pucci, G.; Vaudo, G.; Fanelli, C.G. Unraveling Barriers to a Healthy Lifestyle: Understanding Barriers to Diet and Physical Activity in Patients with Chronic Non-Communicable Diseases. Nutrients 2023, 15, 3473. [Google Scholar] [CrossRef]
- Collado-Mateo, D.; Lavín-Pérez, A.M.; Peñacoba, C.; Del Coso, J.; Leyton-Román, M.; Luque-Casado, A.; Gasque, P.; Fernández-del-Olmo, M.Á.; Amado-Alonso, D. Key Factors Associated with Adherence to Physical Exercise in Patients with Chronic Diseases and Older Adults: An Umbrella Review. Int. J. Environ. Res. Public Health 2021, 18, 2023. [Google Scholar] [CrossRef]

| Dietary Pattern | Macronutrient Composition | Effects on Insulin Sensitivity | Effects on Lipid Profiles | Effects on Inflammation |
|---|---|---|---|---|
| Vegan | High carb, moderate protein, low fat | Strong improvement due to high fiber, low glycemic load [5,6,14,15] | ↓ LDL, ↑ HDL, ↓ total cholesterol [5,6,14] | ↓ CRP, ↑ antioxidant capacity [6,9,14] |
| Vegetarian | Moderate carb, moderate protein, moderate fat | Moderate improvement due to some animal product inclusion [5,7] | ↓ LDL, moderate effect on HDL [5,7,16,17] | Moderate reduction in inflammatory markers [7,14] |
| Mediterranean (Plant-Focused) | Moderate carb, high unsaturated fat | Significant improvement due to polyphenols and unsaturated fats [10,14,18] | ↓ LDL, ↑ HDL, ↓ triglycerides [16,17,18] | Strong anti-inflammatory effects [10,14,19] |
| Flexitarian | Balanced macronutrient intake | Moderate improvement due to flexible plant intake [5,12] | Moderate reduction in LDL, slight increase in HDL [5,13,20] | Mild to moderate anti-inflammatory benefits [5,12,21] |
| Whole-Food Plant-Based | High fiber, low processed food | Strongest improvement due to high fiber and nutrient density [5,6,14,21] | Strongest reduction in LDL and triglycerides [14,21] | Strongest reduction in systemic inflammation [14,21] |
| Food | Primary Nutrients | Metabolic Benefits | Calorie Density (kcal/g) |
|---|---|---|---|
| Kale | Magnesium, vitamin K, polyphenols | Supports blood pressure, reduces inflammation, improves endothelial function | 50 |
| Lentils | Plant-based protein, fiber, iron | Improves satiety, stabilizes glucose, supports muscle maintenance | 120 |
| Avocado | Monounsaturated fats, potassium, fiber | Improves lipid profiles, enhances satiety, regulates blood pressure | 160 |
| Oats | Soluble fiber (beta-glucan), manganese | Lowers LDL cholesterol, improves glycemic control | 370 |
| Blueberries | Polyphenols (anthocyanins), vitamin C | Antioxidant effects, reduces oxidative stress and inflammation | 60 |
| Tofu | Plant-based protein, isoflavones, calcium | Aids in muscle maintenance, supports cardiovascular health | 150 |
| Chia Seeds | Omega-3 fatty acids, fiber, antioxidants | Reduces triglycerides, improves insulin sensitivity | 480 |
| Sweet Potatoes | Beta-carotene, vitamin C, fiber | Supports immune function, regulates glucose, promotes gut health | 90 |
| Walnuts | Omega-3 fatty acids, antioxidants, protein | Reduces inflammation, improves lipid profile | 660 |
| Black Beans | Fiber, protein, folate, iron | Enhances glycemic control, promotes satiety, improves gut microbiota | 140 |
| Exercise Type | Impact on Insulin Sensitivity | Impact on Lipid Profile | Impact on Body Composition | Impact on Inflammation |
|---|---|---|---|---|
| Aerobic (Running, Cycling) | ↑ GLUT4 translocation, ↑ glucose uptake [53,55] | ↓ LDL, ↓ triglycerides, ↑ HDL [55] | ↓ Visceral fat, improved BMI [53,54] | ↓ CRP, IL-6, improved endothelial function [53,54] |
| Resistance Training | ↑ Muscle glucose uptake, ↑ insulin efficiency [56] | ↑ HDL, ↓ LDL, ↓ triglycerides [55,56] | ↑ Lean muscle mass, ↑ resting metabolic rate [55,56] | ↓ TNF-α, ↑ IL-10, reduced inflammation [55,56] |
| HIIT | ↑ Mitochondrial function, ↑ metabolic flexibility [57] | Rapid fat oxidation, ↑ HDL [55,56,57] | Rapid fat loss, esp. visceral fat [57] | Strong anti-inflammatory response [57] |
| Functional Training | ↑ Insulin sensitivity via dynamic movement [55] | Moderate lipid improvements [53,54,55] | ↑ Strength, ↓ fat mass, improved mobility [53,54] | Moderate anti-inflammatory effects [53,57] |
| Combined Effect | Mechanism | Supporting Reference(s) |
|---|---|---|
| Enhanced insulin sensitivity | ↑ GLUT4 translocation, ↓ insulin resistance, ↑ fiber and polyphenols | [15,26,29] |
| Improved lipid metabolism | ↓ LDL and triglycerides, ↑ HDL, ↓ saturated fat intake | [16,17,20,37,67] |
| Reduced systemic inflammation | ↓ TNF-α, IL-6; ↑ IL-10; ↑ antioxidants and SCFA production | [19,43,45,64] |
| Lower visceral fat | ↑ fat oxidation, ↓ glycemic spikes, ↑ satiety, ↑ lean muscle mass | [52,68,70,78] |
| Factor | Description | Supporting Reference(s) |
|---|---|---|
| Mutual reinforcement | Diet and exercise promote each other’s success | [9,50,107] |
| Improved food choices | Exercise increases preference for whole foods | [107,108] |
| Enhanced energy and mood | Plant-based diets and regular activity support psychological well-being | [108,109] |
| Social support and accessibility | Key to sustaining long-term behavior changes | [110,111,112,113,114] |
| Habit formation and motivation | Small consistent changes reinforce health behaviors | [109,110] |
Disclaimer/Publisher’s Note: The statements, opinions and data contained in all publications are solely those of the individual author(s) and contributor(s) and not of MDPI and/or the editor(s). MDPI and/or the editor(s) disclaim responsibility for any injury to people or property resulting from any ideas, methods, instructions or products referred to in the content. |
© 2025 by the authors. Licensee MDPI, Basel, Switzerland. This article is an open access article distributed under the terms and conditions of the Creative Commons Attribution (CC BY) license (https://creativecommons.org/licenses/by/4.0/).
Share and Cite
Stavitz, J.; Porcelli, R.; Gentile, J. The Role of Plant-Based Nutrition and Exercise in Metabolic Syndrome: A Narrative Review. Nutrients 2025, 17, 1498. https://doi.org/10.3390/nu17091498
Stavitz J, Porcelli R, Gentile J. The Role of Plant-Based Nutrition and Exercise in Metabolic Syndrome: A Narrative Review. Nutrients. 2025; 17(9):1498. https://doi.org/10.3390/nu17091498
Chicago/Turabian StyleStavitz, James, Ryan Porcelli, and Jennifer Gentile. 2025. "The Role of Plant-Based Nutrition and Exercise in Metabolic Syndrome: A Narrative Review" Nutrients 17, no. 9: 1498. https://doi.org/10.3390/nu17091498
APA StyleStavitz, J., Porcelli, R., & Gentile, J. (2025). The Role of Plant-Based Nutrition and Exercise in Metabolic Syndrome: A Narrative Review. Nutrients, 17(9), 1498. https://doi.org/10.3390/nu17091498

