Gut Microbiome Composition and Variance Are Modified by Degree of Growth Failure in Preterm Infants: A Prospective Study
Abstract
1. Introduction
2. Materials and Methods
2.1. Patients and Study Design
2.2. Sample Collection and Isolation of Fecal Genomic DNA
2.3. Consent
2.4. Statistical Analysis of Microbiome Data
2.4.1. Alpha and Beta Diversity Analysis
2.4.2. Clustering Analysis
3. Results
3.1. Infant Characteristics
3.2. Microbiome Analysis
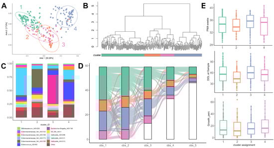
3.3. Growth Status and Individual Differences Contribute to Distinct Components of Neonate Microbiome Variability and Development
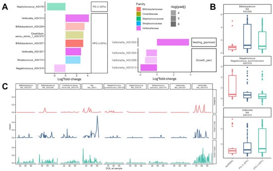
3.4. Keystone Taxa in the Infant Microbiome Show Different Temporal Dynamics in Relation to Preterm Growth Status
3.5. The Preterm Microbiota Fluctuates Between Multiple Steady States Across Early Life
4. Discussion
5. Limitations
6. Conclusions
Supplementary Materials
Author Contributions
Funding
Institutional Review Board Statement
Informed Consent Statement
Data Availability Statement
Acknowledgments
Conflicts of Interest
References
- Fenton, T.R.; Merlino Barr, S.; Elmrayed, S.; Alshaikh, B. Expected and Desirable Preterm and Small Infant Growth Patterns. Adv. Nutr. 2024, 15, 100220. [Google Scholar] [CrossRef] [PubMed]
- Chan, S.H.T.; Johnson, M.J.; Leaf, A.A.; Vollmer, B. Nutrition and neurodevelopmental outcomes in preterm infants: A systematic review. Acta Paediatr. 2016, 105, 587–599. [Google Scholar] [CrossRef] [PubMed]
- Ehrenkranz, R.A. Early nutritional support and outcomes in ELBW infants. Early Hum. Dev. 2010, 86 (Suppl. 1), 21–25. [Google Scholar] [CrossRef] [PubMed]
- Neves, L.L.; Hair, A.B.; Preidis, G.A. A systematic review of associations between gut microbiota composition and growth failure in preterm neonates. Gut Microbes 2023, 15, 2190301. [Google Scholar] [CrossRef] [PubMed]
- Fenton, T.R.; Nasser, R.; Eliasziw, M.; Kim, J.H.; Bilan, D.; Sauve, R. Validating the weight gain of preterm infants between the reference growth curve of the fetus and the term infant. BMC Pediatr. 2013, 13, 92. [Google Scholar] [CrossRef] [PubMed]
- Ben, X.M. Nutritional management of newborn infants: Practical guidelines. World J. Gastroenterol. 2008, 14, 6133–6139. [Google Scholar] [CrossRef] [PubMed]
- Subramanian, S.; Huq, S.; Yatsunenko, T.; Haque, R.; Mahfuz, M.; Alam, M.A.; Benezra, A.; DeStefano, J.; Meier, M.F.; Muegge, B.D.; et al. Persistent gut microbiota immaturity in malnourished Bangladeshi children. Nature 2014, 510, 417–421. [Google Scholar] [CrossRef] [PubMed]
- Blanton, L.V.; Charbonneau, M.R.; Salih, T.; Barratt, M.J.; Venkatesh, S.; Ilkaveya, O.; Subramanian, S.; Manary, M.J.; Trehan, I.; Jorgensen, J.M.; et al. Gut bacteria that prevent growth impairments transmitted by microbiota from malnourished children. Science 2016, 351, aad3311. [Google Scholar] [CrossRef] [PubMed]
- Li, F.; Hooi, S.L.; Choo, Y.M.; Teh, C.S.J.; Toh, K.Y.; Lim, L.W.Z.; Lee, Y.Q.; Chong, C.W.; Kamar, A.A. Progression of gut microbiome in preterm infants during the first three months. Sci. Rep. 2025, 15, 12104. [Google Scholar] [CrossRef] [PubMed]
- Younge, N.E.; Newgard, C.B.; Cotten, C.M.; Goldberg, R.N.; Muehlbauer, M.J.; Bain, J.R.; Stevens, R.D.; O’cOnnell, T.M.; Rawls, J.F.; Seed, P.C.; et al. Disrupted Maturation of the Microbiota and Metabolome among Extremely Preterm Infants with Postnatal Growth Failure. Sci. Rep. 2019, 9, 8167. [Google Scholar] [CrossRef] [PubMed]
- Le Gall, M.; Gallois, M.; Sève, B.; Louveau, I.; Holst, J.J.; Oswald, I.P.; Lallès, J.-P.; Guilloteau, P. Comparative effect of orally administered sodium butyrate before or after weaning on growth and several indices of gastrointestinal biology of piglets. Br. J. Nutr. 2009, 102, 1285–1296. [Google Scholar] [CrossRef] [PubMed]
- Tyagi, A.M.; Yu, M.; Darby, T.M.; Vaccaro, C.; Li, J.-Y.; Owens, J.A.; Hsu, E.; Adams, J.; Weitzmann, M.N.; Jones, R.M.; et al. The Microbial Metabolite Butyrate Stimulates Bone Formation via T Regulatory Cell-Mediated Regulation of WNT10B Expression. Immunity 2018, 49, 1116–1131.e7. [Google Scholar] [CrossRef] [PubMed]
- Charbonneau, M.R.; O’Donnell, D.; Blanton, L.V.; Totten, S.M.; Davis, J.C.C.; Barratt, M.J.; Cheng, J.; Guruge, J.; Talcott, M.; Bain, J.R.; et al. Sialylated Milk Oligosaccharides Promote Microbiota-Dependent Growth in Models of Infant Undernutrition. Cell 2016, 164, 859–871. [Google Scholar] [CrossRef] [PubMed]
- Francella, C.; Green, M.; Caspani, G.; Lai, J.K.Y.; Rilett, K.C.; Foster, J.A. Microbe–Immune–Stress Interactions Impact Behaviour during Postnatal Development. Int. J. Mol. Sci. 2022, 23, 15064. [Google Scholar] [CrossRef] [PubMed]
- Mohammadi, F.; Green, M.; Tolsdorf, E.; Greffard, K.; Leclercq, M.; Bilodeau, J.-F.; Droit, A.; Foster, J.; Bertrand, N.; Rudkowska, I. Industrial and Ruminant Trans-Fatty Acids-Enriched Diets Differentially Modulate the Microbiome and Fecal Metabolites in C57BL/6 Mice. Nutrients 2023, 15, 1433. [Google Scholar] [CrossRef] [PubMed]
- Vieira-Silva, S.; Falony, G.; Darzi, Y.; Lima-Mendez, G.; Yunta, R.G.; Okuda, S.; Vandeputte, D.; Valles-Colomer, M.; Hildebrand, F.; Chaffron, S.; et al. Species-function relationships shape ecoloical properties of the human gut microbiome. Nat. Microbiol. 2016, 1, 16088. [Google Scholar] [CrossRef]
- Gasparrini, A.J.; Crofts, T.S.; Gibson, M.K.; Tarr, P.I.; Warner, B.B.; Dantas, G. Antibiotic perturbation of the preterm infant gut micro biome and resistome. Gut. Microbes 2016, 7, 443–449. [Google Scholar] [CrossRef] [PubMed]
- Gibson, M.K.; Wang, B.; Ahmadi, S.; Burnham, C.-A.D.; Tarr, P.I.; Warner, B.B.; Dantas, G. Developmental dynamics of the preterm infant gut microbiota and antibiotic resistome. Nat. Microbiol. 2016, 1, 16024. [Google Scholar] [CrossRef] [PubMed]
- Pyle, A.K.; Cantey, J.B.; Brown, L.S.; Heyne, R.J.; Wozniak, P.S.; Heyne, E.; Holcombe, A.; Brammer, E.M.; Lair, C.S.; Sánchez, P.J. Antibiotic exposure and growth patterns in preterm, very low birth weight infants. Matern. Health Neonatol. Perinatol. 2021, 7, 7. [Google Scholar] [CrossRef] [PubMed]
- Xiu, W.; Lin, J.; Hu, Y.; Tang, H.; Wu, S.; Yang, C. Assessing multiple factors affecting the gut microbiome structure of very preterm infants. Braz. J. Med. Biol. Res. Rev. Bras. Pesqui. Medicas. E Biol. 2023, 56, e13186. [Google Scholar] [CrossRef] [PubMed]



| Gestational Age (weeks): mean (range) | 26 + 6 (22 + 6–28 + 6) |
| Birth weight (grams): mean (range) | 971 (450–1700) |
| AGA: n (%) | 86 (80%) |
| SGA: n (%) | 8 (7%) |
| LGA: n (%) | 14(13%) |
| Gender: n (% male) | 37 (32%) |
| Ethnicity: n (% Hispanic) | 70 (65%) |
| Mode of Delivery: n (% C-section) | 50 (46%) |
| Singleton: n (%) | 82 (76%) |
| IUGR: n (%) | 4 (4%) |
| Diagnoses during study total period: | |
| Necrotizing Enterocolitis (NEC); Any stage | 4 (4%) |
| Bronchopulmonary Dysplasia (BPD); Any severity | 80 (74%) |
| Patent Ductus arteriosus (PDA); Any severity | 26 (24%) |
| Intraventricular Hemorrhage (IVH); Any grade | 31 (29%) |
| % grade 3–4 | 4 (4%) |
| Retinopathy of Prematurity (ROP); Any stage ever | 70 (65%) |
| % stage 3: | 14 (13%) |
| Normal Growth n = 37 | Poor Growth n = 56 | Very Poor Growth n = 170 | p Value * | |
|---|---|---|---|---|
| Gestational Age (weeks): mean ± standard deviation | 26 ± 2 | 27 ± 2 | 27 ± 2 | 0.03 |
| Male: n (%) | 13 (35) | 19 (34) | 55 (33) | 0.95 |
| Race/Ethnicity: n (%) | 0.57 | |||
| White NH | 3 (8) | 1 (2) | 6 (4) | |
| Black NH | 11 (30) | 19 (34) | 42 (25) | |
| Hispanic | 23 (62) | 36 (64) | 120 (71) | |
| Asian NH | 0 (0) | 0 (0) | 1 (1) | |
| Birth weight (grams): | 0.80 0.58 | |||
| Mean ± standard deviation | 957 ± 269 | 977 ± 253 | 950 ± 257 | |
| AGA: n (%) | 31 (84) | 45 (80) | 127 (75) | |
| SGA: n (%) | 4 (11) | 6 (11) | 18 (11) | |
| LGA: n (%) | 2 (5) | 5 (9) | 24 (14) | |
| C-section: n (%) | 23 (62) | 35 (63) | 102 (60) | 0.95 |
| Singleton: n (%) | 30 (81) | 33 (59) | 128 (76) | 0.02 |
| Intrauterine Growth Restriction (IUGR): n (%) | 0 (0) | 5 (9) | 7 (4) | 0.12 |
| Feeding Regimen at time of Sample: n (%) | 0.18 | |||
| EBM/DBM + fortifier: | 28 (76) | 49 (88) | 124 (73) | |
| EBM/DBM/Formula + fortifier: | 1 (3) | 2 (4) | 14 (8) | |
| Formula only: | 8 (22) | 5 (9) | 31 (18) | |
| Antibiotics given; | ||||
| At birth: n (%) | 37 (100) | 56 (100) | 169 (100) | N/A |
| Within 7 days of sample: | 4 (11) | 1 (2) | 6 (4) | 0.08 |
Disclaimer/Publisher’s Note: The statements, opinions and data contained in all publications are solely those of the individual author(s) and contributor(s) and not of MDPI and/or the editor(s). MDPI and/or the editor(s) disclaim responsibility for any injury to people or property resulting from any ideas, methods, instructions or products referred to in the content. |
© 2025 by the authors. Licensee MDPI, Basel, Switzerland. This article is an open access article distributed under the terms and conditions of the Creative Commons Attribution (CC BY) license (https://creativecommons.org/licenses/by/4.0/).
Share and Cite
Stumpf, K.A.; Green, M.; Niu, X.; Lu, D.; Gan, S.; Zhan, X.; Maxey, M.N.; Boren, M.; Nayak, S.P.; Jaleel, S.; et al. Gut Microbiome Composition and Variance Are Modified by Degree of Growth Failure in Preterm Infants: A Prospective Study. Nutrients 2025, 17, 3907. https://doi.org/10.3390/nu17243907
Stumpf KA, Green M, Niu X, Lu D, Gan S, Zhan X, Maxey MN, Boren M, Nayak SP, Jaleel S, et al. Gut Microbiome Composition and Variance Are Modified by Degree of Growth Failure in Preterm Infants: A Prospective Study. Nutrients. 2025; 17(24):3907. https://doi.org/10.3390/nu17243907
Chicago/Turabian StyleStumpf, Katherine A., Miranda Green, Xinying Niu, Dongmei Lu, Shuheng Gan, Xiaowei Zhan, Maricel N. Maxey, Monica Boren, Sujir Pritha Nayak, Sana Jaleel, and et al. 2025. "Gut Microbiome Composition and Variance Are Modified by Degree of Growth Failure in Preterm Infants: A Prospective Study" Nutrients 17, no. 24: 3907. https://doi.org/10.3390/nu17243907
APA StyleStumpf, K. A., Green, M., Niu, X., Lu, D., Gan, S., Zhan, X., Maxey, M. N., Boren, M., Nayak, S. P., Jaleel, S., Brown, L. S., Foster, J. A., & Mirpuri, J. (2025). Gut Microbiome Composition and Variance Are Modified by Degree of Growth Failure in Preterm Infants: A Prospective Study. Nutrients, 17(24), 3907. https://doi.org/10.3390/nu17243907

