Integrating 16S rRNA Gene Sequencing and Metabolomics Analysis to Reveal the Mechanism of L-Proline in Preventing Autism-like Behavior in Mice
Abstract
1. Introduction
2. Materials and Methods
2.1. Animals and Experimental Design
2.2. Behavioral Test
2.2.1. Open-Field Test
2.2.2. Self-Grooming Test
2.2.3. Three-Chambered Social Test
2.3. DNA Extraction and 16S rRNA Gene Sequencing
2.4. Untargeted Metabolomic Analysis
2.5. Statistical Analysis
3. Results
3.1. L-Proline Prevents Autism-like Behavior in the VPA-Induced ASD Mouse Model
3.2. L-Proline Modulates the Structure of Gut Microbiota in the VPA-Induced ASD Mouse Model
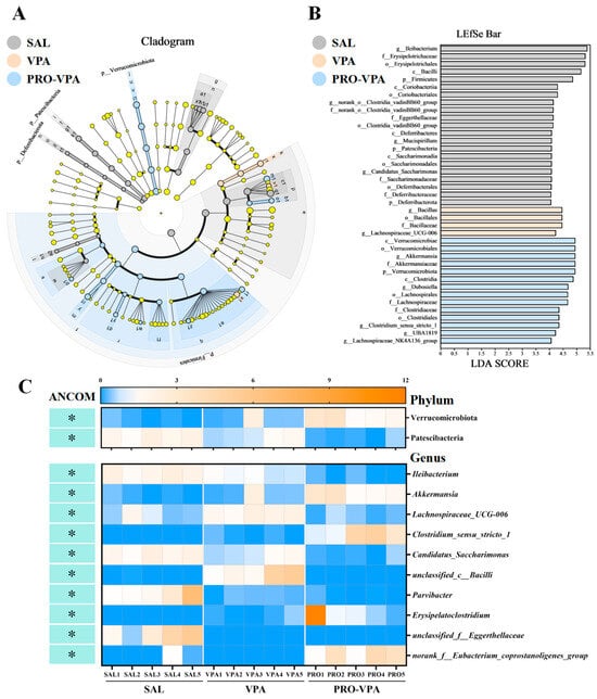
3.3. L-Proline Reshapes the Composition of Gut Microbiota in the VPA-Induced Mouse Model of ASD
3.4. L-Proline Changes the Contents of Metabolites in the Mouse Cecum
3.5. Pathway Enrichment Analysis of Metabolic Pathways
3.6. Correlation Analysis of Gut Microbiota and Metabolites
4. Discussion
5. Conclusions
Author Contributions
Funding
Institutional Review Board Statement
Informed Consent Statement
Data Availability Statement
Conflicts of Interest
References
- Lord, C.; Brugha, T.S.; Charman, T.; Cusack, J.; Dumas, G.; Frazier, T.; Jones, E.; Jones, R.M.; Pickles, A.; State, M.W.; et al. Autism spectrum disorder. Nat. Rev. Dis. Primers 2020, 6, 5. [Google Scholar] [CrossRef] [PubMed]
- Posar, A.; Resca, F.; Visconti, P. Autism according to diagnostic and statistical manual of mental disorders 5(th) edition: The need for further improvements. J. Pediatr. Neurosci. 2015, 10, 146–148. [Google Scholar] [CrossRef] [PubMed]
- Willsey, H.R.; Willsey, A.J.; Wang, B.; State, M.W. Genomics, convergent neuroscience and progress in understanding autism spectrum disorder. Nat. Rev. Neurosci. 2022, 23, 323–341. [Google Scholar] [CrossRef] [PubMed]
- Manghi, P.; Filosi, M.; Zolfo, M.; Casten, L.G.; Garcia-Valiente, A.; Mattevi, S.; Heidrich, V.; Golzato, D.; Perini, S.; Thomas, A.M.; et al. Large-scale metagenomic analysis of oral microbiomes reveals markers for autism spectrum disorders. Nat. Commun. 2024, 15, 9743. [Google Scholar] [CrossRef]
- Zeidan, J.; Fombonne, E.; Scorah, J.; Ibrahim, A.; Durkin, M.S.; Saxena, S.; Yusuf, A.; Shih, A.; Elsabbagh, M. Global prevalence of autism: A systematic review update. Autism Res. 2022, 15, 778–790. [Google Scholar] [CrossRef] [PubMed]
- LeClerc, S.; Easley, D. Pharmacological therapies for autism spectrum disorder: A review. P&T A Peer-Rev. J. Formul. Manag. 2015, 40, 389–397. [Google Scholar]
- Pietrucci, D.; Teofani, A.; Milanesi, M.; Fosso, B.; Putignani, L.; Messina, F.; Pesole, G.; Desideri, A.; Chillemi, G. Machine learning data analysis highlights the role of parasutterella and alloprevotella in autism spectrum disorders. Biomedicines 2022, 10, 2028. [Google Scholar] [CrossRef]
- Ristori, M.V.; Quagliariello, A.; Reddel, S.; Ianiro, G.; Vicari, S.; Gasbarrini, A.; Putignani, L. Autism, gastrointestinal symptoms and modulation of gut microbiota by nutritional interventions. Nutrients 2019, 11, 2812. [Google Scholar] [CrossRef] [PubMed]
- Dan, Z.; Mao, X.; Liu, Q.; Guo, M.; Zhuang, Y.; Liu, Z.; Chen, K.; Chen, J.; Xu, R.; Tang, J.; et al. Altered gut microbial profile is associated with abnormal metabolism activity of autism spectrum disorder. Gut Microbes 2020, 11, 1246–1267. [Google Scholar] [CrossRef] [PubMed]
- Li, Z.; Zhu, Y.; Gu, L.; Cheng, Y. Understanding autism spectrum disorders with animal models: Applications, insights, and perspectives. Zool. Res. 2021, 42, 800–824. [Google Scholar] [CrossRef]
- Palanivelu, L.; Chen, Y.; Chang, C.; Liang, Y.; Tseng, H.; Li, S.; Chang, C.; Lo, Y. Investigating brain-gut microbiota dynamics and inflammatory processes in an autistic-like rat model using mri biomarkers during childhood and adolescence. Neuroimage 2024, 302, 120899. [Google Scholar] [CrossRef] [PubMed]
- Yu, X.; Lv, Q.-Q.; You, C.; Zou, X.-B.; Deng, H.-Z. Reduction of essential amino acid levels and sex-specific alterations in serum amino acid concentration profiles in children with autism spectrum disorder. Psychiatry Res. 2021, 297, 113675. [Google Scholar] [CrossRef] [PubMed]
- Saleem, T.H.; Shehata, G.A.; Toghan, R.; Sakhr, H.M.; Bakri, A.H.; Desoky, T.; Hamdan, F.; Mohamed, N.F.; Hassan, M.H. Assessments of amino acids, ammonia and oxidative stress among cohort of egyptian autistic children: Correlations with electroencephalogram and disease severity. Neuropsychiatr. Dis. Treat. 2020, 16, 11–24. [Google Scholar] [CrossRef]
- Delaye, J.B.; Patin, F.; Lagrue, E.; Le Tilly, O.; Bruno, C.; Vuillaume, M.L.; Raynaud, M.; Benz-De, B.I.; Laumonnier, F.; Vourc’H, P.; et al. Post hoc analysis of plasma amino acid profiles: Towards a specific pattern in autism spectrum disorder and intellectual disability. Ann. Clin. Biochem. 2018, 55, 543–552. [Google Scholar] [CrossRef]
- Sharon, G.; Cruz, N.J.; Kang, D.W.; Gandal, M.J.; Wang, B.; Kim, Y.M.; Zink, E.M.; Casey, C.P.; Taylor, B.C.; Lane, C.J.; et al. Human gut microbiota from autism spectrum disorder promote behavioral symptoms in mice. Cell 2019, 177, 1600–1618. [Google Scholar] [CrossRef] [PubMed]
- Fang, J.; Geng, R.; Kang, S.; Huang, K.; Tong, T. Dietary l-proline supplementation ameliorates autism-like behaviors and modulates gut microbiota in the valproic acid-induced mouse model of autism spectrum disorder. Food Sci. Human Wellness 2024, 13, 2889–2905. [Google Scholar] [CrossRef]
- Panisi, C.; Guerini, F.R.; Abruzzo, P.M.; Balzola, F.; Biava, P.M.; Bolotta, A.; Brunero, M.; Burgio, E.; Chiara, A.; Clerici, M.; et al. Autism spectrum disorder from the womb to adulthood: Suggestions for a paradigm shift. J. Pers. Med. 2021, 11, 70. [Google Scholar] [CrossRef] [PubMed]
- Di Gesu, C.M.; Matz, L.M.; Bolding, I.J.; Fultz, R.; Hoffman, K.L.; Gammazza, A.M.; Petrosino, J.F.; Buffington, S.A. Maternal gut microbiota mediate intergenerational effects of high-fat diet on descendant social behavior. Cell Rep. 2022, 41, 111461. [Google Scholar] [CrossRef] [PubMed]
- Nearing, J.T.; Douglas, G.M.; Hayes, M.G.; MacDonald, J.; Desai, D.K.; Allward, N.; Jones, C.; Wright, R.J.; Dhanani, A.S.; Comeau, A.M.; et al. Microbiome differential abundance methods produce different results across 38 datasets. Nat. Commun. 2022, 13, 342. [Google Scholar] [CrossRef]
- Hara, Y.; Ago, Y.; Taruta, A.; Katashiba, K.; Hasebe, S.; Takano, E.; Onaka, Y.; Hashimoto, H.; Matsuda, T.; Takuma, K. Improvement by methylphenidate and atomoxetine of social interaction deficits and recognition memory impairment in a mouse model of valproic acid-induced autism. Autism Res. 2016, 9, 926–939. [Google Scholar] [CrossRef] [PubMed]
- Li, J.; Wang, H.; Qing, W.; Liu, F.; Zeng, N.; Wu, F.; Shi, Y.; Gao, X.; Cheng, M.; Li, H.; et al. Congenitally underdeveloped intestine drives autism-related gut microbiota and behavior. Brain Behav. Immun. 2022, 105, 15–26. [Google Scholar] [CrossRef]
- Xie, J.; Zhou, F.; Ouyang, L.; Li, Q.; Rao, S.; Su, R.; Yang, S.; Li, J.; Wan, X.; Yan, L.; et al. Insight into the effect of a heavy metal mixture on neurological damage in rats through combined serum metabolomic and brain proteomic analyses. Sci. Total Environ. 2023, 895, 165009. [Google Scholar] [CrossRef] [PubMed]
- Campolongo, M.; Kazlauskas, N.; Falasco, G.; Urrutia, L.; Salgueiro, N.; Hocht, C.; Depino, A.M. Sociability deficits after prenatal exposure to valproic acid are rescued by early social enrichment. Mol. Autism. 2018, 9, 36. [Google Scholar] [CrossRef] [PubMed]
- Liu, W.; Zhang, D.; Liu, X.; Cui, Y.; Zhang, Y.; Xiang, G.; Yu, M.; Wang, X.; Qiu, B.; Li, X. Rescue of social deficits by early-life melatonin supplementation through modulation of gut microbiota in a murine model of autism. Biomed. Pharmacother. 2022, 156, 113949. [Google Scholar] [CrossRef] [PubMed]
- Buffington, S.A.; Di Prisco, G.V.; Auchtung, T.A.; Ajami, N.J.; Petrosino, J.F.; Costa-Mattioli, M. Microbial reconstitution reverses maternal diet-induced social and synaptic deficits in offspring. Cell 2016, 165, 1762–1775. [Google Scholar] [CrossRef] [PubMed]
- Gupta, V.K.; Kim, M.; Bakshi, U.; Cunningham, K.Y.; Davis, J.R.; Lazaridis, K.N.; Nelson, H.; Chia, N.; Sung, J. A predictive index for health status using species-level gut microbiome profiling. Nat. Commun. 2020, 11, 4635. [Google Scholar] [CrossRef] [PubMed]
- Shen, L.; Yu, Y.; Zhou, Y.; Pruett-Miller, S.M.; Zhang, G.F.; Karner, C.M. Slc38a2 provides proline to fulfill unique synthetic demands arising during osteoblast differentiation and bone formation. Elife 2022, 11, e76963. [Google Scholar] [CrossRef]
- Faure, M.; Mettraux, C.; Moennoz, D.; Godin, J.; Vuichoud, J.; Rochat, F.; Breuille, D.; Obled, C.; Corthesy-Theulaz, I. Specific amino acids increase mucin synthesis and microbiota in dextran sulfate sodium-treated rats. J. Nutr. 2006, 136, 1558–1564. [Google Scholar] [CrossRef] [PubMed]
- Png, C.W.; Linden, S.K.; Gilshenan, K.S.; Zoetendal, E.G.; McSweeney, C.S.; Sly, L.I.; McGuckin, M.A.; Florin, T.H. Mucolytic bacteria with increased prevalence in ibd mucosa augment in vitro utilization of mucin by other bacteria. Am. J. Gastroenterol. 2010, 105, 2420–2428. [Google Scholar] [CrossRef] [PubMed]
- van Passel, M.W.; Kant, R.; Zoetendal, E.G.; Plugge, C.M.; Derrien, M.; Malfatti, S.A.; Chain, P.S.; Woyke, T.; Palva, A.; de Vos, W.M.; et al. The genome of akkermansia muciniphila, a dedicated intestinal mucin degrader, and its use in exploring intestinal metagenomes. PLoS ONE 2011, 6, e16876. [Google Scholar] [CrossRef]
- Luo, Y.; Lan, C.; Li, H.; Ouyang, Q.; Kong, F.; Wu, A.; Ren, Z.; Tian, G.; Cai, J.; Yu, B.; et al. Rational consideration of akkermansia muciniphila targeting intestinal health: Advantages and challenges. Npj Biofilms Microbomes 2022, 8, 81. [Google Scholar] [CrossRef] [PubMed]
- Wang, L.; Christophersen, C.T.; Sorich, M.J.; Gerber, J.P.; Angley, M.T.; Conlon, M.A. Low relative abundances of the mucolytic bacterium akkermansia muciniphila and bifidobacterium spp. In feces of children with autism. Appl. Environ. Microbiol. 2011, 77, 6718–6721. [Google Scholar] [CrossRef]
- Yan, J.; Sheng, L.; Li, H. Akkermansia muciniphila: Is it the holy grail for ameliorating metabolic diseases? Gut Microbes 2021, 13, 1984104. [Google Scholar] [CrossRef]
- Ahrens, A.P.; Hyotylainen, T.; Petrone, J.R.; Igelstrom, K.; George, C.D.; Garrett, T.J.; Oresic, M.; Triplett, E.W.; Ludvigsson, J. Infant microbes and metabolites point to childhood neurodevelopmental disorders. Cell 2024, 187, 1853–1873. [Google Scholar] [CrossRef] [PubMed]
- Ding, Y.; Bu, F.; Chen, T.; Shi, G.; Yuan, X.; Feng, Z.; Duan, Z.; Wang, R.; Zhang, S.; Wang, Q.; et al. A next-generation probiotic: Akkermansia muciniphila ameliorates chronic stress-induced depressive-like behavior in mice by regulating gut microbiota and metabolites. Appl. Microbiol. Biotechnol. 2021, 105, 8411–8426. [Google Scholar] [CrossRef] [PubMed]
- Miao, Z.; Chen, L.; Zhang, Y.; Zhang, J.; Zhang, H. Bifidobacterium animalis subsp. Lactis probio-m8 alleviates abnormal behavior and regulates gut microbiota in a mouse model suffering from autism. Msystems 2024, 9, e01013-23. [Google Scholar] [CrossRef] [PubMed]
- Gu, Y.; Han, Y.; Ren, S.; Zhang, B.; Zhao, Y.; Wang, X.; Zhang, S.; Qin, J. Correlation among gut microbiota, fecal metabolites and autism-like behavior in an adolescent valproic acid-induced rat autism model. Behav. Brain Res. 2022, 417, 113580. [Google Scholar] [CrossRef] [PubMed]
- Gu, Y.; Han, Y.; Liang, J.; Cui, Y.; Zhang, B.; Zhang, Y.; Zhang, S.; Qin, J. Sex-specific differences in the gut microbiota and fecal metabolites in an adolescent valproic acid-induced rat autism model. Front. Biosci. 2021, 26, 1585–1598. [Google Scholar] [CrossRef]
- Cruz, B.C.D.S.; Conceicao, L.L.D.; de Oliveira Mendes, T.A.; de Luces Fortes Ferreira, C.L.; Goncalves, R.V.; Peluzio, M.D.C.G. Use of the synbiotic vsl#3 and yacon-based concentrate attenuates intestinal damage and reduces the abundance of candidatus saccharimonas in a colitis-associated carcinogenesis model. Food Res. Int. 2020, 137, 109721. [Google Scholar] [PubMed]
- Butorac, K.; Novak, J.; Banic, M.; Pavunc, A.L.; Culjak, N.; Orsolic, N.; Odeh, D.; Perica, J.; Suskovic, J.; Kos, B. Modulation of the gut microbiota by the plantaricin-producing lactiplantibacillus plantarum d13, analysed in the dss-induced colitis mouse model. Int. J. Mol. Sci. 2023, 24, 15322. [Google Scholar] [CrossRef]
- Chen, Y.; Hsieh, A.; Wang, L.; Huang, Y.; Tsai, Y.; Tseng, W.; Kuo, Y.; Luo, S.; Yu, K.; Kuo, C. Fecal microbiota changes in nzb/w f1 mice after induction of lupus disease. Sci. Rep. 2021, 11, 22953. [Google Scholar] [CrossRef] [PubMed]
- Li, L.; Wang, X.; Zhou, Y.; Yan, N.; Gao, H.; Sun, X.; Zhang, C. Physalis alkekengi L. Calyx extract alleviates glycolipid metabolic disturbance and inflammation by modulating gut microbiota, fecal metabolites, and glycolipid metabolism gene expression in obese mice. Nutrients 2023, 15, 2507. [Google Scholar] [CrossRef]
- Dong, Y.; Wang, Y.; Zhang, F.; Ma, J.; Li, M.; Liu, W.; Yao, J.; Sun, M.; Cao, Y.; Liu, Y.; et al. Polysaccharides from gaultheria leucocarpa var. Yunnanensis (dbzp) alleviates rheumatoid arthritis through ameliorating gut microbiota. Int. J. Biol. Macromol. 2024, 281, 136250. [Google Scholar] [CrossRef] [PubMed]
- Yu, Y.; Zhao, F. Microbiota-gut-brain axis in autism spectrum disorder. J. Genet. Genom. 2021, 48, 755–762. [Google Scholar] [CrossRef] [PubMed]
- Li, Y.; Hu, W.; Lin, B.; Ma, T.; Zhang, Z.; Hu, W.; Zhou, R.; Kwok, L.Y.; Sun, Z.; Zhu, C.; et al. Omic characterizing and targeting gut dysbiosis in children with autism spectrum disorder: Symptom alleviation through combined probiotic and medium-carbohydrate diet intervention-a pilot study. Gut Microbes 2024, 16, 2434675. [Google Scholar] [CrossRef] [PubMed]
- Teichman, E.M.; O’Riordan, K.J.; Gahan, C.; Dinan, T.G.; Cryan, J.F. When rhythms meet the blues: Circadian interactions with the microbiota-gut-brain axis. Cell Metab. 2020, 31, 448–471. [Google Scholar] [CrossRef] [PubMed]
- Chen, Q.; Qiao, Y.; Xu, X.J.; You, X.; Tao, Y. Urine organic acids as potential biomarkers for autism-spectrum disorder in chinese children. Front. Cell Neurosci. 2019, 13, 150. [Google Scholar] [CrossRef] [PubMed]
- Kang, D.W.; Ilhan, Z.E.; Isern, N.G.; Hoyt, D.W.; Howsmon, D.P.; Shaffer, M.; Lozupone, C.A.; Hahn, J.; Adams, J.B.; Krajmalnik-Brown, R. Differences in fecal microbial metabolites and microbiota of children with autism spectrum disorders. Anaerobe 2018, 49, 121–131. [Google Scholar] [CrossRef]
- Mussap, M.; Noto, A.; Fanos, V. Metabolomics of autism spectrum disorders: Early insights regarding mammalian-microbial cometabolites. Expert Rev. Mol. Diagn. 2016, 16, 869–881. [Google Scholar] [CrossRef]
- Wang, M.; Wan, J.; Rong, H.; He, F.; Wang, H.; Zhou, J.; Cai, C.; Wang, Y.; Xu, R.; Yin, Z.; et al. Alterations in gut glutamate metabolism associated with changes in gut microbiota composition in children with autism spectrum disorder. Msystems 2019, 4, e00321-18. [Google Scholar] [CrossRef] [PubMed]
- Xu, X.J.; Cai, X.E.; Meng, F.C.; Song, T.J.; Wang, X.X.; Wei, Y.Z.; Zhai, F.J.; Long, B.; Wang, J.; You, X.; et al. Comparison of the metabolic profiles in the plasma and urine samples between autistic and typically developing boys: A preliminary study. Front. Psychiatry 2021, 12, 657105. [Google Scholar] [CrossRef] [PubMed]
- Liu, N.; Dai, Z.; Zhang, Y.; Jia, H.; Chen, J.; Sun, S.; Wu, G.; Wu, Z. Maternal l-proline supplementation during gestation alters amino acid and polyamine metabolism in the first generation female offspring of c57bl/6j mice. Amino Acids 2019, 51, 805–811. [Google Scholar] [CrossRef] [PubMed]
- Idrissi, A.E. Taurine regulation of neuroendocrine function. Adv. Exp. Med. Biol. 2019, 1155, 977–985. [Google Scholar] [PubMed]
- Park, E.; Cohen, I.; Gonzalez, M.; Castellano, M.R.; Flory, M.; Jenkins, E.C.; Brown, W.T.; Schuller-Levis, G. Is taurine a biomarker in autistic spectrum disorder? Adv. Exp. Med. Biol. 2017, 975, 3–16. [Google Scholar]
- Wu, G. Important roles of dietary taurine, creatine, carnosine, anserine and 4-hydroxyproline in human nutrition and health. Amino Acids 2020, 52, 329–360. [Google Scholar] [CrossRef] [PubMed]
- Liang, Z.K.; Xiong, W.; Wang, C.; Chen, L.; Zou, X.; Mai, J.W.; Dong, B.; Guo, C.; Xin, W.J.; Luo, D.X.; et al. Resolving neuroinflammatory and social deficits in asd model mice: Dexmedetomidine downregulates nf-kappab/il-6 pathway via alpha2ar. Brain Behav. Immun. 2024, 119, 84–95. [Google Scholar] [CrossRef] [PubMed]
- Loomes, R.; Hull, L.; Mandy, W.P.L. What is the male-to-female ratio in autism spectrum disorder? A systematic review and meta-analysis. J. Am. Acad. Child Adolesc. Psychiatr. 2017, 56, 466–474. [Google Scholar] [CrossRef]
- Tada, Y.; Yano, N.; Takahashi, H.; Yuzawa, K.; Ando, H.; Kubo, Y.; Nagasawa, A.; Ohashi, N.; Ogata, A.; Nakae, D. Toxicological evaluation of l-proline in a 90-day feeding study with fischer 344 rats. Regul. Toxicol. Pharmacol. 2010, 58, 114–120. [Google Scholar] [CrossRef]
- Reagan-Shaw, S.; Nihal, M.; Ahmad, N. Dose translation from animal to human studies revisited. Faseb J. 2008, 22, 659–661. [Google Scholar] [CrossRef]
- Hayasaka, S.; Saito, T.; Nakajima, H.; Takahashi, O.; Mizuno, K.; Tada, K. Clinical trials of vitamin B6 and proline supplementation for gyrate atrophy of the choroid and retina. Br. J. Ophthalmol. 1985, 69, 283–290. [Google Scholar] [CrossRef] [PubMed]
- Kwon, H.; Ford, S.P.; Bazer, F.W.; Spencer, T.E.; Nathanielsz, P.W.; Nijland, M.J.; Hess, B.W.; Wu, G.Y. Maternal nutrient restriction reduces concentrations of amino acids and polyamines in ovine maternal and fetal plasma and fetal fluids. Biol. Reprod. 2004, 71, 901–908. [Google Scholar] [CrossRef] [PubMed]
- Wu, G.; Bazer, F.W.; Datta, S.; Johnson, G.A.; Li, P.; Satterfield, M.C.; Spencer, T.E. Proline metabolism in the conceptus: Implications for fetal growth and development. Amino Acids 2008, 35, 691–702. [Google Scholar] [CrossRef]
- Liu, N.; Chen, J.; He, Y.; Jia, H.; Jiang, D.; Li, S.; Yang, Y.; Dai, Z.; Wu, Z.; Wu, G. Effects of maternal l-proline supplementation on inflammatory cytokines at the placenta and fetus interface of mice. Amino Acids 2020, 52, 587–596. [Google Scholar] [CrossRef] [PubMed]
- Ho, L.K.H.; Tong, V.J.W.; Syn, N.; Nagarajan, N.; Tham, E.H.; Tay, S.K.; Shorey, S.; Tambyah, P.A.; Law, E.C.N. Gut microbiota changes in children with autism spectrum disorder: A systematic review. Gut Pathog. 2020, 12, 6. [Google Scholar] [CrossRef]
- Shen, L.; Liu, X.; Zhang, H.; Lin, J.; Feng, C.; Iqbal, J. Biomarkers in autism spectrum disorders: Current progress. Clin. Chim. Acta 2020, 502, 41–54. [Google Scholar] [CrossRef] [PubMed]
- Bezawada, N.; Phang, T.H.; Hold, G.L.; Hansen, R. Autism spectrum disorder and the gut microbiota in children: A systematic review. Ann. Nutr. Metab. 2020, 76, 16–29. [Google Scholar] [CrossRef]
- Fattorusso, A.; Di Genova, L.; Dell’Isola, G.B.; Mencaroni, E.; Esposito, S. Autism spectrum disorders and the gut microbiota. Nutrients 2019, 11, 521. [Google Scholar] [CrossRef]






| Pathway Description | Hits | Total | Impact Value | p Value | Metabolite | Regulate (PRO-VPA vs. VPA) |
|---|---|---|---|---|---|---|
| Nucleotide metabolism | 7 | 56 | 0.17123 | 0.00010 | deoxyadenosine monophosphate | down |
| 6-hydroxy-2-aminopurine | up | |||||
| 2′-deoxyuridine | down | |||||
| deoxyinosine | down | |||||
| thymidine | down | |||||
| deoxyguanosine | down | |||||
| xanthine | down | |||||
| Citrate cycle (TCA cycle) | 4 | 20 | 0.20060 | 0.00056 | fumaric acid | up |
| citric acid | up | |||||
| L-malic acid | up | |||||
| isocitrate | up | |||||
| Tryptophan metabolism | 6 | 56 | 0.15937 | 0.00073 | 5-hydroxyindoleacetic acid | up |
| indoleacetic acid | down | |||||
| (E)-indol-3-ylacetaldoxime | down | |||||
| 4-(2-amino-3-hydroxyphenyl)-2,4-dioxobutanoic acid | up | |||||
| 11-beta-hydroxyandrosterone-3-glucuronide | up | |||||
| N′-formylkynurenine | down | |||||
| alpha-Linolenic acid metabolism | 4 | 30 | 0.26546 | 0.00260 | jasmonic acid | up |
| methyl jasmonate | down | |||||
| 3-oxo-2-(2-entenyl)cyclopentaneoctanoic acid | down | |||||
| 13(S)-hydroperoxylinolenic acid | down | |||||
| Pyrimidine metabolism | 5 | 62 | 0.15253 | 0.00654 | orotic acid | down |
| 2′-deoxyuridine | down | |||||
| thymidine | down | |||||
| orotidylic acid | up | |||||
| malonic acid | up | |||||
| Taurine and hypotaurine metabolism | 3 | 22 | 0.33015 | 0.00851 | taurocholic acid | up |
| sulfoacetic acid | up | |||||
| taurine | up | |||||
| Pyruvate metabolism | 3 | 28 | 0.13147 | 0.01606 | fumaric acid | up |
| 2-isopropylmalic acid | up | |||||
| L-malic acid | up | |||||
| Phenylalanine, tyrosine, and tryptophan biosynthesis | 3 | 34 | 0.20534 | 0.02603 | chorismic acid | up |
| prephenate | down | |||||
| protocatechuic acid | up |
Disclaimer/Publisher’s Note: The statements, opinions and data contained in all publications are solely those of the individual author(s) and contributor(s) and not of MDPI and/or the editor(s). MDPI and/or the editor(s) disclaim responsibility for any injury to people or property resulting from any ideas, methods, instructions or products referred to in the content. |
© 2025 by the authors. Licensee MDPI, Basel, Switzerland. This article is an open access article distributed under the terms and conditions of the Creative Commons Attribution (CC BY) license (https://creativecommons.org/licenses/by/4.0/).
Share and Cite
Fang, J.; Kang, S.-G.; Huang, K.; Tong, T. Integrating 16S rRNA Gene Sequencing and Metabolomics Analysis to Reveal the Mechanism of L-Proline in Preventing Autism-like Behavior in Mice. Nutrients 2025, 17, 247. https://doi.org/10.3390/nu17020247
Fang J, Kang S-G, Huang K, Tong T. Integrating 16S rRNA Gene Sequencing and Metabolomics Analysis to Reveal the Mechanism of L-Proline in Preventing Autism-like Behavior in Mice. Nutrients. 2025; 17(2):247. https://doi.org/10.3390/nu17020247
Chicago/Turabian StyleFang, Jingjing, Seong-Gook Kang, Kunlun Huang, and Tao Tong. 2025. "Integrating 16S rRNA Gene Sequencing and Metabolomics Analysis to Reveal the Mechanism of L-Proline in Preventing Autism-like Behavior in Mice" Nutrients 17, no. 2: 247. https://doi.org/10.3390/nu17020247
APA StyleFang, J., Kang, S.-G., Huang, K., & Tong, T. (2025). Integrating 16S rRNA Gene Sequencing and Metabolomics Analysis to Reveal the Mechanism of L-Proline in Preventing Autism-like Behavior in Mice. Nutrients, 17(2), 247. https://doi.org/10.3390/nu17020247

