Interplays of ADH1B Genotype, Alcohol Consumption, and Gut Microbiota in Relation to Insulin Resistance
Abstract
1. Introduction
2. Methods
2.1. Study Design and Population
2.2. Assessment of Metabolic Traits and Insulin Resistance
2.3. Alcohol Consumption Assessment
2.4. Genotyping
2.5. Gut Microbiome Profiling
2.6. Statistical Analysis
3. Results
3.1. Characteristics of Study Participants
3.2. Association Between Alcohol Consumption and Insulin Resistance According to ADH1B Genotype
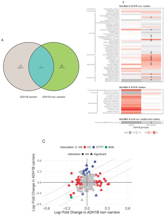
3.3. Association Between Alcohol Consumption and Gut Microbiota According to ADH1B Genotype
3.4. Gut Microbiota Associated with Alcohol Consumption in Relation to Insulin Resistance
3.5. Effect Modification of Gut Microbiota on Association Between Alcohol Consumption and Insulin Resistance in Non-Carriers
4. Discussion
5. Conclusions
Supplementary Materials
Author Contributions
Funding
Institutional Review Board Statement
Informed Consent Statement
Data Availability Statement
Conflicts of Interest
References
- Despres, J.P.; Lemieux, I. Abdominal obesity and metabolic syndrome. Nature 2006, 444, 881–887. [Google Scholar] [CrossRef]
- Wang, L.; Li, X.; Wang, Z.; Bancks, M.P.; Carnethon, M.R.; Greenland, P.; Feng, Y.-Q.; Wang, H.; Zhong, V.W. Trends in prevalence of diabetes and control of risk factors in diabetes among US adults, 1999–2018. JAMA 2021, 326, 704–716. [Google Scholar] [CrossRef]
- Chatterjee, S.; Khunti, K.; Davies, M.J. Type 2 diabetes. Lancet 2017, 389, 2239–2251. [Google Scholar] [CrossRef]
- Laakso, M.; Kuusisto, J. Insulin resistance and hyperglycaemia in cardiovascular disease development. Nat. Rev. Endocrinol. 2014, 10, 293–302. [Google Scholar] [CrossRef]
- Task Force on diabetes, pre-diabetes, and cardiovascular diseases of the European Society of Cardiology (ESC); European Association for the Study of Diabetes (EASD); Rydén, L.; Grant, P.J.; Anker, S.D.; Berne, C.; Cosentino, F.; Danchin, N.; Deaton, C.; Escaned, J.; et al. ESC guidelines on diabetes, pre-diabetes, and cardiovascular diseases developed in collaboration with the EASD—Summary. Diab. Vasc. Dis. Res. 2014, 11, 133–173. [Google Scholar] [CrossRef]
- Brown, A.E.; Walker, M. Genetics of Insulin Resistance and the Metabolic Syndrome. Curr. Cardiol. Rep. 2016, 18, 75. [Google Scholar] [CrossRef]
- Shigeta, H.; Shigeta, M.; Nakazawa, A.; Nakamura, N.; Yoshikawa, T. Lifestyle, obesity, and insulin resistance. Diabetes Care 2001, 24, 608. [Google Scholar] [CrossRef]
- Freiberg, M.S.; Cabral, H.J.; Heeren, T.C.; Vasan, R.S.; Ellison, R.C.; Third National Health and Nutrition Examination Survey. Alcohol consumption and the prevalence of the Metabolic Syndrome in the US.: A cross-sectional analysis of data from the Third National Health and Nutrition Examination Survey. Diabetes Care 2004, 27, 2954–2959. [Google Scholar] [CrossRef]
- Hendriks, H.F.J. Moderate alcohol consumption and insulin sensitivity: Observations and possible mechanisms. Ann. Epidemiol. 2007, 17, S40–S42. [Google Scholar] [CrossRef]
- Cordain, L.; Melby, C.L.; E Hamamoto, A.; O’NEill, D.; Cornier, M.-A.; A Barakat, H.; Israel, R.G.; O Hill, J. Influence of moderate chronic wine consumption on insulin sensitivity and other correlates of syndrome X in moderately obese women. Metabolism 2000, 49, 1473–1478. [Google Scholar] [CrossRef]
- Schrieks, I.C.; Heil, A.L.; Hendriks, H.F.; Mukamal, K.J.; Beulens, J.W. The effect of alcohol consumption on insulin sensitivity and glycemic status: A systematic review and meta-analysis of intervention studies. Diabetes Care 2015, 38, 723–732. [Google Scholar] [CrossRef]
- Lazarus, R.; Sparrow, D.; Weiss, S.T. Alcohol intake and insulin levels. The Normative Aging Study. Am. J. Epidemiol. 1997, 145, 909–916. [Google Scholar] [CrossRef] [PubMed]
- Kiechl, S.; Willeit, J.; Poewe, W.; Egger, G.; Oberhollenzer, F.; Muggeo, M.; Bonora, E. Insulin sensitivity and regular alcohol consumption: Large, prospective, cross sectional population study (Bruneck study). BMJ 1996, 313, 1040–1044. [Google Scholar] [CrossRef]
- Gou, W.; Ling, C.-W.; He, Y.; Jiang, Z.; Fu, Y.; Xu, F.; Miao, Z.; Sun, T.-Y.; Lin, J.-S.; Zhu, H.-L.; et al. Interpretable Machine Learning Framework Reveals Robust Gut Microbiome Features Associated with Type 2 Diabetes. Diabetes Care 2021, 44, 358–366. [Google Scholar] [CrossRef]
- Mutlu, E.A.; Gillevet, P.M.; Rangwala, H.; Sikaroodi, M.; Naqvi, A.; Engen, P.A.; Kwasny, M.; Lau, C.K.; Keshavarzian, A. Colonic microbiome is altered in alcoholism. Am. J. Physiol. Gastrointest. Liver Physiol. 2012, 302, G966–G978. [Google Scholar] [CrossRef]
- Martino, C.; Zaramela, L.S.; Gao, B.; Embree, M.; Tarasova, J.; Parker, S.J.; Wang, Y.; Chu, H.; Chen, P.; Lee, K.-C.; et al. Acetate reprograms gut microbiota during alcohol consumption. Nat. Commun. 2022, 13, 4630. [Google Scholar] [CrossRef]
- Wall, T.L.; Luczak, S.E.; Hiller-Sturmhofel, S. Biology, Genetics, and Environment: Underlying Factors Influencing Alcohol Metabolism. Alcohol. Res. 2016, 38, 59–68. [Google Scholar]
- Edenberg, H.J. The genetics of alcohol metabolism: Role of alcohol dehydrogenase and aldehyde dehydrogenase variants. Alcohol. Res. Health 2007, 30, 5–13. [Google Scholar]
- LaVange, L.M.; Kalsbeek, W.D.; Sorlie, P.D.; Avilés-Santa, L.M.; Kaplan, R.C.; Barnhart, J.; Liu, K.; Giachello, A.; Lee, D.J.; Ryan, J.; et al. Sample design and cohort selection in the Hispanic Community Health Study/Study of Latinos. Ann. Epidemiol. 2010, 20, 642–649. [Google Scholar] [CrossRef]
- Sorlie, P.D.; Aviles-Santa, M.L.; Wassertheil-Smoller, S.; Kaplan, R.C.; Daviglus, M.L.; Giachello, A.L.; Schneiderman, N.; Raij, L.; Talavera, G.; Allison, M.; et al. Design and implementation of the Hispanic Community Health Study/Study of Latinos. Ann. Epidemiol. 2010, 20, 629–641. [Google Scholar] [CrossRef] [PubMed]
- Qi, Q.; Li, J.; Yu, B.; Moon, J.-Y.; Chai, J.C.; Merino, J.; Hu, J.; Ruiz-Canela, M.; Rebholz, C.; Wang, Z.; et al. Host and gut microbial tryptophan metabolism and type 2 diabetes: An integrative analysis of host genetics, diet, gut microbiome and circulating metabolites in cohort studies. Gut 2022, 71, 1095–1105. [Google Scholar] [CrossRef] [PubMed]
- Qi, Q.; Strizich, G.; Merchant, G.; Sotres-Alvarez, D.; Buelna, C.; Castañeda, S.F.; Gallo, L.C.; Cai, J.; Gellman, M.D.; Isasi, C.R.; et al. Objectively Measured Sedentary Time and Cardiometabolic Biomarkers in US Hispanic/Latino Adults: The Hispanic Community Health Study/Study of Latinos (HCHS/SOL). Circulation 2015, 132, 1560–1569. [Google Scholar] [CrossRef] [PubMed]
- Matthews, D.R.; Hosker, J.P.; Rudenski, A.S.; Naylor, B.A.; Treacher, D.F.; Turner, R.C. Homeostasis model assessment: Insulin resistance and beta-cell function from fasting plasma glucose and insulin concentrations in man. Diabetologia 1985, 28, 412–419. [Google Scholar] [CrossRef] [PubMed]
- Reaven, G.M. The insulin resistance syndrome. Curr. Atheroscler. Rep. 2003, 5, 364–371. [Google Scholar] [CrossRef]
- Nakai, Y.; Fukushima, M.; Nakaishi, S.; Kishimoto, H.; Seino, Y.; Nagasaka, S.; Sakai, M.; Taniguchi, A. The threshold value for insulin resistance on homeostasis model assessment of insulin sensitivity. Diabet. Med. 2002, 19, 346–347. [Google Scholar] [CrossRef]
- Takeuchi, T.; Kubota, T.; Nakanishi, Y.; Tsugawa, H.; Suda, W.; Kwon, A.T.-J.; Yazaki, J.; Ikeda, K.; Nemoto, S.; Mochizuki, Y.; et al. Gut microbial carbohydrate metabolism contributes to insulin resistance. Nature 2023, 621, 389–395. [Google Scholar] [CrossRef]
- Conomos, M.P.; Laurie, C.A.; Stilp, A.M.; Gogarten, S.M.; McHugh, C.P.; Nelson, S.C.; Sofer, T.; Fernández-Rhodes, L.; Justice, A.E.; Graff, M.; et al. Genetic Diversity and Association Studies in US Hispanic/Latino Populations: Applications in the Hispanic Community Health Study/Study of Latinos. Am. J. Hum. Genet. 2016, 98, 165–184. [Google Scholar] [CrossRef]
- Kaplan, R.C.; Wang, Z.; Usyk, M.; Sotres-Alvarez, D.; Daviglus, M.L.; Schneiderman, N.; Talavera, G.A.; Gellman, M.D.; Thyagarajan, B.; Moon, J.-Y.; et al. Gut microbiome composition in the Hispanic Community Health Study/Study of Latinos is shaped by geographic relocation, environmental factors, and obesity. Genome Biol. 2019, 20, 219. [Google Scholar] [CrossRef]
- Wang, Z.; Usyk, M.; Vázquez-Baeza, Y.; Chen, G.-C.; Isasi, C.R.; Williams-Nguyen, J.S.; Hua, S.; McDonald, D.; Thyagarajan, B.; Daviglus, M.L. Microbial co-occurrence complicates associations of gut microbiome with US immigration, dietary intake and obesity. Genome Biol. 2021, 22, 336. [Google Scholar] [CrossRef]
- Hillmann, B.; Al-Ghalith, G.A.; Shields-Cutler, R.R.; Zhu, Q.; Knight, R.; Knights, D. SHOGUN: A modular, accurate and scalable framework for microbiome quantification. Bioinformatics 2020, 36, 4088–4090. [Google Scholar] [CrossRef]
- Lin, H.; Peddada, S.D. Analysis of compositions of microbiomes with bias correction. Nat. Commun. 2020, 11, 3514. [Google Scholar] [CrossRef]
- Lin, H.; Eggesbo, M.; Peddada, S.D. Linear and nonlinear correlation estimators unveil undescribed taxa interactions in microbiome data. Nat. Commun. 2022, 13, 4946. [Google Scholar] [CrossRef]
- Ehlers, C.L.; Liang, T.; Gizer, I.R. ADH and ALDH polymorphisms and alcohol dependence in Mexican and Native Americans. Am. J. Drug Alcohol Abuse 2012, 38, 389–394. [Google Scholar] [CrossRef]
- Vilar-Gomez, E.; Sookoian, S.; Pirola, C.J.; Liang, T.; Gawrieh, S.; Cummings, O.; Liu, W.; Chalasani, N.P. ADH1B∗2 Is Associated With Reduced Severity of Nonalcoholic Fatty Liver Disease in Adults, Independent of Alcohol Consumption. Gastroenterology 2020, 159, 929–943. [Google Scholar] [CrossRef] [PubMed]
- Setshedi, M.; Wands, J.R.; Monte, S.M. Acetaldehyde adducts in alcoholic liver disease. Oxid. Med. Cell. Longev. 2010, 3, 178–185. [Google Scholar] [CrossRef] [PubMed]
- Sangineto, M.; Grander, C.; Grabherr, F.; Mayr, L.; Enrich, B.; Schwärzler, J.; Dallio, M.; Bukke, V.N.; Moola, A.; Moschetta, A.; et al. Recovery of Bacteroides thetaiotaomicron ameliorates hepatic steatosis in experimental alcohol-related liver disease. Gut Microbes 2022, 14, 2089006. [Google Scholar] [CrossRef] [PubMed]
- Wang, H.; Wang, Q.; Yang, C.; Guo, M.; Cui, X.; Jing, Z.; Liu, Y.; Qiao, W.; Qi, H.; Zhang, H.; et al. Bacteroides acidifaciens in the gut plays a protective role against CD95-mediated liver injury. Gut Microbes 2022, 14, 2027853. [Google Scholar] [CrossRef]
- Rau, M.; Rehman, A.; Dittrich, M.; Groen, A.K.; Hermanns, H.M.; Seyfried, F.; Beyersdorf, N.; Dandekar, T.; Rosenstiel, P.; Geier, A. Fecal SCFAs and SCFA-producing bacteria in gut microbiome of human NAFLD as a putative link to systemic T-cell activation and advanced disease. United Eur. Gastroenterol. J. 2018, 6, 1496–1507. [Google Scholar] [CrossRef]
- Moschen, A.R.; Gerner, R.R.; Wang, J.; Klepsch, V.; Adolph, T.E.; Reider, S.J.; Hackl, H.; Pfister, A.; Schilling, J.; Moser, P.L.; et al. Lipocalin 2 Protects from Inflammation and Tumorigenesis Associated with Gut Microbiota Alterations. Cell Host Microbe 2016, 19, 455–469. [Google Scholar] [CrossRef]
- Joosten, M.M.; Chiuve, S.E.; Mukamal, K.J.; Hu, F.B.; Hendriks, H.F.; Rimm, E.B. Changes in alcohol consumption and subsequent risk of type 2 diabetes in men. Diabetes 2011, 60, 74–79. [Google Scholar] [CrossRef]
- Abdelsalam, N.A.; Hegazy, S.M.; Aziz, R.K. The curious case of Prevotella copri. Gut Microbes 2023, 15, 2249152. [Google Scholar] [CrossRef] [PubMed]
- Thingholm, L.B.; Rühlemann, M.C.; Koch, M.; Fuqua, B.; Laucke, G.; Boehm, R.; Bang, C.; Franzosa, E.A.; Hübenthal, M.; Rahnavard, A.; et al. Obese Individuals with and without Type 2 Diabetes Show Different Gut Microbial Functional Capacity and Composition. Cell Host Microbe 2019, 26, 252–264.e10. [Google Scholar] [CrossRef] [PubMed]
- Pedersen, H.K.; Gudmundsdottir, V.; Nielsen, H.B.; Hyotylainen, T.; Nielsen, T.; Jensen, B.A.H.; Forslund, K.; Hildebrand, F.; Prifti, E.; Falony, G.; et al. Human gut microbes impact host serum metabolome and insulin sensitivity. Nature 2016, 535, 376–381. [Google Scholar] [CrossRef]
- Ley, R.E. Gut microbiota in 2015: Prevotella in the gut: Choose carefully. Nat. Rev. Gastroenterol. Hepatol. 2016, 13, 69–70. [Google Scholar] [CrossRef]
- De Filippis, F.; Pasolli, E.; Tett, A.; Tarallo, S.; Naccarati, A.; De Angelis, M.; Neviani, E.; Cocolin, L.; Gobbetti, M.; Segata, N.; et al. Distinct Genetic and Functional Traits of Human Intestinal Prevotella copri Strains Are Associated with Different Habitual Diets. Cell Host Microbe 2019, 25, 444–453.e3. [Google Scholar] [CrossRef]
- Janket, S.J.; Conte, H.A.; Diamandis, E.P. Do Prevotella copri and Blastocystis promote euglycaemia? Lancet Microbe 2021, 2, e565–e566. [Google Scholar] [CrossRef]
- Hernandez, M.A.G.; Canfora, E.E.; Jocken, J.W.E.; Blaak, E.E. The Short-Chain Fatty Acid Acetate in Body Weight Control and Insulin Sensitivity. Nutrients 2019, 11, 1943. [Google Scholar] [CrossRef]
- Moffett, J.R.; Puthillathu, N.; Vengilote, R.; Jaworski, D.M.; Namboodiri, A.M. Acetate Revisited: A Key Biomolecule at the Nexus of Metabolism, Epigenetics and Oncogenesis-Part 1: Acetyl-CoA, Acetogenesis and Acyl-CoA Short-Chain Synthetases. Front. Physiol. 2020, 11, 580167. [Google Scholar] [CrossRef]
- Iljazovic, A.; Roy, U.; Gálvez, E.J.C.; Lesker, T.R.; Zhao, B.; Gronow, A.; Amend, L.; Will, S.E.; Hofmann, J.D.; Pils, M.C.; et al. Perturbation of the gut microbiome by Prevotella spp. enhances host susceptibility to mucosal inflammation. Mucosal Immunol. 2021, 14, 113–124. [Google Scholar] [CrossRef]
- Mueller, N.T.; Zhang, M.; Juraschek, S.P.; Miller, E.R.; Appel, L.J. Effects of high-fiber diets enriched with carbohydrate, protein, or unsaturated fat on circulating short chain fatty acids: Results from the OmniHeart randomized trial. Am. J. Clin. Nutr. 2020, 111, 545–554. [Google Scholar] [CrossRef]
- Wang, D.D.; Nguyen, L.H.; Li, Y.; Yan, Y.; Ma, W.; Rinott, E.; Ivey, K.L.; Shai, I.; Willett, W.C.; Hu, F.B.; et al. The gut microbiome modulates the protective association between a Mediterranean diet and cardiometabolic disease risk. Nat. Med. 2021, 27, 333–343. [Google Scholar] [CrossRef] [PubMed]
- Wang, D.D.; Qi, Q.; Wang, Z.; Usyk, M.; Sotres-Alvarez, D.; Mattei, J.; Tamez, M.; Gellman, M.D.; Daviglus, M.; Hu, F.B.; et al. The Gut Microbiome Modifies the Association Between a Mediterranean Diet and Diabetes in USA Hispanic/Latino Population. J. Clin. Endocrinol. Metab. 2022, 107, e924–e934. [Google Scholar] [CrossRef] [PubMed]
- Yatsunenko, T.; Rey, F.E.; Manary, M.J.; Trehan, I.; Dominguez-Bello, M.G.; Contreras, M.; Magris, M.; Hidalgo, G.; Baldassano, R.N.; Anokhin, A.P.; et al. Human gut microbiome viewed across age and geography. Nature 2012, 486, 222–227. [Google Scholar] [CrossRef]
- Tett, A.; Huang, K.D.; Asnicar, F.; Fehlner-Peach, H.; Pasolli, E.; Karcher, N.; Armanini, F.; Manghi, P.; Bonham, K.; Zolfo, M.; et al. The Prevotella copri Complex Comprises Four Distinct Clades Underrepresented in Westernized Populations. Cell Host Microbe 2019, 26, 666–679.e7. [Google Scholar] [CrossRef]







| All Subjects (6354) | Subjects with Microbiome Data (1592) | |||||
|---|---|---|---|---|---|---|
| Carrier | Non-Carrier | p-Value | Carrier | Non-Carrier | p-Value | |
| n (%) | 781 (12) | 5573 (88) | 193 (12) | 1399 (88) | ||
| Age (Years) | 53 (43–62) | 52 (41–60) | 0.01 | 56 (51–63) | 56 (51–63) | 0.97 |
| Male (%) | 307 (39) | 2061 (37) | 0.22 | 79 (41) | 477 (34) | 0.074 |
| US Born (%) | 146 (19) | 985 (18) | 0.52 | 45 (23) | 220 (16) | 0.011 |
| Current Smoker (%) | 135 (17) | 886 (16) | 0.54 | 41 (21) | 192 (14) | 0.008 |
| Income (%) | 0.93 | |||||
| Less than USD 30,000 | 407 (52) | 2897 (52) | 0.46 | 107 (55) | 792 (57) | |
| USD 30,000 or more | 331 (42) | 2305 (41) | 78 (40) | 555 (40) | ||
| Missing | 43(6) | 371 (7) | 8 (4) | 52 (4) | ||
| Education | 0.38 | 0.52 | ||||
| Less than High School | 252 (32) | 1845 (33) | 68 (35) | 478 (34) | ||
| High School or Equivalent | 194 (25) | 1478 (27) | 39 (20) | 335 (24) | ||
| Greater than High School or Equivalent | 334 (43) | 2244 (40) | 85 (44) | 581 (42) | ||
| Genetic Backgrounds | 0.01 | 0.67 | ||||
| Central American | 88 (11) | 627 (11) | 19 (10) | 133 (10) | ||
| Cuban | 174 (22) | 952 (17) | 40 (16) | 228 (16) | ||
| Dominican | 72 (9) | 508 (9) | 17 (9) | 152 (11) | ||
| Mexican | 267 (34) | 2171(39) | 67 (35) | 524 (38) | ||
| Puerto Rican | 108 (14) | 832 (15) | 33 (17) | 246 (18) | ||
| South American | 72 (9) | 468 (8) | 17 (9) | 112 (8) | ||
| Alcohol Consumption (%) | 0.002 * | 0.77 | ||||
| Non-drinker | 331 (42) | 2128 (38) | 86 (45) | 564 (40) | ||
| <2 drinks a week | 258 (33) | 1824 (33) | 54 (28) | 477 (34) | ||
| >2 and <6 drinks a week | 109 (14) | 820 (15) | 30 (16) | 193 (14) | ||
| >6 drinks a week | 83 (11) | 792 (14) | 23 (12) | 165 (12) | ||
| Insulin Resistance (%) | 425 (55) | 3200 (58) | 0.11 | 109 (57) | 801 (58) | 0.90 |
| BMI (kg/m2) | 28.14 (25.37–31.87) | 28.82 (25.84–32.62) | 0.004 | 28.56 (25.34–32.30) | 29.04 (26.01–32.36) | 0.40 |
| Fasting glucose (mg/dL) | 95 (90–101) | 96 (90–102) | 0.33 | 94 (89–99) | 93 (89–99) | 0.89 |
| HbA1c (mmol mol−1) | 38 (34–40) | 38 (36–40) | 0.11 | 38 (36–40) | 38 (36–41) | 0.21 |
| Fasting insulin (mIU/L) | 11.33 (7.83–17.00) | 11.83 (8.00–17.67) | 0.17 | 11.50 (5.50–9.00) | 12 (7.83–18.54) | 0.84 |
| HDL-C (mg/dL) | 50 (42–61) | 50 (41–60) | 0.53 | 49 (42–59) | 51 (42–62) | 0.21 |
| LDL-C (mg/dL) | 116 (95–137) | 116 (96–139) | 0.57 | 118 (97.75 (140.25) | 120 (98–142) | 0.53 |
| Triglycerides (mg/dL) | 100 (69–139) | 101 (71–146) | 0.21 | 100.50 (68–135) | 100 (73–145) | 0.47 |
| 2 h glucose after OGTT (mg/dL) | 116 (95–139) | 116 (98–140) | 0.24 | 112 (94–143) | 119 (100–144) | 0.03 |
| HOMA-B | 130.91 (90.00–182.77) | 131.39 (92.14–192.00) | 0.48 | 131.01 (86.67–190.29) | 130 (90.72–182.69) | 0.71 |
| HOMA-IR | 2.69 (1.89–4.16) | 2.89 (1.85–4.32) | 0.14 | 2.84 (1.87–4.52) | 2.81 (1.85–4.15) | 0.87 |
Disclaimer/Publisher’s Note: The statements, opinions and data contained in all publications are solely those of the individual author(s) and contributor(s) and not of MDPI and/or the editor(s). MDPI and/or the editor(s) disclaim responsibility for any injury to people or property resulting from any ideas, methods, instructions or products referred to in the content. |
© 2025 by the authors. Licensee MDPI, Basel, Switzerland. This article is an open access article distributed under the terms and conditions of the Creative Commons Attribution (CC BY) license (https://creativecommons.org/licenses/by/4.0/).
Share and Cite
Wang, B.; Peters-Samuelson, B.A.; Luo, K.; Cordero, C.; Perreira, K.M.; Pirzada, A.; Daviglus, M.L.; Li, Y.; Kaplan, R.C.; Burk, R.D.; et al. Interplays of ADH1B Genotype, Alcohol Consumption, and Gut Microbiota in Relation to Insulin Resistance. Nutrients 2025, 17, 2669. https://doi.org/10.3390/nu17162669
Wang B, Peters-Samuelson BA, Luo K, Cordero C, Perreira KM, Pirzada A, Daviglus ML, Li Y, Kaplan RC, Burk RD, et al. Interplays of ADH1B Genotype, Alcohol Consumption, and Gut Microbiota in Relation to Insulin Resistance. Nutrients. 2025; 17(16):2669. https://doi.org/10.3390/nu17162669
Chicago/Turabian StyleWang, Brian, Brandilyn A. Peters-Samuelson, Kai Luo, Christina Cordero, Krista M. Perreira, Amber Pirzada, Martha L. Daviglus, Yang Li, Robert C. Kaplan, Robert D. Burk, and et al. 2025. "Interplays of ADH1B Genotype, Alcohol Consumption, and Gut Microbiota in Relation to Insulin Resistance" Nutrients 17, no. 16: 2669. https://doi.org/10.3390/nu17162669
APA StyleWang, B., Peters-Samuelson, B. A., Luo, K., Cordero, C., Perreira, K. M., Pirzada, A., Daviglus, M. L., Li, Y., Kaplan, R. C., Burk, R. D., & Qi, Q. (2025). Interplays of ADH1B Genotype, Alcohol Consumption, and Gut Microbiota in Relation to Insulin Resistance. Nutrients, 17(16), 2669. https://doi.org/10.3390/nu17162669

