Protective Effect of Biobran/MGN-3, an Arabinoxylan from Rice Bran, Against the Cytotoxic Effects of Polyethylene Nanoplastics in Normal Mouse Hepatocytes: An In Vitro and In Silico Study
Abstract
1. Introduction
2. Materials & Methods
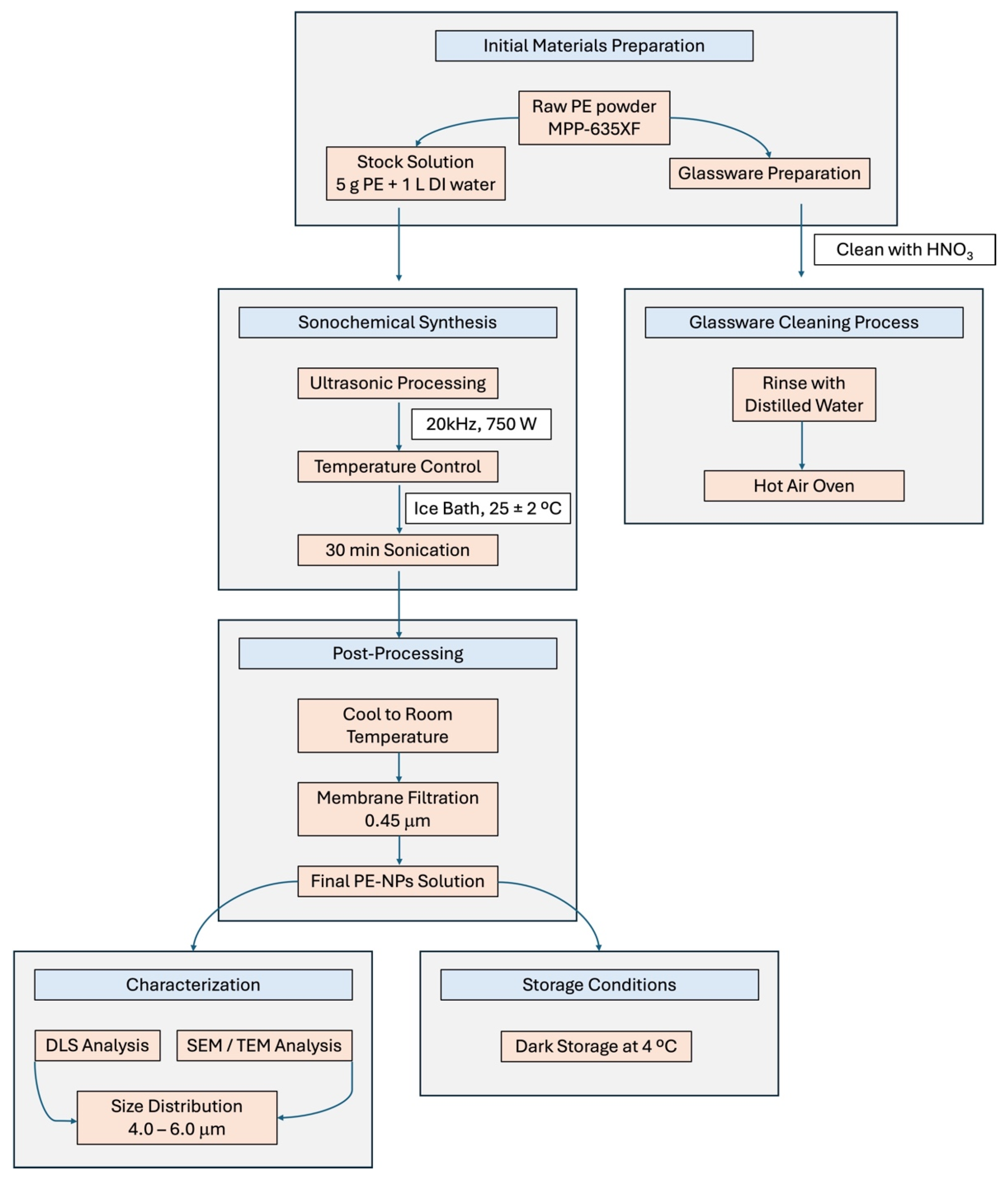
2.1. Sample Preparation for Biological Assays
2.2. Characterization of PE-NPs
2.3. Cell Culture
2.4. Biological Studies
2.4.1. Cytotoxicity Evaluation by SRB Assay
2.4.2. Cell Cycle Analysis—Cytotoxicity Evaluation by Flow Cytometry
2.4.3. Annexin V/PI Apoptotic Assay
2.5. In Silico Study
2.6. Statistical Analysis
3. Results
3.1. Toxicological Assessment
3.2. Effect on Cell Cycle
3.3. Effect on Cell Death Modes (Apoptosis/Necrosis)
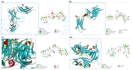
3.4. In Silico Docking Study
3.4.1. Effect of PE-NPs on Inflammatory Mediators
3.4.2. Effect of PE-NPs on the Cell Cycle
3.4.3. Protective Effect of Biobran Against PE-NPs Toxicity
4. Discussion
5. Conclusions
Author Contributions
Funding
Institutional Review Board Statement
Informed Consent Statement
Data Availability Statement
Acknowledgments
Conflicts of Interest
References
- Plastics—The fast Facts 2023. Available online: https://plasticseurope.org/knowledge-hub/plastics-the-fast-facts-2023/ (accessed on 1 April 2025).
- Barreto, A.; Santos, J.; Amorim, M.J.B.; Maria, V.L. Polystyrene nanoplastics can alter the toxicological effects of simvastatin on Danio rerio. Toxics 2021, 9, 44. [Google Scholar] [CrossRef] [PubMed]
- Elizalde-Velázquez, A.; Subbiah, S.; Anderson, T.A.; Green, M.J.; Zhao, X.; Cañas-Carrell, J.E. Sorption of three common nonsteroidal anti-inflammatory drugs (NSAIDs) to microplastics. Sci. Total Environ. 2020, 715, 136974. [Google Scholar] [CrossRef] [PubMed]
- Chen, Y.; Awasthi, A.K.; Wei, F.; Tan, Q.; Li, J. Single-use plastics: Production, usage, disposal, and adverse impacts. Sci. Total Environ. 2021, 752, 141772. [Google Scholar] [CrossRef]
- da Costa, J.P.; Santos, P.S.M.; Duarte, A.C.; Rocha-Santos, T. (Nano)plastics in the environment—Sources, fates and effects. Sci. Total Environ. 2016, 566–567, 15–26. [Google Scholar] [CrossRef]
- Fan, X.; Zou, Y.; Geng, N.; Liu, J.; Hou, J.; Li, D.; Yang, C.; Li, Y. Investigation on the adsorption and desorption behaviors of antibiotics by degradable MPs with or without UV ageing process. J. Hazard. Mater. 2021, 401, 123363. [Google Scholar] [CrossRef] [PubMed]
- Feng, L.J.; Shi, Y.; Li, X.Y.; Sun, X.D.; Xiao, F.; Sun, J.-W.; Wang, Y.; Liu, X.-Y.; Wang, S.-G.; Yuan, X.-Z. Behavior of tetracycline and polystyrene nanoparticles in estuaries and their joint toxicity on marine microalgae Skeletonema costatum. Environ. Pollut. 2020, 263, 114453. [Google Scholar] [CrossRef]
- Fonte, E.; Ferreira, P.; Guilhermino, L. Temperature rise and microplastics interact with the toxicity of the antibiotic cefalexin to juveniles of the common goby (Pomatoschistus microps): Post-exposure predatory behaviour, acetylcholinesterase activity and lipid peroxidation. Aquat. Toxicol. 2016, 180, 173–185. [Google Scholar] [CrossRef]
- Zhang, Z.; Wang, J.; Li, H.; Niu, Q.; Tao, Y.; Zhao, X.; Zeng, Z.; Dong, H. The role of the interleukin family in liver fibrosis. Front. Immunol. 2025, 16, 1497095. [Google Scholar] [CrossRef] [PubMed] [PubMed Central]
- Olveira, A.; Augustin, S.; Benlloch, S.; Ampuero, J.; Suárez-Pérez, J.A.; Armesto, S.; Vilarrasa, E.; Belinchón-Romero, I.; Herranz, P.; Crespo, J.; et al. The Essential Role of IL-17 as the Pathogenetic Link between Psoriasis and Metabolic-Associated Fatty Liver Disease. Life 2023, 13, 419. [Google Scholar] [CrossRef] [PubMed] [PubMed Central]
- Mazzarini, M.; Verachi, P.; Martelli, F.; Migliaccio, A.R. Role of β1 integrin in thrombocytopoiesis. Fac. Rev. 2021, 10, 68. [Google Scholar] [CrossRef] [PubMed] [PubMed Central]
- Mezu-Ndubuisi, O.J.; Maheshwari, A. The role of integrins in inflammation and angiogenesis. Pediatr. Res. 2021, 89, 1619–1626. [Google Scholar] [CrossRef] [PubMed] [PubMed Central]
- Shi, H.; Wang, X.; Li, F.; Gerlach, B.D.; Yurdagul, A., Jr.; Moore, M.P.; Zeldin, S.; Zhang, H.; Cai, B.; Zheng, Z.; et al. CD47-SIRPα axis blockade in NASH promotes necroptotic hepatocyte clearance by liver macrophages and decreases hepatic fibrosis. Sci. Transl. Med. 2022, 14, eabp8309. [Google Scholar] [CrossRef] [PubMed] [PubMed Central]
- Garcia-Tuñón, I.; Ricote, M.; Ruiz, A.; Fraile, B.; Paniagua, R.; Royuela, M. IL-6, its receptors and its relationship with bcl-2 and bax proteins in infiltrating and in situ human breast carcinoma. Histopathology 2005, 47, 82–89. [Google Scholar] [CrossRef] [PubMed]
- Mondal, S.; Subramaniam, C. Xenobiotic Contamination of Water by Plastics and Pesticides Revealed Through Real-time, Ultrasensitive and Reliable Surface Enhanced Raman Scattering. ACS Sustain. Chem. Eng. 2020, 8, 7639–7648. [Google Scholar] [CrossRef]
- Zhang, X.F.; Yang, X.; Jia, H.L.; Zhu, W.W.; Lu, L.; Shi, W.; Zhang, H.; Chen, J.H.; Tao, Y.F.; Wang, Z.X.; et al. Bcl-2 expression is a poor predictor for hepatocellular carcinoma prognosis of andropause-age patients. Cancer Biol. Med. 2016, 13, 459–468. [Google Scholar] [CrossRef] [PubMed] [PubMed Central]
- Bakiri, L.; Hasenfuss, S.C.; Guío-Carrión, A.; Thomsen, M.K.; Hasselblatt, P.; Wagner, E.F. Liver cancer development driven by the AP-1/c-Jun~Fra-2 dimer through c-Myc. Proc. Natl. Acad. Sci. USA 2024, 121, e2404188121. [Google Scholar] [CrossRef] [PubMed] [PubMed Central]
- Barrett, J.R. Examining BPA’s Mechanisms of Action: The Role of c-Myc. Environ. Health Perspect. 2015, 123, A304. [Google Scholar] [CrossRef] [PubMed] [PubMed Central]
- Lan, T.; Yu, Y.; Zhang, J.; Li, H.; Weng, Q.; Jiang, S.; Tian, S.; Xu, T.; Hu, S.; Yang, G.; et al. Cordycepin Ameliorates Nonalcoholic Steatohepatitis by Activation of the AMP-Activated Protein Kinase Signaling Pathway. Hepatology 2021, 74, 686–703. [Google Scholar] [CrossRef]
- Rašković, A.; Milanović, I.; Pavlović, N.; Ćebović, T.; Vukmirović, S.; Mikov, M. Antioxidant activity of rosemary (Rosmarinus officinalis L.) essential oil and its hepatoprotective potential. BMC Complement. Altern. Med. 2014, 14, 225. [Google Scholar] [CrossRef]
- Xu, K.H.; Yang, D.F.; Liu, M.Y.; Xu, W.; Li, Y.H.; Xiao, W.J. Hepatoprotective effects and mechanisms of l-theanine and epigallocatechin gallate combined intervention in alcoholic fatty liver rats. J. Sci. Food Agric. 2024, 104, 8230–8239. [Google Scholar] [CrossRef]
- Islam, M.T.; Quispe, C.; Islam, M.A.; Ali, E.S.; Saha, S.; Asha, U.H.; Mondal, M.; Razis, A.F.A.; Sunusi, U.; Kamal, R.M.; et al. Effects of nerol on paracetamol-induced liver damage in Wistar albino rats. Biomed. Pharmacother. 2021, 140, 111732. [Google Scholar] [CrossRef] [PubMed]
- Chen, R.; Lian, Y.; Wen, S.; Li, Q.; Sun, L.; Lai, X.; Zhang, Z.; Zhu, J.; Tang, L.; Xuan, J.; et al. Shibi Tea (Adinandra nitida) and Camellianin A Alleviate CCl4-Induced Liver Injury in C57BL-6J Mice by Attenuation of Oxidative Stress, Inflammation, and Apoptosis. Nutrients 2022, 14, 3037. [Google Scholar] [CrossRef] [PubMed]
- Badr El-Din, N.K.; Areida, S.K.; Ahmed, K.O.; Ghoneum, M. Arabinoxylan rice bran (MGN-3/Biobran) enhances radiotherapy in animals bearing Ehrlich ascites carcinoma. J. Radiat. Res. 2019, 60, 747–758. [Google Scholar] [CrossRef]
- Bang, M.H.; Van Riep, T.; Thinh, N.T.; Song, L.H.; Dung, T.T.; Van Truong, L.; Van Don, L.; Ky, T.D.; Pan, D.; Shaheen, M.; et al. Arabinoxylan rice bran (MGN-3) enhances the effects of interventional therapies for the treatment of hepatocellular carcinoma: A three-year randomized clinical trial. Anticancer. Res. 2010, 30, 5145–5151. [Google Scholar]
- Ghoneum, M. Anti-HIV activity in vitro of MGN-3, an activated arabinoxylane from rice bran. Biochem. Biophys. Res. Commun. 1998, 243, 25–29. [Google Scholar] [CrossRef] [PubMed]
- Ghoneum, M. Enhancement of human natural killer cell activity by modified arabinoxylan from rice bran (MGN-3). Int. J. Immunother. 1998, XIV, 89–99. [Google Scholar]
- Ghoneum, M. From Bench to Bedside: The growing use of arabinoxylan rice bran (MGN-3/Biobran) in cancer immunotherapy. Austin Immunol. 2016, 1, 1006. [Google Scholar]
- Badr El-Din, N.K.; Abdel Fattah, S.M.; Pan, D.; Tolentino, L.; Ghoneum, M. Chemopreventive activity of MGN-3/Biobran against chemical induction of glandular stomach carcinogenesis in rats and its apoptotic effect in gastric cancer cells. Integr. Cancer Ther. 2016, 15, NP26–NP34. [Google Scholar] [CrossRef]
- Badr El-Din, N.K.; Noaman, E.; Ghoneum, M. In vivo tumor inhibitory effects of nutritional rice bran supplement MGN-3/Biobran on Ehrlich carcinoma- bearing mice. Nutr. Cancer 2008, 60, 235–244. [Google Scholar] [CrossRef]
- Perez-Martinez, A.; Valentin, J.; Fernandez, L.; Hernandez-Jimenez, E.; Lopez-Collazo, E.; Zerbes, P.; Schwörer, E.; Nuñéz, F.; Martín, I.G.; Sallis, H.; et al. Arabinoxylan rice bran (MGN-3/Biobran) enhances natural killer cell-mediated cytotoxicity against neuroblastoma in vitro and in vivo. Cytotherapy 2015, 17, 601–612. [Google Scholar] [CrossRef]
- Cholujova, D.; Jakubikova, J.; Czako, B.; Martisova, M.; Hunakova, L.; Duraj, J.; Mistrik, M.; Sedlak, J. MGN-3 arabinoxylan rice bran modulates innate immunity in multiple myeloma patients. Cancer Immunol. Immunother. 2013, 62, 437–445. [Google Scholar] [CrossRef] [PubMed]
- Ghoneum, M.; Brown, J. NK immunorestoration of cancer patients by MGN-3, a modified arabinoxylan rice bran (study of 32 patients followed for up to 4 years). In Anti-Aging Medical Therapeutics, Volume III; Klatz, R., Goldman, R., Eds.; Health Quest Publications: Marina del Rey, CA, USA, 1999; pp. 217–226. [Google Scholar]
- Ghoneum, M.; Jewett, A. Production of tumor necrosis factor-alpha and interferon-gamma from human peripheral blood lymphocytes by MGN-3, a modified arabinoxylan from rice bran, and its synergy with interleukin-2 in vitro. Cancer Detect. Prev. 2000, 24, 314–324. [Google Scholar] [PubMed]
- Salama, H.; Medhat, E.; Shaheen, M.; Zekri, A.N.; Darwish, T.; Ghoneum, M. Arabinoxylan rice bran (Biobran) suppresses the viremia level in patients with chronic HCV infection: A randomized trial. Int. J. Immunopathol. Pharmacol. 2016, 29, 647–653. [Google Scholar] [CrossRef]
- Elsaid, A.F.; Agrawal, S.; Agrawal, A.; Ghoneum, M. Dietary Supplementation with Biobran/MGN-3 Increases Innate Resistance and Reduces the Incidence of Influenza-like Illnesses in Elderly Subjects: A Randomized, Double-Blind, Placebo-Controlled Pilot Clinical Trial. Nutrients 2021, 13, 4133. [Google Scholar] [CrossRef]
- Ghoneum, M.; Abdulmalek, S.; Fadel, H.H. Biobran/MGN-3, an arabinoxylan rice bran, protects against severe acute respiratory syndrome Coronavirus 2 (SARS-CoV-2): An In Vitro and In Silico study. Nutrients 2023, 15, 453. [Google Scholar] [CrossRef]
- Agrawal, S.; Agrawal, A.; Ghoneum, M. Biobran/MGN-3, an arabinoxylan rice bran, exerts anti-COVID-19 effects and boosts immunity in human subjects. Nutrients 2024, 16, 881. [Google Scholar] [CrossRef] [PubMed]
- Hussein, B.R.M.; El-Saghier, S.M.M.; Allam, R.M.; Mohamed, M.F.A.; Amer, A.A. An efficient methodological approach for synthesis of selenopyridines: Generation, reactions, anticancer activity, EGFR inhibitory activity and molecular docking studies. Mol. Divers. 2024, 29, 519–534. [Google Scholar] [CrossRef]
- Ali, B.A.; Allam, R.M.; Hasanin, M.S.; Hassabo, A.A. Biosynthesis of selenium nanoparticles as a potential therapeutic agent in breast cancer: G2/M arrest and apoptosis induction. Toxicol. Reports 2024, 13, 101792. [Google Scholar] [CrossRef]
- Sabt, A.; Khedr, M.A.; Eldehna, W.M.; Elshamy, A.I.; Abdelhameed, M.F.; Allam, R.M.; Batran, R.Z. New pyrazolylindolin-2-one based coumarin derivatives as anti-melanoma agents: Design, synthesis, dual BRAF V600E /VEGFR-2 inhibition, and computational studies. RSC Adv. 2024, 14, 5907–5925. [Google Scholar] [CrossRef]
- Haste Andersen, P.; Nielsen, M.; Lund, O. Prediction of residues in discontinuous B-cell epitopes using protein 3D structures. Protein Sci. 2006, 15, 2558–2567. [Google Scholar] [CrossRef] [PubMed] [PubMed Central]
- Salimi, A.; Alavehzadeh, A.; Ramezani, M.; Pourahmad, J. Differences in sensitivity of human lymphocytes and fish lymphocytes to polyvinyl chloride microplastic toxicity. Toxicol. Ind. Health 2022, 38, 100–111. [Google Scholar] [CrossRef] [PubMed]
- Sarma, D.K.; Dubey, R.; Samarth, R.M.; Shubham, S.; Chowdhury, P.; Kumawat, M.; Verma, V.; Tiwari, R.R.; Kumar, M. The biological effects of polystyrene nanoplastics on human peripheral blood lymphocytes. Nanomaterials 2022, 12, 1632. [Google Scholar] [CrossRef]
- Wu, D.; Zhang, M.; Bao, T.T.; Lan, H. Long-term exposure to polystyrene microplastics triggers premature testicular aging. Part. Fibre Toxicol. 2023, 20, 35. [Google Scholar] [CrossRef] [PubMed]
- Mahmud, F.; Sarker, D.B.; Jocelyn, J.A.; Sang, Q.X.A. Molecular and Cellular Effects of Microplastics and Nanoplastics: Focus on Inflammation and Senescence. Cells 2024, 13, 1788. [Google Scholar] [CrossRef]
- Badr El-Din, N.K.; Ali, D.A.; Othman, R.M. Inhibition of experimental carcinogenesis by the bioactive natural product Biobran. J. Plant Prot. Pathol. 2016, 7, 85–91. [Google Scholar] [CrossRef]
- Badr El-Din, N.K.; Ali, D.A.; Othman, R.; French, S.W.; Ghoneum, M. Chemopreventive role of arabinoxylan rice bran, MGN-3/Biobran, on liver carcinogenesis in rats. Biomed. Pharmacother. 2020, 126, 110064. [Google Scholar] [CrossRef]
- Suto, T.; Fukuda, S.; Moriya, N.; Watanabe, Y.; Sasaki, D.; Yoshida, Y.; Sakata, Y. Clinical study of biological response modifiers as maintenance therapy for hepatocellular carcinoma. Cancer Chemother. Pharmacol. 1994, 33 Suppl, S145–S148. [Google Scholar] [CrossRef]
- Noaman, E.; Badr El-Din, N.; Bibars, M.; Abou Mossallam, A.; Ghoneum, M. Antioxidant potential by arabinoxylan rice bran, MGN-3/Biobran, represents a mechanism for its oncostatic effect against murine Solid Ehrlich Carcinoma. Cancer Lett. 2008, 268, 348–359. [Google Scholar] [CrossRef] [PubMed]
- Ghoneum, M.; Matsuura, M. Augmentation of macrophage phagocytosis by modified arabinoxylan rice bran (MGN-3/biobran). Int. J. Immunopathol. Pharmacol. 2004, 17, 283–292. [Google Scholar] [CrossRef]
- Ghoneum, M.; Matsuura, M.; Gollapudi, S. Modified arabinoxylan rice bran (MGN-3/biobran) enhances intracellular killing of microbes by human phagocytic cells in vitro. Int. J. Immunopathol. Pharmacol. 2008, 21, 87–95. [Google Scholar] [CrossRef]
- Ghoneum, M.H.; El Sayed, N.S. Protective effect of the antioxidant Biobran/MGN-3 against streptozotocin –induced sporadic Alzheimer’s disease through modulation of the oxidative stress and apoptotic pathways. Oxid. Med. Cell. Longev. 2021, 26, 8845064. [Google Scholar] [CrossRef] [PubMed]
- Zhao, Z.; Cheng, W.; Qu, W.; Wang, K. Arabinoxylan rice bran (MGN-3/Biobran) alleviates radiation-induced intestinal barrier dysfunction of mice in a mitochondrion-dependent manner. Biomed. Pharmacother. 2020, 124, 109855. [Google Scholar] [CrossRef] [PubMed]
- Zheng, S.; Sanada, H.; Dohi, H.; Hirai, S.; Egashira, Y. Suppressive effect of modified arabinoxylan from rice Bran (MGN-3) on D-Galactosamine-induced IL-18 expression and hepatitis in rats. Biosci. Biotechnol. Biochem. 2012, 76, 942–946. [Google Scholar] [CrossRef] [PubMed][Green Version]
- Zheng, S.; Sugita, S.; Hirai, S.; Egashira, Y. Protective effect of low molecular fraction of MGN-3, a modified arabinoxylan from rice bran, on acute liver injury by inhibition of NF-кB and JNK/MAPK expression. Int. Immunopharmacol. 2012, 14, 764–769. [Google Scholar] [CrossRef]
- Ooi, S.L.; Micalos, P.S.; Pak, S.C. Modified rice bran arabinoxylan as a nutraceutical in health and disease—A scoping review with bibliometric analysis. PLoS ONE 2023, 18, e0290314. [Google Scholar] [CrossRef]
- Ma, C.; Gurkan-Cavusoglu, E. A comprehensive review of computational cell cycle models in guiding cancer treatment strategies. npj Syst. Biol. Appl. 2024, 10, 71. [Google Scholar] [CrossRef]
- Płuciennik, K.; Sicińska, P.; Misztal, W.; Bukowska, B. Important Factors Affecting Induction of Cell Death, Oxidative Stress and DNA Damage by Nano- and Microplastic Particles In Vitro. Cells 2024, 13, 768. [Google Scholar] [CrossRef]
- Liu, Y.; Li, W.; Lao, F.; Liu, Y.; Wang, L.; Bai, R.; Zhao, Y.; Chen, C. Intracellular dynamics of cationic and aninonic polystyrene nanoparticles without direct interaction without direct interaction with mitotic spindle and chromosomes. Biomatrials 2011, 32, 8291–8303. [Google Scholar] [CrossRef]
- Nelson, G.; Wordsworth, J.; Wang, C.; Jurk, D.; Lawless, C.; Martin-Ruiz, C.; von Zglinicki, T. A senescent cell bystander effect: Senescence-induced senescence. Aging Cell 2012, 11, 345–349. [Google Scholar] [CrossRef]
- Ji, Y.; Ji, C.; Yue, L.; Xu, H. Saponins isolated from Asparagus induce apoptosis in human hepatoma cell line HepG2 through a mitochondrial-mediated pathway. Curr. Oncol. 2012, 19 (Suppl. 2), eS1–eS9. [Google Scholar] [CrossRef]
- UDas, S.; Biswas, S.; Chattopadhyay, A.; Chakraborty, R.D.; Sharma, A.; Banerji, S. Dey, Radiosensitizing effect of ellagic acid on growth of Hepatocellular carcinoma cells: An in vitro study. Sci. Rep. 2017, 7, 14043. [Google Scholar]
- NAbdel-Hamid, M.F.; El-Azab, Y.M. Moustafa, Macrolide antibiotics differentially influence human HepG2 cytotoxicity and modulate intrinsic/extrinsic apoptotic pathways in rat hepatocellular carcinoma model. Naunyn Schmiedebergs Arch. Pharmacol. 2017, 390, 379–395. [Google Scholar] [CrossRef] [PubMed]
- Oh, W.K.; Kim, S.; Choi, M.; Kim, C.; Jeong, Y.S.; Cho, B.-R.; Hahn, J.-S.; Jang, J. Cellular Uptake, Cytotoxicity and Innate Immune Response of Silica—Titania Hollow Nanoparticles Based on Size and Surface Functionality. ACS Nano 2010, 4, 5301–5313. [Google Scholar] [CrossRef]
- Liu, Y.; Hardie, J.; Zhang, X.; Rotello, V.M. Effects of engineered nanoparticles on the innate immune system. Semin. Immunol. 2017, 34, 25–32. [Google Scholar] [CrossRef] [PubMed]
- Kononenko, V.; Narat, M.; Drobne, D. Nanoparticle interaction with the immune system. Arch. Ind. Hyg. Toxicol. 2015, 66, 97–108. [Google Scholar]
- Petrarca, C.; Clemente, E.; Amato, V.; Pedata, P.; Sabbioni, E.; Bernardini, G.; Iavicoli, I.; Cortese, S.; Niu, Q.; Otsuki, T.; et al. Engineered metal based nanoparticles and innate immunity. Clin. Mol. Allergy 2015, 13, 13. [Google Scholar] [CrossRef]
- Dobrovolskaia, M.A.; Shurin, M.; Shvedova, A.A. Current understanding of interactions between nanoparticles and the immune system. Toxicol. Appl. Pharmacol. 2016, 299, 78–89. [Google Scholar] [CrossRef]
- Herberman, R.B. Possible role of natural killer cells and other effector cells in immune surveillance against cancer. J. Investig. Dermatol. 1984, 83, 137s–140s. [Google Scholar] [CrossRef] [PubMed][Green Version]
- Del Zotto, G.; Marcenaro, E.; Vacca, P.; Sivori, S.; Pende, D.; Della Chiesa, M.; Moretta, F.; Ingegnere, T.; Mingari, M.C.; Moretta, A.; et al. Markers and function of human NK cells in normal and pathological conditions. Cytom. B Clin. Cytom. 2017, 92, 100–114. [Google Scholar] [CrossRef]
- Arase, H.; Arase, N.; Saito, T. Fas-mediated cytotoxicity by freshly isolated natural killer cells. J. ExpMed. 1995, 181, 1235–1238. [Google Scholar] [CrossRef]
- Walczak, H.; Krammer, P.H. The CD95 (APO-1/Fas) and the TRAIL (APO-2L) apoptosis systems. Exp. Cell Res. 2000, 256, 58–66. [Google Scholar] [CrossRef] [PubMed]
- Wu, J.; Lanier, L.L. Natural killer cells and cancer. Adv. Cancer Res. 2003, 90, 27–56. [Google Scholar]
- Velthuis, J.H.; Gavric, Z.; de Bont, H.J.; Nagelkerke, J.F. Impaired activation of caspases and prevention of mitochondrial dysfunction in the metastatic colon carcinoma CC531s-m2 cell line. Biochem. Pharmacol. 2005, 69, 463–471. [Google Scholar] [CrossRef] [PubMed]
- Ghoneum, M.; Abedi, S. Enhancement of natural killer cell activity of aged mice by modified arabinoxylan rice bran (MGN-3/Biobran). J. Pharm. Pharmacol. 2004, 56, 1581–1588. [Google Scholar] [CrossRef] [PubMed]
- Xiao, T.; Takagi, J.; Coller, B.S.; Wang, J.H.; Springer, T.A. Structural basis for allostery in integrins and binding to fibrinogen-mimetic therapeutics. Nature 2004, 432, 59–67. [Google Scholar] [CrossRef] [PubMed] [PubMed Central]
- Reed, J.C.; Zha, H.; Aime-Sempe, C.; Takayama, S.; Wang, H.G. Structure-function analysis of Bcl-2 family proteins. Regulators of programmed cell death. Adv. Exp. Med. Biol. 1996, 406, 99–112. [Google Scholar] [PubMed]
- Hsiao, W.L.; Mendosa, G.; Kothari, N.H.; Fan, H. Comparison of transformation by manganese sulfate and 5-azacytidine in Rat 6 cells overexpressing the c-myc oncogene. Carcinogenesis 1996, 17, 2771–2777. [Google Scholar] [CrossRef] [PubMed]
- Rösch, B.; Gentner, T.X.; Elsen, H.; Fischer, C.A.; Langer, J.; Wiesinger, M.; Harder, S. Nucleophilic Aromatic Substitution at Benzene with Powerful Strontium Hydride and Alkyl Complexes. Angew. Chem. Int. Ed. Engl. 2019, 58, 5396–5401. [Google Scholar] [CrossRef] [PubMed]
- Wilk, M.; Hoppe, U. Nucleophile Substitution carcinogener und nichtcarcinogener Kohlenwasserstoffe über Elektronen-Donator-Acceptor-Komplexe [Nucleophilic substitution of carcinogenic and noncarcinogenic hydrocarbons via electron donor-acceptor complexes]. Justus Liebigs Ann. Chem. 1969, 727, 81–87. (In Germany) [Google Scholar] [CrossRef] [PubMed]
- Yusoff, N.A.; Abd Hamid, Z.; Budin, S.B.; Taib, I.S. Linking Benzene, in Utero Carcinogenicity and Fetal Hematopoietic Stem Cell Niches: A Mechanistic Review. Int. J. Mol. Sci. 2023, 24, 6335. [Google Scholar] [CrossRef] [PubMed] [PubMed Central]









Disclaimer/Publisher’s Note: The statements, opinions and data contained in all publications are solely those of the individual author(s) and contributor(s) and not of MDPI and/or the editor(s). MDPI and/or the editor(s) disclaim responsibility for any injury to people or property resulting from any ideas, methods, instructions or products referred to in the content. |
© 2025 by the authors. Licensee MDPI, Basel, Switzerland. This article is an open access article distributed under the terms and conditions of the Creative Commons Attribution (CC BY) license (https://creativecommons.org/licenses/by/4.0/).
Share and Cite
Elbaghdady, H.A.M.; Allam, R.M.; Darwish, M.I.M.; Hammad, M.O.; Fadel, H.H.; Ghoneum, M.H. Protective Effect of Biobran/MGN-3, an Arabinoxylan from Rice Bran, Against the Cytotoxic Effects of Polyethylene Nanoplastics in Normal Mouse Hepatocytes: An In Vitro and In Silico Study. Nutrients 2025, 17, 1993. https://doi.org/10.3390/nu17121993
Elbaghdady HAM, Allam RM, Darwish MIM, Hammad MO, Fadel HH, Ghoneum MH. Protective Effect of Biobran/MGN-3, an Arabinoxylan from Rice Bran, Against the Cytotoxic Effects of Polyethylene Nanoplastics in Normal Mouse Hepatocytes: An In Vitro and In Silico Study. Nutrients. 2025; 17(12):1993. https://doi.org/10.3390/nu17121993
Chicago/Turabian StyleElbaghdady, Heba Allah M., Rasha M. Allam, Mahmoud I. M. Darwish, Maha O. Hammad, Hewida H. Fadel, and Mamdooh H. Ghoneum. 2025. "Protective Effect of Biobran/MGN-3, an Arabinoxylan from Rice Bran, Against the Cytotoxic Effects of Polyethylene Nanoplastics in Normal Mouse Hepatocytes: An In Vitro and In Silico Study" Nutrients 17, no. 12: 1993. https://doi.org/10.3390/nu17121993
APA StyleElbaghdady, H. A. M., Allam, R. M., Darwish, M. I. M., Hammad, M. O., Fadel, H. H., & Ghoneum, M. H. (2025). Protective Effect of Biobran/MGN-3, an Arabinoxylan from Rice Bran, Against the Cytotoxic Effects of Polyethylene Nanoplastics in Normal Mouse Hepatocytes: An In Vitro and In Silico Study. Nutrients, 17(12), 1993. https://doi.org/10.3390/nu17121993

