Ticagrelor, but Not Clopidogrel, Attenuates Hepatic Steatosis in a Model of Metabolic Dysfunction-Associated Steatotic Liver Disease
Abstract
1. Introduction
2. Methods
2.1. Animal Experiments
2.2. Biopsy-Proven MASLD Model Using Pre-Study Biopsy
2.3. Randomization and Stratification of Animals
2.4. Cell Culture
2.5. Biochemical Analysis
2.6. Histological Analysis
2.7. RNA Sequencing Analysis
2.8. RNA Extraction and qRT-PCR Analysis
2.9. Protein Extraction and Western Blot
2.10. Nile Red Staining
2.11. Gas Chromatography–Mass Spectrometry
2.12. Statistical Analyses
3. Results
3.1. Biopsy-Proven MASLD Model and Stratification Using Pre-Study Biopsy
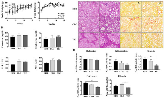
3.2. Ticagrelor Decreased Steatosis and Overall NAS
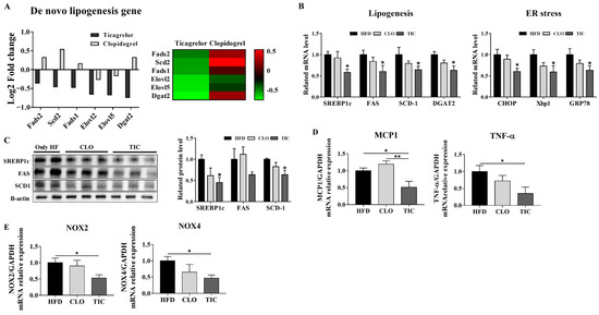
3.3. Ticagrelor Decreased De Novo Lipogenesis and ER Stress Markers
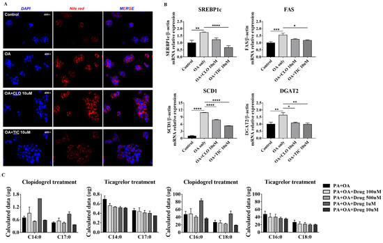
3.4. Ticagrelor Decreased Intracellular Fat Deposition
4. Discussion
5. Conclusions
Author Contributions
Funding
Institutional Review Board Statement
Informed Consent Statement
Data Availability Statement
Conflicts of Interest
References
- Li, J.; Zou, B.; Yeo, Y.H.; Feng, Y.; Xie, X.; Lee, D.H.; Fujii, H.; Wu, Y.; Kam, L.Y.; Ji, F.; et al. Prevalence; incidence, and outcome of non-alcoholic fatty liver disease in Asia, 1999–2019: A systematic review and meta-analysis. Lancet Gastroenterol. Hepatol. 2019, 4, 389–398. [Google Scholar] [CrossRef]
- Kang, K.A.; Jun, D.W.; Kim, M.S.; Kwon, H.J.; Nguyen, M.H. Prevalence of significant hepatic fibrosis using magnetic resonance elastography in a health check-up clinic population. Aliment. Pharmacol. Ther. 2020, 51, 388–396. [Google Scholar] [CrossRef]
- Diggs, L.P.; Greten, T.F. The effects of platelet accumulation in fatty liver disease. Nat. Rev. Gastroenterol. Hepatol. 2019, 16, 393–394. [Google Scholar] [CrossRef]
- Malehmir, M.; Pfister, D.; Gallage, S.; Szydlowska, M.; Inverso, D.; Kotsiliti, E.; Leone, V.; Peiseler, M.; Surewaard, B.G.J.; Rath, D.; et al. Author Correction: Platelet GPIbalpha is a mediator and potential interventional target for NASH and subsequent liver cancer. Nat. Med. 2022, 28, 600. [Google Scholar] [CrossRef] [PubMed]
- Schwarzkopf, K.; Bojunga, J.; Ruschenbaum, S.; Martinez, Y.; Mucke, M.M.; Seeger, F.; Schoelzel, F.; Zeuzem, S.; Friedrich-Rust, M.; Lange, C.M. Use of Antiplatelet Agents Is Inversely Associated with Liver Fibrosis in Patients with Cardiovascular Disease. Hepatol. Commun. 2018, 2, 1601–1609. [Google Scholar] [CrossRef] [PubMed]
- Iannacone, M.; Sitia, G.; Narvaiza, I.; Ruggeri, Z.M.; Guidotti, L.G. Antiplatelet drug therapy moderates immune-mediated liver disease and inhibits viral clearance in mice infected with a replication-deficient adenovirus. Clin. Vaccine Immunol. 2007, 14, 1532–1535. [Google Scholar] [CrossRef] [PubMed]
- Fujita, K.; Nozaki, Y.; Wada, K.; Yoneda, M.; Endo, H.; Takahashi, H.; Iwasaki, T.; Inamori, M.; Abe, Y.; Kobayashi, N.; et al. Effectiveness of antiplatelet drugs against experimental non-alcoholic fatty liver disease. Gut 2008, 57, 1583–1591. [Google Scholar] [CrossRef] [PubMed]
- Jia, Z.; Huang, Y.; Ji, X.; Sun, J.; Fu, G. Ticagrelor and clopidogrel suppress NF-kappaB signaling pathway to alleviate LPS-induced dysfunction in vein endothelial cells. BMC Cardiovasc. Disord. 2019, 19, 318. [Google Scholar] [CrossRef] [PubMed]
- Xiang, Q.; Pang, X.; Liu, Z.; Yang, G.; Tao, W.; Pei, Q.; Cui, Y. Progress in the development of antiplatelet agents: Focus on the targeted molecular pathway from bench to clinic. Pharmacol. Ther. 2019, 203, 107393. [Google Scholar] [CrossRef] [PubMed]
- You, S.C.; Rho, Y.; Bikdeli, B.; Kim, J.; Siapos, A.; Weaver, J.; Londhe, A.; Cho, J.; Park, J.; Schuemie, M.; et al. Association of Ticagrelor vs Clopidogrel With Net Adverse Clinical Events in Patients with Acute Coronary Syndrome Undergoing Percutaneous Coronary Intervention. JAMA 2020, 324, 1640–1650. [Google Scholar] [CrossRef] [PubMed]
- Lee, S.M.; Jun, D.W.; Yoon, E.L.; Oh, J.H.; Roh, Y.J.; Lee, E.J.; Shin, J.-H.; Nam, Y.-D.; Kim, H.S. Discovery biomarker to optimize obeticholic acid treatment for non-alcoholic fatty liver disease. Biol. Direct 2023, 18, 50. [Google Scholar] [CrossRef]
- Chae, Y.J.; Jun, D.W.; Saeed, W.K.; Kang, H.T.; Oh, J.H.; Lee, S.M.; Jang, K. Feasibility and Stability of Liver Biopsy before Treatment for Preclinical Nonalcoholic Fatty Liver Studies. J. Korean Med. Sci. 2019, 34, e14. [Google Scholar] [CrossRef]
- Shen, H.; Shahzad, G.; Jawairia, M.; Bostick, R.M.; Mustacchia, P. Association between aspirin use and the prevalence of nonalcoholic fatty liver disease: A cross-sectional study from the Third National Health and Nutrition Examination Survey. Aliment. Pharmacol. Ther. 2014, 40, 1066–1073. [Google Scholar] [CrossRef] [PubMed]
- Francque, S.M.; van der Graaff, D.; Kwanten, W.J. Non-alcoholic fatty liver disease and cardiovascular risk: Pathophysiological mechanisms and implications. J. Hepatol. 2016, 65, 425–443. [Google Scholar] [CrossRef]
- Zhou, Y.; Peng, H.; Liu, Z.; Zhang, K.K.; Jendrusch, C.; Drake, M.; Hao, Y.; Xie, L. Sex-associated preventive effects of low-dose aspirin on obesity and non-alcoholic fatty liver disease in mouse offspring with over-nutrition in utero. Lab. Investig. 2019, 99, 244–259. [Google Scholar] [CrossRef] [PubMed]
- Kleiner, D.E.; Brunt, E.M.; Van Natta, M.; Behling, C.; Contos, M.J.; Cummings, O.W.; Ferrell, L.D.; Liu, Y.C.; Torbenson, M.S.; Unalp-Arida, A.; et al. Steatohepatitis Clinical Research, Design and validation of a histological scoring system for nonalcoholic fatty liver disease. Hepatology 2005, 41, 1313–1321. [Google Scholar] [CrossRef]
- Rahman, M.; Gustafsson, D.; Wang, Y.; Thorlacius, H.; Braun, O.O. Ticagrelor reduces neutrophil recruitment and lung damage in abdominal sepsis. Platelets 2014, 25, 257–263. [Google Scholar] [CrossRef] [PubMed]
- West, L.E.; Steiner, T.; Judge, H.M.; Francis, S.E.; Storey, R.F. Vessel wall, not platelet, P2Y12 potentiates early atherogenesis. Cardiovasc. Res. 2014, 102, 429–435. [Google Scholar] [CrossRef]
- Yamauchi, K.; Imai, T.; Shimazawa, M.; Iwama, T.; Hara, H. Effects of ticagrelor in a mouse model of ischemic stroke. Sci. Rep. 2017, 7, 12088. [Google Scholar] [CrossRef]
- Gareau, A.J.; Brien, C.; Gebremeskel, S.; Liwski, R.S.; Johnston, B.; Bezuhly, M. Ticagrelor inhibits platelet-tumor cell interactions and metastasis in human and murine breast cancer. Clin. Exp. Metastasis 2018, 35, 25–35. [Google Scholar] [CrossRef]
- Halim, H.; Pinkaew, D.; Chunhacha, P.; Sinthujaroen, P.; Thiagarajan, P.; Fujise, K. Ticagrelor induces paraoxonase-1 (PON1) and better protects hypercholesterolemic mice against atherosclerosis compared to clopidogrel. PLoS ONE 2019, 14, e0218934. [Google Scholar] [CrossRef]
- Oh, J.H.; Jun, D.W.; Kim, H.Y.; Lee, S.M.; Yoon, E.L.; Hwang, J.; Park, J.H.; Lee, H.; Kim, W.; Kim, H. Discovery of dipeptidyl peptidase-4 inhibitor specific biomarker in non-alcoholic fatty liver disease mouse models using modified basket trial. Clin. Mol. Hepatol. 2022, 28, 497–509. [Google Scholar] [CrossRef] [PubMed]
- Cattaneo, M.; Schulz, R.; Nylander, S. Adenosine-mediated effects of ticagrelor: Evidence and potential clinical relevance. J. Am. Coll. Cardiol. 2014, 63, 2503–2509. [Google Scholar] [CrossRef] [PubMed]
- Armstrong, D.; Summers, C.; Ewart, L.; Nylander, S.; Sidaway, J.E.; van Giezen, J.J. Characterization of the adenosine pharmacology of ticagrelor reveals therapeutically relevant inhibition of equilibrative nucleoside transporter 1. J. Cardiovasc. Pharmacol. Ther. 2014, 19, 209–219. [Google Scholar] [CrossRef] [PubMed]
- Bonello, L.; Laine, M.; Kipson, N.; Mancini, J.; Helal, O.; Fromonot, J.; Gariboldi, V.; Condo, J.; Thuny, F.; Frere, C.; et al. Ticagrelor increases adenosine plasma concentration in patients with an acute coronary syndrome. J. Am. Coll. Cardiol. 2014, 63, 872–877. [Google Scholar] [CrossRef]
- Nylander, S.; Schulz, R. Effects of P2Y12 receptor antagonists beyond platelet inhibition—Comparison of ticagrelor with thienopyridines. Br. J. Pharmacol. 2016, 173, 1163–1178. [Google Scholar] [CrossRef] [PubMed]
- Jeong, H.S.; Hong, S.J.; Cho, S.A.; Kim, J.H.; Cho, J.Y.; Lee, S.H.; Joo, H.J.; Park, J.H.; Yu, C.W.; Lim, D.S. Comparison of Ticagrelor Versus Prasugrel for Inflammation, Vascular Function, and Circulating Endothelial Progenitor Cells in Diabetic Patients with Non-ST-Segment Elevation Acute Coronary Syndrome Requiring Coronary Stenting: A Prospective, Randomized, Crossover Trial. JACC Cardiovasc. Interv. 2017, 10, 1646–1658. [Google Scholar]
- Alsharif, K.F.; Thomas, M.R.; Judge, H.M.; Khan, H.; Prince, L.R.; Sabroe, I.; Ridger, V.C.; Storey, R.F. Ticagrelor potentiates adenosine-induced stimulation of neutrophil chemotaxis and phagocytosis. Vascul Pharmacol. 2015, 71, 201–207. [Google Scholar] [CrossRef]




| Primer | Sequence |
|---|---|
| Mouse GAPDH | F: 5′-GTT GTC TCC TGC GAC TTC-3′ |
| R: 5′-GGT GGTCCA GGG TTT CTT-3′ | |
| Mouse SERPB1c | F: 5′-GAA ACA CTC AGC AGC CAC-3′ |
| R: 5′-CCA GCT TTG GAC CTG GGT-3′ | |
| Mouse FAS | F: 5′-CCC TTT TTG AGG AGG CCA AT-3′ |
| R: 5′-GCT TCA CGA CTC CAT CAC GA-3′ | |
| Mouse DATG2 | F: 5′-ACT TCA CCT GGC TGG CAT TTG-3′ |
| R: 5′-GGT CAG CAG GTT GTG TGT CTT CA-3′ | |
| Mouse SCD1 | F: 5′-AGA AGG GCG GAA AAC TGG AC-3′ |
| R: 5′-AGG CCG GGC TTG TAG TAC CT-3′ | |
| Mouse CHOP | F: 5′-CCA CCA CAC CTG AAA GCA GAA-3′ |
| R: 5′-AGG TGA AAG GCA GGG ACT CA-3′ | |
| Mouse Xbp1 | F: 5′-TCA AAT GTC CTT CCC CAG AG-3′ |
| R: 5′-AAA GGG AGG CTG GTA AGG AA-3′ | |
| Mouse GRP78 | F: 5′-CAT GGT TCT CAC TAA AAT GAA AGG-3′ |
| R: 5′-GCT GGT ACA GTA ACA ACT G-3′ | |
| Mouse MCP1 | F: 5′-CCC AAT GAG TAG GCT GGA GA-3′ |
| R: 5′-TCT GGA CCC ATT CCT TCT TG-3′ | |
| Mouse TNF-α | F: 5′-CCG ATG GGT TGT ACC TTG TC-3′ |
| R: 5′-CGG ACT CCG CAA AGT CTA AG-3′ | |
| Mouse NOX2 | F: 5′-CTG GTG TGG TTG GGG CTG AAT GTC-3′ |
| R: 5′-CAG AGC CAG TGC TGA CCC AAG GAG-3′ | |
| Mouse NOX4 | F: 5′-CCG GAC AGT CCT GGC TTA TCT-3′ |
| R: 5′-TGC TTT TAT CCA ACA ATC TTC TTG TT-3′ | |
| Human β-actin | F: 5′-AGG AAG GAA GGC TGG AAG AG-3′ |
| R: 5′-AGA GCT ACG AGC TGC CTG AC-3′ | |
| Human SREBP1c | F: 5′-CTG CTG TCC ACA AAA GCA AA-3′ |
| R: 5′-CTC CAT GAG CAC GTC TGT GT-3′ | |
| Human FAS | F: 5′-ATA AGC CCT GTC CTC CAG GT-3′ |
| R: 5′-TGG AAG AAA AAT GGG CTT TG-3′ | |
| Human SCD1 | F: 5′-GGC ATA ACA GCA GGA GC-3′ |
| R: 5′-CCA CAG CAT ATC GCA AG-3′ | |
| Human DGAT2 | F: 5′-CTA CAG GTC ATC TCA GTG CT-3′ |
| R: 5′-GAA GTA GAG CAC AGC GAT GA-3′ |
| Primary Antibody | Source (Company, Catalog Number) | Working Concentration |
|---|---|---|
| SREBP1c (A-4) | Santa Cruz Biotechnology, sc-365513 | 1:1000 |
| FAS (B-10) | Santa Cruz Biotechnology, sc-8009 | 1:1000 |
| SCD-1 (E-8) | Santa Cruz Biotechnology, sc-515844 | 1:1000 |
| β-Actin (C-4) | Santa Cruz Biotechnology, sc-47778 | 1:1000 |
Disclaimer/Publisher’s Note: The statements, opinions and data contained in all publications are solely those of the individual author(s) and contributor(s) and not of MDPI and/or the editor(s). MDPI and/or the editor(s) disclaim responsibility for any injury to people or property resulting from any ideas, methods, instructions or products referred to in the content. |
© 2024 by the authors. Licensee MDPI, Basel, Switzerland. This article is an open access article distributed under the terms and conditions of the Creative Commons Attribution (CC BY) license (https://creativecommons.org/licenses/by/4.0/).
Share and Cite
Lee, E.J.; Lee, S.M.; Oh, J.H.; Kim, H.Y.; Saeed, W.K.; Kim, H.S.; Jun, D.W. Ticagrelor, but Not Clopidogrel, Attenuates Hepatic Steatosis in a Model of Metabolic Dysfunction-Associated Steatotic Liver Disease. Nutrients 2024, 16, 920. https://doi.org/10.3390/nu16070920
Lee EJ, Lee SM, Oh JH, Kim HY, Saeed WK, Kim HS, Jun DW. Ticagrelor, but Not Clopidogrel, Attenuates Hepatic Steatosis in a Model of Metabolic Dysfunction-Associated Steatotic Liver Disease. Nutrients. 2024; 16(7):920. https://doi.org/10.3390/nu16070920
Chicago/Turabian StyleLee, Eun Jeoung, Seung Min Lee, Ju Hee Oh, Hye Young Kim, Waqar Khalid Saeed, Hyun Sung Kim, and Dae Won Jun. 2024. "Ticagrelor, but Not Clopidogrel, Attenuates Hepatic Steatosis in a Model of Metabolic Dysfunction-Associated Steatotic Liver Disease" Nutrients 16, no. 7: 920. https://doi.org/10.3390/nu16070920
APA StyleLee, E. J., Lee, S. M., Oh, J. H., Kim, H. Y., Saeed, W. K., Kim, H. S., & Jun, D. W. (2024). Ticagrelor, but Not Clopidogrel, Attenuates Hepatic Steatosis in a Model of Metabolic Dysfunction-Associated Steatotic Liver Disease. Nutrients, 16(7), 920. https://doi.org/10.3390/nu16070920

