Applications of Artificial Intelligence, Machine Learning, and Deep Learning in Nutrition: A Systematic Review
Abstract
1. Introduction
2. Methodology
- Defining research question and objectives;
- Defining research scope;
- Literature selection;
- Validation of selected literature.
2.1. Research Question and Objectives
- Systematically review the literature: Conduct a comprehensive review of the existing literature on the applications of artificial intelligence in nutrition and identify studies that use artificial intelligence technologies such as ML and DL for various purposes in this field;
- Categorize the AI techniques: Analyze and classify the types of AI techniques implemented in nutritional research, including, but not limited to, ML and DL;
- Evaluate the methodological quality: Thoroughly assess the quality and methodological rigor of selected studies using predefined criteria to ensure the robustness of the assessment;
- Identify challenges and limitations and proposed future directions: Identify the challenges associated with integrating AI technology into nutrition, highlighting potential areas for improvement and future research based on findings.
2.2. Defining the Research Scope
2.3. Literature Selection Process
2.4. Validation of the Selected Literature
3. Results
3.1. Descriptive Analysis
3.2. Content Analysis
3.2.1. Smart and Personalized Nutrition
3.2.2. Dietary Assessment
3.2.3. Food Recognition and Tracking
3.2.4. Predictive Modeling for Disease
3.2.5. Disease Diagnosis and Monitoring
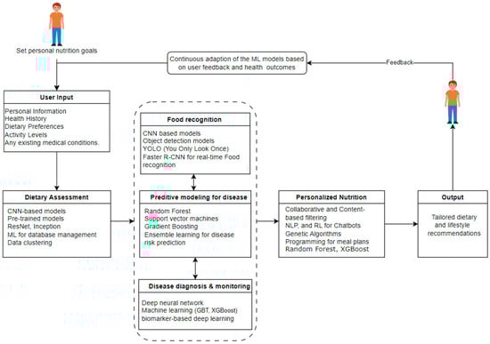
4. Conceptual Framework for Applying AI, ML, and DL in Nutrition
5. Discussion
6. Limitations of AI Applications in Nutrition
7. Further Directions and Research Gaps
- Enhancing data quality and standardization: Addressing the challenges related to data quality and standardization emerges as a key focus for future research. Efforts should be directed toward developing robust strategies for improving the completeness, accuracy, and standardization of nutritional and health data. Initiatives promoting open data sharing and collaboration can contribute to creating high-quality datasets for AI model development.
- Mitigating algorithmic bias: Future research should prioritize the development of methods to reduce algorithmic bias in AI models applied to nutrition. Strategies for ensuring diverse and representative training datasets and methodologies for continuous monitoring and adjustment for bias can contribute to developing fair and equitable models across different demographic groups.
- Advancing model interpretability and explainability: To enhance trust and transparency, research is needed to advance the interpretability and explainability of AI models in nutrition. Developing interpretable models and establishing clear communication methods to convey model predictions to end-users, including healthcare professionals and individuals, is crucial for successfully adopting AI technologies in practical settings.
- Validation across diverse populations: Future studies should prioritize validating AI models to ensure generalizability and applicability across different demographic, cultural, and socio-economic groups. Research efforts should emphasize the importance of representative datasets that encompass the diversity of the target population, fostering inclusivity in the development and validation processes.
- Ethical frameworks and privacy protocols: Developing ethical frameworks and robust privacy protocols is imperative to guide the ethical deployment of AI applications in nutrition. Future research should explore ethical considerations, such as consent processes, data ownership, and the responsible use of AI-generated insights, to protect individuals’ rights and privacy.
- Integration into healthcare systems: Efforts should be directed toward overcoming challenges related to the scalability and integration of AI applications into existing healthcare systems. Research should focus on developing strategies to integrate AI technologies into healthcare workflows, ensuring interoperability, and addressing organizational and regulatory barriers to widespread adoption.
- Longitudinal studies and real-world impact: Future research should prioritize longitudinal studies to assess the sustained impact of AI-driven interventions on dietary behaviors and health outcomes. Understanding their long-term effects is essential for evaluating the effectiveness and feasibility of these interventions in real-world settings. Additionally, research should explore the scalability of successful interventions for broader public health impact.
- Interdisciplinary collaboration and communication: Promoting effective multidisciplinary cooperation and communication is vital for successfully developing and implementing AI applications in nutrition. Future research should explore innovative approaches to foster collaboration between data scientists, nutritionists, healthcare professionals, policymakers, and individuals, ensuring a holistic and context-aware approach to AI-driven solutions.
- Resource-efficient approaches: Research should explore resource-efficient approaches to ensure the wider accessibility and applicability of AI technologies in nutrition. This includes developing user-friendly tools, educational resources, and frameworks that empower a broader range of stakeholders, including healthcare professionals and individuals, to leverage AI for improved nutritional outcomes.
8. Conclusions
Author Contributions
Funding
Conflicts of Interest
Abbreviations
| ACA | Affordable Care Act |
| AI | Artificial Intelligence |
| ANN | Artificial Neural Network |
| AR | Article Review |
| AUC | Area Under The Curve |
| BMI | Body Mass Index |
| BoF Models | Bag-of-Features Models |
| CK | Chronic Kidney |
| CNN | Convolutional Neural Networks |
| CP | Conference Papers |
| CR | Conference Reviews |
| DA | Data Analysis |
| DC | Dice Coefficient |
| DeepLab | Deep Labelling for Semantic Image Segmentation |
| DL | Deep Learning |
| DLA | Deep Learning Algorithm |
| DNN | Deep Neural Network |
| DT | Decision Tree |
| Faster R-CNN | Faster Region-based Convolutional Neural Network |
| FFB | Fake Food Buffet |
| FRANI | Food Recognition Assistance and Nudging Insights |
| GBT | Gradient Boosting Tree |
| GRU | Gated Recurrent Unit |
| IAS | Image Analysis Software |
| IBS | Irritable Bowel Syndrome |
| IBS | SSS- IBS Symptom Severity Score |
| ICU | Intensive Care Unit |
| IoT | Internet of Things |
| KNHANES | Korean National Health and Nutrition Examination Survey |
| KNN | K-Nearest Neighbors |
| LightGBM | Light Gradient Boosting Machine |
| LR | Linear Regression |
| LRDT | Logistic Regression Decision Tree |
| LSTM | Long Short-Term Memory |
| MK-SVM | Multiple Kernel Support Vector Machine |
| ML | Machine Learning |
| MLP | Multi-Layer Perceptron |
| MLR | Multivariable linear regression |
| NB | Naive Bayes |
| NIR-HIS | Near-Infrared Hyperspectral Imaging System |
| NLP | Natural Language Processing |
| NN | Neural Networks |
| PPGR | Postprandial Glycemic Response |
| PRISMA | Preferred Reporting Items for Systematic Reviews And Meta-Analyses |
| RBF | Radial Basis Function |
| RE | Review |
| ReLU | Rectified Linear Unit |
| ResNet | Residual Neural Network |
| RF | Random Forest |
| RL | Reinforcement Learning |
| RMSE | Root Mean Square Error |
| RNN | Recurrent Neural Network |
| ROC | Receiver Operating Characteristics |
| SLR | Systematic Literature Review |
| STL | Stochastic Gradient Descent with Zero Training Loss |
| SVM | Support vector machine |
| SVMs | Support Vector Machines |
| UCI | University of California, Irvine |
| U-Net | U-shaped Convolutional Neural Network |
| USDA | United States Department of Agriculture |
| XGBoost | eXtreme Gradient Boosting |
References
- Ross, A.C.; Caballero, B.; Cousins, R.J.; Tucker, K.L. Modern Nutrition in Health and Disease; Jones & Bartlett Learning: Burlington, MA, USA, 2020. [Google Scholar]
- Whitney, E.N.; Rolfes, S.R.; Crowe, T.; Walsh, A. Understanding Nutrition; Cengage: Melbourne, Australia, 2019. [Google Scholar]
- Melaku, Y.A.; Temesgen, A.M.; Deribew, A.; Tessema, G.A.; Deribe, K.; Sahle, B.W.; Abera, S.F.; Bekele, T.; Lemma, F.; Amare, A.T.; et al. The impact of dietary risk factors on the burden of non-communicable diseases in Ethiopia: Findings from the Global Burden of Disease study 2013. Int. J. Behav. Nutr. Phys. Act. 2016, 13, 122. [Google Scholar] [CrossRef]
- Popkin, B.M.; Adair, L.S.; Ng, S.W. Global nutrition transition and the pandemic of obesity in developing countries. Nutr. Rev. 2012, 70, 3–21. [Google Scholar] [CrossRef]
- Mozaffarian, D. Dietary and policy priorities for cardiovascular disease, diabetes, and obesity: A comprehensive review. Circulation 2016, 133, 187–225. [Google Scholar] [CrossRef] [PubMed]
- Awuchi, C.G.; Igwe, V.S.; Amagwula, I.O. Nutritional diseases and nutrient toxicities: A systematic review of the diets and nutrition for prevention and treatment. Int. J. Adv. Acad. Res. 2020, 6, 1–46. [Google Scholar] [CrossRef]
- Goyal, A.; Gupta, Y.; Singla, R.; Kalra, S.; Tandon, N. American diabetes association “standards of medical care—2020 for gestational diabetes mellitus”: A critical Appraisal. Diabetes Ther. 2020, 11, 1639–1644. [Google Scholar] [CrossRef]
- Pray, L. (Ed.) Nutrigenomics and the Future of Nutrition: Proceedings of a Workshop; National Academies Press: Washington, DC, USA, 2018. [Google Scholar]
- Jimenez-Carvelo, A.M.; Cuadros-Rodríguez, L. Data mining/machine learning methods in foodomics. Curr. Opin. Food Sci. 2021, 37, 76–82. [Google Scholar] [CrossRef]
- Taye, M.M. Understanding of machine learning with deep learning: Architectures, workflow, applications and future directions. Computers 2023, 12, 91. [Google Scholar] [CrossRef]
- Theodore Armand, T.P.; Kim, H.C.; Kim, J.I. Digital Anti-Aging Healthcare: An Overview of the Applications of Digital Technologies in Diet Management. J. Pers. Med. 2024, 14, 254. [Google Scholar] [CrossRef] [PubMed]
- Chaves, L.O.; Domingos, A.L.G.; Fernandes, D.L.; Cerqueira, F.R.; Siqueira-Batista, R.; Bressan, J. Applicability of machine learning techniques in food intake assessment: A systematic review. Crit. Rev. Food Sci. Nutr. 2023, 63, 902–919. [Google Scholar] [CrossRef]
- Armand, T.P.T.; Deji-Oloruntoba, O.; Bhattacharjee, S.; Nfor, K.A.; Kim, H.-C. Optimizing longevity: Integrating Smart Nutrition and Digital Technologies for Personalized Anti-aging Healthcare. In Proceedings of the 2024 International Conference on Artificial Intelligence in Information and Communication (ICAIIC), Osaka, Japan, 19–22 February 2024; IEEE: Piscataway, NJ, USA, 2024; pp. 243–248. [Google Scholar]
- Kosaraju, C.; Chiruguri, S.; Mohammad, N.; Jetty, B.T.; Gali, G. A model for analysis of diseases based on nutrition deficiency using random forest. In Proceedings of the 2022 7th International Conference on Communication and Electronics Systems (ICCES), Coimbatore, India, 22–24 June 2022; IEEE: Piscataway, NJ, USA, 2022; pp. 1527–1531. [Google Scholar]
- Szabo de Edelenyi, F.; Goumidi, L.; Bertrais, S.; Phillips, C.; MacManus, R.; Roche, H.; Planells, R.; Lairon, D. Prediction of the metabolic syndrome status based on dietary and genetic parameters, using Random Forest. Genes Nutr. 2008, 3, 173–176. [Google Scholar] [CrossRef]
- Izbassar, A.; Shamoi, P. Image-Based Dietary Assessment: A Healthy Eating Plate Estimation System. arXiv 2024, arXiv:2403.01310. [Google Scholar]
- Kaur, R.; Kumar, R.; Gupta, M. Deep neural network for food image classification and nutrient identification: A systematic review. Rev. Endocr. Metab. Disord. 2023, 24, 633–653. [Google Scholar] [CrossRef]
- Zitouni, H.; Meshoul, S.; Mezioud, C. New contextual collaborative filtering system with application to personalized healthy nutrition education. J. King Saud Univ. -Comput. Inf. Sci. 2022, 34, 1124–1137. [Google Scholar] [CrossRef]
- Moher, D.; Shamseer, L.; Clarke, M.; Ghersi, D.; Liberati, A.; Petticrew, M.; Shekelle, P.; Stewart, L.A.; Prisma-P Group. Preferred reporting items for systematic review and meta-analysis protocols (PRISMA-P) 2015 statement. Syst. Rev. 2015, 4, 1. [Google Scholar] [CrossRef] [PubMed]
- Woschank, M.; Rauch, E.; Zsifkovits, H. A review of further directions for artificial intelligence, machine learning, and deep learning in smart logistics. Sustainability 2020, 12, 3760. [Google Scholar] [CrossRef]
- Available online: www.wordle.net (accessed on 30 January 2024).
- Kirk, D.; Kok, E.; Tufano, M.; Tekinerdogan, B.; Feskens, E.J.M.; Camps, G. Machine learning in nutrition research. Adv. Nutr. 2022, 13, 2573–2589. [Google Scholar] [CrossRef]
- Zhu, J.; Wang, G. Artificial Intelligence Technology for Food Nutrition. Nutrients 2023, 15, 4562. [Google Scholar] [CrossRef] [PubMed]
- van Erp, M.; Reynolds, C.; Maynard, D.; Starke, A.; Martín, R.I.; Andres, F.; Leite, M.C.A.; de Toledo, D.A.; Rivera, X.S.; Trattner, C.; et al. Using natural language processing and artificial intelligence to explore the nutrition and sustainability of recipes and food. Front. Artif. Intell. 2021, 3, 621577. [Google Scholar] [CrossRef]
- Honda, M.; Nishi, H. Household Nutrition Analysis and Food Recommendation U sing Purchase History. In Proceedings of the 2021 IEEE 30th International Symposium on Industrial Electronics (ISIE), Kyoto, Japan, 20–23 June 2021; IEEE: Piscataway, NJ, USA, 2021; pp. 1–7. [Google Scholar]
- Santhuja, P.; Reddy, E.G.; Choudri, S.R.; Muthulekshmi, M.; Balaji, S. IIntelligent Personalized Nutrition Guidance System Using IoT and Machine Learning Algorithm. In Proceedings of the 2023 Second International Conference on Smart Technologies for Smart Nation (SmartTechCon), Singapore, 18–19 August 2023; IEEE: Piscataway, NJ, USA, 2023; pp. 250–254. [Google Scholar]
- Maurya, A.; Wable, R.; Shinde, R.; John, S.; Jadhav, R.; Dakshayani, R. Chronic kidney disease prediction and recommendation of suitable diet plan by using machine learning. In Proceedings of the 2019 International Conference on Nascent Technologies in Engineering (ICNTE), Navi Mumbai, India, 4–5 January 2019; IEEE: Piscataway, NJ, USA, 2019; pp. 1–4. [Google Scholar]
- Mogaveera, D.; Mathur, V.; Waghela, S. e-Health monitoring system with diet and fitness recommendation using machine learning. In Proceedings of the 2021 6th International Conference on Inventive Computation Technologies (ICICT), Coimbatore, India, 20–22 January 2021; IEEE: Piscataway, NJ, USA, 2021; pp. 694–700. [Google Scholar]
- Iwendi, C.; Khan, S.; Anajemba, J.H.; Bashir, A.K.; Noor, F. Realizing an efficient IoMT-assisted patient diet recommendation system through machine learning model. IEEE Access 2020, 8, 28462–28474. [Google Scholar] [CrossRef]
- Sookrah, R.; Dhowtal, J.D.; Nagowah, S.D. A DASH diet recommendation system for hypertensive patients using machine learning. In Proceedings of the 2019 7th International Conference on Information and Communication Technology (ICoICT), Kuala Lumpur, Malaysia, 24–26 July 2019; IEEE: Piscataway, NJ, USA, 2019; pp. 1–6. [Google Scholar]
- Iheanacho, C.A.; Vincent, O.R. Classification and recommendation of food intake in West Africa for healthy diet using Deep Learning. In Proceedings of the 2022 5th Information Technology for Education and Development (ITED), Abuja, Nigeria, 1–3 November 2022; IEEE: Piscataway, NJ, USA, 2022; pp. 1–6. [Google Scholar]
- Mezgec, S.; Eftimov, T.; Bucher, T.; Seljak, B.K. Mixed deep learning and natural language processing method for fake-food image recognition and standardization to help automated dietary assessment. Public Health Nutr. 2019, 22, 1193–1202. [Google Scholar] [CrossRef]
- Folson, G.K.; Bannerman, B.; Atadze, V.; Ador, G.; Kolt, B.; McCloskey, P.; Gangupantulu, R.; Arrieta, A.; Braga, B.C.; Arsenault, J.; et al. Validation of mobile artificial intelligence technology-assisted dietary assessment tool against weighed records and 24-hour recall in adolescent females in Ghana. J. Nutr. 2023, 153, 2328–2338. [Google Scholar] [CrossRef] [PubMed]
- Shi, J.; Han, Q.; Cao, Z.; Wang, Z. DeepTrayMeal: Automatic dietary assessment for Chinese tray meals based on deep learning. Food Chem. 2024, 434, 137525. [Google Scholar] [CrossRef] [PubMed]
- Lu, Y.; Stathopoulou, T.; Vasiloglou, M.F.; Pinault, L.F.; Kiley, C.; Spanakis, E.K.; Mougiakakou, S. goFOODTM: An artificial intelligence system for dietary asessment. Sensors 2020, 20, 4283. [Google Scholar] [CrossRef] [PubMed]
- Lo, F.P.; Sun, Y.; Qiu, J.; Lo, B. A novel vision-based approach for dietary assessment using deep learning view synthesis. In Proceedings of the 2019 IEEE 16th International Conference on Wearable and Implantable Body Sensor Networks (BSN), Chicago, IL, USA, 19–22 May 2019; IEEE: Piscataway, NJ, USA, 2019; pp. 1–4. [Google Scholar]
- Van Asbroeck, S.; Matthys, C. Use of different food image recognition platforms in dietary assessment: Comparison study. JMIR Form. Res. 2020, 4, e15602. [Google Scholar] [CrossRef] [PubMed]
- Li, T.; Wei, W.; Xing, S.; Min, W.; Zhang, C.; Jiang, S. Deep Learning-Based Near-Infrared Hyperspectral Imaging for Food Nutrition Estimation. Foods 2023, 12, 3145. [Google Scholar] [CrossRef]
- Siemon, M.S.N.; Shihavuddin, A.S.M.; Ravn-Haren, G. Sequential transfer learning based on hierarchical clustering for improved performance in deep learning based food segmentation. Sci. Rep. 2021, 11, 813. [Google Scholar] [CrossRef] [PubMed]
- Sripada, N.K.; Challa, S.C.; Kothakonda, S. AI-Driven Nutritional Assessment Improving Diets with Machine Learning and Deep Learning for Food Image Classification. In Proceedings of the 2023 International Conference on Self Sustainable Artificial Intelligence Systems (ICSSAS), Erode, India, 18–20 October 2023; IEEE: Piscataway, NJ, USA, 2023; pp. 138–144. [Google Scholar]
- Limketkai, B.N.; Mauldin, K.; Manitius, N.; Jalilian, L.; Salonen, B.R. The age of artificial intelligence: Use of digital technology in clinical nutrition. Curr. Surg. Rep. 2021, 9, 20. [Google Scholar] [CrossRef] [PubMed]
- Salinari, A.; Machì, M.; Diaz, Y.A.; Cianciosi, D.; Qi, Z.; Yang, B.; Cotorruelo, M.S.F.; Villar, S.G.; Lopez, L.A.D.; Battino, M.; et al. The Application of Digital Technologies and Artificial Intelligence in Healthcare: An Overview on Nutrition Assessment. Diseases 2023, 11, 97. [Google Scholar] [CrossRef]
- Singer, P.; Robinson, E.; Raphaeli, O. The future of artificial intelligence in clinical nutrition. Curr. Opin. Clin. Nutr. Metab. Care 2024, 27, 200–206. [Google Scholar] [CrossRef]
- Kim, H.; Lim, D.H.; Kim, Y. Classification and prediction on the effects of nutritional intake on overweight/obesity, dyslipidemia, hypertension and type 2 diabetes mellitus using deep learning model: 4–7th Korea national health and nutrition examination survey. Int. J. Environ. Res. Public Health 2021, 18, 5597. [Google Scholar] [CrossRef]
- Mitchell, E.G.; Heitkemper, E.M.; Burgermaster, M.; Levine, M.E.; Miao, Y.; Hwang, M.L.; Desai, P.M.; Cassells, A.; Tobin, J.N.; Tabak, E.G.; et al. From reflection to action: Combining machine learning with expert knowledge for nutrition goal recommendations. In Proceedings of the 2021 CHI Conference on Human Factors in Computing Systems, Yokohama, Japan, 8–13 May 2021; pp. 1–17. [Google Scholar]
- Ma, C.; Chen, Q.; Mitchell, D.C.; Na, M.; Tucker, K.L.; Gao, X. Application of the deep learning algorithm in nutrition research–using serum pyridoxal 5′-phosphate as an example. Nutr. J. 2022, 21, 38. [Google Scholar] [CrossRef] [PubMed]
- Bond, A.; Mccay, K.; Lal, S. Artificial intelligence & clinical nutrition: What the future might have in store. Clin. Nutr. ESPEN 2023, 57, 542–549. [Google Scholar] [PubMed]
- Bhat, S.S.; Ansari, G.A. Predictions of diabetes and diet recommendation system for diabetic patients using machine learning techniques. In Proceedings of the 2021 2nd International Conference for Emerging Technology (INCET), Belagavi, India, 21–23 May 2021; IEEE: Piscataway, NJ, USA, 2021; pp. 1–5. [Google Scholar]
- VeerasekharReddy, B.; Thatha, V.N.; Kiran, G.U.; Shareef, S.K.; RajaSekharReddy, N.V.; Raju, Y.R. Diet Recommendation System for Human Health Using Machine Learning. In Proceedings of the 2023 7th International Conference on Computation System and Information Technology for Sustainable Solutions (CSITSS), Bangalore, India, 2–4 November 2023; IEEE: Piscataway, NJ, USA, 2023; pp. 1–5. [Google Scholar]
- Panagoulias, D.P.; Sotiropoulos, D.N.; Tsihrintzis, G.A. Nutritional biomarkers and machine learning for personalized nutrition applications and health optimization. Intell. Decis. Technol. 2021, 15, 645–653. [Google Scholar]
- Panagoulias, D.P.; Sotiropoulos, D.N.; Tsihrintzis, G.A. Biomarker-based deep learning for personalized nutrition. In Proceedings of the 2021 IEEE 33rd International Conference on Tools with Artificial Intelligence (ICTAI), Washington, DC, USA, 1–3 November 2021; IEEE: Piscataway, NJ, USA, 2021; pp. 306–313. [Google Scholar]
- Karakan, T.; Gundogdu, A.; Alagözlü, H.; Ekmen, N.; Ozgul, S.; Tunali, V.; Hora, M.; Beyazgul, D.; Nalbantoglu, O.U. Artificial intelligence-based personalized diet: A pilot clinical study for irritable bowel syndrome. Gut Microbes 2022, 14, 2138672. [Google Scholar] [CrossRef] [PubMed]
- Vu, T.; Lin, F.; Alshurafa, N.; Xu, W. Wearable food intake monitoring technologies: A comprehensive review. Computers 2017, 6, 4. [Google Scholar] [CrossRef]
- Chopra, M.; Purwar, A. Food Image Recognition Using CNN, Faster R-CNN and YOLO. In Applications of Artificial Intelligence, Big Data and Internet of Things in Sustainable Development; CRC Press: Boca Raton, FL, USA, 2022; pp. 81–89. [Google Scholar]
- Porras, E.M.; Fajardo, A.C.; Medina, R.P. Solving dietary planning problem using particle swarm optimization with genetic operators. In Proceedings of the 3rd International Conference on Machine Learning and Soft Computing, Da Lat, Vietnam, 25–28 January 2019; pp. 55–59. [Google Scholar]
- Verma, M.; Hontecillas, R.; Tubau-Juni, N.; Abedi, V.; Bassaganya-Riera, J. Challenges in personalized nutrition and health. Front. Nutr. 2018, 5, 117. [Google Scholar] [CrossRef]







| Keywords (1) | Keywords (2) | Language | Timeframe | Paper Type |
|---|---|---|---|---|
| Artificial Intelligence | Diet | --- | --- | CP OR CR |
| Machine Learning | Nutrition | --- | --- | AR |
| Deep Learning | Food | --- | --- | RE |
| Recommendation | Dietary assessment | English | 2019–2024 | --- |
| --- | Personalized | --- | --- | --- |
| --- | Meal planning | --- | --- | --- |
| Healthy eating |
| Suitability | Records | Records (%) |
|---|---|---|
| Highly Suitable | 31 | 77.5 |
| Fairly Suitable | 5 | 12.5 |
| Suitable | 4 | 10 |
| Total | 40 | 100 |
| Clusters | References | Records | Records (%) |
|---|---|---|---|
| Smart and personalized nutrition | [22,23,24,25,26,27,28,29,30,31] | 10 | 32.3 |
| Dietary assessment | [32,33,34,35,36,37] | 6 | 19.4 |
| Food recognition and tracking | [38,39,40,41] | 4 | 12.9 |
| Predictive modeling for disease | [42,43,44,45,46,47,48,49] | 8 | 25.8 |
| Disease diagnosis and monitoring | [50,51,52,53] | 3 | 9.7 |
| No. | Author(s) & Year | Cluster | Category | AI Technology | Proposed Solution | Dataset | Evaluation Metric | Content | Ref. No |
|---|---|---|---|---|---|---|---|---|---|
| 1 | Kirk et al., 2022 | Smart and Personalized Nutrition | ML | RF, XGBoost | Bridge the knowledge gap between AI and nutrition | --- | --- | A comprehensive guide to integrating ML into nutritional sciences that covers its fundamental concepts, its precision nutrition and metabolomics applications, and a framework for practical applications. | [22] |
| 2 | Zhu and Wang 2023 | Smart and Personalized Nutrition | ML DL | SVM, NN, NLP, and Vision-Based Method. | Evaluation of AI technologies and nutrition | Genome sequencing data, Vision-based DA, and large-scale recipe datasets | --- | Role of AI in enhancing food nutrition and addressing global nutritional challenges and applications such as personalized nutrition recommendations, food manufacturing, and DA. | [23] |
| 3 | Van Erp et al., 2021 | Smart and Personalized Nutrition | DL | NLP | State-of-the- art and some use cases | --- | --- | It gives the benefits of applying NLP and AI to analyze recipes, provide personalized recommendations, and aid understanding. | [24] |
| 4 | Honda and Nishi 2021 | Smart and Personalized Nutrition | ML | --- | Food analyzer and recommender. | Purchase history data from supermarkets | --- | An approach for household nutrition analysis and personalized food recommendation based on purchase history data | [25] |
| 5 | Santhuja et al., 2023 | Smart and Personalized Nutrition | ML | SVM | Intelligent, personalized nutrition system | IoT for data collection | Average accuracy of 86% | Intelligent Personalized Nutrition System using real-time data from IoT devices, including smartphones and cameras. SVM is used for accurate nutritional classification | [26] |
| 6 | Maurya et al., 2019 | Smart and Personalized Nutrition | ML DL | Back propagation, NN, RF, RBF | Kidney diagnosis and diet recommender | UCI ML repository and various hospitals in Mumbai | --- | A system using machine learning that predicts the stages of Chronic Kidney Disease and provides a personalized recommended diet based on patient data | [27] |
| 7 | Mogaveera et al., 2021 | Smart and Personalized Nutrition | ML | Decision Tree (C4.5) | e-Health monitoring system. | USDA food database, UCI CK dataset, Health Calabria Food Database | Accuracy: 91.45% | Designed to improve the health of patients suffering from chronic diseases by providing personalized diet and exercise plans based on their health data and the latest reports | [28] |
| 8 | Iwendi et al., 2020 | Smart and Personalized Nutrition | ML DL | LR, NB, RNN MLP, GRU, LSTM. | Iomt-assisted patient diet recommendation system | Data of 1000 products and 30 patients collected using the IoT and cloud methods | Accuracy: 93.4% Precision: 85.5% Recall: 89.5% F1 score: 99.0% | It uses DL and ML algorithms to analyze patient data and product information and has developed a personalized recommendation system for patients and dieticians | [29] |
| 9 | Sookrah et al., 2019 | Smart and Personalized Nutrition | ML | Content-based filtering, MLP | DASH diet recommender | USDA Food Composition Database | Accuracy: 99%. | Developed a DASH diet recommendation system intending to promote healthy eating habits for hypertensive patients in Mauritius based on some factors | [30] |
| 10 | Iheanacho and Vincent 2022 | Smart and Personalized Nutrition | ML | CNN | Classification, recommendation System. | UEC-FOOD 100 FOOD-101 | Accuracy: 85.78 | Created a system that classifies and recommends healthy food plans based on local dietary habits in West Africa | [31] |
| 11 | Mezgec et al., 2019 | Dietary Assessment | DL | NLP | Fake food buffet | An FFB experiment in which 124 participants were invited | Accuracy: Fake: 92.18% Matching: 93%. | DL is used for fake-food image recognition, and NLP is used for food matching and standardization | [32] |
| 12 | Folson et al., 2023 | Dietary Assessment | AI | --- | FRANI | West African food composition, RING nutrient composition | --- | FRANI is a mobile application for dietary assessment created with artificial intelligence. A total of 36 adolescent females aged 12–18 were used, and the nutrition intake that FRANI measured was compared | [33] |
| 13 | Shi et al., 2024 | Dietary Assessment | DL | Faster R-CNN, ResNet | Chinalunchtray-99 | ChinaLunchTray-99 | Accuracy: 90% | Develop a framework for automatic dietary assessment, including tray meal detection and nutrition estimation for Chinese tray meals | [34] |
| 14 | Lu et al., 2020 | Dietary Assessment | ML DL | DNN, 3D Reconstruction | goFOODTM | Fast food database | Fsum accuracy: 94.4% Fmin accuracy: 83.9% | Developed an AI-based system called goFOODTM that can estimate a meal’s calorie and macronutrient content by capturing food images with a smartphone | [35] |
| 15 | Lo et al., 2019 | Dietary Assessment | DL | Point completion network | Novel vision-based DA approach | Yale–CMU–Berkeley object dataset | Accuracy: 95.41% | It uses GAN to synthesize multiple views of the same scene, estimate the volume of food, and propose a system for estimating a person’s food intake from a single camera view of their plate | [36] |
| 16 | Van Asbroeck and Matthys 2020 | Dietary Assessment | ML DL | MK-SVM, IAS, BoF Models. | --- | --- | --- | Provides a comprehensive comparison of the various food image recognition platforms for dietary assessment | [37] |
| 17 | Li et al., 2023 | Food Recognition and Tracking | ML DL | NIR-HIS RL. | OptmWave | Near-infrared spectral data of scrambled eggs with tomatoes. | DC: 0.9913 and RMSE of 0.3548. | An approach for estimating food integrated with two neural networks to predict protein content and select wavelengths simultaneously | [38] |
| 18 | Siemon et al., 2021 | Food Recognition and Tracking | DL | STL, U-Net, DeepLab | Assessment of Chinese tray meals | UNIMIB2016 dataset | (CCE) prediction accuracy of 88.3% | It uses hierarchical clustering to provide a novel sequential transfer learning method to improve the performance of DL-based food segmentation | [39] |
| 19 | Sripada et al., 2023 | Food Recognition and Tracking | ML DL | CNN SVM | Hybrid model for food recognition and tracking | Customized dataset of 995 images | Precision: 96.5% Recall: 96.5% F1 score: 96.5% | Proposed an approach combining a CNN with an SVM to categorize food items into healthy and unhealthy classes | [40] |
| 20 | Limketkai et al., 2021 | Food Recognition and Tracking | ML Mobile App | Neural Networks | Predict PPGR | Collected from a cohort of 900 healthy individuals | --- | Integration of some digital technologies, including mobile applications, wearable devices, and ML, into clinical nutrition | [41] |
| 21 | Salinari et al., 2023 | Predictive Modeling for Disease | ML DL | ANN, RF, DT, KNN, SVMs, NLP | Integration apps in the field of nutrition | --- | --- | The potential of AI for improving the treatment of diseases, prediction of diseases, patient care and medication, and monitoring of patients in real time | [42] |
| 22 | Singer et al., 2023 | Predictive Modeling for Disease | ML DL | XGBoost LightGBM | Assessment and prediction of clinical events | Clinical data from ICU admission | AUROC: 0.89 AUC: 0.933 AUCPR: 0.970 Sensitivity: 74% Specificity: 84% | How AI enhances screening and assessment, its successful application in identifying malnourished cancer patients, and predicting clinical events in intensive care | [43] |
| 23 | Kim et al., 2021 | Predictive Modeling for Disease | DL ML | ReLU DNN LRDT | Deep learning model | KNHANES | --- | A relationship between nutritional intake and risk of developing overweight/obesity, dyslipidemia, hypertension, and type 2 diabetes mellitus | [44] |
| 24 | Mitchell et al., 2021 | Predictive Modeling for Disease | ML | Attributable Components Analysis (ACA) | GlucoGoalie | --- | Accuracy: 89% | A personalized nutrition recommendation system called GlucoGoalie helps individuals to manage diabetes | [45] |
| 25 | Ma et al., 2022 | Predictive Modeling for Disease | ML DL | LR MLR DNN | Predicting serum PLP concentration | NHANES 2007–2010 | R2 0.47 for DLA 0.18 for the MLR model | A deep learning algorithm that predicts serum pyridoxal 5′-phosphate (PLP) concentration provides valuable insights into the association between dietary patterns and serum PLP | [46] |
| 26 | Bond et al., 2023 | Predictive Modeling for Disease | ML DL | LR. CNNs | CNN ANN | ---- | --- | Discusses the potential of AI to revolutionize clinical nutrition through personalized interventions, disease prevention, ethical considerations, and AI algorithms to analyze genetics, microbiome, and other factors for customized recommendations and predicting risk | [47] |
| 27 | Bhat and Ansari, 2021 | Predictive Modeling for Disease | ML DL | NB RF DT | Diet recommendation system | ---- | Precision: 90% Recall: 82% F-Measure: 86% Accuracy: 90% | The authors emphasize the importance of data analysis in healthcare systems. They use machine learning techniques to predict diabetes and recommend proper diets for diabetic patients | [48] |
| 28 | Veerasekhar Reddy et al., 2023 | Predictive Modeling for Disease | ML DL | CNNs ANN | E-nurse | Diabetic retinopathy dataset | Average Accuracy: 95% | Created an e-college nurse system focusing on BMI measurements and the early detection of Type-2 diabetes with a personalized health center for students, including diet recommendations | [49] |
| 29 | Panagoulias et al., 2021 | Disease Diagnosis and Monitoring | ML DL | DNN Biomarkers | BMI classification | --- | Accuracy: 75% 10-fold cross-validation: 0.665 | Proposed the use of metabolomics to study unique chemical fingerprints left by cellular processes and NN to evaluate nutritional biomarkers, predict BMI, and discover dietary patterns | [50] |
| 30 | Panagoulias et al., 2021 | Disease Diagnosis and Monitoring | ML DL | GBT XGBoost DNN | Micronutrient compositions | Green Genes database | --- | Investigated the therapeutic effect of an AI-based personalized diet on IBS patients, using 34 IBS-M patients and applying an algorithm to optimize personalized nutrition strategies | [51] |
| 31 | Karakan et al., 2022 | Disease Diagnosis and Monitoring | DL | DNN XGBoost | Personalized nutrition | --- | ROC-AUC: 0.964 Accuracy: 91% | A biomarker-based system for personalized nutrition that predicts an individual ideal body weight by classifying the body types into three categories, namely underweight, normal, and obese/overweight | [52] |
Disclaimer/Publisher’s Note: The statements, opinions and data contained in all publications are solely those of the individual author(s) and contributor(s) and not of MDPI and/or the editor(s). MDPI and/or the editor(s) disclaim responsibility for any injury to people or property resulting from any ideas, methods, instructions or products referred to in the content. |
© 2024 by the authors. Licensee MDPI, Basel, Switzerland. This article is an open access article distributed under the terms and conditions of the Creative Commons Attribution (CC BY) license (https://creativecommons.org/licenses/by/4.0/).
Share and Cite
Theodore Armand, T.P.; Nfor, K.A.; Kim, J.-I.; Kim, H.-C. Applications of Artificial Intelligence, Machine Learning, and Deep Learning in Nutrition: A Systematic Review. Nutrients 2024, 16, 1073. https://doi.org/10.3390/nu16071073
Theodore Armand TP, Nfor KA, Kim J-I, Kim H-C. Applications of Artificial Intelligence, Machine Learning, and Deep Learning in Nutrition: A Systematic Review. Nutrients. 2024; 16(7):1073. https://doi.org/10.3390/nu16071073
Chicago/Turabian StyleTheodore Armand, Tagne Poupi, Kintoh Allen Nfor, Jung-In Kim, and Hee-Cheol Kim. 2024. "Applications of Artificial Intelligence, Machine Learning, and Deep Learning in Nutrition: A Systematic Review" Nutrients 16, no. 7: 1073. https://doi.org/10.3390/nu16071073
APA StyleTheodore Armand, T. P., Nfor, K. A., Kim, J.-I., & Kim, H.-C. (2024). Applications of Artificial Intelligence, Machine Learning, and Deep Learning in Nutrition: A Systematic Review. Nutrients, 16(7), 1073. https://doi.org/10.3390/nu16071073

