Abstract
Objective: Addressing the increasing global health issue of childhood obesity, exacerbated by pervasive food marketing, this study critically evaluated China’s food marketing policies in comparison with international best practices, aiming to uncover policy content and implementation gaps and inform policy enhancement strategies. Method: Three key indicators were utilized from the Healthy Food–Environment Policy Index (Food–EPI)’s food promotion domain. A panel of experts (n = 13) from academic institutions, China Centers for Disease Control and Prevention, and the food industry assessed the Chinese government’s policy scores and implementation levels concerning food marketing. Benchmarked against international best practices using the Food–EPI process, this evaluation encompassed context analysis, data collection, evidence-based policy action, government validation, policy rating, scoring, and results translation for government and stakeholders. The three chosen indicators specifically addressed childhood overweight- and obesity-related food marketing in broadcast media (Indicator 1), non-broadcast media (Indicator 2), and child gathering settings (Indicator 3). Results: Specifically, Indicator 1, the Single Food Marketing Indicator Score was measured at 2.31 ± 0.38, with an accompanying Food Marketing Policy Implementation Percentage of 46.2%, and Low Implementation Level. For non-broadcast mediums (Indicator 2), these metrics were gauged at 1.77 ± 0.27, 35.4%, and Low Implementation Level, respectively. In child gathering settings (Indicator 3), for efforts curbing unhealthy food promotion, a score of 2.77 ± 0.27, an implementation percentage of 55.4%, and Medium Implementation Level was obtained. Cumulatively, the overarching efficacy of food marketing policy enforcement was determined to be suboptimal, with the consolidated figures being Total Food Marketing Score as 2.28 ± 0.97, Total Food Marketing Policy Implementation Percentage as 45.6%, and Total Food Marketing Policy Implementation Level as Low. Conclusion: Like many countries, China’s food marketing policies and implementation have room for improvement when compared to international best practices. Recommendations include emphasizing nutritional legislation, fostering stakeholder collaboration, bolstering public health campaigns, and leveraging technology for stringent enforcement.
1. Introduction
Childhood obesity and related non-communicable diseases (NCDs) have become increasingly prevalent global public health issues, notably in China. The National Survey on Student Physical Fitness and Health revealed a rise in China’s childhood obesity rates from 1.24% in 1985 to 27.97% in 2019 [1]. Without further effective interventions, by 2030, 60% of Chinese children will be affected by overweight and obesity [2]. The economic burden linked to childhood obesity may cost CNY 218 trillion annually in the next 60 years [2]. Direct and indirect economic losses from childhood obesity may account for CNY 261 billion and CNY 217 trillion CNY, respectively [2]. These trends suggest significant future health challenges, potentially leading to diseases like type 2 diabetes, cardiovascular disorders, and certain cancers.
The global consensus identifies the food environment as one of a key driver of childhood overweight and obesity. Within this context, food marketing, a core element of the food environment, has significantly influenced children’s dietary choices, eating behavior, and lifestyle. Although food marketing has efficiently connected manufacturers and consumers, introducing innovative products and stimulating market dynamics, its impact on children’s public health is substantial and warrants careful consideration [3,4].
Contemporary food marketing strategies, replete with sophisticated digital mediums and vibrant visuals, have exerted an insidious influence on children, shaping their dietary choices [4,5]. Given their developing cognitive abilities, children are often have remained oblivious to the strategic intents embedded within these promotions, rendering them prime targets for advertisers. This paradigm, accentuated by colorful imagery and compelling mascots, subtly steers children towards high-caloric, nutrient-deficient foods. The confluence of such marketing tactics with children’s susceptibilities invariably amplifies the obesity trajectory, setting the stage for a gamut of health complications, ranging from premature weight gain to chronic diseases [6,7,8].
Countries worldwide have adopted varied policies to counter food marketing targeting children. Common strategies include limiting unhealthy food advertisements during children’s TV hours, as seen in Norway, Sweden, and Ireland [9,10]. Regions like Quebec and Chile also restrict such marketing on digital and social media [10]. Efforts extend to schools, with countries like Mexico banning unhealthy food advertisements on campuses [11]. Public campaigns and educational initiatives are aimed at enhancing nutritional literacy, empowering children and their families to make informed food choices amidst pervasive advertising.
China has initiated a range of policies to mitigate the impact of food marketing on childhood obesity, reflecting a strategic commitment to integrating health considerations within its food policy framework. Yet, a critical gap remains—these policies have not been systematically analyzed for their alignment and comparation with international standards. Hence, our study underscores the necessity for using a robust framework to systematically review, analyze, and evaluate these policies.
The Healthy Food–Environment Policy Index (Food–EPI), devised by the International Network for Food and Obesity/Non-communicable Diseases Research, Monitoring and Action Support (INFORMAS) in 2013 [12], served as a framework for governments to evaluate and improve food environments. Implemented first in New Zealand in 2014, it has since been embraced by around 30 nations. Demonstrating commendable inter-rater reliability (GwetAC2 = 0.6–0.8), the Food–EPI stands as a reliable and adaptable tool for gauging the effectiveness of food-related policies across various national contexts [10].
Therefore, this manuscript utilized three indicators form the Food–EPI to critically appraise China’s current childhood overweight- and obesity-related food marketing policy framework. By undertaking a comparative analysis with international best practices, our objective was to furnish pragmatic recommendations, refining China’s policy landscape to foster a more health-promoting food marketing environment for its citizenry.
2. Materials and Methods
The Food–EPI encompasses over 40 indicators spanning seven food policy domains and six structural dimensions, which are shown in Figure 1 [12]. Each of the indicators includes several international best practices to make it easier for researchers to understand the gaps between their national policies and internationally recommended policies.
Figure 1.
Components and domains of the Healthy Food–Environment Policy Index (Food–EPI).
In the academic literature, distinctions between ‘food marketing’ and ‘food promotion’ are evident, though the terms are occasionally used interchangeably in Food–EPI studies [13,14]. While ‘food marketing’ encompasses a wide spectrum, including product development and distribution, ‘food promotion’ specifically zeroes in on strategies amplifying product visibility, notably through media and educational avenues. This paper is geared towards assessing the latter’s influence on childhood overweight and obesity.
However, our choice to employ ‘food marketing’ over the more specific ‘food promotion’ is principally influenced by linguistic and conceptual understandings in the Chinese context, the primary milieu of our research. In Chinese discourse, ‘food marketing’ resonates more adeptly, making it a more apt term for our study’s purpose and audience. Thus, while our focus aligns closely with ‘food promotion’, we opt for the term ‘food marketing’ to maintain cultural and linguistic relevance.
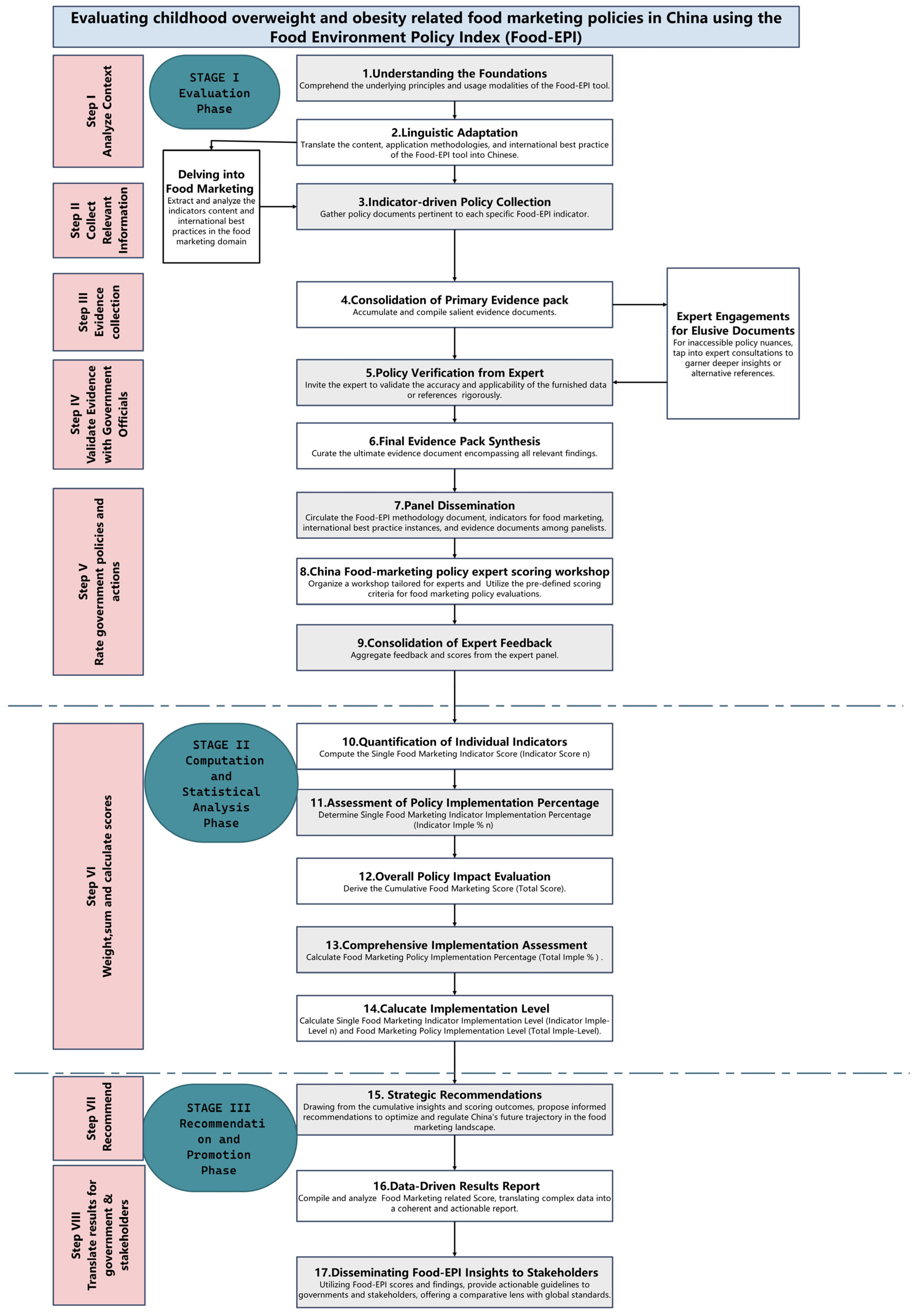
To critically appraise the design of food marketing policies in China, we derived 3 metrics including the Toal Food Marketing Score (Total Score), the Total Food Marketing Policy Implementation Percentage (Total Impl %), and the Total Food Marketing Policy Implementation Level (Total Impl-Level). Our evaluative framework and calculation process draws upon the octadic structure of the Food–EPI. For clarity and comprehensive understanding, we further demarcated these eight steps into three well-defined phases, encompassing a total of 17 distinct tasks, as shown in Figure 2.
Figure 2.
Evaluating food-marketing-related policies in China using the Food–Environment Policy Index (Food–EPI).
2.1. Step I: Analyze Context
2.1.1. Understanding the Foundations
Following a literature review, we determined the Food–EPI’s principles and operational methods in food environment policy evaluation. We chose all three indicators in the food marketing domain from the Food–EPI to scrutinize childhood overweight- and obesity-related food marketing policies in China (as shown in Table 1). For clarity and ease of reference in the subsequent discussion, we refer to ‘childhood overweight- and obesity-related food marketing policy’ simply as ‘food marketing policy’.
Table 1.
Food marketing and each indicator context.
2.1.2. Linguistic Adaptation
To assist experts new to the Food–EPI framework, we translated its methodology, three key indicators, and international best practice examples into Chinese. This translation was vital for providing a familiar context, and to enhance the understanding of the framework’s purpose and procedures. The task, initially executed by a primary researcher, was rigorously validated by two others to ensure accuracy and efficacy in subsequent evaluations.
2.2. Step II: Collect Relevant Information
Indicator-Driven Policy Collection
An exhaustive review of policy documents addressing food marketing in China from January 2000 to September 2023 was undertaken. This encompassed laws, national and partly provincial level regulation, guidelines, standards, and actions (Table 2).
Table 2.
Policy document types and definitions.
For comprehensive data collection pertaining to the Food–EPI framework, we partly adopted a structured, multi-tiered approach, delineated by Amos Laar et al. in their assessment of Ghana’s food environment [15], as shown in Box 1.
During the policy document collection, we reviewed different policies targeting food marketing potentially influencing childhood overweight and obesity. This included policies across broadcast and non-broadcast platforms and school settings, encompassing a wide range of food products. Notably, our collection extended to regulations governing the marketing of infant formula. This inclusion reflected a recognition of the critical impact early food intake, particularly concerning infant formula, can have on long-term health outcomes and obesity trajectories in children [16,17,18,19,20]. We aimed to include policies affecting all food types consumed by children from birth, ensuring a complete view of food marketing policy in China.
Box 1. China Food marketing policy evaluation-specific steps for identifying policy evidence.
Step One: Leveraging stakeholder mapping, we pinpointed essential pub-lic/government organizations integral to 3 food marketing indicators. Renowned portals such as the Chinese Government’s official website and the National Health Commission served as primary sources.
Step Two: We systematically scoured these identified organizational web-sites for pertinent policy or infrastructure evidence, cataloging findings via a spe-cialized online shared form (Tencent Documents) and aligning them with relevant Food–EPI domains/indicators. Law repositories like PKU-Law were used in this phase.
Step Three: In instances where specific organizational websites weren't iden-tified, or post the exhaustive website mining, we directly engaged with these key organizations. Through focused discussions, we sought clarity on extant evidence related to different policy and support domains. Recognized NGOs and prominent search engines further enriched this phase of data collation.
Step Four: Upon the identification of salient policies or initiatives, a more concentrated search was embarked upon. Tapping into academic databases, like CNKI, PubMed, Web of Science, and Springe, we utilized specific key terms associ-ated with these discerned policies/initiatives, ensuring a thorough and nuanced understanding of each.
2.3. Step III: Evidence collection
Consolidation of Primary Evidence Pack
With the completion of the data collection, policy documents were systematically collated into an initial draft evidence file. Each entry in this draft was meticulously detailed, encompassing the policy’s name, release date, issuing agency, hierarchical policy level, and the specific content related to the intended indicators.
2.4. Step IV: Validate Evidence with Government Officials
2.4.1. Policy Verification from Experts
To validate the fidelity and comprehensiveness of the primary evidence pack, ten Chinese experts and relevant government functionaries were enlisted. Experts were identified and invited via the authors’ networks. The criteria included having at least 10 years of experience in related fields, like childhood obesity prevention or food marketing, and holding a professorship (or equivalent) title or above. Government employees with experience in childhood obesity prevention policy formulation were also involved. Employing online consultations, this validation ensured the document’s rigor and pertinence. We pursued two rounds of online consultations.
An essential facet of the research was comparing local policies against international best practices. These “benchmark” standards were obtained from the pivotal “Benchmarking Food Environments 2017” document published by the INFORMAS Secretariat [10]. After discussion, we chose not to adjust and modify these practices.
2.4.2. Final Evidence Pack Synthesis
Based on feedback from the two rounds of online consultations, we refined our evidence pack. This pack includes details of each indicator’s definition, international best practices, and collation of relevant Chinese policies. The evidence pack provided a pivotal foundation to facilitate in-depth evaluation of China’s food marketing policy landscape.
2.5. Step V: Rate Government Policies and Actions
2.5.1. Panel Dissemination
To rate China’s food marketing policies, we convened an enlarged panel of 13 experts. The criteria used remained consistent with the Policy Verification from the “Expert” phase. We first invited all 10 experts from last step via email and subsequently broadened our panel by inviting additional specialists. This expansion sought to ensure a wider array of expert viewpoints, thereby enhancing the panel’s representativeness and stakeholder inclusivity.
To prepare the expert participants for the rating workshop in the next step, we distributed key documents, including the Food–EPI methodology (in both Chinese and English), the Final Evidence Pack, and the rating criteria, two weeks in advance. This preparation aimed at ensuring informed and comprehensive evaluation by the panel.
2.5.2. China Food Marketing Policy Expert Scoring Workshop
Hosted within a dedicated conference setting, all 13 experts of the panel attended the workshop. Each indicator’s assessment was systematically introduced through a bifocal presentation approach: the initial slide delineated the policies instituted by China, while the succeeding one juxtaposed these frameworks against prevailing international best practices. Following this, the experts, equipped with a purpose-designed scoring table (see Appendix A), provided their evaluative ratings and suggestions in adherence to predefined criteria (show in Table 3).
Table 3.
Scoring criteria.
2.5.3. Consolidation of Expert Feedback
After the workshop, we focused on processing the expert feedback. First, a researcher input the ratings and suggestions from the scoring table into a computer database. Then, to ensure accuracy, two other researchers double-checked the data.
2.6. Step VI: Weight, Sum, and Calculate Scores
The synthesis of scores from our experts resulted in a Total Score, Total Impl % and Total Impl-Level. Descriptive statistics were generated using Microsoft 365MSO (Version 2401). The computation process is elucidated below.
2.6.1. Quantification of Individual Indicators
For each food marketing indicator, the Single Food Marketing Indicator Score (Indicator Score n, full points is 5) is equal to the average score of the experts (Expert m) for this indicator:
2.6.2. Assessment of Policy Implementation Percentage
The Indicator Score n was used to calculate the Single Food Marketing Policy Implementation percentage (Indicator Impl % n) (“Food Market Policy Implementation percentage” refers to the extent to which a country or region has implemented or adopted recommended food marketing policies relative to a set of international best practices. It tells us how close a country or region is to fully implementing best practice related to food marketing. The higher the percentage, the closer the country or region is to the ideal or recommended standard):
2.6.3. Overall Policy Impact Evaluation
Each indicator’s weight is the same, equal to 1. Thus, the Total Score (full points is 5) is equal to the average of the three indicators, i.e.,
2.6.4. Comprehensive Implementation Assessment
The Total Impl % equal to the Total Score divided by 5 points (full points for Total Score) and times 100%:
2.6.5. Calculation of the Implementation Level
Based on the Food–EPI, the Indicator Impl % n and the Total Impl %were then stratified into different indicator’s implementation levels (Indicator Impl-Level n) and Total Food Marketing Policy Implementation Level (Total Impl-Level) as follows: ≥75% as ‘High’, 50–75% as ‘Medium’, 25–50% as ‘Low’, and <25% as ‘Very Low’ (for example, if the Indicator Score 1 (the first indicator’s score) is 2.5, Indicator Impl % 1 and Indicator Impl-Level 1 will be 50% and Medium, respectively).
2.7. Step VII: Recommendations
Strategic Recommendations
Considering the calculated scores and the expert feedback, we formulated strategic recommendations to refine China’s food marketing policies. Our approach centered on identifying indicators with lower scores and integrating expert insights on prospective policy improvements. This enabled us to pinpoint specific domains requiring attention and to propose targeted strategies which would align China’s policies more closely with global best practices and expert perspectives on future enhancements in food marketing.
2.8. Step VIII: Translate Results for Government and Stakeholders
2.8.1. Data-Driven Results Report
Our analysis provides a comprehensive view of China’s food marketing policy landscape, presenting data with graphical enhancements for clarity and comparability with international best practices. This concise overview highlights key findings and offers strategic insights for future policy development in China’s food marketing sector.
2.8.2. Disseminating Food–EPI Insights to Stakeholders
Moving forward, the research outcomes of our study on China’s food marketing policies will be shared with key stakeholders, including government entities. Through academic forums and policy discussions, we aim to foster informed collaboration, focusing on refining and implementing effective policies to address childhood overweight and obesity linked to food marketing.
3. Results
3.1. Characteristics of Evidence on Government Policy Action on Food Marketing in China
Based on an exhaustive policy scan, we selected 10 policy documents that met specific criteria in the food marketing domain, which are shown in Table 4 below.
Table 4.
Policy or related documents regarding the three food marketing indicators.
3.2. Characteristics of Local Expert Panel
All 13 invited experts attended the rating workshop. The panel, comprising 7 males and 6 females, spanned disciplines from nutrition and food hygiene (n = 4) to public health (n = 2), marketing (n = 2), public policy (n = 2), clinical medicine, governmental administration, and communication studies. Regarding their organization, the 13 experts were from academic institutions (n = 7), the CDC (n = 5), and the food industry. All 10 experts involved in the evidence pack review continued their involvement in the scoring workshop, leveraging their project expertise in the project.
3.3. Score, Implementation Percentage, and Implementation Level in Food Marketing
Statistical analyses undertaken determined the Toal Food Marketing Score (Total Score) to be 2.28, with a 95% confidence interval (CI) of 1.31 to 3.25. This quantification translated to a Total Food Marketing Policy Implementation Precent of 45.6% (Total Impl % = 45.6%), categorized as a low level of implementation (Total Impl Level = Low). Delving into the granular details, the individual indicator scores, and the corresponding implementation percentages and the implementation level for the triad of indicators were as follows: 2.31 (95% CI: 1.93, 2.69, 46.2%, Low), 1.77 (95% CI: 1.50, 2.04, 35.4%, Low), and 2.77 (95% CI: 2.50, 3.04, 55.4%, Medium), as shown in Table 5.
Table 5.
Score, implementation percentage, and implementation level for Food Marketing.
3.4. Food Marketing Indicator 1
3.4.1. Local Evidence
China’s stringent regulations, complemented by industry standards, rigorously curb unhealthy food advertisements targeting children, especially those advocating use of mother’s milk substitutes, representing a comprehensive approach to protecting children’s nutritional well-being (show on Table 6).
Table 6.
Local evidence on Food Marketing Indicator 1.
3.4.2. International Best Practices
See Appendix B.
3.5. Food Marketing Indicator 2
3.5.1. Local Evidence
Despite the absence of a law in China on non-broadcast unhealthy food promotions for minors, the “National Program for the Development of Children” has delineated clear regulations for child-focused media channels. Additionally, regions like Shenzhen introduced targeted measures, such as health warnings on selected beverages, reinforcing a commitment to safeguard children from adverse food marketing (see Table 7).
Table 7.
Local evidence on Food Marketing Indicator 2.
3.5.2. International Best Practices
See Appendix C.
3.6. Food Marketing Indicator 3
3.6.1. Local Evidence
China’s legal frameworks stringently curtail commercial food marketing in educational settings and emphasize the prohibition of unhealthy products (see Table 8).
Table 8.
Local evidence on Food Marketing Indicator 3.
3.6.2. International Best Practices
See Appendix D.
4. Discussion
4.1. Significance of the Study
This study represents the first comprehensive evaluation of China’s food marketing policies in the context of rising child obesity. It involved a comparative analysis of China’s childhood obesity-related food marketing policies against international best practices, focusing on their content and execution effectiveness. In a globalized context where international marketing strategies influence local trends, this research is crucial for aligning China’s policies with global practices, offering vital insights for stakeholders, academics, and policymakers.
4.2. Comparative Analysis with International Best Practices
In the complex realm of global public health, particularly childhood obesity prevention, contextualizing China’s food marketing policies vis-à-vis international benchmarks has become paramount.
4.2.1. Alignment with International Best Practices
China’s strategies revealed noteworthy alignments with international paradigms. Restrictions on infant formula marketing and the prohibition of unhealthy food promotion within educational environments resonate with global standards, underscoring China’s commitment to mitigate the detrimental impact of food marketing on children, as highlighted in significant official documents.
4.2.2. Areas of Discrepancy
China’s approach to regulating food marketing, particularly in non-broadcast spheres like online shopping websites, social media, and short video platforms, contains gaps when compared to the more comprehensive measures implemented in countries like Canada and Chile. This shortfall in addressing non-broadcast food marketing, especially concerning content that could contribute to childhood obesity, is not unique to China but reflects a global trend. The significance of managing food marketing in online media has only recently been recognized globally, leading to a widespread realization of its impact on childhood health. This underscores a common challenge faced by many countries in adapting to the evolving landscape of digital media and its influence on public health.
4.2.3. A Global Conundrum—Policy Implementation
An overarching theme emerges when analyzing China’s policy efforts alongside global counterparts, that of the persistent challenge of policy enactment. Based on the availability of comparable data and use of a consistent methodology, notwithstanding the articulation of robust strategies, the global community, including China, faces the challenge of ensuring effective policy realization (Table 9 and Table 10). The recurrent gaps between policy formulation and its operationalization underscore a shared global imperative to address these.
Table 9.
Total Food Marketing Policy enactment percentage in different countries or regions.
Table 10.
Single Food Marketing Indicator Policy enactment percentage in different countries or regions.
4.3. Implications of Low and Moderate Scoring
In the landscape of China’s child-centric food marketing, suboptimal regulatory adherence has resulted in profound health, economic, and societal repercussions. Pediatric vulnerability to aggressive marketing amplifies risks for early onset obesity, potentially contributing to the development of chronic diseases like type 2 diabetes in later life. This trajectory imposes a dual economic strain, including both immediate health costs and forecast productivity losses amounting to a staggering USD 49.02 billion by 2050 [25]. Additionally, familial dynamics are strained by the repercussions of obesity, with burgeoning health disparities potentially aggravating societal inequalities, especially among socioeconomically disadvantaged populations [26,27,28,29,30,31].
4.4. Limitations of the Study: Navigating the Intricacies of Research and Interpretation
There are two limitations to our study. Firstly, while the expertise of our panel adds credibility, their subjective interpretations, cognitive differences, and personal experiences could influence their ratings. Secondly, due to variations in data availability, modifications in indicators, and methodological disparities, certain countries’ results were not included in our study, affecting the comparative analysis between China and other nations.
5. Policy Implication and Suggestion
Addressing childhood overweight and obesity in China demands an integrated strategy. Informed by our meticulous research, we offer the following innovative and pragmatic solutions:
5.1. Foundational Nutritional Legislation
China is at an early stage of development in terms of establishing nutrition-specific legal edicts. The initiation of a concrete legal framework for food marketing, aligned with ‘Healthy China 2030’, would affirm a national health commitment and represent a transformative moment in nutritional governance.
5.2. Integrated Stakeholder Engagement via COM and PPPs
To ensure policy efficacy, establishing a centralized oversight mechanism (COM) is crucial. This mechanism would integrate diverse sectoral perspectives, optimizing policies to mitigate food marketing’s effects on children. Additionally, fostering the use of public–private partnerships (PPPs) can enable benefit from industry insights, helping to align market strategies with child health priorities and to balance profit motives with public health needs.
5.3. Amplified Public Health Literacy through Strategic Campaigns
In today’s digital era, shaping perceptions is key. Curated health campaigns, leveraging media platforms frequented by the youth, can foster a discerning attitude towards food marketing. By spotlighting the implications of unhealthy dietary choices and demystifying marketing tactics, such initiatives can help create a populace that is more resistant to misleading advertisements and more adept at making informed nutritional decisions.
5.4. Technologically Enhanced Enforcement
The crux of policy efficacy lies in its vigilant enforcement. Investing in cutting-edge surveillance systems, augmented with AI capabilities, can ensure consistent adherence. Additionally, crafting comprehensive guidelines tailored for digital communication can help guarantee marketing transparency, preventing any obfuscation of nutritional facts.
6. Conclusions
In comparison to international best practices, China’s existing food marketing policies demonstrate room for improvement in terms of both content and implementation, reflecting a common global issue. To narrow the gaps and to elevate policy efficacy, enhancing nutritional legislation, encouraging collaboration among stakeholders, intensifying public health awareness campaigns, and employing advanced technology are suggested.
Author Contributions
Conceptualization, M.Z. and G.M.; project administration, M.Z. and G.M.; resources, M.Z. and G.M.; methodology, Z.L. and M.Z.; data curation, Z.L.; investigation, M.Z. and Z.L.; visualization, Z.L.; writing—original draft, Z.L.; data curation, Y.F.; software, Y.F. and Z.L.; writing—review and editing, N.Z., W.Z., S.C. and S.Z.; validation, W.Z., S.C., M.Z. and G.M.; supervision, G.M. All authors have read and agreed to the published version of the manuscript.
Funding
This research received no external funding.
Institutional Review Board Statement
Peking University Health Science Center Ethics Board, Number: IRB00001052, approval on 26 February 2019.
Informed Consent Statement
Informed consent was obtained from all subjects involved in the study.
Data Availability Statement
Data is contained within the article.
Acknowledgments
We extend our profound gratitude to all those who have made this research possible.
Conflicts of Interest
The authors declare no conflict of interest.
Appendix A
Table A1.
Childhood Overweight- and Obesity-Related Food Marketing Policies in China Evaluation Rating Scale.
Table A1.
Childhood Overweight- and Obesity-Related Food Marketing Policies in China Evaluation Rating Scale.
| Name | |
|---|---|
| Index Content | Indicator 1: Effective policies are implemented by the government to restrict exposure and the power of promotion of unhealthy foods to or for children through broadcast media (TV, radio). |
| International Best Practices | Norway/Sweden: Per the Broadcasting Act, advertisements, irrespective of food content, are prohibited from being broadcast during or in association with children’s programs for those aged 12 and under. |
| Quebec (Canada): In Quebec, the only Canadian province to implement such measures since 1980, the Consumer Protection Act strictly proscribes commercial advertisements targeting children under 13 across various media. This determination considers the advert’s content, presentation, and the broadcasting context. A threshold of 15% child viewership is set for protective measures against TV marketing. Violation of this statute at any commercial stage incurs significant penalties, ranging from CAD 600 to CAD 15,000 for individuals and CAD 2000 to CAD 100,000 for entities. Conversely, the rest of Canada relies on self-regulation, operationalized through the Canadian Children’s Food and Beverage Advertising Initiative (CAI) and enforced by Advertising Standards Canada (ASC) via The Broadcast Code for Advertising to Children. | |
| Ireland: In line with the 2013 revision of the Children’s Commercial Communications Code, advertisements of foods high in fats, sugars, and salt—as determined by a nutrient profiling model—are restricted during children’s TV and radio broadcasts with over 50% under-18 audience. Additionally, these foods are capped at 25% of total advertising time, with one in every four advertisements permissible. Any remaining adverts aimed at those below 13 years cannot employ health claims or licensed characters. | |
| South Korea: TV advertising to children less than 18 years of age is prohibited for specific categories of food before, during, and after programs shown between 5 and 7 pm and during other children’s programs (Article 10 of the Special Act on the Safety Management of Children’s Dietary Life, as amended 2010) | |
| Local Evidence | |
| Law | The Advertisement Law of the People’s Republic of China states that advertisements claiming to replace mother’s milk with infant milk products, beverages, and other foods are prohibited. Using minors under ten years old as advertising spokespeople is also prohibited. Violations will result in penalties ranging from one to three times the advertising costs or fines ranging from CNY 100,000 to CNY 1,000,000 Yuan (USD 15,000 to USD 150,000). |
| Regulations (National) | The National Program for the Development of Children delineates stringent guidelines pertaining to child-centric food marketing. Broadcasts targeting children are prohibited from showcasing advertisements related to pharmaceuticals, health foods, alcoholic beverages, and especially those suggesting alternatives to breast milk. Emphasizing the well-being of children, the program restricts misleading and deleterious advertising content while bolstering efforts to penalize non-compliant practices. Furthermore, the regulations curtail children’s involvement in commercial promotional activities. |
| Industry Standards (Not mandatory) | In 2016, the China Advertising Association promulgated the “Self-regulation Rules for Infant Formula Advertising.” Central to its provisions, Article 5 mandates clear distinctions between imagery for and “older infant” formulas. Advertisements are prohibited from misrepresenting formula as analogous to breastmilk. To ensure compliance, the association enforces corrective advisories and, for recalcitrant or egregious offenders, issues public censures. |
| Rating Score (Full points is 5) | |
| Suggestion | (To enhance the performance of this indicator, what specific recommendations do you propose for the future content and execution of related policies?) |
Appendix B
Table A2.
International Best Practice Examples (Benchmarks) on Food Marketing Indicator 1.
Table A2.
International Best Practice Examples (Benchmarks) on Food Marketing Indicator 1.
| No. | Country | Content [10] |
|---|---|---|
| 1. | Norway and Sweden | Per the Broadcasting Act, advertisements, irrespective of food content, are prohibited from being broadcast during or in association with children’s programs for those aged 12 and under. |
| 2. | Quebec (Canada) | In Quebec, the only Canadian province to implement such measures since 1980, the Consumer Protection Act strictly proscribes commercial advertisements targeting children under 13 across various media. This determination considers the advert’s content, presentation, and broadcasting context. A threshold of 15% child viewership is set for protective measures against TV marketing. Violation of this statute at any commercial stage incurs significant penalties, ranging from CAD 600 to CAD 15,000 for individuals and CAD 2000 to CAD 100,000 for entities. Conversely, the rest of Canada relies on self-regulation, operationalized through the Canadian Children’s Food and Beverage Advertising Initiative (CAI) and enforced by Advertising Standards Canada (ASC) via The Broadcast Code for Advertising to Children. |
| 3. | Chile | In 2012, Chile enacted the Law of Nutritional Composition of Food and Advertising (Ley 20,606), with implementation regulations ratified in June 2015 (Diario Oficia No 41.193). These stipulations demarcate ‘high’ content thresholds for calories, saturated fat, sugar, and sodium in foods and beverages. The legislation curtails advertising of ‘high in’ category foods directed at children under 14, defining such advertising based on both content and audience makeup, with a 20% child viewership benchmark. It also proscribes promotional tactics using cartoons, animations, or toys enticing children. As a notable instance of this regulation’s reach, items like Kinder Surprise eggs and toys in McDonald’s ‘Happy Meals’ were prohibited, with enforcement commencing on 1 July 2016. |
| 4. | Ireland | In line with the 2013 revision of the Children’s Commercial Communications Code, advertisements of foods high in fats, sugars, and salt—as determined by a nutrient profiling model—are restricted during children’s TV and radio broadcasts with over 50% under-18 audience. Additionally, these foods are capped at 25% of total advertising time, with one in every four advertisements permissible. Any remaining adverts aimed at those below 13 years cannot employ health claims or licensed characters. |
| 5. | South Korea | TV advertising to children less than 18 years of age is prohibited for specific categories of food before, during, and after programs shown between 5 and 7 pm and during other children’s programs (Article 10 of the Special Act on the Safety Management of Children’s Dietary Life, as amended 2010) |
Appendix C
Table A3.
International Best Practice Examples (Benchmarks) on Food Marketing Indicator 2.
Table A3.
International Best Practice Examples (Benchmarks) on Food Marketing Indicator 2.
| No. | Country | Content [10] |
|---|---|---|
| 1. | Quebec (Canada) | In Quebec, the only Canadian province to implement such measures since 1980, the Consumer Protection Act strictly proscribes commercial advertisements targeting children under 13 across various media. This determination considers the advert’s content, presentation, and broadcasting context. A threshold of 15% child viewership initiates protective measures against TV marketing. Violation of this statute at any commercial stage incurs significant penalties, ranging from CAD 600 to CAD 15,000 for individuals and CAD 2000 to CAD 100,000 for entities. Conversely, the rest of Canada relies on self-regulation, operationalized through the Canadian Children’s Food and Beverage Advertising Initiative (CAI) and enforced by Advertising Standards Canada (ASC) via The Broadcast Code for Advertising to Children. |
| 2. | Chile | In 2012, the government sanctioned the Law of Nutritional Composition of Food and Advertising (Ley 20,606). Subsequently, in June 2015, regulatory norms were instituted (Diario Oficial No 41.193) that delineated caloric, saturated fat, sugar, and sodium thresholds designating foods and beverages as ‘high’. Targeted advertising for these products is restricted for children under 14, defined by media directed towards or capturing more than 20% child viewership. Furthermore, certain promotional tactics, such as animation and toy incentives, are proscribed. This legislation, effective from 1 July 2016, extends to all advertising platforms and notably includes the prohibition of toys in McDonald’s ‘Happy Meals’ and the sale of Kinder Surprise eggs in Chile. |
Appendix D
Table A4.
International Best Practice Examples (Benchmarks) on Food Marketing Indicator 3.
Table A4.
International Best Practice Examples (Benchmarks) on Food Marketing Indicator 3.
| No. | Country | Content [10] |
|---|---|---|
| 1. | Chile | In 2012, Chile initiated the Law of Nutritional Composition of Food and Advertising (Ley 20,606). By June 2015, related regulatory norms were established (Diario Oficial No 41.193), stipulating thresholds for caloric, fat, sugar, and sodium contents in foods deemed ‘high’. The law curtails advertising aimed at children below 14 for such products within educational premises. Furthermore, the directive, effective from 1 July 2016, proscribes certain child-centric promotional tactics, including animations and toy incentives. |
| 2. | Spain | In 2011, Spain’s Law on Nutrition and Food Safety (Ley 17/2011) mandated educational institutions, including kindergartens and schools, to be advertisement-free. By July 2015, joint guidelines for food promotion, nutritional education, and physical activity campaigns were devised by AECOSAN in collaboration with the Regional Health Authorities. Compliance with the law is overseen by AECOSAN and the respective Regional Education and Health Administrations. |
| 3. | Uruguay | In 2013, Uruguay enacted Law No. 19.140, titled ‘Healthy foods in schools’. This legislation bans the promotion of foods and beverages not aligned with the nutritional criteria stipulated in Article 3 and detailed in the 2014 school nutrition guidelines by the Ministry of Health. The prohibition encompasses all advertising mediums—ranging from billboards to brand placements on school items—and includes sponsorships and giveaways on school grounds. The law was operationalized in 2015. |
References
- Ma, G.; Mi, J.; Ma, J. Report on Childhood Obesity in China, 1st ed.; People’s Medical Publishing House(PMPH): Beijing, China, 2017; Volume 1, ISBN 978-7-117-24389-6. [Google Scholar]
- Ma, G.; Meyer, C.L.; Jackson-Morris, A.; Chang, S.; Narayan, A.; Zhang, M.; Wu, D.; Wang, Y.; Yang, Z.; Wang, H.; et al. The Return on Investment for the Prevention and Treatment of Childhood and Adolescent Overweight and Obesity in China: A Modelling Study. Lancet Reg. Health West. Pac. 2023. [Google Scholar] [CrossRef]
- Ngqangashe, Y.; Phulkerd, S.; Collin, J.; Huckel Schneider, C.; Thow, A.; Friel, S. How Policy Actors Assert Authority in the Governance of Food Marketing Policies. Food Policy 2022, 110, 102297. [Google Scholar] [CrossRef]
- Raine, K.D.; Lobstein, T.; Landon, J.; Kent, M.P.; Pellerin, S.; Caulfield, T.; Finegood, D.; Mongeau, L.; Neary, N.; Spence, J.C. Restricting Marketing to Children: Consensus on Policy Interventions to Address Obesity. J. Public Health Pol. 2013, 34, 239–253. [Google Scholar] [CrossRef] [PubMed]
- Grier, S.A.; Mensinger, J.; Huang, S.H.; Kumanyika, S.K.; Stettler, N. Fast-Food Marketing and Children’s Fast-Food Consumption: Exploring Parents’ Influences in an Ethnically Diverse Sample. J. Public Policy Mark. 2007, 26, 221–235. [Google Scholar] [CrossRef]
- Keller, A.; Bucher Della Torre, S. Sugar-Sweetened Beverages and Obesity among Children and Adolescents: A Review of Systematic Literature Reviews. Child. Obes. 2015, 11, 338–346. [Google Scholar] [CrossRef] [PubMed]
- Abarca-Gómez, L.; Abdeen, Z.A.; Hamid, Z.A.; Abu-Rmeileh, N.M.; Acosta-Cazares, B.; Acuin, C.; Adams, R.J.; Aekplakorn, W.; Afsana, K.; Aguilar-Salinas, C.A.; et al. Worldwide Trends in Body-Mass Index, Underweight, Overweight, and Obesity from 1975 to 2016: A Pooled Analysis of 2416 Population-Based Measurement Studies in 128·9 Million Children, Adolescents, and Adults. Lancet 2017, 390, 2627–2642. [Google Scholar] [CrossRef] [PubMed]
- Shang, X.; Li, Y.; Liu, A.; Zhang, Q.; Hu, X.; Du, S.; Ma, J.; Xu, G.; Li, Y.; Guo, H.; et al. Dietary Pattern and Its Association with the Prevalence of Obesity and Related Cardiometabolic Risk Factors among Chinese Children. PLoS ONE 2012, 7, e43183. [Google Scholar] [CrossRef] [PubMed]
- Safe Food Advocacy Europe Norway to Ban Unhealthy Food Adverts Aimed at Kids. Available online: https://www.safefoodadvocacy.eu/norway-to-ban-unhealthy-food-adverts-aimed-at-kids/ (accessed on 30 January 2024).
- Vandevijvere, S.; Mackay, S.; Swinburn, B. Benchmarking Food Environments 2017: Progress by the New Zealand Government on Implementing Recommended Food Environment Policies & Priority Recommendations; The University of Auckland: Auckland, New Zealand, 2017; pp. 1–214. [Google Scholar]
- Zhang, Q.; Liu, S.; Liu, R.; Xue, H.; Wang, Y. Food Policy Approaches to Obesity Prevention: An International Perspective. Curr. Obes. Rep. 2014, 3, 171–182. [Google Scholar] [CrossRef] [PubMed]
- Swinburn, B.; Vandevijvere, S.; Kraak, V.; Sacks, G.; Snowdon, W.; Hawkes, C.; Barquera, S.; Friel, S.; Kelly, B.; Kumanyika, S.; et al. Monitoring and Benchmarking Government Policies and Actions to Improve the Healthiness of Food Environments: A Proposed Government Healthy Food Environment Policy Index. Obes. Rev. 2013, 14, 24–37. [Google Scholar] [CrossRef]
- von Philipsborn, P.; Geffert, K.; Klinger, C.; Hebestreit, A.; Stratil, J.; Rehfuess, E.A.; PEN Consortium. Nutrition Policies in Germany: A Systematic Assessment with the Food Environment Policy Index. Public Health Nutr. 2022, 25, 1691–1700. [Google Scholar] [CrossRef]
- Pineda, E.; Poelman, M.P.; Aaspõllu, A.; Bica, M.; Bouzas, C.; Carrano, E.; Miguel-Etayo, P.D.; Djojosoeparto, S.; Blenkuš, M.G.; Graca, P.; et al. Policy Implementation and Priorities to Create Healthy Food Environments Using the Healthy Food Environment Policy Index (Food–EPI): A Pooled Level Analysis across Eleven European Countries. Lancet Reg. Health Eur. 2022, 23, 100522. [Google Scholar] [CrossRef] [PubMed]
- Laar, A.; Barnes, A.; Aryeetey, R.; Tandoh, A.; Bash, K.; Mensah, K.; Zotor, F.; Vandevijvere, S.; Holdsworth, M. Implementation of Healthy Food Environment Policies to Prevent Nutrition-Related Non-Communicable Diseases in Ghana: National Experts’ Assessment of Government Action. Food Policy 2020, 93, 101907. [Google Scholar] [CrossRef] [PubMed]
- Arenz, S.; Rückerl, R.; Koletzko, B.; von Kries, R. Breast-Feeding and Childhood Obesity—A Systematic Review. Int. J. Obes. 2004, 28, 1247–1256. [Google Scholar] [CrossRef]
- Horta, B.L.; Loret de Mola, C.; Victora, C.G. Long-Term Consequences of Breastfeeding on Cholesterol, Obesity, Systolic Blood Pressure and Type 2 Diabetes: A Systematic Review and Meta-Analysis. Acta Paediatr. 2015, 104, 30–37. [Google Scholar] [CrossRef]
- Larqué, E.; Labayen, I.; Flodmark, C.-E.; Lissau, I.; Czernin, S.; Moreno, L.A.; Pietrobelli, A.; Widhalm, K. From Conception to Infancy—Early Risk Factors for Childhood Obesity. Nat. Rev. Endocrinol. 2019, 15, 456–478. [Google Scholar] [CrossRef] [PubMed]
- Rogers, S.L.; Blissett, J. Breastfeeding Duration and Its Relation to Weight Gain, Eating Behaviours and Positive Maternal Feeding Practices in Infancy. Appetite 2017, 108, 399–406. [Google Scholar] [CrossRef]
- Weng, S.F.; Redsell, S.A.; Swift, J.A.; Yang, M.; Glazebrook, C.P. Systematic Review and Meta-Analyses of Risk Factors for Childhood Overweight Identifiable during Infancy. Arch. Dis. Child. 2012, 97, 1019–1026. [Google Scholar] [CrossRef]
- Vanderlee, L.; Goorang, S.; Karbasy, K.; Vandevijvere, S.; L’Abbe, M.R. Policies to Create Healthier Food Environments in Canada: Experts’ Evaluation and Prioritized Actions Using the Healthy Food Environment Policy Index (Food–EPI). J. Environ. Res. 2019, 16, 4473. [Google Scholar] [CrossRef]
- Asiki, G.; Wanjohi, A.; Barnes, A.; Bash, K.; Vandevijvere, S.; Muthuri, S.; Kimani, E.; Holdsworth, M. Benchmarking Policies for Creating Healthy Food Environments in Kenya to Prevent Diet-Related Non- Communicable Diseases (NCDs). In Healthy Food Environment Policy Index (Food–EPI) Country Scorecards and Priority Recommendations for Action in Kenya; African Population and Health Research Center: Nairobi, Kenya, 2019. [Google Scholar]
- Vandevijvere, S.; Mackay, S.; Swinburn, B. Measuring and Stimulating Progress on Implementing Widely Recommended Food Environment Policies: The New Zealand Case Study. Health Res. Policy Sys. 2018, 16, 3. [Google Scholar] [CrossRef]
- Wang, H.; Abbas, K.M.; Abbasifard, M.; Abbasi-Kangevari, M.; Abbastabar, H.; Abd-Allah, F.; Abdelalim, A.; Abolhassani, H.; Abreu, L.G.; Abrigo, M.R.M.; et al. Global Age-Sex-Specific Fertility, Mortality, Healthy Life Expectancy (HALE), and Population Estimates in 204 Countries and Territories, 1950–2019: A Comprehensive Demographic Analysis for the Global Burden of Disease Study 2019. Lancet 2020, 396, 1160–1203. [Google Scholar] [CrossRef]
- Ling, J.; Chen, S.; Zahry, N.R.; Kao, T.-S.A. Economic Burden of Childhood Overweight and Obesity: A Systematic Review and Meta-Analysis. Obes. Rev. 2023, 24, e13535. [Google Scholar] [CrossRef]
- Hemmingsson, E. Early Childhood Obesity Risk Factors: Socioeconomic Adversity, Family Dysfunction, Offspring Distress, and Junk Food Self-Medication. Curr. Obes. Rep. 2018, 7, 204–209. [Google Scholar] [CrossRef] [PubMed]
- Rogers, R.; Eagle, T.F.; Sheetz, A.; Woodward, A.; Leibowitz, R.; Song, M.; Sylvester, R.; Corriveau, N.; Kline-Rogers, E.; Jiang, Q.; et al. The Relationship between Childhood Obesity, Low Socioeconomic Status, and Race/Ethnicity: Lessons from Massachusetts. Child. Obes. 2015, 11, 691–695. [Google Scholar] [CrossRef] [PubMed]
- Scotto di Luzio, S.; Martinent, G.; Popa-Roch, M.; Ballereau, M.; Chahdi, S.; Escudero, L.; Guillet-Descas, E. Obesity in Childhood and Adolescence: The Role of Motivation for Physical Activity, Self-Esteem, Implicit and Explicit Attitudes toward Obesity and Physical Activity. Children 2023, 10, 1177. [Google Scholar] [CrossRef] [PubMed]
- Singh, G.K.; Siahpush, M.; Kogan, M.D. Rising Social Inequalities in US Childhood Obesity, 2003–2007. Ann. Epidemiol. 2010, 20, 40–52. [Google Scholar] [CrossRef]
- Sutaria, S.; Devakumar, D.; Yasuda, S.S.; Das, S.; Saxena, S. Is Obesity Associated with Depression in Children? Systematic Review and Meta-Analysis. Arch. Dis. Child 2019, 104, 64–74. [Google Scholar] [CrossRef]
- Yu, H.-J.; Li, F.; Hu, Y.-F.; Li, C.-F.; Yuan, S.; Song, Y.; Zheng, M.; Gong, J.; He, Q.-Q. Improving the Metabolic and Mental Health of Children with Obesity: A School-Based Nutrition Education and Physical Activity Intervention in Wuhan, China. Nutrients 2020, 12, 194. [Google Scholar] [CrossRef]
Disclaimer/Publisher’s Note: The statements, opinions and data contained in all publications are solely those of the individual author(s) and contributor(s) and not of MDPI and/or the editor(s). MDPI and/or the editor(s) disclaim responsibility for any injury to people or property resulting from any ideas, methods, instructions or products referred to in the content. |
© 2024 by the authors. Licensee MDPI, Basel, Switzerland. This article is an open access article distributed under the terms and conditions of the Creative Commons Attribution (CC BY) license (https://creativecommons.org/licenses/by/4.0/).

