Ultrasound Muscle Evaluation for Predicting the Prognosis of Patients with Head and Neck Cancer: A Large-Scale and Multicenter Prospective Study
Abstract
1. Introduction
2. Materials and Methods
2.1. Study Design
2.2. Biochemical Variables
2.3. Anthropometric and Body Composition Measurements
2.4. Muscle and Adipose Tissue Muscle Ultrasound Assessment
2.5. Assessment of Nutritional Status in Patients with Oropharyngeal Cancer
2.6. Statistical Analysis
3. Results
3.1. General Characterization of the Population Study
3.2. Association between Ultrasound Assessment Methods with Nutritional Status
3.3. Regression Models to Predict Malnutrition Using Ultrasound Methods
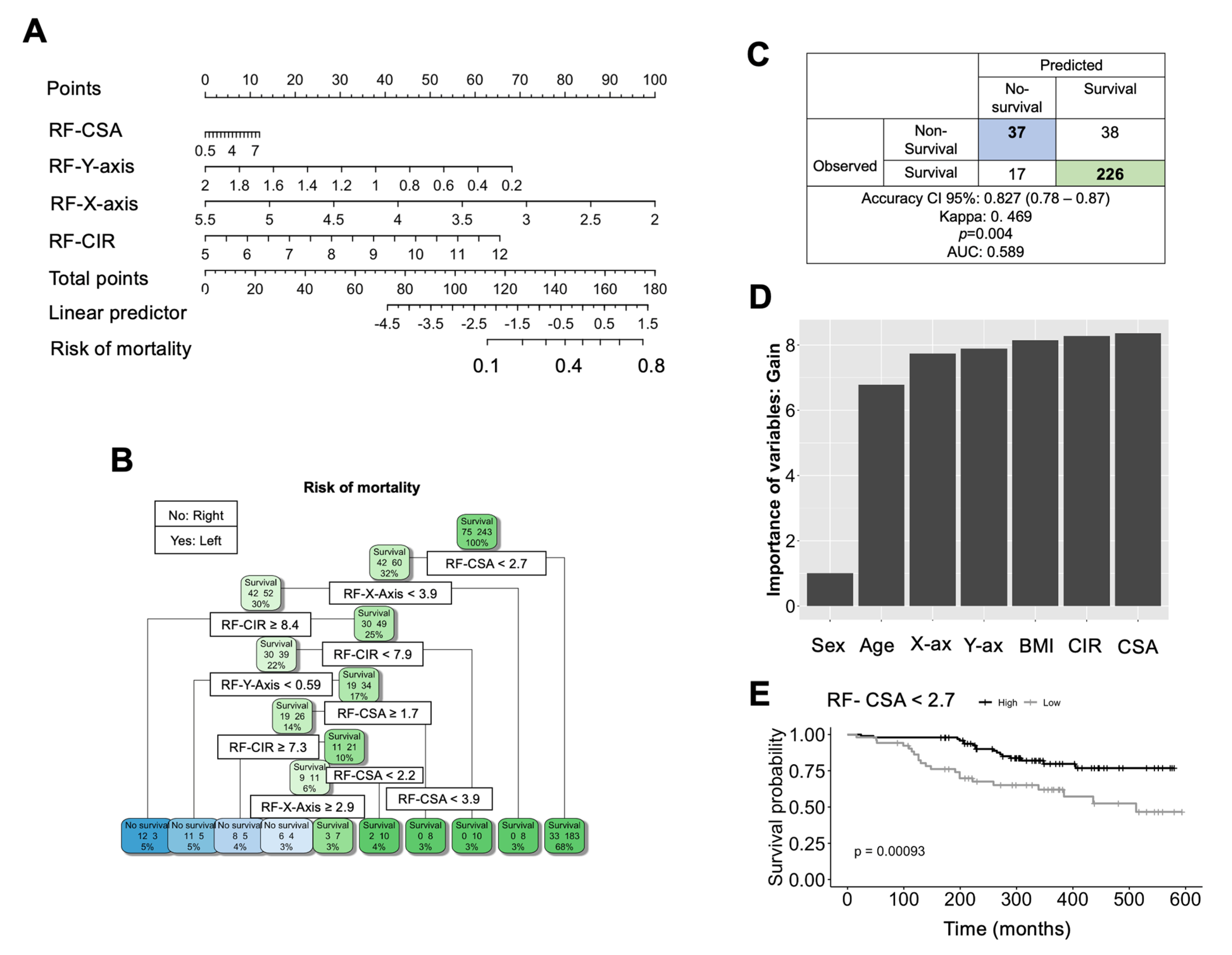
3.4. Regression Models to Predict Oropharyngeal Cancer Outcomes Using Ultrasound Methods
4. Discussion
5. Conclusions
Supplementary Materials
Author Contributions
Funding
Institutional Review Board Statement
Informed Consent Statement
Data Availability Statement
Conflicts of Interest
References
- Huber, M.A.; Tantiwongkosi, B. Oral and Oropharyngeal Cancer. Med. Clin. N. Am. 2014, 98, 1299–1321. [Google Scholar] [CrossRef]
- World Health Organization. Cancer Fact Sheet; World Health Organization: Geneva, Switzerland, 2023.
- Ravasco, P.; Monteiro-Grillo, I.; Vidal, P.M.; Camilo, M.E. Impact of nutrition on outcome: A prospective randomized controlled trial in patients with head and neck cancer undergoing radiotherapy. Head Neck 2005, 27, 659–668. [Google Scholar] [CrossRef]
- van den Berg, M.G.A.; Rasmussen-Conrad, E.L.; van Nispen, L.; van Binsbergen, J.J.; Merkx, M.A.W. A prospective study on malnutrition and quality of life in patients with head and neck cancer. Oral. Oncol. 2008, 44, 830–837. [Google Scholar] [CrossRef]
- Talwar, B.; Donnelly, R.; Skelly, R.; Donaldson, M. Nutritional management in head and neck cancer: United Kingdom National Multidisciplinary Guidelines. J. Laryngol. Otol. 2016, 130 (Suppl. S2), S32. [Google Scholar] [CrossRef]
- Jager-Wittenaar, H.; Dijkstra, P.U.; Vissink, A.; Van Oort, R.P.; Van Der Laan, B.F.A.M.; Roodenburg, J.L.N. Malnutrition in patients treated for oral or oropharyngeal cancer—Prevalence and relationship with oral symptoms: An explorative study. Support. Care Cancer 2011, 19, 1675. [Google Scholar] [CrossRef]
- Pingili, S.; Ahmed, J.; Sujir, N.; Shenoy, N.; Ongole, R. Evaluation of Malnutrition and Quality of Life in Patients Treated for Oral and Oropharyngeal Cancer. Sci. World J. 2021, 2021, 9936715. [Google Scholar] [CrossRef]
- Morioka, R.; Matsuda, Y.; Kato, A.; Okui, T.; Okuma, S.; Tatsumi, H.; Kanno, T. Oral functional impairment may cause malnutrition following oral cancer treatment in a single-center cross-sectional study. Sci. Rep. 2022, 12, 14787. [Google Scholar] [CrossRef]
- de van der Schueren, M.A.E.; Laviano, A.; Blanchard, H.; Jourdan, M.; Arends, J.; Baracos, V.E. Systematic review and meta-analysis of the evidence for oral nutritional intervention on nutritional and clinical outcomes during chemo(radio)therapy: Current evidence and guidance for design of future trials. Ann. Oncol. 2018, 29, 1141. [Google Scholar] [CrossRef] [PubMed]
- Bao, X.; Liu, F.; Lin, J.; Chen, Q.; Chen, L.; Chen, F.; Wang, J.; Qiu, Y.; Shi, B.; Pan, L.; et al. Nutritional assessment and prognosis of oral cancer patients: A large-scale prospective study. BMC Cancer 2020, 20, 146. [Google Scholar] [CrossRef] [PubMed]
- Carr, N.J.; Robin, L.H. WHO Classification of Tumors of the Digestive System, 4th ed.; World Health Organization: Geneva, Switzerland, 2010.
- Beck, F.K.; Rosenthal, T.C. Prealbumin: A marker for nutritional evaluation. Am. Fam. Physician 2002, 65, 1575–1578. [Google Scholar] [PubMed]
- Kim, M.R.; Kim, A.S.; Choi, H.I.; Jung, J.H.; Park, J.Y.; Ko, H.J. Inflammatory markers for predicting overall survival in gastric cancer patients: A systematic review and meta-analysis. PLoS ONE 2020, 15, e0236445. [Google Scholar] [CrossRef]
- Pinilla, J.C.; Hayes, P.; Laverty, W.; Arnold, C.; Laxdal, V. The C-reactive protein to prealbumin ratio correlates with the severity of multiple organ dysfunction. Surgery 1998, 124, 799–806. [Google Scholar] [CrossRef]
- Li, L.; Dai, L.; Wang, X.; Wang, Y.; Zhou, L.; Chen, M.; Wang, H.; Karpinsky, G.; Fatyga, A.; Krawczyk, M.A.; et al. Predictive value of the C-reactive protein-to-prealbumin ratio in medical ICU patients. Biomark. Med. 2017, 11, 329–337. [Google Scholar] [CrossRef]
- Piccoli, A.; Rossi, B.; Pillon, L.; Bucciante, G. A new method for monitoring body fluid variation by bioimpedance analysis: The RXc graph. Kidney Int. 1994, 46, 534–539. [Google Scholar] [CrossRef]
- Piccoli, A.; Nigrelli, S.; A Caberlotto, A.; Bottazzo, S.; Rossi, B.; Pillon, L.; Maggiore, Q. Bivariate normal values of the bioelectrical impedance vector in adult and elderly populations. Am. J. Clin. Nutr. 1995, 61, 269–270. [Google Scholar] [CrossRef] [PubMed]
- De Palo, T.; Messina, G.; Edefonti, A.; Perfumo, F.; Pisanello, L.; Peruzzi, L.; Di Iorio, B.; Mignozzi, M.; Vienna, A.; Conti, G.; et al. Normal values of the bioelectrical impedance vector in childhood and puberty. Nutrition 2000, 16, 417–424. [Google Scholar] [CrossRef] [PubMed]
- Cardinal, T.R.; Wazlawik, E.; Bastos, J.L.; Nakazora, L.M.; Scheunemann, L. Standardized phase angle indicates nutritional status in hospitalized preoperative patients. Nutr. Res. 2010, 30, 594–600. [Google Scholar] [CrossRef] [PubMed]
- ATS Committee on Proficiency Standards for Clinical Pulmonary Function Laboratories. ATS statement: Guidelines for the six-minute walk test. Am. J. Respir. Crit. Care Med. 2002, 166, 111–117. [Google Scholar] [CrossRef]
- Almeida, J.M.G.; García, C.G.; Castañeda, V.B.; Guerrero, D.B. Nuevo enfoque de la nutrición. Valoración del estado nutricional del paciente: Función y composición corporal. Nutr. Hosp. 2018, 35, 1–14. [Google Scholar] [CrossRef]
- García-Almeida, J.M.; García-García, C.; Vegas-Aguilar, I.M.; Pomar, M.D.B.; Cornejo-Pareja, I.M.; Medina, B.F.; Román, D.A.d.L.; Guerrero, D.B.; Lesmes, I.B.; Madueño, F.J.T. Nutritional ultrasound®: Conceptualisation, technical considerations and standardisation. Endocrinol. Diabetes Nutr. 2023, 70 (Suppl. S1), 74–84. [Google Scholar] [CrossRef]
- Hamagawa, K.; Matsumura, Y.; Kubo, T.; Hayato, K.; Okawa, M.; Tanioka, K.; Yamasaki, N.; Kitaoka, H.; Yabe, T.; Nishinaga, M.; et al. Abdominal visceral fat thickness measured by ultrasonography predicts the presence and severity of coronary artery disease. Ultrasound Med. Biol. 2010, 36, 1769–1775. [Google Scholar] [CrossRef]
- Santos, L.P.; Gonzalez, M.C.; Orlandi, S.P.; Bielemann, R.M.; Barbosa-Silva, T.G.; Heymsfield, S.B. New Prediction Equations to Estimate Appendicular Skeletal Muscle Mass Using Calf Circumference: Results From NHANES 1999-2006. JPEN J. Parenter. Enter. Nutr. 2019, 43, 998–1007. [Google Scholar] [CrossRef]
- Balstad, T.R.; Bye, A.; Jenssen, C.R.S.; Solheim, T.S.; Thoresen, L.; Sand, K. Patient interpretation of the Patient-Generated Subjective Global Assessment (PG-SGA) Short Form. Patient Prefer. Adherence 2019, 13, 1391. [Google Scholar] [CrossRef]
- Schorr, M.; Dichtel, L.E.; Gerweck, A.V.; Valera, R.D.; Torriani, M.; Miller, K.K.; Bredella, M.A. Sex differences in body composition and association with cardiometabolic risk. Biol. Sex. Differ. 2018, 9, 28. [Google Scholar] [CrossRef] [PubMed]
- Krzykała, M.; Karpowicz, M.; Strzelczyk, R.; Pluta, B.; Podciechowska, K.; Karpowicz, K. Morphological asymmetry, sex and dominant somatotype among Polish youth. PLoS ONE 2020, 15, e0238706. [Google Scholar] [CrossRef] [PubMed]
- Janssen, I.; Heymsfield, S.B.; Wang, Z.M.; Ross, R. Skeletal muscle mass and distribution in 468 men and women aged 18-88 yr. J. Appl. Physiol. 2000, 89, 81–88. [Google Scholar] [CrossRef] [PubMed]
- Sánchez-Torralvo, F.J.; Ruiz-García, I.; Contreras-Bolívar, V.; González-Almendros, I.; Ruiz-Vico, M.; Abuín-Fernández, J.; Barrios, M.; Alba, E.; Olveira, G. CT-Determined Sarcopenia in GLIM-Defined Malnutrition and Prediction of 6-Month Mortality in Cancer Inpatients. Nutrients 2021, 13, 2647. [Google Scholar] [CrossRef] [PubMed]
- Pierik, V.D.; Meskers, C.G.; Van Ancum, J.M.; Numans, S.T.; Verlaan, S.; Scheerman, K.; Maier, A.B.; Kruizinga, R.C. High risk of malnutrition is associated with low muscle mass in older hospitalized patients—A prospective cohort study. BMC Geriatr. 2017, 17, 118. [Google Scholar] [CrossRef] [PubMed]
- Prado, C.M.; Purcell, S.A.; Laviano, A. Nutrition interventions to treat low muscle mass in cancer. J. Cachexia Sarcopenia Muscle 2020, 11, 366–380. [Google Scholar] [CrossRef] [PubMed]
- Casey, P.; Alasmar, M.; McLaughlin, J.; Ang, Y.; McPhee, J.; Heire, P.; Sultan, J. The current use of ultrasound to measure skeletal muscle and its ability to predict clinical outcomes: A systematic review. J. Cachexia Sarcopenia Muscle 2022, 13, 2298. [Google Scholar] [CrossRef] [PubMed]
- Arai, Y.; Nakanishi, N.; Ono, Y.; Inoue, S.; Kotani, J.; Harada, M.; Oto, J. Ultrasound assessment of muscle mass has potential to identify patients with low muscularity at intensive care unit admission: A retrospective study. Clin. Nutr. ESPEN 2021, 45, 177–183. [Google Scholar] [CrossRef]
- Nakanishi, N.; Tsutsumi, R.; Okayama, Y.; Takashima, T.; Ueno, Y.; Itagaki, T.; Tsutsumi, Y.; Sakaue, H.; Oto, J. Monitoring of muscle mass in critically ill patients: Comparison of ultrasound and two bioelectrical impedance analysis devices. J. Intensive Care 2019, 7, 61. [Google Scholar] [CrossRef]
- Zhang, F.M.; Chen, X.-L.; Wu, Q.; Dong, W.-X.; Dong, Q.-T.; Shen, X.; Shi, H.-P.; Yu, Z.; Zhuang, C.-L. Development and validation of nomograms for the prediction of low muscle mass and radiodensity in gastric cancer patients. Am. J. Clin. Nutr. 2021, 113, 348–358. [Google Scholar] [CrossRef]
- Cai, G.; Ying, J.; Pan, M.; Lang, X.; Yu, W.; Zhang, Q. Development of a risk prediction nomogram for sarcopenia in hemodialysis patients. BMC Nephrol. 2022, 23, 319. [Google Scholar] [CrossRef] [PubMed]
- Wang, Y.; Wang, Y.; Li, G.; Zhang, H.; Yu, H.; Xiang, J.; Wang, Z.; Jiang, X.; Yan, G.; Liu, Y.; et al. Associations of intermuscular adipose tissue and total muscle wasting score in PG-SGA with low muscle radiodensity and mass in nonmetastatic colorectal cancer: A two-center cohort study. Front. Nutr. 2022, 9, 967902. [Google Scholar] [CrossRef] [PubMed]
- van Vugt, J.L.A.; Alferink, L.J.M.; Buettner, S.; Gaspersz, M.P.; Bot, D.; Murad, S.D.; Feshtali, S.; van Ooijen, P.M.A.; Polak, W.G.; Porte, R.J.; et al. A model including sarcopenia surpasses the MELD score in predicting waiting list mortality in cirrhotic liver transplant candidates: A competing risk analysis in a national cohort. J. Hepatol. 2018, 68, 707–714. [Google Scholar] [CrossRef] [PubMed]
- Shigeto, K.; Kawaguchi, T.; Koya, S.; Hirota, K.; Tanaka, T.; Nagasu, S.; Fukahori, M.; Ushijima, T.; Matsuse, H.; Miwa, K.; et al. Profiles Combining Muscle Atrophy and Neutrophil-to-Lymphocyte Ratio Are Associated with Prognosis of Patients with Stage IV Gastric Cancer. Nutrients 2020, 12, 1884. [Google Scholar] [CrossRef] [PubMed]
- Belarmino, G.; Torrinhas, R.S.; Magalhães, N.V.; Heymsfield, S.B.; Waitzberg, D.L. New anthropometric and biochemical models for estimating appendicular skeletal muscle mass in male patients with cirrhosis. Nutrition 2021, 84, 111083. [Google Scholar] [CrossRef]
- Tamai, Y.; Iwasa, M.; Eguchi, A.; Shigefuku, R.; Sugimoto, R.; Tanaka, H.; Kobayashi, Y.; Mizuno, S.; Nakagawa, H. The prognostic role of controlling nutritional status and skeletal muscle mass in patients with hepatocellular carcinoma after curative treatment. Eur. J. Gastroenterol. Hepatol. 2022, 34, 1269–1276. [Google Scholar] [CrossRef] [PubMed]


| All | Males | Females | p Value | |
|---|---|---|---|---|
| N = 494 | N = 386 | N = 108 | ||
| Demographic variables | ||||
| Age (years) | 63.9 (10.1) | 64.2 (9.99) | 62.8 (10.4) | 0.241 |
| BMI (kg/m2) | 25.2 (4.52) | 25.5 (4.34) | 24.1 (5.00) | 0.011 * |
| BIA | ||||
| PA (°) | 5.20 (0.91) | 5.28 (0.92) | 4.91 (0.81) | <0.001 *** |
| SPA | −0.54 (1.17) | −0.72 (1.09) | 0.10 (1.20) | <0.001 *** |
| BCM (kg) | 25.5 (6.11) | 27.1 (5.61) | 19.7 (4.04) | <0.001 *** |
| FFMI (%) | 18.4 (2.47) | 18.9 (2.35) | 16.5 (1.93) | <0.001 *** |
| FMI (%) | 6.67 (2.74) | 6.58 (2.72) | 7.04 (2.82) | 0.146 |
| BCMI (%) | 9.10 (1.92) | 9.45 (1.90) | 7.88 (1.44) | <0.001 *** |
| SMI (cm2/m2) | 8.69 (1.53) | 9.22 (1.16) | 6.80 (1.09) | <0.001 *** |
| Echography exploration | ||||
| RF-CSA (cm2) | 3.45 (1.29) | 3.69 (1.30) | 2.65 (0.88) | <0.001 *** |
| RF-CIR (cm2) | 8.69 (1.35) | 8.91 (1.31) | 7.89 (1.16) | <0.001 *** |
| RF-X-axis (cm2) | 3.64 (0.55) | 3.73 (0.52) | 3.34 (0.54) | <0.001 *** |
| RF-Y-axis (cm2) | 1.08 (0.37) | 1.14 (0.37) | 0.86 (0.25) | <0.001 *** |
| L-SAT (cm2) | 0.59 (0.30) | 0.53 (0.27) | 0.82 (0.33) | <0.001 *** |
| T-SAT (cm2) | 1.41 (0.59) | 1.37 (0.57) | 1.57 (0.63) | 0.008 ** |
| S-SAT (cm2) | 0.61 (0.29) | 0.58 (0.28) | 0.70 (0.29) | 0.001 ** |
| VAT (cm2) | 0.66 (0.74) | 0.68 (0.80) | 0.58 (0.43) | 0.115 |
| GAT (cm2) | 2.64 (1.14) | 2.58 (1.17) | 2.91 (0.98) | 0.015 * |
| GATi (cm) | 0.14 (0.23) | 0.10 (0.05) | 0.30 (0.48) | 0.001 *** |
| Functional measurement | ||||
| HGS max (kg) | 32.9 (10.2) | 35.7 (9.26) | 22.8 (6.48) | <0.001 *** |
| HGS mean (kg) | 31.2 (10.0) | 34.0 (9.12) | 21.6 (6.56) | <0.001 *** |
| TUG (s) | 8.10 (2.73) | 7.93 (2.62) | 8.70 (3.04) | 0.034 * |
| Biochemical variables | ||||
| Glucose (mg/dL) | 99.4 (17.2) | 99.8 (17.4) | 98.0 (16.4) | 0.376 |
| Urea (mg/dL) | 38.5 (24.6) | 38.7 (25.0) | 38.1 (23.2) | 0.842 |
| Creatinine (mg/dL) | 0.82 (0.18) | 0.85 (0.18) | 0.72 (0.13) | <0.001 *** |
| Total cholesterol (mg/dL) | 187 (41.9) | 184 (41.8) | 199 (40.1) | 0.003 ** |
| TSH (µUI/mL) | 2.25 (6.91) | 2.26 (7.71) | 2.22 (2.90) | 0.958 |
| HbA1c (%) | 5.98 (0.71) | 5.96 (0.68) | 6.07 (0.88) | 0.611 |
| Proteins (g/dL) | 6.99 (0.59) | 7.00 (0.61) | 6.97 (0.47) | 0.557 |
| Albumin (g/dL) | 4.00 (0.87) | 4.03 (0.95) | 3.89 (0.51) | 0.070 |
| Prealbumin (mg/dL) | 24.4 (7.55) | 25.1 (7.92) | 22.2 (5.68) | 0.002 ** |
| CRP (mg/L) | 18.0 (31.1) | 18.2 (31.6) | 17.0 (29.6) | 0.761 |
| Clinicopathological variables | ||||
| Cancer stage: | 0.094 | |||
| I | 34 (7.28%) | 26 (7.16%) | 8 (7.69%) | |
| II | 39 (8.35%) | 28 (7.71%) | 11 (10.6%) | |
| III | 97 (20.8%) | 78 (21.5%) | 19 (18.3%) | |
| IVA | 64 (13.7%) | 45 (12.4%) | 19 (18.3%) | |
| IVB | 145 (31.0%) | 123 (33.9%) | 22 (21.2%) | |
| IVC | 88 (18.8%) | 63 (17.4%) | 25 (24.0%) | |
| Complications: | 0.285 | |||
| No | 161 (37.1%) | 130 (38.6%) | 31 (32.0%) | |
| Yes | 273 (62.9%) | 207 (61.4%) | 66 (68.0%) | |
| Survival: | 0.063 | |||
| No | 306 | 247 | 59 | |
| Yes | 101 | 72 | 29 |
| GLIM | PG-SGA | Sarcopenia | |
|---|---|---|---|
| OR (CI 95%) | OR (CI 95%) | OR (CI 95%) | |
| Muscle mass | |||
| RF-CSA | 0.81 (0.68–0.98) * | 0.78 (0.62–0.98) * | 0.64 (0.49–0.82) *** |
| RF-CIR | 0.85 (0.71–1.01) | 0.79 (0.63–0.99) * | 0.74 (0.60–0.91) ** |
| RF-X-axis | 0.70 (0.45–1.07) | 0.85 (0.49–1.43) | 0.42 (0.24–0.73) ** |
| RF-Y-axis | 0.31 (0.15–0.61) *** | 0.39 (0.17–0.88) * | 0.27 (0.11–0.68) ** |
| Adipose tissue | |||
| L-SAT | 0.61 (0.26–1.41) | 0.53 (0.19–1.50) | 1.02 (0.36–2.77) |
| T-SAT | 1.04 (0.70–1.54) | 0.78 (0.48–1.27) | 0.85 (0.51–1.40) |
| S-SAT | 1.29 (0.58–2.85) | 0.67 (0.26–1.79) | 0.72 (0.26–1.96) |
| VAT | 0.93 (0.63–1.24) | 0.90 (0.64–1.26) | 1.04 (0.74–1.49) |
| GAT | 0.99 (0.80–1.23) | 0.89 (0.69–1.12) | 1.02 (0.79–1.31) |
| GATi | 3.86 (0.88–7.07) | 1.01 (0.32–8.92) | 7.20 (1.32–22.83) |
| Mortality | Complications | Hospital Admission | Palliative | |
|---|---|---|---|---|
| OR (CI 95%) | OR (CI 95%) | OR (CI 95%) | OR (CI 95%) | |
| Muscle mass | ||||
| RF-CSA | 0.76 (0.59–0.98) * | 0.89 (0.72–1.09) | 0.78 (0.63–0.96) * | 0.93 (0.72–1.21) |
| RF-CIR | 0.88 (0.72–1.08) | 0.86 (0.71–1.03) | 0.89 (0.74–1.05) | 1.09 (0.88–1.36) |
| RF-X-axis | 0.57 (0.33–0.94) * | 0.74 (0.47–1.17) | 0.59 (0.37–0.91) * | 0.84 (0.50–1.42) |
| RF-Y-axis | 0.33 (0.12–0.83) * | 0.70 (0.33–1.50) | 0.48 (0.22–1.02) | 0.77 (0.29–2.00) |
| Adipose tissue | ||||
| L-SAT | 0.68 (0.22–2.00) | 0.69 (0.29–1.64) | 1.97 (0.78–5.11) | 0.58 (0.18–1.76) |
| T-SAT | 0.75 (0.43–1.27) | 0.66 (0.43–1.02) | 0.81 (0.52–1.25) | 0.59 (0.32–1.04) |
| S-SAT | 0.93 (0.31–2.74) | 0.39 (0.16–0.94) * | 0.60 (0.24–1.51) | 0.64 (0.19–2.02) |
| VAT | 1.33 (0.59–2.89) | 1.53 (0.95–2.91) | 0.84 (0.43–1.64) | 1.34 (0.55–3.08) |
| GAT | 0.91 (0.60–1.37) | 0.96 (0.76–1.22) | 1.00 (0.71–1.40) | 0.81 (0.52–1.25) |
| GATi | 1.58 (0.53–5.34) | 1.92 (0.59–17.72) | 1.06 (0.36–3.43) | 1.48 (0.36–4.84) |
Disclaimer/Publisher’s Note: The statements, opinions and data contained in all publications are solely those of the individual author(s) and contributor(s) and not of MDPI and/or the editor(s). MDPI and/or the editor(s) disclaim responsibility for any injury to people or property resulting from any ideas, methods, instructions or products referred to in the content. |
© 2024 by the authors. Licensee MDPI, Basel, Switzerland. This article is an open access article distributed under the terms and conditions of the Creative Commons Attribution (CC BY) license (https://creativecommons.org/licenses/by/4.0/).
Share and Cite
Fernández-Jiménez, R.; García-Rey, S.; Roque-Cuéllar, M.C.; Fernández-Soto, M.L.; García-Olivares, M.; Novo-Rodríguez, M.; González-Pacheco, M.; Prior-Sánchez, I.; Carmona-Llanos, A.; Muñoz-Jiménez, C.; et al. Ultrasound Muscle Evaluation for Predicting the Prognosis of Patients with Head and Neck Cancer: A Large-Scale and Multicenter Prospective Study. Nutrients 2024, 16, 387. https://doi.org/10.3390/nu16030387
Fernández-Jiménez R, García-Rey S, Roque-Cuéllar MC, Fernández-Soto ML, García-Olivares M, Novo-Rodríguez M, González-Pacheco M, Prior-Sánchez I, Carmona-Llanos A, Muñoz-Jiménez C, et al. Ultrasound Muscle Evaluation for Predicting the Prognosis of Patients with Head and Neck Cancer: A Large-Scale and Multicenter Prospective Study. Nutrients. 2024; 16(3):387. https://doi.org/10.3390/nu16030387
Chicago/Turabian StyleFernández-Jiménez, Rocío, Silvia García-Rey, María Carmen Roque-Cuéllar, María Luisa Fernández-Soto, María García-Olivares, María Novo-Rodríguez, María González-Pacheco, Inmaculada Prior-Sánchez, Alba Carmona-Llanos, Concepción Muñoz-Jiménez, and et al. 2024. "Ultrasound Muscle Evaluation for Predicting the Prognosis of Patients with Head and Neck Cancer: A Large-Scale and Multicenter Prospective Study" Nutrients 16, no. 3: 387. https://doi.org/10.3390/nu16030387
APA StyleFernández-Jiménez, R., García-Rey, S., Roque-Cuéllar, M. C., Fernández-Soto, M. L., García-Olivares, M., Novo-Rodríguez, M., González-Pacheco, M., Prior-Sánchez, I., Carmona-Llanos, A., Muñoz-Jiménez, C., Zarco-Rodríguez, F. P., Miguel-Luengo, L., Boughanem, H., García-Luna, P. P., & García-Almeida, J. M. (2024). Ultrasound Muscle Evaluation for Predicting the Prognosis of Patients with Head and Neck Cancer: A Large-Scale and Multicenter Prospective Study. Nutrients, 16(3), 387. https://doi.org/10.3390/nu16030387

