Mexican Plants Involved in Glucose Homeostasis and Body Weight Control: Systematic Review
Abstract
1. Introduction
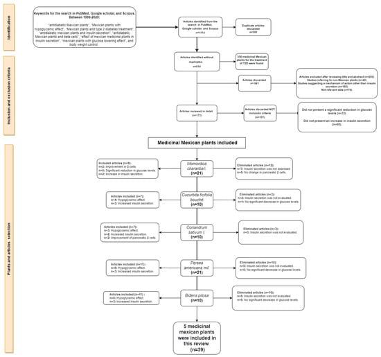
2. Methods
2.1. Protocol and Registration
2.2. Information Sources and Search Strategy
2.3. Eligibility Criteria
2.4. Study Selection
3. Results
3.1. Momordica charantia L. (Melón amargo)
3.2. Cucurbita ficifolia bouché (Chilacayote)
3.3. Coriandrum sativum L. (Cilantro)
3.4. Persea americana Mil. (Aguacate)
3.5. Bidens pilosa (Amor seco)
| Plant | Momordica charantia L. (Melón amargo) | Cucurbita ficifolia bouché. (Chilacayote) | Coriandrum sativum L. (Cilantro) | Persea americana Mil. (Aguacate) | Bidens pilosa. (Amor seco) |
|---|---|---|---|---|---|
| Effects | ↓ Glucose levels ↑ Insulin secretion ↑ Insulin sensitivity ↑ Enhancement of pancreatic β cells ↓ Lipids (serum) ↑ Restore body weight | ↓ Glucose levels ↑ Insulin secretion ↑ Enhancement of pancreatic β cells ↓ Lipids (serum) ↑ Restore body weight | ↓ Glucose levels ↑ Insulin secretion ↑ Insulin sensitivity ↑ Enhancement of pancreatic β cells ↓ Lipids (serum) ↑ Restore body weight | ↓ Glucose levels ↑ Insulin secretion ↑ Insulin sensitivity ↑ Enhancement of pancreatic β cells ↓ Lipids (serum) ↑ Restore body weight | ↓ Glucose levels ↑ Insulin secretion ↑ Glucose tolerance ↑ Enhancement of pancreatic β cells ↑ Restore body weight |
| Compounds involved. | - Saponins - Proteins - Triterpenes - Polysaccharides | - D-quiro-inositol - Phenolic compounds (gallic acid, chlorogenic acid) | - Antioxidants (quercetin) - Polyphenols (chlorogenic acid quercetin) | - Avocatin B - Saponins | - Cytopiloyne - Polyphenols (tannins) |
| Toxicity | - The proteins, triterpenes, and polysaccharides of Momordica charantia L. have not shown toxicity - The toxicity of saponins from Momordica charantia L. has not been evaluated. However, an LD 50 (oral, rat) of 960 mg/kg is recommended | - Gallic acid: LD50 (oral, rat) 5000 mg/kg - Chlorogenic acid: it does not present toxicity -Inositol: LD50 (oral, mouse) 10,000 mg/kg | - Quercetin: LD50 (oral, rat) 161 mg/kg LD50 (oral, mouse) 160 mg/kg - Chlorogenic acid: it does not present toxicity | - Avocatin B: the oral dose of 100 mg/kg in rats does not present toxicity In humans, the 200 mg dose is not toxic either - Persin: LD50 of 751.6 mg/kg administered intraperitoneally in rats - The toxicity of saponins from Persea americana Mil. has not been evaluated. However, it is recommended an LD 50 (oral, rat) of 960 mg/kg | - Tannins: LD50 (oral, rat) 2260 mg/kg - Cytopiloyne: at doses of 2.5 mg/kg orally in mice, they do not present toxicity |
4. Discussion
4.1. Momordica charantia L. (Melón amargo)
4.2. Cucurbita ficifolia bouché (Chilacayote)
4.3. Coriandrum sativum L. (Cilantro)
4.4. Persea americana Mil. (Aguacate)
4.5. Bidens pilosa (Amor seco)
5. Conclusions
Author Contributions
Funding
Institutional Review Board Statement
Informed Consent Statement
Data Availability Statement
Conflicts of Interest
References
- World Health Organization (WHO). Overweight and Obesity in the Western Pacific Region; WHO: Geneva, Switzerland, 2017; Volume 4. [Google Scholar]
- De Pauw, R.; Claessens, M.; Gorasso, V.; Drieskens, S.; Faes, C.; Devleesschauwer, B. Past, Present, and Future Trends of Overweight and Obesity in Belgium Using Bayesian Age-Period-Cohort Models. BMC Public Health 2022, 22, 1309. [Google Scholar] [CrossRef]
- Instituto Nacional de Salud Pública. Informe de Resultados de La Encuesta Nacional de Salud y Nutrición-Continua 2021; ENSANUT: Mexico City, Mexico, 2021. [Google Scholar]
- Forouhi, N.G.; Wareham, N.J. Epidemiology of Diabetes. Medicine 2014, 42, 698–702. [Google Scholar] [CrossRef] [PubMed]
- Khan, M.A.B.; Hashim, M.J.; King, J.K.; Govender, R.D.; Mustafa, H.; Al Kaabi, J. Epidemiology of Type 2 Diabetes—Global Burden of Disease and Forecasted Trends. J. Epidemiol. Glob. Health 2019, 10, 107. [Google Scholar] [CrossRef] [PubMed]
- OMS: Organización Mundial de la Salud Diabetes OMS; WHO Media Center: Geneva, Switzerland, 2017.
- Saeedi, P.; Petersohn, I.; Salpea, P.; Malanda, B.; Karuranga, S.; Unwin, N.; Colagiuri, S.; Guariguata, L.; Motala, A.A.; Ogurtsova, K.; et al. Global and Regional Diabetes Prevalence Estimates for 2019 and Projections for 2030 and 2045: Results from the International Diabetes Federation Diabetes Atlas, 9th Edition. Diabetes Res. Clin. Pract. 2019, 157, 107843. [Google Scholar] [CrossRef] [PubMed]
- Instituto Nacional de Estadística y Geografía (INEGI). Diabetes En México; INEGI: Aguascalientes, Mexico, 2020; pp. 1–5. [Google Scholar]
- Salas-Zapata, L.; Palacio-Mejía, L.S.; Aracena-Genao, B.; Hernández-Ávila, J.E.; Nieto-López, E.S. Direct Service Costs of Diabetes Mellitus Hospitalisations in the Mexican Institute of Social Security. Gac. Sanit. 2018, 32, 209–215. [Google Scholar] [CrossRef]
- De los Ángeles Rodríguez Bolaños, R.; Shigematsu, L.M.R.; Ruíz, J.A.J.; Márquez, S.A.J.; Ávila, M.H. Direct Costs of Medical Care for Patients with Type 2 Diabetes Mellitus in Mexico: Micro-Costing Analysis. Rev. Panam. Salud Publica/Pan Am. J. Public Health 2010, 28, 412–420. [Google Scholar] [CrossRef]
- Acosta-Recalde, P.; Vera, G.Z.; Morinigo, M.; Maidana, G.M.; Samaniego, L. Uso de Plantas Medicinales y Fitoterápicos En Pacientes Con Diabetes Mellitus Tipo 2. Memorias Inst. Investig. Ciencias Salud 2018, 16, 6–11. [Google Scholar] [CrossRef]
- World Health Organization (WHO). WHO Guidelines on Safety Monitoring of Herbal Medicines in Pharmacovigilance Systems; World Health Organization: Geneva, Switzerland, 2004. [Google Scholar]
- Principe, E.; Jose, A.S. Propagation Management of Herbal and Medicinal Plants. Res. Inf. Ser. Ecosyst. 2002, 14, 1–12. [Google Scholar]
- Meneses, O. Caracterización Morfológica, Genética y Antidiabética de Tres Especies de Plantas Medicinales; UAEH: Biblioteca Digital: Hidalgo, Mexico, 2006. [Google Scholar]
- König, A.; Schwarzinger, B.; Stadlbauer, V.; Lanzerstorfer, P.; Iken, M.; Schwarzinger, C.; Kolb, P.; Schwarzinger, S.; Mörwald, K.; Brunner, S.; et al. Guava (Psidium guajava) Fruit Extract Prepared by Supercritical CO2 Extraction Inhibits Intestinal Glucose Resorption in a Double-Blind, Randomized Clinical Study. Nutrients 2019, 11, 1512. [Google Scholar] [CrossRef]
- Marmitt, D.J.; Shahrajabian, M.H.; Goettert, M.I.; Rempel, C. Clinical Trials with Plants in Diabetes Mellitus Therapy: A Systematic Review. Expert Rev. Clin. Pharmacol. 2021, 14, 735–747. [Google Scholar] [CrossRef]
- López-Romero, P.; Pichardo-Ontiveros, E.; Avila-Nava, A.; Vázquez-Manjarrez, N.; Tovar, A.R.; Pedraza-Chaverri, J.; Torres, N. The Effect of Nopal (Opuntia ficus indica) on Postprandial Blood Glucose, Incretins, and Antioxidant Activity in Mexican Patients with Type 2 Diabetes after Consumption of Two Different Composition Breakfasts. J. Acad. Nutr. Diet. 2014, 114, 1811–1818. [Google Scholar] [CrossRef]
- Zhang, Y.; Liu, W.; Liu, D.; Zhao, T.; Tian, H. Efficacy of Aloe Vera Supplementation on Prediabetes and Early Non-Treated Diabetic Patients: A Systematic Review and Meta-Analysis of Randomized Controlled Trials. Nutrients 2016, 8, 388. [Google Scholar] [CrossRef] [PubMed]
- Biblioteca Digital de la Medicina Tradicional Mexicana. Momordica charantia. 2009. Available online: http://www.medicinatradicionalmexicana.unam.mx/apmtm/termino.php?l=3&t=momordica-charantia (accessed on 10 April 2021).
- Vera Saltos, A.P.; Manzaba Intriago, M.R. Efecto De La Relación Pulpa–Mucílago De Melón amargo (Momordica charantia) En La Concentración Final De Una Leche Fermentada. Bachelor’s Thesis, Escuela Superior Politécnica Agropecuaria De Manabí Manuel Félix López (Espammfl) Espam, Calceta, Ecuador, 2019. [Google Scholar]
- Zell, H. Momordica_charantiae. Available online: https://commons.wikimedia.org/wiki/File:Momordica_charantia_003.JPG (accessed on 10 March 2023).
- Ofuegbe, S.; Falayi, O.; Ogunpolu, B.; Oyagbemi, A.; Temidayo, O.; Yakubu, M.; Oguntibeju, O.; Adedapo, A. Antidiabetic and Anti-Oxidant Effects of Methanol Leaf Extract of Momordica charantia Following Alloxan-Induced Hyperglycaemia in Rats. J. Herb. Drugs 2019, 10, 103–116. [Google Scholar]
- Oyesola, O.; Shallie, P.; Osonuga, I.; Soetan, O.; Owoeye, I. Momordica charantia Improves Biochemical Indices in Alloxan-Induced Diabetic Rat Model. Natl. J. Physiol. Pharm. Pharmacol. 2020, 10, 1. [Google Scholar] [CrossRef]
- Abdollahi, M.; Zuki, A.B.Z.; Rezaeizadeh, A.; Goh, Y.M.; Noordin, M.M. Effects of Momordica charantia Aqueous Extract on Renal Histopathological Changes Associated with Streptozotocin-Induced Diabetes Mellitus Type II in Neonatal Rats. J. Med. Plants Res. 2011, 5, 1779–1787. [Google Scholar]
- Mushtaq, W.; Tariq, M.; Ishtiaq, M.; Asghar, R.; Hussain, T.; Bashir, T. Role of Momordica charantia L. As Herbal Medicine to Cure Hyperglycemia in Vivo on Induced Diabetic Model Animals. Pak. J. Bot. 2016, 48, 1651–1656. [Google Scholar]
- Ae Yoon, N.; Park, J.; Yeon Jeong, J.; Rashidova, N.; Ryu, J.; Seob Roh, G.; Joon Kim, H.; Jae Cho, G.; Sung Choi, W.; Hoon Lee, D.; et al. Anti-Diabetic Activity of Ethanol Extract from Bitter melon in Mice Fed High-Fat Diet. Dev. Reprod. 2019, 23, 129–138. [Google Scholar] [CrossRef]
- Yibchok-anun, S.; Adisakwattana, S.; Yao, C.Y.; Sangvanich, P.; Roengsumran, S.; Hsu, W.H. Slow Acting Protein Extract from Fruit Pulp of Momordica charantia with Insulin Secretagogue and Insulinomimetic Activities. Biol. Pharm. Bull. 2006, 29, 1126–1131. [Google Scholar] [CrossRef]
- Jiang, S.; Xu, L.; Xu, Y.; Guo, Y.; Wei, L.; Li, X.; Song, W. Antidiabetic Effect of Momordica charantia Saponins in Rats Induced by High-Fat Diet Combined with STZ. Electron. J. Biotechnol. 2020, 43, 41–47. [Google Scholar] [CrossRef]
- Wang, Q.; Wu, X.; Shi, F.; Liu, Y. Comparison of Antidiabetic Effects of Saponins and Polysaccharides from Momordica charantia L. in STZ-Induced Type 2 Diabetic Mice. Biomed. Pharmacother. 2019, 109, 744–750. [Google Scholar] [CrossRef]
- Chang, C.-I.; Chou, C.-H.; Liao, M.-H.; Chen, T.M.; Cheng, C.H.; Anggriani, R.; Tsai, C.P.; Tseng, H.I.; Cheng, H.L. Bitter melon Triterpenes Work as Insulin Sensitizers and Insulin Substitutes in Insulin-Resistant Cells. J. Funct. Foods 2015, 13, 214–224. [Google Scholar] [CrossRef]
- Islam, M.; Islam, M.S.; Zannah, S.; Sadik, G.; Rashid, M. Momordica charantia (Bitter melon) in Combination with Metformin Potentiates Hypoglycemic and Hypolipidemic Effects in Alloxan-Induced Diabetic Rats. Bangladesh Pharm. J. 2018, 21, 109–117. [Google Scholar] [CrossRef]
- Pramesthi, A.D.E.D.; Ardana, M.; Indriyanti, N. Drug-Herb Interaction between Metformin and Momordica charantia in Diabetic Mice. Mol. Cell. Biomed. Sci. 2019, 3, 81. [Google Scholar] [CrossRef]
- Poonam, T.; Prem Prakash, G.; Vijay Kumar, L. Interaction of Momordica charantia with Metformin in Diabetic Rats. Am. J. Pharmacol. Toxicol. 2013, 8, 102–106. [Google Scholar] [CrossRef]
- Biblioteca Digital de la Medicina Tradicional Mexicana. Cucurbita ficifolia bouché. 2009. Available online: http://www.medicinatradicionalmexicana.unam.mx/apmtm/termino.php?l=3&t=cucurbita-ficifolia. (accessed on 10 April 2021).
- Andrade-Cetto, A.; Heinrich, M. Mexican Plants with Hypoglycaemic Effect Used in the Treatment of Diabetes. J. Ethnopharmacol. 2005, 99, 325–348. [Google Scholar] [CrossRef]
- Hans, B. Cucurbita ficifolia bouché. Cucurbita ficifolia Courge de Siam. Available online: https://commons.wikimedia.org/wiki/File:Cucurbita_ficifolia_Courge_de_Siam.jpg (accessed on 10 March 2023).
- Acosta-Patiño, J.L.; Jiménez-Balderas, E.; Juárez-Oropeza, M.A.; Díaz-Zagoya, J.C. Hypoglycemic Action of Cucurbita ficifolia on Type 2 Diabetic Patients with Moderately High Blood Glucose Levels. J. Ethnopharmacol. 2001, 77, 99–101. [Google Scholar] [CrossRef]
- Alarcon-Aguilar, F.; Hernandez-Galicia, E.; Campos-Sepulveda, A.; Xolalpa-Molina, S.; Rivas-Vilchis, J.; Vazquez-Carrillo, L.; Roman-Ramos, R. Evaluation of the Hypoglycemic Effect of Cucurbita ficifolia bouché (Cucurbitaceae) in Different Experimental Models. J. Ethnopharmacol. 2002, 82, 185–189. [Google Scholar] [CrossRef]
- Moya-Hernández, A.; Bosquez-Molina, E.; Verde-Calvo, J.R.; Blancas-Flores, G.; Trejo-Aguilar, G.M. Hypoglycemic Effect and Bioactive Compounds Associated with the Ripening Stages of the Cucurbita ficifolia bouché Fruit. J. Sci. Food Agric. 2020, 100, 5171–5181. [Google Scholar] [CrossRef]
- Xia, T.; Wang, Q. Antihyperglycemic Effect of Cucurbita ficifolia Fruit Extract in Streptozotocin-Induced Diabetic Rats. Fitoterapia 2006, 77, 530–533. [Google Scholar] [CrossRef]
- Xia, T. Hypoglycaemic Role of Cucurbita ficifolia (Cucurbitaceae) Fruit Extract in Streptozotocin-Induced Diabetic Rats. J. Sci. Food Agric. 2007, 1243, 1237–1243. [Google Scholar] [CrossRef]
- Miranda-Pérez, M.E.; Escobar-villanueva, M.D.C.; Ortega, C.; Sánchez-muñoz, F.; Almanza-pérez, J.C.; Alarcón-, F.J. Cucurbita ficifolia bouché Fruit Acts as an Insulin Secretagogue in RINm5F Cells. Ibcj 2012, 3, 8–14. [Google Scholar]
- Miranda-Perez, M.E.; Ortega-Camarillo, C.; Del Carmen Escobar-Villanueva, M.; Blancas-Flores, G.; Alarcon-Aguilar, F.J. Cucurbita ficifolia bouché Increases Insulin Secretion in RINm5F Cells through an Influx of Ca2+ from the Endoplasmic Reticulum. J. Ethnopharmacol. 2016, 188, 159–166. [Google Scholar] [CrossRef] [PubMed]
- Bioblioteca Digital de la Medicina Tradicional Mexicana, Coriandrum sativum. 2009. Available online: http://www.medicinatradicionalmexicana.unam.mx/apmtm/termino.php?l=3&t=coriandrum-sativum (accessed on 15 March 2021).
- Ceballos, A.; Giraldo, G. El Cilantro (Coriandrum sativum L.) Como Fuente Potencial de Antioxidantes Naturales. Vector 2011, 6, 85–93. Available online: http://200.21.104.25/Vector/Downloads/Vector6_11.Pdf (accessed on 10 March 2023).
- Stang, D. Coriandrum sativum L. Available online: https://commons.wikimedia.org/wiki/File:Coriandrum_sativum_4zz.jpg (accessed on 10 March 2023).
- Rodríguez, H. La Cocina Tradicional y La Salud. 2015, Volume 16, pp. 1–11. Available online: https://www.revista.unam.mx/vol.16/num5/art36/ (accessed on 4 April 2021).
- Gray, A.M.; Flatt, P.R. Insulin-Releasing and Insulin-like Activity of the Traditional Anti-Diabetic Plant Coriandrum sativum (Coriander). Br. J. Nutr. 1999, 81, 203–209. [Google Scholar] [CrossRef] [PubMed]
- Aissaoui, A.; Zizi, S.; Israili, Z.H.; Lyoussi, B. Hypoglycemic and Hypolipidemic Effects of Coriandrum sativum L. in Meriones Shawi Rats. J. Ethnopharmacol. 2011, 137, 652–661. [Google Scholar] [CrossRef]
- Eidi, M.; Eidi, A.; Saeidi, A.; Molanaei, S.; Sadeghipour, A.; Bahar, M.; Bahar, K. Effect of Coriander Seed (Coriandrum sativum L.) Ethanol Extract on Insulin Release from Pancreatic Beta Cells in Streptozotocin-Induced Diabetic Rats. Phyther. Res. 2009, 23, 404–406. [Google Scholar] [CrossRef]
- Mechchate, H.; Es-safi, I.; Amaghnouje, A.; Boukhira, S.; Alotaibi, A.; Al-zharani, M.; Nasr, F.; Noman, O.M.; Conte, R.; Amal, E.H.E.Y.; et al. Antioxidant, Anti-Inflammatory and Antidiabetic Proprieties of LC-MS/MS Identified Polyphenols from Coriander Seeds. Molecules 2021, 26, 487. [Google Scholar] [CrossRef] [PubMed]
- Deepa, B.; Anuradha, C.V. Antioxidant Potential of Coriandrum sativum L. Seed Extract. Indian J. Exp. Biol. 2011, 49, 30–38. [Google Scholar]
- Naquvi, K.J.; Ali, M.; Ahamad, J. Antidiabetic Activity of Aqueous Extract of Coriandrum sativum L. Fruits in Streptozotocin Induced Rats. Int. J. Pharm. Pharm. Sci. 2012, 4, 239–240. [Google Scholar]
- Sudha, T.S. The Combined Effect of Trigonella Foenum Seeds and Coriandrum sativum Leaf Extracts in Alloxan Induced Diabetes Mellitus Wister Albino Rats. Bioinformation 2019, 15, 716–722. [Google Scholar] [CrossRef]
- Das, S.; Chaware, S.; Narkar, N.; Tilak, A.V.; Raveendran, S.; Rane, P. Antidiabetic Activity of Coriandrum sativum in Streptozotocin Induced Diabetic Rats. Int. J. Basic Clin. Pharmacol. 2019, 8, 925. [Google Scholar] [CrossRef]
- Biblioteca Digital de la Medicina Tradicional Mexicana. Persea americana. 2009. Available online: http://www.medicinatradicionalmexicana.unam.mx/apmtm/termino.php?l=3&t=persea-americana (accessed on 10 March 2022).
- Angel, O.T.M. Valor nutrimental de la pulpa fresca de aguacate Hass. In Proceedings of the V World Avocado Congress (Actas V Congreso Mundial del Aguacate), Málaga, Spain, 19–24 October 2003; pp. 741–748. [Google Scholar]
- Safari Travel Plus Persea americana Mil. Available online: https://commons.wikimedia.org/wiki/File:Avocado_On_Tree.jpp. (accessed on 10 March 2023).
- Brai, B.I.C.; Odetola, A.A.; Agomo, P.U. Hypoglycemic and Hypocholesterolemic Potential of Persea americana Leaf Extracts. J. Med. Food 2007, 10, 356–360. [Google Scholar] [CrossRef]
- Kumala, S.; Faculty, P.; Sawah, S. The Effect of Avocado (Persea americana Mill.) Leaves Extract towards The Mouse’s Blood Glucose Decrease with The Glucose Tolerance Method. Int. J. Pharm. Sci. Res. 2013, 4, 661–665. [Google Scholar]
- Kouamé, N.M.; Koffi, C.; N’Zoué, K.S.; Yao, N.A.R.; Doukouré, B.; Kamagaté, M. Comparative Antidiabetic Activity of Aqueous, Ethanol, and Methanol Leaf Extracts of Persea americana and Their Effectiveness in Type 2 Diabetic Rats. Evidence-Based Complement. Altern. Med. 2019, 2019, 5984570. [Google Scholar] [CrossRef]
- Lima, C.R.; Vasconcelos, C.F.B.; Costa-Silva, J.H.; Maranhão, C.A.; Costa, J.; Batista, T.M.; Carneiro, E.M.; Soares, L.A.L.; Ferreira, F.; Wanderley, A.G. Anti-Diabetic Activity of Extract from Persea americana Mill. Leaf via the Activation of Protein Kinase B (PKB/Akt) in Streptozotocin-Induced Diabetic Rats. J. Ethnopharmacol. 2012, 141, 517–525. [Google Scholar] [CrossRef]
- Edem, D.O.; Ekanem, I.S.; Ebong, P.E. Effect of aqueous extracts of alligator pear seed (Persea americana Mill.) on Blood Glucose and Histopathology of Pancreas in Alloxan-Induced Diabetic Rats. Pak. J. Pharm. Sci. 2009, 22, 272–276. [Google Scholar] [PubMed]
- Alhassan, A.; Sule, M.S.; Atiku, M.K.; Wudil, A.M.; Abubakar, H.; Mohammed, S.A. Effects of Aqueous Avocado Pear (Persea americana) Seed Extract on Alloxan Induced Diabetes Rats. Greener J. Med. Sci. 2012, 2, 5–11. [Google Scholar] [CrossRef]
- Ezejiofor, A.N.; Okorie, A.; Orisakwe, O.E. Hypoglycaemic and Tissue-Protective Effects of the Aqueous Extract of Persea americana Seeds on Alloxan-Induced Albino Rats. Malays. J. Med. Sci. 2013, 20, 31–39. [Google Scholar]
- Ejiofor, C.C.; Ezeagu, I.E.; Ayoola, M. Hypoglycaemic and Biochemical Effects of the Aqueous and Methanolic Extract of Persea americana Seeds on Alloxan-Induced Albino Rats. Eur. J. Med. Plants 2018, 26, 1–12. [Google Scholar] [CrossRef]
- Nardi, L.; Lister, I.N.; Girsang, E.; Fachrial, E. Hypoglycemic Effect of Avocado Seed Extract (Persean americana Mill.) from Analysis of Oral Glucose Tolerance Test On Rattus norvegicus L. Am. Sci. Res. J. Eng. Technol. Sci. 2020, 65, 49–56. [Google Scholar]
- Mahadeva, R.; Adinew, B. Remnant B-Cell-Stimulative and Anti-Oxidative Effects of Persea americana Fruit Extract Studied in Rats Introduced into Streptozotocin—Induced Hyperglycaemic State. Afr. J. Tradit. Complement. Altern. Med. 2011, 8, 210–217. [Google Scholar] [CrossRef]
- Ahmed, N.; Tcheng, M.; Roma, A.; Buraczynski, M.; Jayanth, P.; Rea, K.; Akhtar, T.A.; Spagnuolo, P.A. Avocatin B Protects Against Lipotoxicity and Improves Insulin Sensitivity in Diet-Induced Obesity. Mol. Nutr. Food Res. 2019, 63, e1900688. [Google Scholar] [CrossRef] [PubMed]
- Ojo, O.A.; Amanze, J.C.; Oni, A.I.; Grant, S.; Iyobhebhe, M.; Elebiyo, T.C.; Rotimi, D.; Asogwa, N.T.; Oyinloye, B.E.; Ajiboye, B.O.; et al. Antidiabetic Activity of Avocado Seeds (Persea americana Mill.) in Diabetic Rats via Activation of PI3K/AKT Signaling Pathway. Sci. Rep. 2022, 12, 2919. [Google Scholar] [CrossRef] [PubMed]
- Yang, W.-C. Botanical, Pharmacological, Phytochemical, and Toxicological Aspects of the Antidiabetic Plant Bidens pilosa L. Evid.-Based Complement. Altern. Med. 2014, 2014, 698617. [Google Scholar] [CrossRef] [PubMed]
- Biblioteca Digital de la Medicina Tradicional Mexicana. Bidens pilosa. 2009. Available online: http://www.medicinatradicionalmexicana.unam.mx/apmtm/termino.php?l=3&t=mozote (accessed on 9 June 2021).
- Arroyo, J.; Bonilla, P.; Ráez, E.; Barreda, A.; Huamán, O. Efecto Quimioprotector de Bidens pilosa En El Cáncer de Mama Inducido En Ratas TT—Bidens pilosa Chemoprotective Effect on Induced Breast Cancer in Rats. An. Fac. Med. 2010, 71, 153–160. [Google Scholar] [CrossRef]
- Fonseca Mata, J.C. Bidens pilosa. Available online: https://commons.wikimedia.org/wiki/File:Bidens_pilosa_-_Asteraceae.jpg (accessed on 10 March 2023).
- Hsu, Y.-J.; Lee, T.-H.; Chang, C.L.-T.; Huang, Y.-T.; Yang, W.-C. Anti-Hyperglycemic Effects and Mechanism of Bidens pilosa Water Extract. J. Ethnopharmacol. 2009, 122, 379–383. [Google Scholar] [CrossRef]
- Ubillas, R.; Mendez, C.; Jolad, S.; Luo, J.; King, S.; Carlson, T.; Fort, D. Antihyperglycemic Acetylenic Glucosides from Bidens pilosa. Planta Med. 1999, 66, 82–83. [Google Scholar] [CrossRef] [PubMed]
- Gnagne, A.S.; Coulibaly, K.; Fofie, N.B.Y.; Bene, K.; Zirihi, G.N. Hypoglycemic Potential of Aqueous Extracts of Ageratum conyzoides L., Anthocleista djalonensis A. Chev. and Bidens Pilosa L., Three Plants from the Ivorian Pharmacopoeia. Eur. Sci. J. 2018, 14, 360. [Google Scholar] [CrossRef]
- Chang, C.L.-T.; Liu, H.-Y.; Kuo, T.-F.; Hsu, Y.-J.; Shen, M.-Y.; Pan, C.-Y.; Yang, W.-C. Antidiabetic Effect and Mode of Action of Cytopiloyne. Evid.-Based Complement. Altern. Med. 2013, 2013, 685642. [Google Scholar] [CrossRef]
- Lai, B.-Y.; Chen, T.-Y.; Huang, S.-H.; Kuo, T.-F.; Chang, T.-H.; Chiang, C.-K.; Yang, M.-T.; Chang, C.L.-T. Bidens pilosa Formulation Improves Blood Homeostasis and β-Cell Function in Men: A Pilot Study. Evid.-Based Complement. Altern. Med. 2015, 2015, 832314. [Google Scholar] [CrossRef]
- Comisión Federal para la Protección contra los Riesgos Sanitarios. Liberación de 18 Plantas Medicinales Para Su Uso Legal; COFEPRIS: Mexico City, Mexico, 2018. [Google Scholar]
- Committee on Herbal Medicinal Products (HMPC). Assessment Report on Echinacea purpurea (L.) Moench. Herba Recens. Eur. Med. Agency 2014, 44, 1–73. [Google Scholar]
- Committee on Herbal Medicinal Products (HMPC). Assessment Report on Panax ginseng. Eur. Med. Agency 2014, 44, 5. [Google Scholar]
- Committee on Herbal Medicinal Products (HMPC). Assessment Report on Passiflora incarnata L., Herba. Eur. Med. Agency 2014, 44, 1. [Google Scholar]
- Rodríguez-Hernández, A.A.; Flores-Soria, F.G.; Patiño-Rodríguez, O.; Escobedo-Moratilla, A. Sanitary Registries and Popular Medicinal Plants Used in Medicines and Herbal Remedies in Mexico (2001–2020): A Review and Potential Perspectives. Horticulturae 2022, 8, 377. [Google Scholar] [CrossRef]
- Ahumada, A.; Ortega, A.; Chito, D.; Benítez, R. Saponinas de Quinua (Chenopodium quinoa Willd.): Un Subproducto Con Alto Potencial Biológico. Rev. Colomb. Cienc. Quím.-Farm. 2016, 45, 438–469. [Google Scholar] [CrossRef]
- Bano, G. Glucose Homeostasis, Obesity and Diabetes. Best Pract. Res. Clin. Obstet. Gynaecol. 2013, 27, 715–726. [Google Scholar] [CrossRef]
- Rosas-Saucedo, J.; Rosas-Guzmán, J.; Mesa-Pérez, J.A.; González-Ortiz, M.; Martínez-Abundis, E.; González-Suárez, R.; Sinay, I.; Lyra, R. Sulfonilureas. Estado Actual de Su Empleo En América Latina. Documento de Posición de La Asociación Latinoamericana de Diabetes. Alad 2019, 9, 19000375. [Google Scholar] [CrossRef]
- López-Zelada, K.A.; Garibay-Díaz, J.C.; Escobar-Arriaga, E.; León-Rodríguez, E.; De La Peña-López, R.; Esparza-López, J.; De Jesús Ibarra-Sánchez, M. El Silenciamiento de PTP1B Disminuye La Proliferación Celular En Cultivos Primarios de Cáncer de Mama. Gac. Mex. Oncol. 2014, 13, 144–151. [Google Scholar]
- Marrelli, M.; Conforti, F.; Araniti, F.; Statti, G.A. Effects of Saponins on Lipid Metabolism: A Review of Potential Health Benefits in the Treatment of Obesity. Molecules 2016, 21, 1404. [Google Scholar] [CrossRef]
- Serra Bisbal, J.J.; Melero Lloret, J.; Martínez Lozano, G.; Fagoaga, C. Especies Vegetales Como Antioxidantes de Alimentos. Nereis. Interdiscip. Ibero-Am. J. Methods Model. Simul. 2020, 12, 71–90. [Google Scholar] [CrossRef]
- Martínez, M. Incretinas e Incretinomiméticos: Actualización En Liraglutida, Una Nueva Opción Terapéutica Para Pacientes Con Diabetes Mellitus Tipo 2. Med. Gen. 2010, 127, 169–185. [Google Scholar]
- Huang, D.-W.; Chang, W.-C.; Wu, J.S.-B.; Shih, R.-W.; Shen, S.-C. Gallic Acid Ameliorates Hyperglycemia and Improves Hepatic Carbohydrate Metabolism in Rats Fed a High-Fructose Diet. Nutr. Res. 2016, 36, 150–160. [Google Scholar] [CrossRef]
- Meng, S.; Cao, J.; Feng, Q.; Peng, J.; Hu, Y. Roles of Chlorogenic Acid on Regulating Glucose and Lipids Metabolism: A Review. Evid.-Based Complement. Altern. Med. 2013, 2013, 801457. [Google Scholar] [CrossRef]
- Larner, J. D-Chiro-Inositol in Insulin Action and Insulin Resistance—Old-Fashioned Biochemistry Still at Work. IUBMB Life 2001, 51, 139–148. [Google Scholar] [CrossRef]
- Larner, J. D-Chiro-Inositol-Its Functional Role in Insulin Action and Its Deficit in Insulin Resistance. Int. J. Exp. Diabetes Res. 2002, 3, 47–60. [Google Scholar] [CrossRef] [PubMed]
- Saleem, F.; Rizvi, S.W. New Therapeutic Approaches in Obesity and Metabolic Syndrome Associated with Polycystic Ovary Syndrome. Cureus 2017, 9, e1844. [Google Scholar] [CrossRef] [PubMed]
- Favela Inositol. Faga Lab; Favela Pro: Sinaloa, Mexico, 2020; pp. 8001–8003. [Google Scholar]
- Sánchez, P.L. Sulfonilureas En El Tratamiento Del Paciente Con Diabetes Mellitus Tipo 2. Endocrinol. Nutr. 2008, 55, 17–25. [Google Scholar] [CrossRef]
- Vessal, M.; Hemmati, M.; Vasei, M. Antidiabetic Effects of Quercetin in Streptozocin-Induced Diabetic Rats. Comp. Biochem. Physiol.-C Toxicol. Pharmacol. 2003, 135, 357–364. [Google Scholar] [CrossRef]
- Carrasco-Pozo, C.; Cires, M.J.; Gotteland, M. Quercetin and Epigallocatechin Gallate in the Prevention and Treatment of Obesity: From Molecular to Clinical Studies. J. Med. Food 2019, 22, 753–770. [Google Scholar] [CrossRef]
- Cazarolli, L.H.; Folador, P.; Pizzolatti, M.G.; Mena Barreto Silva, F.R. Signaling Pathways of Kaempferol-3-Neohesperidoside in Glycogen Synthesis in Rat Soleus Muscle. Biochimie 2009, 91, 843–849. [Google Scholar] [CrossRef]
- Tzeng, Y.M.; Chen, K.; Rao, Y.K.; Lee, M.J. Kaempferitrin Activates the Insulin Signaling Pathway and Stimulates Secretion of Adiponectin in 3T3-L1 Adipocytes. Eur. J. Pharmacol. 2009, 607, 27–34. [Google Scholar] [CrossRef] [PubMed]
- Ždychovǎ, J.; Komers, R. Emerging Role of Akt Kinase/Protein Kinase B Signaling in Pathophysiology of Diabetes and Its Complications. Physiol. Res. 2005, 54, 1–16. [Google Scholar] [CrossRef] [PubMed]
- Kuo, T.-F.; Yang, G.; Chen, T.-Y.; Wu, Y.-C.; Minh, H.T.N.; Chen, L.-S.; Chen, W.-C.; Huang, M.-G.; Liang, Y.-C.; Yang, W.-C. Bidens Pilosa: Nutritional Value and Benefits for Metabolic Syndrome. Food Front. 2020, 2, 32–45. [Google Scholar] [CrossRef]
- Liang, Y.C.; Yang, M.T.; Lin, C.J.; Chang, C.L.T.; Yang, W.C. Bidens Pilosa and Its Active Compound Inhibit Adipogenesis and Lipid Accumulation via Down-Modulation of the C/EBP and PPARγ Pathways. Sci. Rep. 2016, 6, 24285. [Google Scholar] [CrossRef] [PubMed]
- Roth, C. Ficha de Seguridad; Agrovin: Alcazar de San Juan, Spain, 2010; Volume 2. [Google Scholar]






| Plant | Extract | Part of the Plant | Dose | Experimental Model | Physiologic or Cellular Effects | Body Weight | Reference |
|---|---|---|---|---|---|---|---|
| Momordica charantia L. (melón amargo) | Methanol | Leaves | 200 mg/kg 400 mg/kg | Wistar diabetic rats (alloxan) | Both doses showed: ↓ Glucose levels (50%) ↓ Lipids ↑ Antioxidant effect ↑ Structure of pancreatic β cells | - Diabetic rats: ↓ Body weight. - The group treated with the extract: ↑ Body weight, reversing the weight loss caused by diabetes | [22] |
| Water | Leaves | 100 mg/kg 400 mg/kg | Wistar diabetic rats (alloxan) | Both doses showed: ↓ Glucose (21%) ↓ Lipid levels Insulin secretion was not evaluated | - The diabetic group presented: ↓ Body weight loss of 25.11% - The group threatened with the extract presented: ↑ Body weight of 14.33% | [23] | |
| Water | Fruit | 20 mg/kg | Streptozotocin-induced type 2 diabetic neonatal rats | ↓ Glucose levels (33.3%) ↑ Serum insulin levels (33%) ↓ Damage to pancreatic islets | [24] | ||
| Ethanol | Fruit | 1 mg/kg 3 mg/kg | Normoglycemic and diabetic rabbits | - 1 mg/kg: ↓ Blood glucose levels (54.8%), ↓ Serum insulin levels (13%) - 3 mg/kg: ↓ Blood glucose levels (61.35%) ↑ Serum insulin levels (17%) | - Normoglycemic rabbits: ↓ Body weight of 4.4% - Diabetic rabbits ↓ Body weight of 1.35% - 1 mg/kg: ↓ Body weight 1.19% - 3 mg/kg: ↓ Body weight of 37% | [25] | |
| Ethanol | Fruit | 250 mg/kg 500 mg/kg | C57BL/6 mice fed a high-fat diet. | Both doses showed: ↑ Insulin sensitivity ↓ Insulin levels (30%) ↓ Glucose blood levels (75%) | - 250 mg/kg: ↓ Body weight (14.8%) compared with the mice fed a high-fat diet - 500 mg/kg: ↓ Body weight (25%) compared to the mice fed with a high-fat diet ↑ SIRT1 levels | [26] | |
| Acid-ethanol | Pulp (proteins) | in vivo: 1 mg/kg 5 mg/kg 10 mg/kg in vitro: 10 µg/mL | Normoglycemic and diabetic Wistar rats. C2C12 myocytes 3T3-L1 adipocytes | - 10 mg/kg: ↓ Glucose levels in diabetic rats (43%) - The extract: ↑ Plasma insulin concentration. - C2C12 cell line: ↑ Glucose uptake (28%) - 3T3L-1 cell line: ↑ Glucose uptake (35%) | [27] | ||
| Water | Saponins (pulp) | 400 mg/kg, 200 mg/kg 100 mg/kg | Diabetic Wistar rats | - The three doses presented: ↓ Glucose levels (50%) ↑ Lipid metabolism Regulation of the insulin signaling pathway ↓ Insulin levels (16.6%) Protective effect of pancreatic β cells | - Diabetic group: ↓ body weight compared with normoglycemic rats - Administration of the extract: ↑ Body weight | [28] | |
| Isopropyl alcohol | Pulp | Saponins: 20 mg/kg, 40 mg/kg, 80 mg/kg Polysaccharides: 500 mg/kg | Diabetic Kunming mice | - The doses of saponins presented: ↓ Glucose levels (10%) ↓ Insulin resistance returning insulin levels to normal ↑ Proportion of p-AMPK ↑ Antioxidant capacity The dose of 80 mg/kg of saponins presented a better effect | The polysaccharides and saponins extract: ↓ Body weight loss that presents during diabetes | [29] | |
| Water | Triterpenes (pulp) | 20 μM 30 μM | FL83B (Mouse cell line of hepatocytes) | The doses used presented: ↑ Glucose uptake ↑ Phosphorylation of IRS-1 ↑ Insulin sensitivity ↑ AMPK activation ↑ inhibition of PTP-1B | [30] |
| Plant | Extract | Part of the Plant | Dose | Experimental Model | Physiologic or Cellular Effects | Body Weight | Reference |
|---|---|---|---|---|---|---|---|
| Cucurbita ficifolia bouché (chilacayote) | Processor | Fruit juice | 4 mL/kg | 10 patients with T2D | ↓ Glucose levels (31%) | [37] | |
| Chilacayote freeze-dried juice. | Fruit | 250 mg/kg 500 mg/kg 750 mg/kg 1000 mg/kg 1250 mg/kg | CD-1 normoglycemic and diabetic mice | All doses showed: ↓ Glucose levels in normoglycemic and diabetic mice (83%) The best dose was 500 mg/kg, without toxic effects | [38] | ||
| Water | Seeds | 500 mg/kg | CD-1 normoglycemic and diabetic mice | ↓ Glucose levels in all stages of maturity of the fruit It presented a better effect in lowering glucose levels (50%) at 15 days of development of the fruit compared to glibenclamide | [39] | ||
| Methanol | Fruit without seeds | Diabetic: 300 mg/kg 600 mg/kg Normoglycemic 600 mg/kg | Diabetic and normoglycemic Wistar rats | The two doses presented: ↓ Glucose levels in the diabetic group (60%) ↑ Increase in insulin levels (53%) | - The diabetic group presented: ↓ body weight (25%). - 300 mg/kg: It presented no significant difference in body weight. - 600 mg/kg: ↑ body weight (6%). | [40] | |
| Methanol | Fruit without seeds | 300 mg/kg | Diabetic and normoglycemic Wistar rats | ↓ Hyperglycemia (12.5%) ↓ Lipid peroxidation in the pancreas ↑ Insulin levels (36%) in the diabetic group ↑ Active pancreatic β cells | [41] | ||
| Water | Fruit without seeds | 0.25 µM of the aqueous extract and D-quiro- inositol | RINmF5 cells (mouse pancreatic β cells) | ↑ mRNA of insulin (80%) and Kir6.2 genes ↑ Insulin secretion. Glucose levels were not evaluated | [42] | ||
| Water | Fruit without skin and seeds | C. ficifolia (72 μg/mL), D-quiro-inositol (400 μM) | RINmF5 cells (mouse pancreatic β cells) | - D-quiro-inositol: neither the concentration of insulin nor calcium increased - Aqueous extract: ↑ Concentration of calcium and insulin (28.5%) | [43] |
| Plant | Extract | Part of the Plant | Dose | Experimental Model | Physiologic or Cellular Effects | Body Weight | Reference |
|---|---|---|---|---|---|---|---|
| Coriandrum sativum L. (cilantro) | Water Water, hexane, ethyl acetate, and methanol for the BRIN–BD11 cell line | Seeds | Mice: the extract was incorporated in the diet (62 ± 5 g/kg) Cell line: 1 mg/mL | Diabetic CD-1 mice and BRIN-BD11 cell line (rat pancreatic β-cells) | The doses used showed: ↓ Blood glucose levels (41%). The aqueous extract, as well as the one made with hexane: ↑ Secretion of insulin (50%) in the BRIN-BD11 cell line | - The diabetic group presented: ↓ Body weight (21%) - The mice treated with the extract: ↓ Body weight (4%) | [48] |
| Water | Seeds | 20 mg/kg | Normoglycemic and obese (hyperglycemic) rats with limited physical activity | ↓ Glucose (20%) ↓ Insulin levels (50%) ↓ Insulin resistance in obese rats The oral administration of the extract caused: ↓ Plasma total cholesterol (48%), HDL (28%), LDL (55%) | The obese rats treated with the extract presented: ↓ Body weight (8%) after 30 days | [49] | |
| Ethanol | Seeds | 100 mg/kg 200 mg/kg 250 mg/kg | Diabetic Wistar rats | -200 and 250 mg/kg: ↓ Blood glucose (33%) ↑ Activity of the pancreatic β cells ↑ Insulin secretion | [50] | ||
| Methanol | Seeds | 25 mg/kg 50 mg/kg | Diabetic Wistar rats | Both doses: ↓ Glucose levels (50%) ↓ Dyslipidemia In this article insulin secretion was not evaluated | - 25 mg/kg: ↑ Body weight (48%) - 50 mg/kg: ↑ Body weight (40%) | [51] | |
| Powder | Seeds | 10 g of powder/100 g of food | Diabetic and normoglycemic Wistar rats | ↓ Postprandial glucose concentration (44%) ↑ Plasma insulin (40%) in the diabetic group | ↓ Fat accumulation | [52] | |
| Water | Seeds | 250 mg/kg 500 mg/kg | Diabetic Wistar rats | Both doses: ↓ Glucose levels (49%), presenting better hypoglycemic effects at the dose of 500 mg/kg The dose of 50 mg/kg: ↓ The total cholesterol level ↑ The high-density lipid cholesterol level | [53] | ||
| Ethanol | Leaves | 100 mg/kg | Wistar diabetic rats (alloxan) | ↑ Hypoglycemic effect (49%) ↓ triglycerides improvement in the histopathology of pancreatic β cells Insulin secretion was not evaluated | - The diabetic group presented: ↓ Body weight - Administration of the extract: ↑ Body weight | [54] |
| Plant | Extract | Part of the Plant | Dose | Experimental Model | Physiologic or Cellular Effects | Body Weight | Reference |
|---|---|---|---|---|---|---|---|
| Persea americana Mil. (aguacate) | Water Methanol | Leaves | 10 mg/kg | Wistar rats with hypercholesterolemia | ↓ Glucose levels with aqueous extract (16%) ↓ Glucose levels with the methanolic extract (11%) | There were no significant changes in body weight | [59] |
| Ethanol | Leaves | 0.490 g/kg 0.980 g/kg 1.960 g/kg | Diabetic mice | - 1.960 g/kg: ↓ Glucose levels of 64.27% Insulin secretion was not measured | [60] | ||
| Water Ethanol Methanol | Leaves | 100 mg/kg | Diabetic Wistar rats | - Aqueous extract: ↓ Glucose levels (16.3%) - Ethanol extract: ↓ Blood glucose levels (20.8%) - Methanol extract: ↓ Glucose levels (37.4%) Recovery of the islets of Langerhans was observed with the three extracts | ↑ Body weight (15.22%) | [61] | |
| Hydroalcoholic extract | Leaves | 0.15 g/kg 0.3 g/kg | Diabetic and normoglycemic Wistar rats | The two doses used are presented: ↓ Glucose levels: 0.15 g/kg (60%) 0.3 g/kg (71%) ↑ Activation of protein kinase B (PKB) in liver and skeletal muscle ↑ Pancreatic β-cell was observed. No change in insulin levels | The dose of 0.3 g/kg: ↑ Body mass gain compared to the diabetic group. ↑ Food intake | [62] | |
| Water | Seed | 300 mg/kg 600 mg/kg | Diabetic and normoglycemic Wistar rats | - 300 mg/kg: ↓ Glucose levels (73.23%) - 600 mg/kg: ↓ Glucose levels (78.24%) Protective effect of pancreatic β cells. Insulin secretion was not measured | [63] | ||
| Water | Seed | 400 mg/kg 800 mg/kg 1200 mg/kg | Diabetic Wistar rats | The three doses used showed: ↓ Blood glucose levels (51%) | The group threatened with the extract presented: ↑ Body weight (12%) compared with the diabetic untreated group | [64] | |
| Hot water | Seed | 20 g/L 30 g/L 40 g/L | Diabetic Wistar rats | The three doses used are presented: ↑ Hypoglycemic effect similar to glibenclamide (58.9%) ↑ Protective and restorative effect on the pancreas, liver, and kidney tissues | ↓ Body weight of diabetic rats The administration of the extract ↑ Body weight loss toward normal | [65] | |
| Water Methanol | Seed | Aqueous and methanolic extract: 200 mg/kg 300 mg/kg | Diabetic Wistar rats | Both extracts showed: ↓ Glucose levels ↑ Function of the pancreas. Methanolic extract 200 mg/kg: ↓ Glucose levels (70.7%) | ↑ Body weight (7.4% aqueous extract or 21.5% methanolic extract) compared to diabetic control group | [66] | |
| Ethanol | Seeds | 300 mg/kg 600 mg/kg 1200 mg/kg | Diabetic Wistar rats | The doses used showed: ↓ Glucose levels (50%) similar to glibenclamide, having a better result with a concentration of 300 mg/kg | [67] | ||
| Ethanol | Pulp | 300 mg/kg | Diabetic Wistar rats | Levels of glucose and insulin returned almost to normal levels | The administration of the extract ↑ Body weight | [68] | |
| Water | Pulp (Avocatin B) | Obese C57BL/6J mice: 100 mg/kg INS-1 cells: 25 µM C2C12 cells: 25 µM Humans (n = 10): 50 mg o 200 mg per day for 60 days | Obese C57BL/6J mice INS-1 cells (pancreatic β cells) C2C12 cells (myocytes) Humans (n = 10) | - Obese mice: ↓ Glucose levels (20%) - INS-1 cells: ↑ Insulin secretion (40%) ↓ insulin resistance - C2C12 cells: ↑ Glucose uptake - Humans: it did not generate discomfort or toxic effects | ↓ Body weight (25%) in obese mice ↓ Body weight (6%) in humans | [69] |
| Plant | Extract | Part of the Plant | Dose | Experimental Model | Physiologic or Cellular Effects | Body Weight | Reference |
|---|---|---|---|---|---|---|---|
| Bidens pilosa (amor seco) | Water | Whole plant | 10 mg/kg 50 mg/kg 250 mg/kg | C57BL/KsJ-db/db mice | The doses showed: ↑ Glucose tolerance (50%) ↑ Increased insulin levels (20%) The dose of 50 mg/kg presented the most similar effect to glibenclamide | The group treated with the extract presented: ↓ Body weight (13%) | [75] |
| Ethanol– water | Stem | Extract: 1 g/kg Polyenes mixture: 0.5 g/kg and 0.25 g/kg | C5BL/Ks-db/db mice | A dose of 1 g/kg: ↓ Blood glucose levels (33%) ↓ Blood glucose levels with a concentration of 0.5 g/kg (41%) ↓ Blood glucose levels with a concentration of 0.25 g/kg (25%) Insulin secretion was not measured | No significant differences in body weight were observed; however, the administration of the polyenes mixture reduced food intake | [76] | |
| Water | Branches | Diabetic rats: 70 mg/mL 90 mg/mL 110 mg/mL Normoglycemic rats: 90 mg/mL | Diabetic and normoglycemic Wistar rats | - Diabetic rats: ↓ Glucose levels with a dose of 70 mg/mL (18.4%) - Normoglycemic rats: ↓ Glucose levels with a dose of 90 mg/mL (33.58%) Insulin levels were not measured | [77] | ||
| DMSO | Cytopiloyne | db/db mice: 0.1 mg/kg 0.5 mg/kg 2.5mg/kg RIN-m5F cells: 7 μM 14 μM 28 μM | db/db mice RIN-m5F (pancreatic β cells) | The doses used are presented: In vivo model: ↓ Postprandial blood glucose levels (61%) ↑ Insulin levels (54%) ↑ Protected pancreatic β-cells. In vitro: ↑ Intracellular insulin concentration with a dose of 28 μM ↑ PKC-α activation with increasing dose ↑ Insulin transcript at 28 µM dose. | [78] | ||
| Bidens pilosa formulation (capsule) | Humans (n = 10) 400 mg | Diabetic and normoglycemic humans | ↓ Fasting glucose levels (39%) ↑ Increasing insulin levels (20%) in normoglycemic subjects | [79] |
Disclaimer/Publisher’s Note: The statements, opinions and data contained in all publications are solely those of the individual author(s) and contributor(s) and not of MDPI and/or the editor(s). MDPI and/or the editor(s) disclaim responsibility for any injury to people or property resulting from any ideas, methods, instructions or products referred to in the content. |
© 2023 by the authors. Licensee MDPI, Basel, Switzerland. This article is an open access article distributed under the terms and conditions of the Creative Commons Attribution (CC BY) license (https://creativecommons.org/licenses/by/4.0/).
Share and Cite
Torres-Vanda, M.; Gutiérrez-Aguilar, R. Mexican Plants Involved in Glucose Homeostasis and Body Weight Control: Systematic Review. Nutrients 2023, 15, 2070. https://doi.org/10.3390/nu15092070
Torres-Vanda M, Gutiérrez-Aguilar R. Mexican Plants Involved in Glucose Homeostasis and Body Weight Control: Systematic Review. Nutrients. 2023; 15(9):2070. https://doi.org/10.3390/nu15092070
Chicago/Turabian StyleTorres-Vanda, Montserrat, and Ruth Gutiérrez-Aguilar. 2023. "Mexican Plants Involved in Glucose Homeostasis and Body Weight Control: Systematic Review" Nutrients 15, no. 9: 2070. https://doi.org/10.3390/nu15092070
APA StyleTorres-Vanda, M., & Gutiérrez-Aguilar, R. (2023). Mexican Plants Involved in Glucose Homeostasis and Body Weight Control: Systematic Review. Nutrients, 15(9), 2070. https://doi.org/10.3390/nu15092070

