Compromised NHE8 Expression Is Responsible for Vitamin D-Deficiency Induced Intestinal Barrier Dysfunction
Abstract
:1. Introduction
2. Materials and Methods
2.1. Experimental Animal Models
2.2. Determination of Serum 25(OH)2VitD3, Calcium and Phosphorus Levels
2.3. Cell Culture and Treatment
2.4. Enteroids Culture
2.5. Western Blot Detection
2.6. Immunohistochemistry (IHC) and Immunofluorescence (IF) Staining
2.7. Fluorescence In Situ Hybridization (FISH) Experiment
2.8. Statistical Analysis
3. Results
3.1. Paricalcitol Treatment Attenuates DSS-Induced Colitis and Upregulates Colonic NHE8 Expression
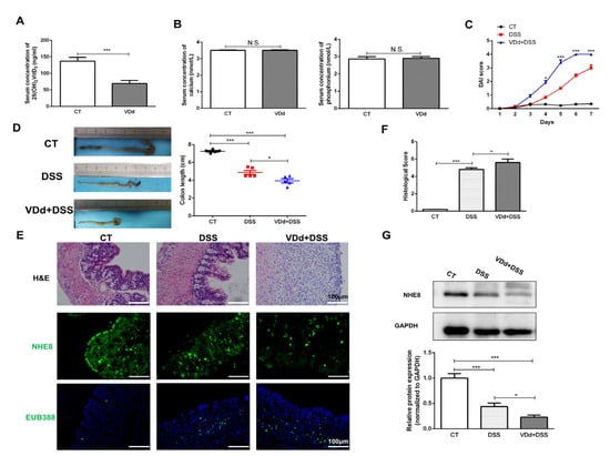
3.2. VitD Deficiency Aggravates DSS-Induced NHE8 Downregulation
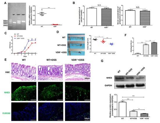
3.3. NHE8 Expression Is Compromised in VDR−/− Colitis Mice
3.4. Paricalcitol Failed to Restore DSS-Induced Intestinal Injury in NHE8−/− Mice
3.5. Colonic NHE8 Expression Is Modulated by VitD/VDR under Physiological Condition
3.6. VitD/VDR Regulates NHE8 Expression in Caco-2 Cells
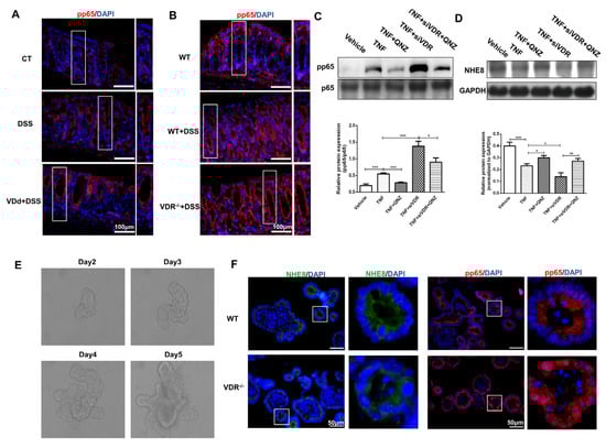
3.7. VDR Upregulates NHE8 Expression through Suppressing NF-κb p65 Signaling Pathway in Colitis
4. Discussion
5. Conclusions
6. Limitation
Author Contributions
Funding
Institutional Review Board Statement
Informed Consent Statement
Data Availability Statement
Conflicts of Interest
References
- Argollo, M.; Gilardi, D.; Peyrin-Biroulet, C.; Chabot, J.F.; Peyrin-Biroulet, L.; Danese, S. Comorbidities in inflammatory bowel disease: A call for action. Lancet Gastroenterol. Hepatol. 2019, 4, 643–654. [Google Scholar] [CrossRef] [PubMed]
- Piovani, D.; Danese, S.; Peyrin-Biroulet, L.; Nikolopoulos, G.K.; Lytras, T.; Bonovas, S. Environmental Risk Factors for Inflammatory Bowel Diseases: An Umbrella Review of Meta-analyses. Gastroenterology 2019, 157, 647–659.e4. [Google Scholar] [CrossRef]
- Nielsen, O.H.; Rejnmark, L.; Moss, A.C. Role of Vitamin D in the Natural History of Inflammatory Bowel Disease. J. Crohn’s Colitis 2018, 12, 742–752. [Google Scholar] [CrossRef] [PubMed]
- Kabbani, T.A.; Koutroubakis, I.E.; Schoen, R.E.; Ramos-Rivers, C.; Shah, N.; Swoger, J.; Regueiro, M.; Barrie, A.; Schwartz, M.; Hashash, J.G.; et al. Association of Vitamin D Level with Clinical Status in Inflammatory Bowel Disease: A 5-Year Longitudinal Study. Am. J. Gastroenterol. 2016, 111, 712–719. [Google Scholar] [CrossRef]
- Wang, H.-Q.; Zhang, W.-H.; Wang, Y.-Q.; Geng, X.-P.; Wang, M.-W.; Fan, Y.-Y.; Guan, J.; Shen, J.-L.; Chen, X. Colonic vitamin D receptor expression is inversely associated with disease activity and jumonji domain-containing 3 in active ulcerative colitis. World J. Gastroenterol. 2020, 26, 7352–7366. [Google Scholar] [CrossRef]
- Guzman-Prado, Y.; Samson, O.; Segal, J.P.; Limdi, J.K.; Hayee, B. Vitamin D Therapy in Adults with Inflammatory Bowel Disease: A Systematic Review and Meta-Analysis. Inflamm. Bowel Dis. 2020, 26, 1819–1830. [Google Scholar] [CrossRef] [PubMed]
- Lagishetty, V.; Misharin, A.V.; Liu, N.Q.; Lisse, T.S.; Chun, R.F.; Ouyang, Y.; McLachlan, S.M.; Adams, J.S.; Hewison, M. Vitamin D deficiency in mice impairs colonic antibacterial activity and predisposes to colitis. Endocrinology 2010, 151, 2423–2432. [Google Scholar] [CrossRef]
- Garg, M.; Royce, S.G.; Tikellis, C.; Shallue, C.; Sluka, P.; Wardan, H.; Hosking, P.; Monagle, S.; Thomas, M.; Lubel, J.S.; et al. The intestinal vitamin D receptor in inflammatory bowel disease: Inverse correlation with inflammation but no relationship with circulating vitamin D status. Ther. Adv. Gastroenterol. 2019, 12, 1756284818822566. [Google Scholar] [CrossRef]
- Kong, J.; Zhang, Z.; Musch, M.W.; Ning, G.; Sun, J.; Hart, J.; Bissonnette, M.; Li, Y.C. Novel role of the vitamin D receptor in maintaining the integrity of the intestinal mucosal barrier. Am. J. Physiol. Gastrointest. Liver Physiol. 2008, 294, G208–G216. [Google Scholar] [CrossRef]
- Zhang, Y.-G.; Lu, R.; Xia, Y.; Zhou, D.; Petrof, E.; Claud, E.C.; Sun, J. Lack of Vitamin D Receptor Leads to Hyperfunction of Claudin-2 in Intestinal Inflammatory Responses. Inflamm. Bowel Dis. 2018, 25, 97–110. [Google Scholar] [CrossRef]
- Battistini, C.; Ballan, R.; Herkenhoff, M.E.; Saad, S.M.I.; Sun, J. Vitamin D Modulates Intestinal Microbiota in Inflammatory Bowel Diseases. Int. J. Mol. Sci. 2020, 22, 362. [Google Scholar] [CrossRef] [PubMed]
- Chatterjee, I.; Zhang, Y.; Zhang, J.; Lu, R.; Xia, Y.; Sun, J. Overexpression of Vitamin D Receptor in Intestinal Epithelia Protects Against Colitis via Upregulating Tight Junction Protein Claudin 15. J. Crohn’s Colitis 2021, 15, 1720–1736. [Google Scholar] [CrossRef] [PubMed]
- Gubatan, J.; Rubin, S.J.S.; Bai, L.; Haileselassie, Y.; Levitte, S.; Balabanis, T.; Patel, A.; Sharma, A.; Sinha, S.R.; Habtezion, A. Vitamin D Is Associated with α4β7+ Immunophenotypes and Predicts Vedolizumab Therapy Failure in Patients with Inflammatory Bowel Disease. J. Crohn’s Colitis 2021, 15, 1980–1990. [Google Scholar] [CrossRef]
- Liu, C.; Xu, H.; Zhang, B.; Johansson, M.E.V.; Li, J.; Hansson, G.C.; Ghishan, F.K.; Li, X.; Cai, L.; Geng, C.; et al. NHE8 plays an important role in mucosal protection via its effect on bacterial adhesion. Am. J. Physiol. Physiol. 2013, 305, C121–C128. [Google Scholar] [CrossRef] [PubMed]
- Wang, A.; Li, J.; Zhao, Y.; Johansson, M.E.V.; Xu, H.; Ghishan, F.K.; Li, X.; Cai, L.; Geng, C.; Lu, J.; et al. Loss of NHE8 expression impairs intestinal mucosal integrity. Am. J. Physiol. Liver Physiol. 2015, 309, G855–G864. [Google Scholar] [CrossRef] [PubMed]
- Li, X.; Cai, L.; Xu, H.; Geng, C.; Lu, J.; Tao, L.; Sun, D.; Ghishan, F.K.; Wang, C. Somatostatin regulates NHE8 protein expression via the ERK1/2 MAPK pathway in DSS-induced colitis mice. Am. J. Physiol. Liver Physiol. 2016, 311, G954–G963. [Google Scholar] [CrossRef] [PubMed]
- Xu, H.; Chen, H.; Dong, J.; Li, J.; Chen, R.; Uno, J.K.; Ghishan, F.K.; Subramanian, V.S.; Sabui, S.; Subramenium, G.A.; et al. Tumor necrosis factor-{alpha}[1] downregulates intestinal NHE8 expression by reducing basal promoter activity. Am. J. Physiol. Physiol. 2009, 296, C489–C497. [Google Scholar] [CrossRef]
- Bernardazzi, C.; Xu, H.; Tong, H.; Laubitz, D.; da Paz, V.F.; Curiel, L.; Ghishan, F.K. An indisputable role of NHE8 in mucosal protection. Am. J. Physiol. Liver Physiol. 2020, 319, G421–G431. [Google Scholar] [CrossRef]
- Zhou, K.; Amiri, M.; Salari, A.; Yu, Y.; Xu, H.; Seidler, U.; Nikolovska, K. Functional characterization of the sodium/hydrogen exchanger 8 and its role in proliferation of colonic epithelial cells. Am. J. Physiol. Physiol. 2021, 321, C471–C488. [Google Scholar] [CrossRef]
- Wang, C.; Xu, H.; Chen, H.; Li, J.; Zhang, B.; Tang, C.; Ghishan, F.K.; Cai, L.; Li, X.; Geng, C.; et al. Somatostatin stimulates intestinal NHE8 expression via p38 MAPK pathway. Am. J. Physiol. Physiol. 2011, 300, C375–C382. [Google Scholar] [CrossRef]
- Sasaki, M.; Mathis, J.M.; Jennings, M.H.; Jordan, P.; Wang, Y.; Ando, T.; Joh, T.; Alexander, J.S. Reversal of experimental colitis disease activity in mice following administration of an adenoviral IL-10 vector. J. Inflamm. 2005, 2, 13. [Google Scholar] [CrossRef] [PubMed]
- Guo, Y.; Li, X.; Geng, C.; Song, S.; Xie, X.; Wang, C. Vitamin D receptor involves in the protection of intestinal epithelial barrier function via up-regulating SLC26A3. J. Steroid Biochem. Mol. Biol. 2023, 227, 106231. [Google Scholar] [CrossRef] [PubMed]
- Li, Y.; Li, X.; Geng, C.; Guo, Y.; Wang, C. Somatostatin receptor 5 is critical for protecting intestinal barrier function in vivo and in vitro. Mol. Cell. Endocrinol. 2021, 535, 111390. [Google Scholar] [CrossRef] [PubMed]
- Wu, S.; Liao, A.P.; Xia, Y.; Li, Y.C.; Li, J.-D.; Sartor, R.B.; Sun, J. Vitamin D receptor negatively regulates bacterial-stimulated NF-kappaB activity in intestine. Am. J. Pathol. 2010, 177, 686–697. [Google Scholar] [CrossRef]
- Del Pinto, R.; Pietropaoli, D.; Chandar, A.K.; Ferri, C.; Cominelli, F. Association Between Inflammatory Bowel Disease and Vitamin D Deficiency: A Systematic Review and Meta-analysis. Inflamm. Bowel Dis. 2015, 21, 2708–2717. [Google Scholar] [CrossRef]
- Tan, B.; Li, P.; Lv, H.; Li, Y.; Wang, O.; Xing, X.P.; Qian, J.M. Vitamin D levels and bone metabolism in Chinese adult patients with inflammatory bowel disease. J. Dig. Dis. 2013, 15, 116–123. [Google Scholar] [CrossRef]
- Garg, M.; Hendy, P.; Ding, J.N.; Shaw, S.; Hold, G.; Hart, A. The Effect of Vitamin D on Intestinal Inflammation and Faecal Microbiota in Patients with Ulcerative Colitis. J. Crohn’s Colitis 2018, 12, 963–972. [Google Scholar] [CrossRef]
- Griffin, M.D.; Lutz, W.; Phan, V.A.; Bachman, L.A.; McKean, D.J.; Kumar, R. Dendritic cell modulation by 1alpha,25 dihydroxyvitamin D3 and its analogs: A vitamin D receptor-dependent pathway that promotes a persistent state of immaturity in vitro and in vivo. Proc. Natl. Acad. Sci. USA 2001, 98, 6800–6805. [Google Scholar] [CrossRef]
- Du, J.; Chen, Y.; Shi, Y.; Liu, T.; Cao, Y.; Tang, Y.; Ge, X.; Nie, H.; Zheng, C.; Li, Y.C. 1,25-Dihydroxyvitamin D Protects Intestinal Epithelial Barrier by Regulating the Myosin Light Chain Kinase Signaling Pathway. Inflamm. Bowel Dis. 2015, 21, 2495–2506. [Google Scholar] [CrossRef]
- Zhao, H.; Zhang, H.; Wu, H.; Li, H.; Liu, L.; Guo, J.; Li, C.; Shih, D.Q.; Zhang, X. Protective role of 1,25(OH)2 vitamin D3 in the mucosal injury and epithelial barrier disruption in DSS-induced acute colitis in mice. BMC Gastroenterol. 2012, 12, 57. [Google Scholar] [CrossRef]
- Liu, Y.; Chen, L.; Zhi, C.; Shen, M.; Sun, W.; Miao, D.; Yuan, X. 1,25(OH)2D3 Deficiency Induces Colon Inflammation via Secretion of Senescence-Associated Inflammatory Cytokines. PLoS ONE 2016, 11, e0146426. [Google Scholar] [CrossRef]
- Simmons, J.D.; Mullighan, C.; I Welsh, K.; Jewell, D.P. Vitamin D receptor gene polymorphism: Association with Crohn’s disease susceptibility. Gut 2000, 47, 211–214. [Google Scholar] [CrossRef] [PubMed]
- Xue, G.; Gao, R.; Liu, Z.; Xu, N.; Cao, Y.; Zhao, B.; Du, J. Vitamin D/VDR signaling inhibits colitis by suppressing HIF-1α activation in colonic epithelial cells. Am. J. Physiol. Liver Physiol. 2021, 320, G837–G846. [Google Scholar] [CrossRef]
- Sun, J. Vitamin D and mucosal immune function. Curr. Opin. Gastroenterol. 2010, 26, 591–595. [Google Scholar] [CrossRef] [PubMed]
- Yu, M.; Wu, H.; Wang, J.; Chen, X.; Pan, J.; Liu, P.; Zhang, J.; Chen, Y.; Zhu, W.; Tang, C.; et al. Vitamin D receptor inhibits EMT via regulation of the epithelial mitochondrial function in intestinal fibrosis. J. Biol. Chem. 2021, 296, 100531. [Google Scholar] [CrossRef] [PubMed]
- Xu, H.; Li, Q.; Zhao, Y.; Li, J.; Ghishan, F.K.; Zhou, K.; Amiri, M.; Salari, A.; Yu, Y.; Seidler, U.; et al. Intestinal NHE8 is highly expressed in goblet cells and its expression is subject to TNF-α regulation. Am. J. Physiol. Liver Physiol. 2016, 310, G64–G69. [Google Scholar] [CrossRef] [PubMed]
- Yoo, S.; Kim, M.-Y.; Cho, J.Y. Beauvericin, a cyclic peptide, inhibits inflammatory responses in macrophages by inhibiting the NF-κB pathway. Korean J. Physiol. Pharmacol. 2017, 21, 449–456. [Google Scholar] [CrossRef] [PubMed]







| Gene Name | Primer Sequences |
|---|---|
| VDR | Forward: TTCTTCAGTGGCCAGCTCTT |
| Mutant-Reverse: CACGAGACTAGTGAGACGTG | |
| Wild-type-Reverse: CTCCATCCCCATGTGTCTTT | |
| NHE8 | Forward: TGGGTGGATGACTGTAGTTT |
| Mutant-Reverse: TCATGGGTTGTGTTGGGAGA | |
| Wild-type-Reverse: CTAGGCCTGACGTCAGACC |
Disclaimer/Publisher’s Note: The statements, opinions and data contained in all publications are solely those of the individual author(s) and contributor(s) and not of MDPI and/or the editor(s). MDPI and/or the editor(s) disclaim responsibility for any injury to people or property resulting from any ideas, methods, instructions or products referred to in the content. |
© 2023 by the authors. Licensee MDPI, Basel, Switzerland. This article is an open access article distributed under the terms and conditions of the Creative Commons Attribution (CC BY) license (https://creativecommons.org/licenses/by/4.0/).
Share and Cite
Guo, Y.; Li, Y.; Tang, Z.; Geng, C.; Xie, X.; Song, S.; Wang, C.; Li, X. Compromised NHE8 Expression Is Responsible for Vitamin D-Deficiency Induced Intestinal Barrier Dysfunction. Nutrients 2023, 15, 4834. https://doi.org/10.3390/nu15224834
Guo Y, Li Y, Tang Z, Geng C, Xie X, Song S, Wang C, Li X. Compromised NHE8 Expression Is Responsible for Vitamin D-Deficiency Induced Intestinal Barrier Dysfunction. Nutrients. 2023; 15(22):4834. https://doi.org/10.3390/nu15224834
Chicago/Turabian StyleGuo, Yaoyu, Yanni Li, Zeya Tang, Chong Geng, Xiaoxi Xie, Shuailing Song, Chunhui Wang, and Xiao Li. 2023. "Compromised NHE8 Expression Is Responsible for Vitamin D-Deficiency Induced Intestinal Barrier Dysfunction" Nutrients 15, no. 22: 4834. https://doi.org/10.3390/nu15224834
APA StyleGuo, Y., Li, Y., Tang, Z., Geng, C., Xie, X., Song, S., Wang, C., & Li, X. (2023). Compromised NHE8 Expression Is Responsible for Vitamin D-Deficiency Induced Intestinal Barrier Dysfunction. Nutrients, 15(22), 4834. https://doi.org/10.3390/nu15224834
