Red Rice Seed Coat Targeting SPHK2 Ameliorated Alcoholic Liver Disease via Restored Intestinal Barrier and Improved Gut Microbiota in Mice
Highlights
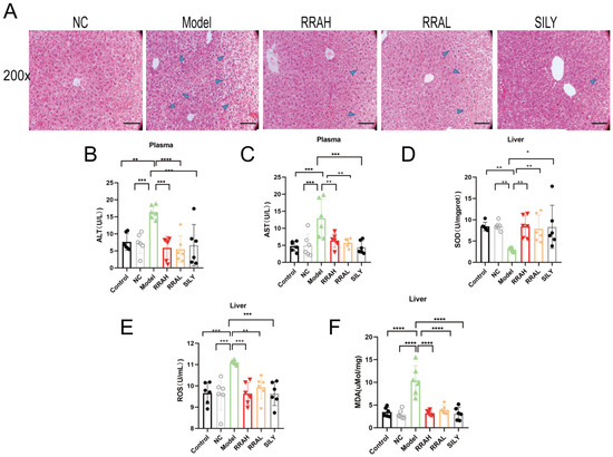
- Red-rice seed coat extract alleviated liver pathological injury and oxidative stress; it also improved liver function in mice afflicted with alcoholic liver disease.
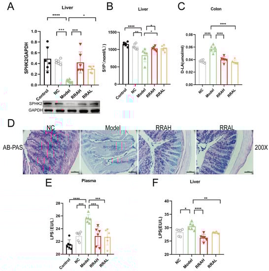
- Red-rice seed coat extract restored the intestinal barrier in mice afflicted with alcoholic liver disease by upregulating SPHK2/S1P.
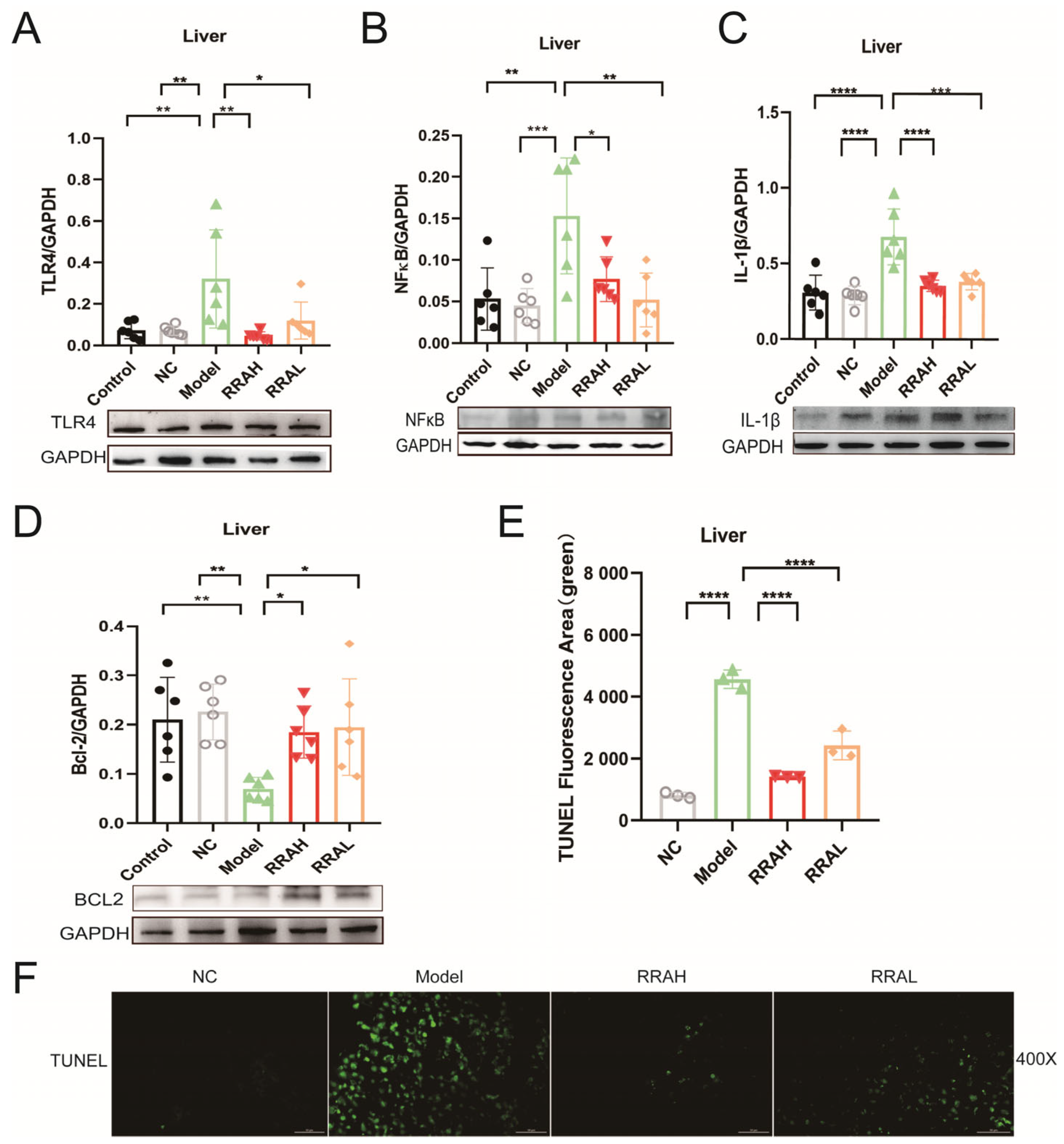
- Red-rice seed coat extract attenuated inflammation and inhibited apoptosis in mice afflicted with alcoholic liver disease by reducing LPS levels.
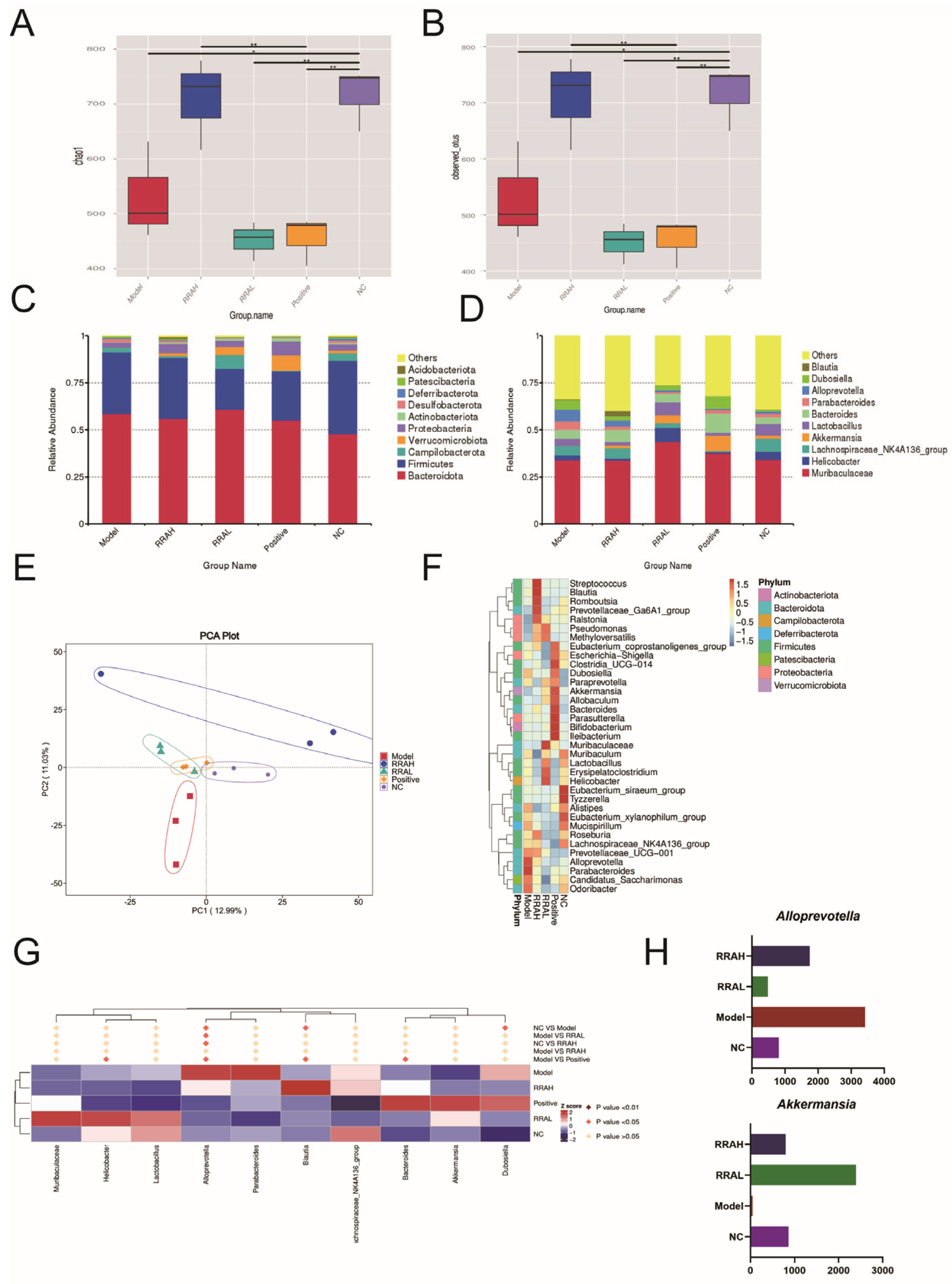
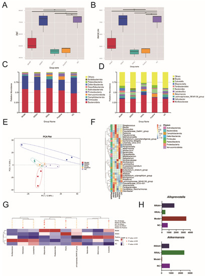
- Red-rice seed coat extract improved gut microbiota composition in mice afflicted with alcoholic liver disease mice.
- The main finding highlighted the role of SPHK2 and the gut microbiota in red-rice seed coat ameliorating alcoholic liver disease.
- The main finding demonstrated the potential application of red-rice seed coats as a functional food for prevention and treatment of alcoholic liver disease.
Abstract
:1. Introduction
2. Materials and Methods
2.1. Acquisition and Analysis of ALD Differentially Expressed Genes (DEGs)
2.2. The Potential Targets Analysis of RRA on ALD
2.3. The Extract of Red Rice Seed Coat Preparation
2.4. Widely Targeted Components Analysis of RRA
2.5. Animal Experiments
2.6. Assessment of the Drunken and Sober Time
2.7. Liver Index and Staining
2.8. Liver Function and Cytokines Determination
2.9. TUNEL Assay
2.10. Gut Microbiota 16S rRNA Sequencing
2.11. Western Blot
2.12. Statistical Analysis
3. Results
3.1. Extraction and Identification of Red Rice SEED Coat
3.2. Effects of RRA on Body Weight, Postural Reflex and Liver Index of ALD Mice
3.3. RRA Alleviated Liver Pathological Injury and Oxidative Stress, and Improved Liver Function in ALD Mice
3.4. RRA May Ameliorate ALD by Regulating SPHK2 as Predicted by Bioinformatics
3.5. RRA Restored Intestinal Barrier in ALD Mice by Upregulating SPHK2/S1P
3.6. RRA Attenuated Inflammation and Inhibited Apoptosis in ALD Mice Livers
3.7. RRA Improved Gut Microbiota Composition in ALD Mice
4. Discussion
5. Conclusions
Supplementary Materials
Author Contributions
Funding
Institutional Review Board Statement
Informed Consent Statement
Data Availability Statement
Conflicts of Interest
Abbreviations
| AB-PAS | Periodic acid Schiff (PAS) and Alcian blue (AB) stain |
| ALD | Alcoholic liver disease |
| ALT | Alanine aminotransferase |
| AST | Aspartate aminotransferase |
| BCA | Bicinchoninic acid |
| BCL2 | B-cell lymphoma-2 |
| DEGs | Differentially expressed genes |
| D-LA | D-Lactate |
| ECL | Enhanced chemiluminescence |
| GEO | Gene Expression Omnibus |
| GO | Gene Ontology |
| HE | Hematoxylin and eosin |
| HRP | Horseradish peroxidase |
| IgG | Immunoglobulin G |
| IL-1β | Interleukin-1β |
| KEGG | Kyoto Encyclopedia of Genes and Genomes |
| LORR | Loss of righting reflex |
| LPS | Lipopolysaccharides |
| MDA | Malondialdehyde |
| MRM | Multiple reaction monitoring mode |
| NF-κB | Nuclear factor kappa B |
| OCT | Optimal cutting temperature compound |
| PPI | Protein–protein interaction |
| QQQ | Triple quadrupole mass |
| ROS | Reactive oxygen species |
| RRA | Red rice seed coat extract |
| S1P | Phingosine-1-phosphate |
| SOD | Superoxide dismutase |
| SPHK2 | Sphingosine kinase 2 |
| TLR4 | Toll-like receptor 4 |
| TUNEL | TdT-mediated dUTP nick end labeling |
References
- Argemi, J.; Ventura-Cots, M.; Rachakonda, V.; Bataller, R. Alcoholic-related liver disease: Pathogenesis, management and future therapeutic developments. Rev. Esp. De Enfermedades Dig. 2020, 112, 869–878. [Google Scholar] [CrossRef] [PubMed]
- Thursz, M.; Kamath, P.S.; Mathurin, P.; Szabo, G.; Shah, V.H. Alcohol-related liver disease: Areas of consensus, unmet needs and opportunities for further study. J. Hepatol. 2019, 70, 521–530. [Google Scholar] [CrossRef]
- Buchanan, R.; Sinclair, J.M.A. Alcohol use disorder and the liver. Addiction 2021, 116, 1270–1278. [Google Scholar] [CrossRef] [PubMed]
- Crabb, D.W.; Im, G.Y.; Szabo, G.; Mellinger, J.L.; Lucey, M.R. Diagnosis and Treatment of Alcohol-Associated Liver Diseases: 2019 Practice Guidance from the American Association for the Study of Liver Diseases. Hepatology 2020, 71, 306–333. [Google Scholar] [CrossRef] [PubMed]
- Brahadeeswaran, S.; Dasgupta, T.; Manickam, V.; Saraswathi, V.; Tamizhselvi, R. NLRP3: A new therapeutic target in alcoholic liver disease. Front. Immunol. 2023, 14, 1215333. [Google Scholar] [CrossRef] [PubMed]
- Neuman, M.G.; French, S.W.; Zakhari, S.; Malnick, S.; Seitz, H.K.; Cohen, L.B.; Salaspuro, M.; Voinea-Griffin, A.; Barasch, A.; Kirpich, I.A.; et al. Alcohol, microbiome, life style influence alcohol and non-alcoholic organ damage. Exp. Mol. Pathol. 2017, 102, 162–180. [Google Scholar] [CrossRef] [PubMed]
- Kwong, E.K.; Liu, R.; Zhao, D.; Li, X.; Zhu, W.; Wang, X.; Gurley, E.C.; Lai, G.; Liu, J.; Hylemon, P.B.; et al. The role of sphingosine kinase 2 in alcoholic liver disease. Dig. Liver Dis. Off. J. Ital. Soc. Gastroenterol. Ital. Assoc. Study Liver 2019, 51, 1154–1163. [Google Scholar] [CrossRef]
- Ji, J.; Wang, J.; Yang, J.; Wang, X.-P.; Huang, J.-J.; Xue, T.-F.; Sun, X.-L. The Intra-nuclear SphK2-S1P Axis Facilitates M1-to-M2 Shift of Microglia via Suppressing HDAC1-Mediated KLF4 Deacetylation. Front. Immunol. 2019, 10, 1241. [Google Scholar] [CrossRef]
- Li, R.; Rao, J.N.; Smith, A.D.; Chung, H.K.; Xiao, L.; Wang, J.-Y.; Turner, D.J. miR-542-5p targets c-myc and negates the cell proliferation effect of SphK1 in intestinal epithelial cells. Am. J. Physiol.-Cell Physiol. 2023, 324, C565–C572. [Google Scholar] [CrossRef]
- Remund, B.; Yilmaz, B.; Sokollik, C. D-Lactate: Implications for Gastrointestinal Diseases. Children 2023, 10, 945. [Google Scholar] [CrossRef]
- Cai, J.; Chen, H.; Weng, M.; Jiang, S.; Gao, J. Diagnostic and Clinical Significance of Serum Levels of D-Lactate and Diamine Oxidase in Patients with Crohn’s Disease. Gastroenterol. Res. Pract. 2019, 2019, 8536952. [Google Scholar] [CrossRef] [PubMed]
- Mishra, G.; Singh, P.; Molla, M.; Yimer, Y.S.; Dinda, S.C.; Chandra, P.; Singh, B.K.; Dagnew, S.B.; Assefa, A.N.; Ewunetie, A. Harnessing the potential of probiotics in the treatment of alcoholic liver disorders. Front. Pharmacol. 2023, 14, 1212742. [Google Scholar] [CrossRef] [PubMed]
- Hyun, J.Y.; Kim, S.K.; Yoon, S.J.; Lee, S.B.; Jeong, J.J.; Gupta, H.; Sharma, S.P.; Oh, K.K.; Won, S.M.; Kwon, G.H.; et al. Microbiome-Based Metabolic Therapeutic Approaches in Alcoholic Liver Disease. Int. J. Mol. Sci. 2022, 23, 8749. [Google Scholar] [CrossRef] [PubMed]
- Zhou, C.; Lai, Y.; Huang, P.; Xie, L.; Lin, H.; Zhou, Z.; Mo, C.; Deng, G.; Yan, W.; Gao, Z.; et al. Naringin attenuates alcoholic liver injury by reducing lipid accumulation and oxidative stress. Life Sci. 2019, 216, 305–312. [Google Scholar] [CrossRef] [PubMed]
- Schwartz, J.M.; Reinus, J.F. Prevalence and Natural History of Alcoholic Liver Disease. Clin. Liver Dis. 2012, 16, 659–666. [Google Scholar] [CrossRef] [PubMed]
- Yang, Z.; Zhang, Y.; Xing, M.; Wang, X.; Xu, Z.; Huang, J.; Wang, Y.; Li, F.; Nie, Y.; Ge, J.; et al. Genomic Analysis Provides Insights Into the Plant Architecture Variations in in situ Conserved Chinese Wild Rice (Oryza rufipogon Griff.). Front. Plant Sci. 2022, 13, 921349. [Google Scholar] [CrossRef] [PubMed]
- Wang, J.; Shi, J.; Liu, S.; Sun, X.; Huang, J.; Qiao, W.; Cheng, Y.; Zhang, L.; Zheng, X.; Yang, Q. Conservation recommendations for Oryza rufipogon Griff. in China based on genetic diversity analysis. Sci. Rep. 2020, 10, 14375. [Google Scholar] [CrossRef]
- Ganeko, N.; Kato, N.; Watanabe, S.; Bastian, F.; Miyake, M.; Ito, H. Proanthocyanidin and anthocyanins from the hulls and beards of red-kerneled rice and their antiglycation properties. Biosci. Biotechnol. Biochem. 2019, 83, 605–608. [Google Scholar] [CrossRef]
- Suantai, B.; Jantakee, K.; Kaewkod, T.; Sangboonruang, S.; Chitov, T.; Tragoolpua, Y. Anthocyanins in Red Jasmine Rice (Oryza sativa L.) Extracts and Efficacy on Inhibition of Herpes Simplex Virus, Free Radicals and Cancer Cell. Nutrients 2022, 14, 1905. [Google Scholar] [CrossRef]
- Munkong, N.; Somnuk, S.; Jantarach, N.; Ruxsanawet, K.; Nuntaboon, P.; Kanjoo, V.; Yoysungnoen, B. Red Rice Bran Extract Alleviates High-Fat Diet-Induced Non-Alcoholic Fatty Liver Disease and Dyslipidemia in Mice. Nutrients 2023, 15, 246. [Google Scholar] [CrossRef]
- Suwannasom, N.; Thepmalee, C.; Khoothiam, K.; Thephinlap, C. Evaluation of Anti-Hyperglycemia and Complications of Red and Black Thai Jasmine Rice Cultivars in Streptozotocin-Induced Diabetic Rats. Molecules 2022, 27, 8043. [Google Scholar] [CrossRef] [PubMed]
- Chen, X.; Yang, Y.; Yang, X.; Zhu, G.; Lu, X.; Jia, F.; Diao, B.; Yu, S.; Ali, A.; Zhang, H.; et al. Investigation of flavonoid components and their associated antioxidant capacity in different pigmented rice varieties. Food Res. Int. 2022, 161, 111726. [Google Scholar] [CrossRef] [PubMed]
- Samyor, D.; Calderwood, D.; Carey, M.; Das, A.B.; Green, B.D.; Deka, S.C. Dipeptidyl peptidase-4 (DPP-4) inhibitory activity and glucagon-like peptide (GLP-1) secretion in arsenically safe pigmented red rice (Oryza sativa L.) and its product. J. Food Sci. Technol. 2022, 59, 4016–4024. [Google Scholar] [CrossRef] [PubMed]
- Zheng, Q.; Min, S.; Zhou, Q. Identification of potential diagnostic and prognostic biomarkers for LUAD based on TCGA and GEO databases. Biosci. Rep. 2021, 41, BSR20204370. [Google Scholar] [CrossRef] [PubMed]
- Li, W.H.; Han, J.R.; Ren, P.P.; Xie, Y.; Jiang, D.Y. Exploration of the mechanism of Zisheng Shenqi decoction against gout arthritis using network pharmacology. Comput. Biol. Chem. 2021, 90, 107358. [Google Scholar] [CrossRef] [PubMed]
- Pinero, J.; Ramirez-Anguita, J.M.; Sauch-Pitarch, J.; Ronzano, F.; Centeno, E.; Sanz, F.; Furlong, L.I. The DisGeNET knowledge platform for disease genomics: 2019 update. Nucleic Acids Res. 2020, 48, D845–D855. [Google Scholar] [CrossRef] [PubMed]
- Szklarczyk, D.; Kirsch, R.; Koutrouli, M.; Nastou, K.; Mehryary, F.; Hachilif, R.; Gable, A.L.; Fang, T.; Doncheva, N.T.; Pyysalo, S.; et al. The STRING database in 2023: Protein-protein association networks and functional enrichment analyses for any sequenced genome of interest. Nucleic Acids Res. 2023, 51, D638–D646. [Google Scholar] [CrossRef]
- Wang, Y.; Zhao, L.; Zhang, R.; Yang, X.; Sun, Y.; Shi, L.; Xue, P. Optimization of ultrasound-assisted extraction by response surface methodology, antioxidant capacity, and tyrosinase inhibitory activity of anthocyanins from red rice bran. Food Sci. Nutr. 2020, 8, 921–932. [Google Scholar] [CrossRef]
- Zhang, D.; Shen, D.; Cao, Y.; Duan, X.; Sun, H. Widely targeted metabolomic approach reveals dynamic changes in non-volatile and volatile metabolites of peanuts during roasting. Food Chem. 2023, 412, 135577. [Google Scholar] [CrossRef]
- Yi, Z.; Liu, X.; Liang, L.; Wang, G.; Xiong, Z.; Zhang, H.; Song, X.; Ai, L.; Xia, Y. Antrodin A from Antrodia camphorata modulates the gut microbiome and liver metabolome in mice exposed to acute alcohol intake. Food Funct. 2021, 12, 2925–2937. [Google Scholar] [CrossRef]
- Liu, X.; Hou, R.; Yan, J.; Xu, K.; Wu, X.; Lin, W.; Zheng, M.; Fu, J. Purification and characterization of Inonotus hispidus exopolysaccharide and its protective effect on acute alcoholic liver injury in mice. Int. J. Biol. Macromol. 2019, 129, 41–49. [Google Scholar] [CrossRef] [PubMed]
- Lai, X.; Wang, X.; Wen, S.; Sun, L.; Chen, R.; Zhang, Z.; Li, Q.; Cao, J.; Lai, Z.; Li, Z.; et al. Six Types of Tea Reduce Acute Alcoholism in Mice by Enhancing Ethanol Metabolism, Suppressing Oxidative Stress and Inflammation. Front. Nutr. 2022, 9, 848918. [Google Scholar] [CrossRef] [PubMed]
- Effendi, R.; Anshory, M.; Kalim, H.; Dwiyana, R.F.; Suwarsa, O.; Pardo, L.M.; Nijsten, T.E.C.; Thio, H.B. Akkermansia muciniphila and Faecalibacterium prausnitzii in Immune-Related Diseases. Microorganisms 2022, 10, 2382. [Google Scholar] [CrossRef] [PubMed]
- Gao, Y.; Ma, X.; Zhou, Y.; Li, Y.; Xiang, D. Dietary supplementation of squalene increases the growth performance of early-weaned piglets by improving gut microbiota, intestinal barrier, and blood antioxidant capacity. Front. Vet. Sci. 2022, 9, 995548. [Google Scholar] [CrossRef] [PubMed]
- Sun, B.; Hou, L.; Yang, Y. Effects of Adding Eubiotic Lignocellulose on the Growth Performance, Laying Performance, Gut Microbiota, and Short-Chain Fatty Acids of Two Breeds of Hens. Front. Vet. Sci. 2021, 8, 668003. [Google Scholar] [CrossRef] [PubMed]
- Zhou, K.; Yang, S.; Li, S.M. Naturally occurring prenylated chalcones from plants: Structural diversity, distribution, activities and biosynthesis. Nat. Prod. Rep. 2021, 38, 2236–2260. [Google Scholar] [CrossRef] [PubMed]
- Yuan, R.; Tao, X.; Liang, S.; Pan, Y.; He, L.; Sun, J.; Wenbo, J.; Li, X.; Chen, J.; Wang, C. Protective effect of acidic polysaccharide from Schisandra chinensis on acute ethanol-induced liver injury through reducing CYP2E1-dependent oxidative stress. Biomed. Pharmacother. 2018, 99, 537–542. [Google Scholar] [CrossRef]
- Wang, W.; Xu, C.; Wang, Q.; Hussain, M.A.; Wang, C.; Hou, J.; Jiang, Z. Protective Effect of Polyphenols, Protein, Peptides, and Polysaccharides on Alcoholic Liver Disease: A Review of Research Status and Molecular Mechanisms. J. Agric. Food Chem. 2023, 71, 5861–5883. [Google Scholar] [CrossRef]
- Wang, L.; Liu, Y.; Gao, H.; Ge, S.; Yao, X.; Liu, C.; Tan, X. Chronotoxicity of Acrylamide in Mice Fed a High-Fat Diet: The Involvement of Liver CYP2E1 Upregulation and Gut Leakage. Molecules 2023, 28, 5132. [Google Scholar] [CrossRef]
- Milosevic, I.; Vujovic, A.; Barac, A.; Djelic, M.; Korac, M.; Radovanovic Spurnic, A.; Gmizic, I.; Stevanovic, O.; Djordjevic, V.; Lekic, N.; et al. Gut-Liver Axis, Gut Microbiota, and Its Modulation in the Management of Liver Diseases: A Review of the Literature. Int. J. Mol. Sci. 2019, 20, 395. [Google Scholar] [CrossRef]
- Tang, J.; Xu, L.; Zeng, Y.; Gong, F. Effect of gut microbiota on LPS-induced acute lung injury by regulating the TLR4/NF-kB signaling pathway. Int. Immunopharmacol. 2021, 91, 107272. [Google Scholar] [CrossRef] [PubMed]
- Li, Y.; Zhou, J.; Qiu, J.; Huang, Z.; Wang, W.; Wu, P.; Feng, A. Berberine reduces gut-vascular barrier permeability via modulation of ApoM/S1P pathway in a model of polymicrobial sepsis. Life Sci. 2020, 261, 118460. [Google Scholar] [CrossRef] [PubMed]
- Liu, D.Y.; Lou, W.J.; Zhang, D.Y.; Sun, S.Y. ROS Plays a Role in the Neonatal Rat Intestinal Barrier Damages Induced by Hyperoxia. BioMed Res. Int. 2020, 2020, 8819195. [Google Scholar] [CrossRef] [PubMed]
- Xiong, T.; Zheng, X.; Zhang, K.; Wu, H.; Dong, Y.; Zhou, F.; Cheng, B.; Li, L.; Xu, W.; Su, J.; et al. Ganluyin ameliorates DSS-induced ulcerative colitis by inhibiting the enteric-origin LPS/TLR4/NF-kappaB pathway. J. Ethnopharmacol. 2022, 289, 115001. [Google Scholar] [CrossRef] [PubMed]
- Ezeji, J.C.; Sarikonda, D.K.; Hopperton, A.; Erkkila, H.L.; Cohen, D.E.; Martinez, S.P.; Cominelli, F.; Kuwahara, T.; Dichosa, A.E.K.; Good, C.E.; et al. Parabacteroides distasonis: Intriguing aerotolerant gut anaerobe with emerging antimicrobial resistance and pathogenic and probiotic roles in human health. Gut Microbes 2021, 13, 1922241. [Google Scholar] [CrossRef] [PubMed]
- Dou, X.; Ma, Z.; Yan, D.; Gao, N.; Li, Z.; Li, Y.; Feng, X.; Meng, L.; Shan, A. Sodium butyrate alleviates intestinal injury and microbial flora disturbance induced by lipopolysaccharides in rats. Food Funct. 2022, 13, 1360–1369. [Google Scholar] [CrossRef] [PubMed]
- Derosa, L.; Routy, B.; Thomas, A.M.; Iebba, V.; Zalcman, G.; Friard, S.; Mazieres, J.; Audigier-Valette, C.; Moro-Sibilot, D.; Goldwasser, F.; et al. Intestinal Akkermansia muciniphila predicts clinical response to PD-1 blockade in patients with advanced non-small-cell lung cancer. Nat. Med. 2022, 28, 315–324. [Google Scholar] [CrossRef]
- Zhou, X.; Lu, J.; Wei, K.; Wei, J.; Tian, P.; Yue, M.; Wang, Y.; Hong, D.; Li, F.; Wang, B.; et al. Neuroprotective Effect of Ceftriaxone on MPTP-Induced Parkinson’s Disease Mouse Model by Regulating Inflammation and Intestinal Microbiota. Oxidative Med. Cell. Longev. 2021, 2021, 9424582. [Google Scholar] [CrossRef]








Disclaimer/Publisher’s Note: The statements, opinions and data contained in all publications are solely those of the individual author(s) and contributor(s) and not of MDPI and/or the editor(s). MDPI and/or the editor(s) disclaim responsibility for any injury to people or property resulting from any ideas, methods, instructions or products referred to in the content. |
© 2023 by the authors. Licensee MDPI, Basel, Switzerland. This article is an open access article distributed under the terms and conditions of the Creative Commons Attribution (CC BY) license (https://creativecommons.org/licenses/by/4.0/).
Share and Cite
Chen, Y.; Zhao, Z.; Guo, S.; Li, Y.; Yin, H.; Tian, L.; Cheng, G.; Li, Y. Red Rice Seed Coat Targeting SPHK2 Ameliorated Alcoholic Liver Disease via Restored Intestinal Barrier and Improved Gut Microbiota in Mice. Nutrients 2023, 15, 4176. https://doi.org/10.3390/nu15194176
Chen Y, Zhao Z, Guo S, Li Y, Yin H, Tian L, Cheng G, Li Y. Red Rice Seed Coat Targeting SPHK2 Ameliorated Alcoholic Liver Disease via Restored Intestinal Barrier and Improved Gut Microbiota in Mice. Nutrients. 2023; 15(19):4176. https://doi.org/10.3390/nu15194176
Chicago/Turabian StyleChen, Yuxu, Zhiye Zhao, Shancheng Guo, Yaxian Li, Haiaolong Yin, Lei Tian, Guiguang Cheng, and Ye Li. 2023. "Red Rice Seed Coat Targeting SPHK2 Ameliorated Alcoholic Liver Disease via Restored Intestinal Barrier and Improved Gut Microbiota in Mice" Nutrients 15, no. 19: 4176. https://doi.org/10.3390/nu15194176
APA StyleChen, Y., Zhao, Z., Guo, S., Li, Y., Yin, H., Tian, L., Cheng, G., & Li, Y. (2023). Red Rice Seed Coat Targeting SPHK2 Ameliorated Alcoholic Liver Disease via Restored Intestinal Barrier and Improved Gut Microbiota in Mice. Nutrients, 15(19), 4176. https://doi.org/10.3390/nu15194176

