Induction of Activity-Regulated Cytoskeleton-Associated Protein and c-Fos Expression in an Animal Model of Anorexia Nervosa
Abstract
1. Introduction
2. Material and Methods
2.1. Animals and Housing
2.2. Experimental Design
2.3. Immunohistochemical Procedures
2.4. Image Acquisition and Analysis of c-Fos- and Arc-Positive Elements
2.5. Statistical Analysis
3. Results
3.1. ABA Induction
3.2. Effect of ABA Induction on the Expression of Arc and c-Fos
3.2.1. Hippocampus
Dorsal Hippocampus
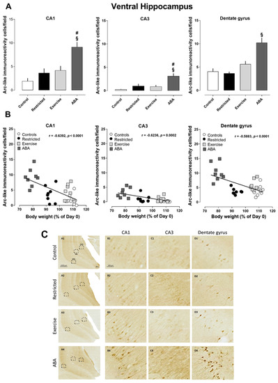
Ventral Hippocampus
3.2.2. Nucleus Accumbens
3.2.3. Prefrontal Cortex
4. Discussion
5. Conclusions
Author Contributions
Funding
Institutional Review Board Statement
Informed Consent Statement
Data Availability Statement
Acknowledgments
Conflicts of Interest
References
- van Eeden, A.E.; van Hoeken, D.; Hoek, H.W. Incidence, prevalence and mortality of anorexia nervosa and bulimia nervosa. Curr. Opin. Psychiatry 2021, 34, 515–524. [Google Scholar] [CrossRef] [PubMed]
- American Psychiatric Association (APA). Diagnostic and Statistical Manual of Mental Disorders, 5th ed.; DSM-5™; American Psychiatric Association: Arlington, VA, USA, 2013. [Google Scholar]
- Dalle Grave, R.; Calugi, S.; Marchesini, G. Compulsive exercise to control shape or weight in eating disorders: Prevalence, associated features, and treatment outcome. Compr. Psychiatry 2008, 49, 346–352. [Google Scholar] [CrossRef] [PubMed]
- Himmerich, H.; Hotopf, M.; Shetty, H.; Schmidt, U.; Treasure, J.; Hayes, R.D.; Stewart, R.; Chang, C.K. Psychiatric comorbidity as a risk factor for mortality in people with anorexia nervosa. Eur. Arch. Psychiatry Clin. Neurosci. 2019, 269, 351–359. [Google Scholar] [CrossRef] [PubMed]
- Spadini, S.; Ferro, M.; Lamanna, J.; Malgaroli, A. Activity-based anorexia animal model: A review of the main neurobiological findings. J. Eat. Disord. 2021, 9, 123. [Google Scholar] [CrossRef]
- Frank, G.K.; Shott, M.E.; DeGuzman, M.C. Recent advances in understanding anorexia nervosa. F1000Research 2019, 8, 504. [Google Scholar] [CrossRef]
- Chowdhury, T.G.; Barbarich-Marsteller, N.C.; Chan, T.E.; Aoki, C. Activity-based anorexia has differential effects on apical dendritic branching in dorsal and ventral hippocampal CA1. Brain Struct. Funct. 2014, 219, 1935–1945. [Google Scholar] [CrossRef]
- Chowdhury, T.G.; Ríos, M.B.; Chan, T.E.; Cassataro, D.S.; Barbarich-Marsteller, N.C.; Aoki, C. Activity-based anorexia during adolescence disrupts normal development of the CA1 pyramidal cells in the ventral hippocampus of female rats. Hippocampus 2014, 24, 1421–1429. [Google Scholar] [CrossRef]
- Chen, Y.W.; Actor-Engel, H.; Sherpa, A.D.; Klingensmith, L.; Chowdhury, T.; Aoki, C. NR2A- and NR2B-NMDA receptors and drebrin within postsynaptic spines of the hippocampus correlate with hunger-evoked exercise. Brain Struct. Funct. 2017, 222, 2271–2294. [Google Scholar] [CrossRef]
- Mottarlini, F.; Bottan, G.; Tarenzi, B.; Colciago, A.; Fumagalli, F.; Caffino, L. Activity-Based Anorexia Dynamically Dysregulates the Glutamatergic Synapse in the Nucleus Accumbens of Female Adolescent Rats. Nutrients 2020, 12, 3661. [Google Scholar] [CrossRef]
- Mottarlini, F.; Targa, G.; Bottan, G.; Tarenzi, B.; Fumagalli, F.; Caffino, L. Cortical reorganization of the glutamate synapse in the activity-based anorexia rat model: Impact on cognition. J. Neurochem. 2022, 161, 350–365. [Google Scholar] [CrossRef]
- Ho, E.V.; Klenotich, S.J.; McMurray, M.S.; Dulawa, S.C. Activity-Based Anorexia Alters the Expression of BDNF Transcripts in the Mesocorticolimbic Reward Circuit. PLoS ONE 2016, 11, e0166756. [Google Scholar] [CrossRef] [PubMed]
- Mottarlini, F.; Rizzi, B.; Targa, G.; Fumagalli, F.; Caffino, L. Long-lasting BDNF signaling alterations in the amygdala of adolescent female rats exposed to the activity-based anorexia model. Front. Behav. Neurosci. 2022, 16, 1087075. [Google Scholar] [CrossRef]
- Shepherd, J.D.; Bear, M.F. New views of Arc, a master regulator of synaptic plasticity. Nat. Neurosci. 2011, 14, 279–284. [Google Scholar] [CrossRef]
- Farris, S.; Lewandowski, G.; Cox, C.D.; Steward, O. Selective localization of arc mRNA in dendrites involves activity- and translation-dependent mRNA degradation. J. Neurosci. 2014, 34, 4481–4493. [Google Scholar] [CrossRef] [PubMed]
- El-Sayed, M.; Hofman-Bang, J.; Mikkelsen, J.D. Effect of brain-derived neurotrophic factor on activity-regulated cytoskeleton-associated protein gene expression in primary frontal cortical neurons. Comparison with NMDA and AMPA. Eur. J. Pharmacol. 2011, 660, 351–357. [Google Scholar] [CrossRef] [PubMed]
- Scherma, M.; Satta, V.; Collu, R.; Boi, M.F.; Usai, P.; Fratta, W.; Fadda, P. Cannabinoid CB1/CB2 receptor agonists attenuate hyperactivity and body weight loss in a rat model of activity-based anorexia. Br. J. Pharmacol. 2017, 174, 2682–2695. [Google Scholar] [CrossRef]
- Collu, R.; Post, J.M.; Scherma, M.; Giunti, E.; Fratta, W.; Lutz, B.; Fadda, P.; Bindila, L. Altered brain levels of arachidonic acid-derived inflammatory eicosanoids in a rodent model of anorexia nervosa. Biochem. Biophys. Acta Mol. Cell Biol. Lipids 2020, 1865, 58578. [Google Scholar] [CrossRef]
- Paxinos, G.; Watson, C. The Rat Brain in Stereotaxic Coordinates: Hard Cover Edition; Elsevier: Amsterdam, The Netherlands, 2006. [Google Scholar]
- Pisanu, A.; Lecca, D.; Valentini, V.; Bahi, A.; Dreyer, J.L.; Cacciapaglia, F.; Scifo, A.; Piras, G.; Cadoni, C.; Di Chiara, G. Impairment of acquisition of intravenous cocaine self-administration by RNA-interference of dopamine D1-receptors in the nucleus accumbens shell. Neuropharmacology 2015, 89, 398–411. [Google Scholar] [CrossRef][Green Version]
- Tadayonnejad, R.; Majid, D.A.; Tsolaki, E.; Rane, R.; Wang, H.; Moody, T.D.; Pauli, W.M.; Pouratian, N.; Bari, A.A.; Murray, S.B.; et al. Mesolimbic Neurobehavioral Mechanisms of Reward Motivation in Anorexia Nervosa: A Multimodal Imaging Study. Front. Psychiatry 2022, 13, 806327. [Google Scholar] [CrossRef]
- Korb, E.; Finkbeiner, S. Arc in synaptic plasticity: From gene to behavior. Trends Neurosci. 2011, 34, 591–598. [Google Scholar] [CrossRef]
- Scharner, S.; Prinz, P.; Goebel-Stengel, M.; Kobelt, P.; Hofmann, T.; Rose, M.; Stengel, A. Activity-Based Anorexia Reduces Body Weight without Inducing a Separate Food Intake Microstructure or Activity Phenotype in Female Rats-Mediation via an Activation of Distinct Brain Nuclei. Front. Neurosci. 2016, 10, 475. [Google Scholar] [CrossRef] [PubMed]
- Milton, L.K.; Mirabella, P.N.; Greaves, E.; Spanswick, D.C.; van den Buuse, M.; Oldfield, B.J.; Foldi, C.J. Suppression of Corticostriatal Circuit Activity Improves Cognitive Flexibility and Prevents Body Weight Loss in Activity-Based Anorexia in Rats. Biol. Psychiatry 2021, 90, 819–828. [Google Scholar] [CrossRef] [PubMed]
- Lipsman, N.; Woodside, D.B.; Lozano, A.M. Neurocircuitry of limbic dysfunction in anorexia nervosa. Cortex 2015, 62, 109–118. [Google Scholar] [CrossRef] [PubMed]
- Eddy, K.T.; Plessow, F.; Breithaupt, L.; Becker, K.R.; Slattery, M.; Mancuso, C.J.; Izquierdo, A.M.; Van De Water, A.L.; Kahn, D.L.; Dreier, M.J.; et al. Neural activation of regions involved in food reward and cognitive control in young females with anorexia nervosa and atypical anorexia nervosa versus healthy controls. Transl. Psychiatry 2023, 13, 220. [Google Scholar] [CrossRef] [PubMed]
- Minatohara, K.; Akiyoshi, M.; Okuno, H. Role of Immediate-Early Genes in Synaptic Plasticity and Neuronal Ensembles Underlying the Memory Trace. Front. Mol. Neurosci. 2016, 8, 78. [Google Scholar] [CrossRef]
- Peebles, C.L.; Yoo, J.; Thwin, M.T.; Palop, J.J.; Noebels, J.L.; Finkbeiner, S. Arc regulates spine morphology and maintains network stability in vivo. Proc. Natl. Acad. Sci. USA 2010, 107, 18173–18178. [Google Scholar] [CrossRef]
- Wall, M.J.; Collins, D.R.; Chery, S.L.; Allen, Z.D.; Pastuzyn, E.D.; George, A.J.; Nikolova, V.D.; Moy, S.S.; Philpot, B.D.; Shepherd, J.D.; et al. The Temporal Dynamics of Arc Expression Regulate Cognitive Flexibility. Neuron 2018, 98, 1124–1132.e7. [Google Scholar] [CrossRef]
- Molteni, R.; Calabrese, F.; Chourbaji, S.; Brandwein, C.; Racagni, G.; Gass, P.; Riva, M.A. Depression-prone mice with reduced glucocorticoid receptor expression display an altered stress-dependent regulation of brain-derived neurotrophic factor and activity-regulated cytoskeleton-associated protein. J. Psychopharmacol. 2010, 24, 595–603. [Google Scholar] [CrossRef]
- Li, J.; Chen, Y.W.; Aoki, C. Ketamine ameliorates activity-based anorexia of adolescent female mice through changes in the prevalence of NR2B-containing NMDA receptors at excitatory synapses that are in opposite directions for of pyramidal neurons versus GABA interneurons in medial prefrontal cortex. Res. Sq. 2023; preprint. [Google Scholar]
- Massey, P.V.; Johnson, B.E.; Moult, P.R.; Auberson, Y.P.; Brown, M.W.; Molnar, E.; Collingridge, G.L.; Bashir, Z.I. Differential roles of NR2A and NR2B-containing NMDA receptors in cortical long-term potentiation and long-term depression. J. Neurosci. 2004, 24, 7821–7828. [Google Scholar] [CrossRef]
- Shepherd, J.D.; Huganir, R.L. The cell biology of synaptic plasticity: AMPA receptor trafficking. Ann. Rev. Cell Dev. Biol. 2007, 23, 613–643. [Google Scholar] [CrossRef]
- Lau, C.G.; Zukin, R.S. NMDA receptor trafficking in synaptic plasticity and neuropsychiatric disorders. Nat. Rev. Neurosci. 2007, 6, 413–426. [Google Scholar] [CrossRef] [PubMed]
- Chowdhury, S.; Shepherd, J.D.; Okuno, H.; Lyford, G.; Petralia, R.S.; Plath, N.; Kuhl, D.; Huganir, R.L.; Worley, P.F. Arc/Arg3.1 interacts with the endocytic machinery to regulate AMPA receptor trafficking. Neuron 2006, 52, 445–459. [Google Scholar] [CrossRef] [PubMed]
- Steward, O.; Worley, P.F. Selective targeting of newly synthesized Arc mRNA to active synapses requires NMDA receptor activation. Neuron 2001, 30, 227–240. [Google Scholar] [CrossRef] [PubMed]
- Bloomer, W.A.C.; VanDongen, H.M.A.; VanDongen, A.M.J. Arc/Arg3.1 translation is controlled by convergent N-methyl-D-aspartate and Gs-coupled receptor signaling pathways. J. Biol. Chem. 2008, 283, 582–592. [Google Scholar] [CrossRef] [PubMed]
- Pei, Q.; Lewis, L.; Sprakes, M.E.; Jones, E.J.; Grahame-Smith, D.G.; Zetterstrom, T.S.C. Serotonergic regulation of mRNA expression of Arc, an immediate early gene selectively localized at neuronal dendrites. Neuropharmacology 2002, 39, 463–470. [Google Scholar] [CrossRef] [PubMed]
- Fumagalli, F.; Bedogni, F.; Frasca, A.; Di Pasquale, L.; Racagni, G.; Riva, M.A. Corticostriatal up-regulation of activity-regulated cytoskeletal-associated protein expression after repeated exposure to cocaine. Mol. Pharmacol. 2006, 70, 1726–1734. [Google Scholar] [CrossRef]
- Giunti, E.; Collu, R.; Dedoni, S.; Castelli, M.P.; Fratta, W.; Scherma, M.; Fadda, P. Food restriction and hyperactivity induce changes in corticolimbic brain dopamine and serotonin levels in female rats. Behav. Brain Res. 2023, 444, 14374. [Google Scholar] [CrossRef]
- Ouyang, J.; Carcea, I.; Schiavo, J.K.; Jones, K.T.; Rabinowitsch, A.; Kolaric, R.; Cabeza de Vaca, S.; Froemke, R.C.; Carr, K.D. Food restriction induces synaptic incorporation of calcium-permeable AMPA receptors in nucleus accumbens. Eur. J. Neurosci. 2017, 45, 826–836. [Google Scholar] [CrossRef]
- Garcia, P.C.; Real, C.C.; Britto, L.R. The Impact of Short and Long-Term Exercise on the Expression of Arc and AMPARs During Evolution of the 6-Hydroxy-Dopamine Animal Model of Parkinson’s Disease. J. Mol. Neurosci. 2017, 61, 542–552. [Google Scholar] [CrossRef]
- Sun, G.C.; Lee, Y.J.; Lee, Y.C.; Yu, H.F.; Wang, D.C. Exercise prevents the impairment of learning and memory in prenatally phthalate-exposed male rats by improving the expression of plasticity-related proteins. Behav. Brain Res. 2021, 413, 113444. [Google Scholar] [CrossRef]










| Group | BL | Day1 | Day 2 | Day 3 | Day 4 | Day 5 | Day 6 | |
|---|---|---|---|---|---|---|---|---|
| Body weight (% of BL) | Control Restricted Exercise ABA | 100 100 100 100 | 103.3 ± 0.6 95.9 ± 0.5 $ 102.3 ± 0.5 93.0 ± 0.5 *#§ | 104.3 ± 0.8 95.6 ± 0.9 $ 103.6 ± 0.5 89.5 ± 0.6 #§ | 105.3 ± 1 93.8 ± 0.5 $ 104.2 ± 0.6 85.9 ± 1.1 #§ | 105.8 ± 0.9 93.8 ± 0.7 $ 105.0 ± 0.6 83.4 ± 1.2 #§ | 108.2 ± 1 93.6 ± 0.9 $ 106.6 ± 0.9 80.9 ± 0.9 #§ | 109.7 ± 0.8 92.9 ± 1 $ 109.2 ± 0.9 79.1 ± 1 #§ |
| Food intake (g/24 h) | Control Restricted Exercise ABA | 17.2 ± 0.6 16.0 ± 0.5 17.4 ± 0.9 15.7 ± 0.6 | 16.1 ± 0.7 7.0 ± 0.5 $ 16.8 ± 0.5 4.9 ± 0.3 *§ | 16.0 ± 0.6 7.9 ± 0.7 $ 17.1 ± 1 5.9 ± 0.3 § | 16.0 ± 0.7 8.5 ± 0.4 $ 16.9 ± 0.7 7.2 ± 0.2 § | 16.8 ± 0.5 8.6 ± 0.6 $ 19.2 ± 0.9 8.3 ± 0.5 § | 17.4 ± 1 8.1 ± 0.5 $ 19.2 ± 0.9 8.6 ± 0.3 § | - - - - |
| RWA | Exercise ABA | 13,023 ± 2838 13,565 ± 1850 | 15,428 ± 3029 15,793 ± 2546 | 14,814 ± 3143 24,563 ± 3631 § | 16,519 ± 3450 26,047 ± 2980 § | 14,889 ± 1666 25,212 ± 1682 § | 18,244 ± 2464 30,851 ± 2294 § | 17,402 ± 1609 33,472 ± 3193 § |
Disclaimer/Publisher’s Note: The statements, opinions and data contained in all publications are solely those of the individual author(s) and contributor(s) and not of MDPI and/or the editor(s). MDPI and/or the editor(s) disclaim responsibility for any injury to people or property resulting from any ideas, methods, instructions or products referred to in the content. |
© 2023 by the authors. Licensee MDPI, Basel, Switzerland. This article is an open access article distributed under the terms and conditions of the Creative Commons Attribution (CC BY) license (https://creativecommons.org/licenses/by/4.0/).
Share and Cite
Scherma, M.; Palmas, M.F.; Pisanu, A.; Masia, P.; Dedoni, S.; Camoglio, C.; Fratta, W.; Carta, A.R.; Fadda, P. Induction of Activity-Regulated Cytoskeleton-Associated Protein and c-Fos Expression in an Animal Model of Anorexia Nervosa. Nutrients 2023, 15, 3830. https://doi.org/10.3390/nu15173830
Scherma M, Palmas MF, Pisanu A, Masia P, Dedoni S, Camoglio C, Fratta W, Carta AR, Fadda P. Induction of Activity-Regulated Cytoskeleton-Associated Protein and c-Fos Expression in an Animal Model of Anorexia Nervosa. Nutrients. 2023; 15(17):3830. https://doi.org/10.3390/nu15173830
Chicago/Turabian StyleScherma, Maria, Maria Francesca Palmas, Augusta Pisanu, Paolo Masia, Simona Dedoni, Chiara Camoglio, Walter Fratta, Anna R. Carta, and Paola Fadda. 2023. "Induction of Activity-Regulated Cytoskeleton-Associated Protein and c-Fos Expression in an Animal Model of Anorexia Nervosa" Nutrients 15, no. 17: 3830. https://doi.org/10.3390/nu15173830
APA StyleScherma, M., Palmas, M. F., Pisanu, A., Masia, P., Dedoni, S., Camoglio, C., Fratta, W., Carta, A. R., & Fadda, P. (2023). Induction of Activity-Regulated Cytoskeleton-Associated Protein and c-Fos Expression in an Animal Model of Anorexia Nervosa. Nutrients, 15(17), 3830. https://doi.org/10.3390/nu15173830

