Impact of Fatty Acid Supplementation on Cognitive Performance among United States (US) Military Officers: The Ranger Resilience and Improved Performance on Phospholipid-Bound Omega-3’s (RRIPP-3) Study
Abstract
1. Introduction
2. Materials and Methods
2.1. Eligibility and Recruitment
2.2. Intervention Products
2.3. Study Visits, Hypotheses, and Cognitive Tests
- Improve attention, cognitive processing speed, and executive control as measured by performance on computerized adaptions of the Stroop Color-Word Inhibition test [14] and Symbol-Digit Modality Test (SDMT) [15], from baseline to mid-points (Pre- and Post-Challenge; See Figure 1) and at the conclusion of IBOLC training, as compared to the control.
- Enhance psychological and physiological resiliency, as measured by responses to the Connor-Davidson Resilience Scale [16] and the Patient-Reported Outcomes Measurement Information System (PROMIS) [17]) from baseline to mid-points (Pre- and Post-Challenge) and at the conclusion of IBOLC training, as compared to control.
- Improve real-world visuospatial planning, as measured by performance in Land Navigation tests administered by the US Army IBOLC training program between weeks 6 and 8. Land navigation tests the ability of candidates to navigate from one point to another using a map and compass while equipped with their individual combat gear.
- Improve real-world visual psychomotor control, as measured by performance in the Marksmanship tests administered by the US Army IBOLC training program between weeks 2 and 4 compared to control. Controlled and accurate use of firearms is essential for the Army officer. In addition to understanding the physics and mathematical adjustment for environmental conditions, marksmanship requires proper body mechanics, focus, breathing control, and visual psychomotor skills.
2.4. Dietary Assessment and Study Protocol Compliance
2.5. Statistical Design and Tests
2.6. D. Statistical Tests
3. Results
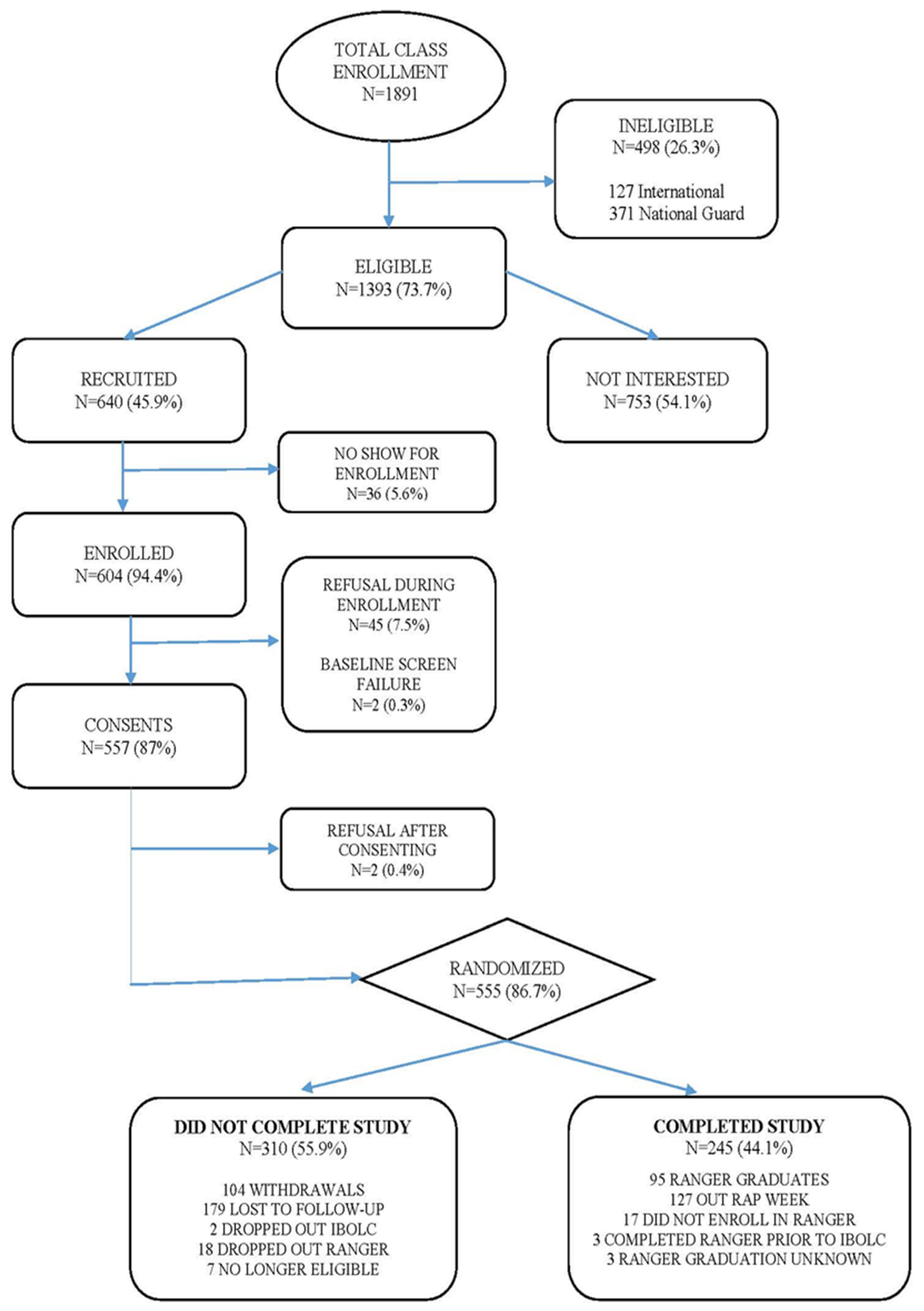
3.1. Study Participants
3.2. Nutrient Intake
3.3. Intent-to-Treat Analysis
3.4. Secondary Outcomes
3.5. Study Participants Success in the Ranger Course
3.6. As Per Protocol (AAP) Analysis
4. Discussion
5. Conclusions
Author Contributions
Funding
Institutional Review Board Statement
Informed Consent Statement
Data Availability Statement
Acknowledgments
Conflicts of Interest
Appendix A
| Characteristic | Overall | Omega-3 | Placebo | p-Value * |
|---|---|---|---|---|
| BMI | 26.9 ± 2.6 | 26.9 ± 2.6 | 27.0 ± 2.6 | 0.6470 |
| Height (cm) † | 177.4 ± 7.0 | 177.6 ± 6.6 | 177.2 ± 7.3 | 0.5369 |
| Weight (lbs) † | 186.8 ± 23.1 | 186.8 ± 22.7 | 186.7 ± 23.4 | 0.9673 |
| Self-reported General Health | 0.9573 | |||
| Excellent | 256 (46.1) | 125 (45.3) | 131 (47.0) | |
| Very good | 253 (45.6) | 129 (46.7) | 124 (44.4) | |
| Good | 44 (7.9) | 21 (7.6) | 23 (8.2) | |
| Fair/poor | 2 (0.4) | 1 (0.4) | 1 (0.4) | |
| Past 30-day drinker (yes) | 495 (89.2) | 248 (89.9) | 247 (88.5) | 0.6153 |
| Use of Tobacco Products | ||||
| Ever smoked > 100 cigarettes | 0.6105 | |||
| Yes | 41 (7.4) | 18 (6.5) | 23 (8.2) | |
| No | 491 (88.5) | 245 (88.8) | 246 (88.2) | |
| Refused/Don’t know | 23 (4.1) | 13 (4.7) | 10 (3.6) | |
| Now smoke cigarettes | 0 | 0 | 0 | |
| Ever used chewing tobacco/snuff | 235 (42.3) | 117 (42.4) | 118 (42.3) | 0.4083 |
| Chewing tobacco Past 12 months | 0.3667 | |||
| About every day | 43 (18.3) | 22 (18.8) | 21 (17.8) | |
| 3–6 days/week | 31 (13.2) | 16 (13.7) | 15 (12.7) | |
| 1–2 days/week | 27 (11.5) | 18 (15.4) | 9 (7.6) | |
| 1–3 days/month | 35 (14.9) | 17 (14.5) | 18 (15.3) | |
| Less than once/month; Not used Past 12 months | 99 (42.1) | 44 (37.6) | 55 (46.6) | |
| Ever user electronic or smoking nicotine delivery product (Ex. E-cig) | 78 (14.1) | 43 (15.6) | 35 (12.5) | 0.3037 |
| Ever user caffeinated smokeless tobacco | 67 (12.1) | 27 (9.8) | 40 (14.3) | 0.0996 |
| Moderate Physical Activity Frequency | 0.3582 | |||
| Every day | 219 (39.5) | 112 (40.6) | 107 (38.4) | |
| 5–6 days/week | 167 (30.1) | 83 (30.1) | 84 (30.1) | |
| 3–4 days/week | 111 (20) | 49 (17.8) | 62 (22.2) | |
| 1–2 days/week | 52 (9.4) | 27 (9.8) | 25 (9.0) | |
| 1–3 days/month or never | 6 (1.1) | 5 (1.8) | 1 (.4) | |
| Vigorous Physical Activity Frequency | 0.2321 | |||
| Every day | 90 (16.2) | 48 (17.4) | 42 (15.1) | |
| 5–6 days/week | 251 (45.2) | 128 (46.4) | 123 (44.1) | |
| 3–4 days/week | 161 (29) | 69 (25.0) | 92 (33.0) | |
| 1–2 days/week | 44 (7.9) | 25 (9.1) | 19 (6.8) | |
| 1–3 days/month or never | 9 (1.6) | 6 (2.2) | 3 (1.1) | |
| Baseline Medical Conditions | ||||
| Cough | 30 (5.4) | 17 (6.2) | 13 (4.7) | 0.4346 |
| Runny Nose | 47 (8.5) | 19 (6.9) | 28 (10.0) | 0.1824 |
| Sneezing | 36 (6.5) | 17 (6.2) | 19 (6.8) | 0.7557 |
| Asthma | 16 (2.8) | 10 (3.6) | 6 (2.2) | 0.2999 |
| Allergies | 78 (14.1) | 37 (13.4) | 41 (14.7) | 0.6621 |
| Chronic pain | 15 (2.7) | 6 (2.2) | 9 (3.2) | 0.6023 |
| Pain that lasts more than 24 hours | 51 (9.2) | 27 (9.8) | 24 (8.6) | 0.6303 |
| Concussions | 71 (12.8) | 33 (12.0) | 38 (13.6) | 0.5574 |
| Gas | 50 (9.0) | 34 (12.3) | 16 (5.7) | 0.0068 |
| Any skin condition | 33 (6.0) | 17 (6.2) | 16 (5.7) | 0.8325 |
Appendix B
| Baseline | Pre-Challenge | Post-Challenge | ||||
|---|---|---|---|---|---|---|
| Fatty Acid | Placebo (n = 261) | Treatment (n = 257) | Placebo (n = 86) | Treatment (n = 108) | Placebo (n = 142) | Treatment (n = 171) |
| 14_0 | 1.28 (0.59) | 1.29 (0.57) | 1.44 (0.48) | 1.5 (0.53) | 1.19 (0.61) | 1.14 (0.62) |
| 16_0 | 26.07 (3.65) | 25.59 (4.6) | 26.69 (2.69) | 26.61 (2.57) | 25.76 (3.22) | 26.07 (2.97) |
| 18_0 | 14.55 (2.93) | 14.27 (1.81) | 13.83 (1.59) | 13.9 (1.37) | 14.05 (1.54) | 14.06 (1.57) |
| 18_1n7 | 1.49 (1.28) | 1.35 (0.29) | 1.28 (0.22) | 1.23 (0.19) | 1.66 (2.37) | 1.44 (1.38) |
| 18_1n9 | 15.1 (2.99) | 15.39 (2.68) | 16.9 (2.91) | 16.08 (2.63) | 15.19 (3.52) | 14.86 (2.49) |
| 18_2n6 | 17.83 (2.57) | 18.12 (2.55) | 18.03 (2.7) | 17.87 (2.26) | 18.93 (3) | 18.89 (2.74) |
| 18_3n6 | 0.22 (0.29) | 0.2 (0.13) | 0.25 (0.14) | 0.24 (0.12) | 0.22 (0.12) | 0.2 (0.12) |
| 20_0 | 0.66 (0.32) | 0.64 (0.19) | 0.5 (0.1) | 0.49 (0.1) | 0.56 (0.15) | 0.56 (0.21) |
| 20_1n9 | 0.43 (0.46) | 0.41 (0.41) | 0.22 (0.07) | 0.22 (0.07) | 0.24 (0.09) | 0.22 (0.08) |
| 20_2n6 | 0.23 (0.1) | 0.22 (0.09) | 0.39 (0.26) | 0.4 (0.24) | 0.29 (0.18) | 0.3 (0.19) |
| 20_3n6 | 1.04 (0.32) | 1.02 (0.31) | 1.19 (0.33) | 1.07 (0.33) | 1.13 (0.3) | 1.05 (0.29) |
| 20_4n6 | 7.84 (1.55) | 7.99 (1.61) | 7.02 (1.33) | 6.7 (1.18) | 7.95 (1.5) | 7.34 (1.4) |
| 22_0 | 1.9 (0.41) | 1.89 (0.43) | 1.76 (0.35) | 1.8 (0.27) | 1.91 (0.36) | 1.86 (0.37) |
| 22_1n9 | 0.47 (0.39) | 0.51 (0.53) | 0.2 (0.24) | 0.2 (0.23) | 0.25 (0.45) | 0.25 (0.34) |
| 22_4n6 | 1.34 (0.41) | 1.38 (0.45) | 1.26 (0.59) | 0.99 (0.68) | 1.2 (0.32) | 0.9 (0.27) |
| 22_5n3 | 0.52 (0.3) | 0.53 (0.31) | 0.65 (0.17) | 0.9 (0.24) | 0.7 (0.18) | 0.95 (0.22) |
| 22_5n6 | 0.38 (0.24) | 0.38 (0.2) | 0.25 (0.41) | 0.28 (0.79) | 0.31 (0.49) | 0.25 (0.39) |
| 24_0 | 3.42 (2.33) | 3.58 (2.84) | 2.85 (0.5) | 2.97 (0.46) | 3.15 (0.49) | 3.18 (0.45) |
| 24_1n9 | 2.45 (0.64) | 2.43 (0.58) | 2.18 (0.48) | 2.58 (2.97) | 2.48 (1.11) | 2.53 (0.92) |
| 22_6n3 | 1.4 (0.51) | 1.41 (0.4) | 1.21 (0.47) | 1.8 (0.55) | 1.27 (0.4) | 1.96 (0.6) |
| 20_5n3 | 0.25 (0.19) | 0.25 (0.16) | 0.23 (0.2) | 0.8 (0.64) | 0.24 (0.26) | 0.77 (0.64) |
| 18_3n3 | 0.43 (0.27) | 0.43 (0.27) | 0.53 (0.4) | 0.49 (0.27) | 0.58 (0.71) | 0.47 (0.37) |
Appendix C
| Time of Assessment | ||||||
|---|---|---|---|---|---|---|
| Test | Treatment | Baseline | Pre-Challenge | Post-Challenge | p-Value * | p-Value (Time) * |
| LS Mean * (SE) | LS Mean (SE) | LS Mean (SE) | ||||
| Stroop | Experimental | 51.0 (1.7) | 60.4 (1.8) | 66.2 (1.8) | 0.7120 | <0.0001 |
| Control | 55.8 (1.8) | 64.1 (2.0) | 70.6 (2.0) | |||
| Digit Symbol | Experimental | 73.9 (1.5) | 77.4 (1.7) | 75.7 (1.8) | 0.6743 | 0.2450 |
| Control | 75.1 (1.6) | 77.9 (2.0) | 75.3 (1.9) | |||
| Connor-Davidson | Experimental | 81.0 (0.9) | 83.6 (1.0) | 82.8 (1.1) | 0.8728 | 0.5168 |
| Control | 83.0 (1.0) | 84.0 (1.1) | 83.5 (1.3) | |||
| PROMIS: Fatigue Scale | Experimental | 15.6 (0.5) | 16.4 (0.6) | 19.8 (0.6) | 0.2574 | <0.0001 |
| Control | 7.0 (0.6) | 18.0 (0.6) | 20.5 (0.6) | |||
| PROMIS: Sleep-related Impairment Scale | Experimental Control | 17.2 (0.5) 18.3 (0.5) | 17.0 (0.5) 18.1 (0.5) | 9.5 (0.5) 20.4 (0.5) | 0.8927 | <0.0001 |
| PROMIS: Applied Cognition Scale | Experimental | 32.1 (0.6) | 32.8 (0.6) | 30.0 (0.7) | 0.4962 | 0.0004 |
| Control | 31.7 (0.7) | 31.4 (0.6) | 29.2 (0.7) | |||
| Balloon Analogue Risk Task (BART) | Experimental | 20.2 (0.6) | 23.6 (0.8) | 27.0 (0.7) | 0.6766 | <0.0001 |
| Control | 19.4 (0.7) | 23.2 (0.8) | 26.2 (0.8) | |||
| Grammatical Reasoning Test | Experimental | 26.8 (0.4) | 27.3 (0.4) | 27.1 (0.3) | 0.1552 | 0.1104 |
| Control | 27.7 (0.4) | 27.8 (0.4) | 27.1 (0.4) | |||
| Four-Choice Serial Reaction Time Test | Experimental | 479.3 (1.5) | 475.5 (1.7) | 469.7 (1.9) | 0.5922 | 0.0003 |
| Control | 479.0 (1.5) | 476.3 (1.8) | 469.1 (2.0) | |||
| Spatial Working Memory Test | Experimental | 21.9 (0.5) | 22.9 (0.6) | 22.9 (0.6) | 0.5010 | 0.4208 |
| Control | 22.4 (0.7) | 22.95 (0.6) | 22.4 (0.6) | |||
| Spielberger State Anxiety Inventory | Experimental Control | 31.7 (0.8) 32.5(0.8) | 30.6 (0.8) 32.0 (0.9) | 31.8 (0.8) 33.7 (0.9) | 0.6262 | 0.0279 |
| POMS: Composed/ Anxious Scale | Experimental | 27.5 (0.5) | 27.8 (0.5) | 27.1 (0.5) | 0.8986 | 0.2151 |
| Control | 26.6 (0.6) | 27.2 (0.6) | 26.6 (0.6) | |||
| POMS: Agreeable/Hostile Scale | Experimental | 28.7 (0.4) | 28.0 (0.5) | 25.7 (0.6) | 0.8798 | <0.0001 |
| Control | 28.2 (0.4) | 27.2 (0.5) | 25.0 (0.6) | |||
| POMS: Elated/Depressed Scale | Experimental | 27.1 (0.5) | 27.1 (0.6) | 25.5 (0.6) | 0.1038 | 0.3171 |
| Control | 26.5 (0.5) | 25.9 (0.6) | 25.4 (0.6) | |||
| POMS: Confident/Unsure Scale | Experimental | 26.9 (0.5) | 28.3 (0.5) | 27.3 (0.5) | 0.6838 | 0.0057 |
| Control | 26.2 (0.5) | 27.1 (0.5) | 25.9 (0.6) | |||
| POMS: Energetic/Tired Scale | Experimental | 24.9 (0.6) | 24.7 (0.6) | 20.4 (0.7) | 0.2082 | <0.0001 |
| Control | 23.6 (0.6) | 23.3 (0.7) | 20.2 (0.7) | |||
| POMS: Clearheaded/Confused Scale | Experimental | 29.7 (0.4) | 30.1 (0.5) | 28.5 (0.5) | 0.9154 | 0.0004 |
| Control | 29.0 (0.5) | 28.7 (0.5) | 27.0 (0.6) | |||
References
- Salem, N., Jr.; Litman, B.; Kim, H.Y.; Gawrisch, K. Mechanisms of action of docosahexaenoic acid in the nervous system. Lipids 2001, 36, 945–959. [Google Scholar] [CrossRef]
- Karr, J.E.; Grindstaff, T.R.; Alexander, J.E. Omega-3 polyunsaturated fatty acids and cognition in a college-aged population. Exp. Clin. Psychopharmacol. 2012, 20, 236–242. [Google Scholar] [CrossRef]
- Giles, G.E.; Mahoney, C.R.; Kanarek, R.B. Omega-3 fatty acids and cognitive behavior. In Omega Fatty Acids in Brain and Health, 2nd ed.; Watson, R.R., Preddy, V.R., Eds.; Elsevier: New York, NY, USA, 2019; p. 518. [Google Scholar]
- McNamara, R.; Carlson, S. Role of omega-3 fatty acids in brain development and function: Potential implications for the pathogenesis and prevention of psychopathology. Prostaglandins Leukot Essent. Fatty Acids 2006, 75, 329–349. [Google Scholar] [CrossRef] [PubMed]
- Guesnet, P.; Alessandri, J.M. Docosahexaenoic acid (DHA) and the developing central nervous system (CNS)—Implications for dietary recommendations. Biochimie 2011, 93, 7–12. [Google Scholar] [CrossRef]
- Kris-Etherton, P.M.; Taylor, D.S.; Yu-Poth, S.; Huth, P.; Moriarty, K.; Fishell, V.; Hargrove, R.L.; Zhao, G.; Etherton, T.D. Polyunsaturated fatty acids in the food chain in the United States. Am. J. Clin. Nutr. 2000, 71, 179S–188S. [Google Scholar] [CrossRef]
- Thompson, M.; Hein, N.; Hanson, C.; Smith, L.M.; Anderson-Berry, A.; Richter, C.K.; Stessy Bisselou, K.; Kusi Appiah, A.; Kris-Etherton, P.; Skulas-Ray, A.C.; et al. Omega-3 Fatty Acid Intake by Age, Gender, and Pregnancy Status in the United States: National Health and Nutrition Examination Survey 2003(–)2014. Nutrients 2019, 11, 177. [Google Scholar] [CrossRef]
- Bloch, M.H.; Qawasmi, A. Omega-3 Fatty Acid supplementation for the treatment of children with attention-deficit/hyperactivity disorder symptomatology: Systematic review and meta-analysis. J. Am. Acad. Child. Adolesc. Psychiatry 2011, 50, 991–1000. [Google Scholar] [CrossRef]
- Conklin, S.; Harris, J.; Manuck, S.; Yao, J.; Hibbeln, J.; Muldoon, M. Serum ω-3 fatty acids are associated with variation in mood, personality and behavior in hypercholesterolemic community volunteers. Psychiatry Res. 2007, 152, 1–10. [Google Scholar] [CrossRef] [PubMed]
- Luchtman, D.W.; Song, C. Cognitive enhancement by omega-3 fatty acids from child-hood to old age: Findings from animal and clinical studies. Neuropharmacology 2013, 64, 550–565. [Google Scholar] [CrossRef] [PubMed]
- Sugasini, D.; Thomas, R.; Poorna, C.; Yalagala, P.; Tai, L.; Subbaiah, P.V. Dietary docosahexaenoic acid (DHA) as lysophosphatidylcholine, but not as free acid, enriches brain DHA and improves memory in adult mice. Sci. Rep. 2017, 77. [Google Scholar] [CrossRef]
- Nguyen, L.N.; Ma, D.; Shui, G.; Wong, P.; Cazenave-Gassiot, A.; Zhang, X.; Wenk, M.R.; Goh, E.L.; Silver, D.L. Mfsd2a is a transporter for the essential omega-3 fatty acid docosahexaenoic acid. Nature 2014, 509, 503–506. [Google Scholar] [CrossRef] [PubMed]
- Marriott, B.P.; Turner, T.H.; Hibbeln, J.R.; Pregulman, M.; Newman, J.; Johnson, K.B.; Malek, A.M.; Malcolm, R.J.; Burbelo, G.A.; Wissman, J.W.; et al. Design and methods for the Ranger Resilience and Improved Performance on Phospholipid bound Omega-3’s (RRIPP-3 study). Contemp. Clin. Trials Commun. 2019, 15, 100359. [Google Scholar] [CrossRef]
- Stroop, J. Studies of interference in serial verbal reaction. J. Exp. Psychol. 1935, 18, 643–662. [Google Scholar] [CrossRef]
- Lezak, M.D.; Howieson, D.B.; Loring, D.W.; Fischer, J.S. Neuropsychological Assessment, 4th ed.; Oxford University Press: New York, NY, USA, 2004. [Google Scholar]
- Connor, K.M.; Davidson, J.R. Development of a new resilience scale: The Connor-Davidson Resilience Scale (CD-RISC). Depress. Anxiety 2003, 18, 76–82. [Google Scholar] [CrossRef]
- Cella, D.; Yount, S.; Rothrock, N.; Gershon, R.; Cook, K.; Reeve, B.; Ader, D.; Fries, J.F.; Bruce, B.; Rose, M.; et al. The Patient-Reported Outcomes Measurement Information System (PROMIS): Progress of an NIH Roadmap cooperative group during its first two years. Med. Care 2007, 45, S3–S11. [Google Scholar] [CrossRef] [PubMed]
- Atkinson, R.; Brelsford, J.W.; Shiffrin, R. Multipocess models for memory with applications in a continuous presentaiton task. J. Math. Psychol. 1967, 4, 277–300. [Google Scholar] [CrossRef]
- Lieberman, H.R.; Bathalon, G.P.; Falco, C.M.; Morgan, C.A., 3rd; Niro, P.J.; Tharion, W.J. The fog of war: Decrements in cognitive performance and mood associated with combat-like stress. Aviat. Space Environ. Med. 2005, 76, C7–C14. [Google Scholar]
- Lejuez, C.W.; Read, J.P.; Kahler, C.W.; Richards, J.B.; Ramsey, S.E.; Stuart, G.L.; Strong, D.R.; Brown, R.A. Evaluation of a behavioral measure of risk taking: The Balloon Analogue Risk Task (BART). J. Exp. Psychol. Appl. 2002, 8, 75–84. [Google Scholar] [CrossRef]
- Lieberman, H.R. Acute Effects of Battlefield-like Stress on Cognitive and Endocrine Function of Officers from an Elite Army Unit. In Human Dimensions in Military Operations—Military Leaders’ Strategies for Addressing Stress and Psychological Support; Meeting Proceedings RTO-MP-HFM-134, Paper 33; NATO: Neuilly-sur-Seine, France, 2006; pp. 33-1–33-14. Available online: http://www.rti.nato.int/abstracts.asp (accessed on 22 September 2018).
- Spielberger, C.; Gorsuch, R.; Lushene, R. Manual for the State-Trait. Anxiety Inventory; Consulting Psychologists Press: Palo Alto, CA, USA, 1970. [Google Scholar]
- Brunet, A.; Weiss, D.S.; Metzler, T.J.; Best, S.R.; Neylan, T.C.; Rogers, C.; Fagan, J.; Marmar, C.R. The Peritraumatic Distress Inventory: A proposed measure of PTSD criterion A2. Am. J. Psychiatry 2001, 158, 1480–1485. [Google Scholar] [CrossRef]
- Lohr, M.; McNair, D. Manual for the Profile of Mood States, Bipolar Form. (POM-Bi); Educational and Industrial Testing Service: San Diego, CA, USA, 1988. [Google Scholar]
- Raskin, R.; Terry, H. A principal-components analysis of the Narcissistic Personality Inventory and further evidence of its construct validity. J. Pers. Soc. Psychol. 1988, 54, 890–902. [Google Scholar] [CrossRef]
- Blanton, C.; Moshfegh, A.; Baer, D.; Kretsch, M. The USDA automated multiple-pass method accurately estimates group total energy and nutrient intake. J. Nutr. 2006, 136, 2594–2599. [Google Scholar] [CrossRef]
- Subar, A.F.; Thompson, F.E.; Kipnis, V.; Midthune, D.; Hurwitz, P.; McNutt, S.; McIntosh, A.; Rosenfeld, S. Comparative validation of the Block, Willett, and National Cancer Institute food frequency questionnaires: The Eating at America’s Table Study. Am. J. Epidemiol. 2001, 154, 1089–1099. [Google Scholar] [CrossRef]
- Dodd, K.W.; Guenther, P.M.; Freedman, L.S.; Subar, A.F.; Kipnis, V.; Midthune, D.; Tooze, J.A.; Krebs-Smith, S.M. Statistical Methods for Estimating Usual Intake of Nutrients and Foods: A Review of the Theory. J. Am. Diet. Assoc. 2006, 106, 1640–1650. [Google Scholar] [CrossRef]
- Bray, R.; Pemberton, M.; Hourani, L.; Witt, M.; Olmsted, K.L.R.; Brown, J.M.; Weimer, B.; Lane, M.; Marsden, M.; Scheffler, S.; et al. 2008 Department of Defense Surveyof Health Related Behaviors Among Active Duty Military Personnel, A Component of the Defense LIfestyle Assessment Program (DLAP); RTI International: Research Triangle Park, NC, USA, 2009; Available online: http://www.dtic.mil/cgi-bin/GetTRDoc?AD=ADA527178 (accessed on 15 March 2018).
- Lin, Y.H.; Hanson, J.A.; Strandjord, S.E.; Salem, N.M.; Dretsch, M.N.; Haub, M.D.; Hibbeln, J.R. Fast transmethylation of total lipids in dried blood by microwave irradiation and its application to a population study. Lipids 2014, 49, 839–851. [Google Scholar] [CrossRef]
- Turner, T.H.; Renfroe, J.B.; Morella, K.; Marriott, B.P.; Bravo Working, G. Evaluating cognitive effort in a randomized controlled trial. Int. J. Methods Psychiatr. Res. 2016, 25, 199–204. [Google Scholar] [CrossRef]
- Mishra, S.; Stierman, B.; Gahche, J.J.; Potischman, N. Dietary Supplement Use among Adults: United States, 2017–2018; NCHS Data Brief No. 399; National Center for Health Statistics: Hyattsville, MD, USA, 2021. [Google Scholar] [CrossRef]
- Army Regulation 40–25, Medical Services Nutrition and Menu Standards for Human Performance Optimization; OPNAVINST10110.1/MC; Headquarters Departments of the Army, The Navy and the Air Force: Washington, DC, USA, 2017; pp. 1–20. Available online: https://www.marines.mil/portals/1/Publications/MCO%2010110.49.pdf (accessed on 12 October 2017).
- Institute of Medicine (IOM). Dietary Reference Intakes for Calcium, Phosphorus, Magnesium, Vitamin D, and Fluoride; National Academy Press: Washington, DC, USA, 1997. [Google Scholar]
- Lutz, L.J.; Gaffney-Stomberg, E.; Karl, J.P.; Hughes, J.M.; Guerriere, K.I.; McClung, J.P. Dietary Intake in Relation to Military Dietary Reference Values During Army Basic Combat Training; a Multi-center, Cross-sectional Study. Mil. Med. 2019, 184, e223–e230. [Google Scholar] [CrossRef] [PubMed]
- USDA Agricultural Research Service, Beltsville Human Nutrition Research Center, What We Eat in America, NHANES 2009–2010, 2011–2012. Available online: https://www.ars.usda.gov/ARSUserFiles/80400530/pdf/0910/tables_1-40_2009-2010.pdf (accessed on 5 August 2016).
- Konagai, C.; Yanagimoto, K.; Hayamizu, K.; Han, L.; Tsuji, T.; Koga, Y. Effects of krill oil containing n-3 polyunsaturated fatty acids in phospholipid form on human brain function: A randomized controlled trial in healthy elderly volunteers. Clin. Interv. Aging 2013, 8, 1247–1257. [Google Scholar] [CrossRef] [PubMed]
- Derbyshire, E. Brain Health across the Lifespan: A Systematic Review on the Role of Omega-3 Fatty Acid Supplements. Nutrients 2018, 10, 1094. [Google Scholar] [CrossRef] [PubMed]
- Bauer, I.; Hughes, M.; Rowsell, R.; Cockerell, R.; Pipingas, A.; Crewther, S.; Crewther, D. Omega-3 supplementation improves cognition and modifies brain activation in young adults. Hum. Psychopharmacol. 2014, 29, 133–144. [Google Scholar] [CrossRef]
- Cook, R.L.; Parker, H.M.; Donges, C.E.; O’Dwyer, N.J.; Cheng, H.L.; Steinbeck, K.S.; Cox, E.P.; Franklin, J.L.; Garg, M.L.; O’Connor, H.T. Omega-3 polyunsaturated fatty acids status and cognitive function in young women. Lipids Health Dis. 2019, 18, 194. [Google Scholar] [CrossRef] [PubMed]
- Dretsch, M.N.; Johnston, D.; Bradley, R.S.; MacRae, H.; Deuster, P.A.; Harris, W.S. Effects of omega-3 fatty acid supplementation on neurocognitive functioning and mood in deployed U.S. soldiers: A pilot study. Mil. Med. 2014, 179, 396–403. [Google Scholar] [CrossRef] [PubMed]
- Jackson, P.A.; Deary, M.E.; Reay, J.L.; Scholey, A.B.; Kennedy, D.O. No effect of 12 weeks’ supplementation with 1 g DHA-rich or EPA-rich fish oil on cognitive function or mood in healthy young adults aged 18-35 years. Br. J. Nutr. 2012, 107, 1232–1243. [Google Scholar] [CrossRef] [PubMed]






| Fatty Acid | Percent | Fatty Acid | Percent |
|---|---|---|---|
| C14:0 | 3.1 | C20:4n − 6 | 0.2 |
| C16:0 | 16.8 | C22:4n − 6 | <0.1 |
| C18:0 | 0.7 | C18:3n − 3 | 1.2 |
| C20:0 | <0.1 | C18:4n − 3 | 2.1 |
| C22:0 | <0.1 | C20:3n − 3 | 0.1 |
| C16:1n − 7 | 1.7 | C20:4n − 3 | 0.3 |
| C18:1(n−) + (n − 7) + (n − 5) | 8.3 | C20:5n − 3 | 19.0 |
| C20:1(n − 9) + (n − 7) | 0.4 | C21:5n − 3 | 0.5 |
| C22:1(n − 11) + (n − 9) + (n − 7) | 0.8 | C22:5n − 3 | 0.3 |
| C24:1n − 9 | 0.1 | C22:6n − 3 | 10.0 |
| 16:2n − 4 | 0.1 | ||
| 16:3n − 4 | <0.1 | SFA | 20.5 |
| C18:2n − 6 | 0.9 | MEFA | 11.1 |
| C18:3n − 6 | 0.1 | PUFA (n − 6) | 1.2 |
| C20:2n − 6 | <0.1 | PUFA (n − 3) | 33.4 |
| C20:3n − 6 | <0.1 | Total PUFA | 34.7 |
| Total Fatty Acids | 67.0 | ||
| Fatty Acids | Percentage of Total Fatty Acids | |
|---|---|---|
| Lauric acid | (C12:0) | 1.0% |
| Myristic acid | (C14:0) | 1.5% |
| Palmitic acid | (C16:0) | 10.0% |
| Palmitoleic acid | (C16:1) | 24.0% |
| Stearic acid | (C18:0) | 4.0% |
| Oleic acid | (C18:1) | 67.0% |
| Linoleic acid | (C18:2) | 4.0% |
| Linolenic acid | (C18:3) | 0.5% |
| Arachidic acid | (C20:0) | 3.0% |
| Eicosenoic acid | (C20:1) | 3.0% |
| Behenic acid | (C22:0) | 1.0% |
| Erucic acid | (C22:1) | 1.0% |
| Lignoceric acid | (C24:0) | 0.5% |
| Characteristic | Overall n = 555 | Omega-3 n = 276 (49.7%) | Placebo n = 279 (50.5%) | p-Value * |
|---|---|---|---|---|
| Male | 546 (98.6) | 274 (99.3) | 273 (97.9) | 0.1110 |
| Age (years) | 0.8602 | |||
| ≤21 | 27 (4.9) | 14 (5.1) | 13 (4.7) | |
| 22 | 233 (42.1) | 111 (40.4) | 123 (44.1) | |
| 23 | 138 (25.0) | 68 (24.7) | 70 (25.1) | |
| 24–28 | 119 (21.5) | 62 (22.6) | 57 (20.4) | |
| ≥29 | 36 (6.5) | 20 (7.3) | 16 (5.7) | |
| Race/Ethnicity | 0.6650 | |||
| Non-Hispanic White | 440 (79.3) | 216 (78.3) | 224 (80.3) | |
| Non-Hispanic Black/Africa American | 39 (7.0) | 17 (6.2) | 22 (7.9) | |
| Hispanic | 46 (8.3) | 27 (9.8) | 19 (6.8) | |
| Non-hispanic Asian | 25 (4.5) | 13 (4.7) | 12 (4.3) | |
| Other | 5 (0.9) | 3 (1.1) | 2 (0.7) | |
| Military Service | ||||
| Commissioning Source | 0.9961 | |||
| USMA | 135 (24.3) | 68 (24.6) | 67 (24.0) | |
| ROTC | 337 (60.7) | 167 (60.5) | 170 (60.9) | |
| OCS | 82 (14.8) | 41 (14.9) | 41 (14.7) | |
| DC | 1 (0.2) | 0 | 1 (0.4) | |
| Post-graduation Destination | 0.9972 | |||
| IBCT-ABN (Infantry Airborne) | 268 (48.3) | 133 (48.2) | 135 (48.4) | |
| IBCT-Light Infantry (not Airborne) | 169 (30.5) | 85 (30.8) | 84 (30.1) | |
| ABCT-Armored | 31 (5.6) | 15 (5.4) | 16 (5.7) | |
| SCBT-Stryker | 87 (15.7) | 43 (15.6) | 44 (15.8) | |
| Education | 0.8521 | |||
| Bachelor’s Degree | 532 (95.9) | 265 (96.0) | 267 (95.7) | |
| Master’s Degree or PhD | 23 (4.1) | 11 (4.0) | 12 (4.3) | |
| Marital Status | 0.9466 | |||
| Married | 100 (18.0) | 49 (17.8) | 51 (18.3) | |
| Never married | 442 (79.6) | 220 (79.7) | 222( 79.6) | |
| Cohabitating/Sep/Divorced | 13 (2.3) | 7 (2.5) | 6 (2.2) | |
| Number of people in household | 0.7888 | |||
| 1 | 141 (26.0) | 76 (27.5) | 68 (24.4) | |
| 2 | 152 (27.4) | 78 (28.3) | 74 (26.5) | |
| 3 | 125 (22.5) | 61 (22.1) | 64 (22.9) | |
| 4 | 115 (20.7) | 52 (18.8) | 63 (22.6) | |
| 5+ | 19 (3.4) | 9 (3.3) | 10 (3.6) | |
| Self-reported Total household income during last 12 months | 0.3258 | |||
| Less than $10,000 | 48 (8.7) | 23 (8.4) | 25 (9.0) | |
| $10,000–$19,999 | 45 (8.1) | 26 (9.5) | 19 (6.8) | |
| $20,000–$29,000 | 52 (9.4) | 22 (8.0) | 30 (10.8) | |
| $30,000–$39,000 | 112 (20.3) | 62 (22.6) | 50 (18.0) | |
| $40,000–$49,000 | 95 (17.2) | 40 (14.6) | 55 (19.8) | |
| $50,000–$59,000 | 60 (10.9) | 25 (9.1) | 35 (12.6) | |
| $60,000–$74,999 | 41 (7.4) | 21 (7.6) | 20 (7.2) | |
| $75,000 or more | 60 (10.9) | 34 (12.4) | 26 (9.4) | |
| Prefer not to answer | 40 (7.2) | 22 (8.0) | 18 (6.5) |
| Nutrients from Diet 1 | Nutrients from DSs 2 | Total Nutrients | Experimental Group (n = 256) | Control Group (n = 261) | MDRIs 3,4,5 | |
|---|---|---|---|---|---|---|
| Mean (SD) or Median (Q1, Q3) n = 517 | ||||||
| Energy (kcal/day) | 3021.6 | 132.0 | 3105.8 | 3102.4 | 3109.1 | 3400 |
| (1211.5) | (100.0, 232.5) | (1244.8) | (1203.8) | (1286.0) | ||
| Protein (g/day) | 152.7 | 34.3 | 165.1 | 159.2 | 170.8 | 102 |
| (69.9) | (22.3) | (75.7) | (68.3) | (82.0) | (68–136) | |
| Carbohydrate (g/day) | 322.6 | 5.0 | 328.7 | 327.9 | 329.5 | 510 |
| (152.9) | (3.0, 10.5) | (157.4) | (160.2) | (154.9) | (340–680) | |
| Total Fat (g/day) | 125.4 | 3.2 | 126.6 | 129.6 | 123.7 | <113 |
| (61.8) | (4.5) | (62.2) | (62.5) | (61.8) | ||
| Linoleic Acid | 25.6 | 12.0 | 25.7 | 26.9 | 24.5 | 17 |
| (g/day) | (15.4) | (2.8) | (15.4) | (16.1) | (14.8) | |
| α-Linolenic Acid | 2.3 | 0.9 | 2.4 | 2.4 | 2.3 | 1.6 |
| (g/day) | (1.6) | (0.6) | (1.6) | (1.6) | (1.6) | |
| EPA (mg/day) | 13.0 | 14.0 | 12.0 | 12.0 | 16.0 | ND |
| (7.0, 28.0) | (7.0, 32.0) | (7.0, 29.0) | (7.0, 29.0) | (8.0, 33.0) | ||
| DHA (mg/day) | 77.0 | 82.0 | 85.5 | 85.5 | 81.0 | ND |
| (28.0, 131.0) | (32.0, 150.0) | (31.0, 133.0) | (31.0, 133.0) | (33.0, 162.0) | ||
| Dietary Fiber(g/day) | 25.6 | 2.5 | 26.0 | 26.5 | 25.5 | 34 |
| (15.2) | (2.9) | (15.3) | (15.6) | (15.0) | ||
| Vitamin A (ug/RAE/day) 6 | 1188.0 | 3805.7 | 1184.6 | 1264.6 | 1826.4 | 900 |
| (906.8) | (2914.8) | (669.6, 2391.9) | (681.2, 2431.2) | (1775.5) | ||
| Vitamin D (ug/day) | 7.2 | 20.0 | 8.4 | 8.2 | 8.6 | 15 |
| (4.4, 12.2) | (10.0, 25.0) | (4.7, 15.7) | (4.5, 15.3) | (4.9, 16.0) | ||
| Vitamin E as alpha tocopherol (mg/day) | 11.6 | 27.0 | 14.6 | 15.6 | 13.7 | 15 |
| (7.8, 20.5) | (20.3, 36.2) | (8.6, 31.2) | (9.1, 32.3) | (8.1, 29.7) | ||
| Vitamin K (ug/day) | 104.8 | 49.7 | 113.7 | 116.5 | 109.8 | 120 |
| (59.2, 205.2) | (32.0) | (62.3, 207.2) | (65.7, 206.0) | (59.2, 212.4) | ||
| Thiamin (mg/day) | 2.7 | 3.0 | 2.5 | 2.5 | 2.5 | 1.2 |
| (2.0) | (1.4, 25.0) | (1.8, 3.7) | (1.8, 3.8) | (1.8, 3.6) | ||
| Riboflavin (mg/day) | 3.6 | 3.4 | 3.4 | 3.4 | 3.4 | 1.3 |
| (2.3) | (1.7, 25.0) | (2.3, 5.1) | (2.3, 4.9) | (2.4, 5.2) | ||
| Niacin (mg NE/day) 7 | 52.6 | 32.8 | 60.3 | 61.2 | 59.3 | 14 |
| (30.2) | (26.6) | (36.7) | (37.6) | (35.9) | ||
| Vitamin B6 (mg/day) | 4.4 | 4.0 | 4.4 | 4.4 | 4.4 | 1.3 |
| (3.1) | (2.0, 10.0) | (2.9, 6.9) | (2.8, 6.9) | (3.0, 6.8) | ||
| Vitamin B12 (ug/day) | 8.5 | 25.0 | 11.8 | 11.8 | 11.7 | 2.4 |
| (5.0, 15.0) | (12.0, 50.9) | (6.0, 26.6) | (6.5, 27.4) | (5.9, 26.1) | ||
| Folate (DFE) (ug/day) | 809.6 | 376.3 | 896.5 | 888.9 | 904.0 | 400 |
| (526.8) | (178.9) | (561.7) | (494.7) | (621.3) | ||
| Vitamin C (mg/day) | 93.2 | 100.0 | 118.7 | 119.2 | 115.8 | 90 |
| (42.6, 160.9) | (60.0, 300.0) | (58.5, 232.0) | (57.3, 227.0) | (59.1, 233.5) | ||
| Calcium (mg/day) | 1528.9 | 200.0 | 1601.3 | 1544.0 | 1657.6 | 1000 |
| (1000.6) | (96.7, 259.9) | (1029) | (960.6) | (1090.9) | ||
| Iron (mg/day) | 24.9 | 2.5 | 25.7 | 25.4 | 26.1 | 8 |
| (17.3) | (0.6, 10.0) | (18.3) | (16.2) | (20.1) | ||
| Magnesium (mg/day) | 519.4 | 100.0 | 542.2 | 543.3 | 541.2 | 420 |
| (339.9) | (50.0, 140.0) | (352.9) | (318.9) | (383.9) | ||
| Phosphorus (mg/day) | 2366.5 | 79.5 | 2377.4 | 2329 | 2424.9 | 700 |
| (1187.3) | (38.0, 130.0) | (1194.7) | (1130.5) | (1254.8) | ||
| Potassium (mg/day) | 4234.6 | 200.0 | 4310.0 | 4196.4 | 4421.4 | 4700 |
| (2143.9) | (115.0, 320.0) | (2172.5) | (1954.7) | (2365.3) | ||
| Selenium (ug/day) | 212.7 | 117.8 | 229.6 | 228.2 | 231.0 | 55 |
| (109.2) | (78.0) | (120.0) | (116.5) | (123.6) | ||
| Sodium (mg/day) | 5854.1 | 225.9 | 5941.1 | 5713.2 | 6164.6 | <2300 |
| (2622.8) | (213.1) | (2648.6) | (2308.6) | (2930.7) | ||
| Zinc (mg/day) | 19.9 | 13.7 | 22.5 | 22.6 | 22.4 | 11 |
| (13.1) | (9.9) | (14.8) | (13.9) | (15.7) | ||
Publisher’s Note: MDPI stays neutral with regard to jurisdictional claims in published maps and institutional affiliations. |
© 2021 by the authors. Licensee MDPI, Basel, Switzerland. This article is an open access article distributed under the terms and conditions of the Creative Commons Attribution (CC BY) license (https://creativecommons.org/licenses/by/4.0/).
Share and Cite
Marriott, B.P.; Turner, T.H.; Hibbeln, J.R.; Newman, J.C.; Pregulman, M.; Malek, A.M.; Malcolm, R.J.; Burbelo, G.A.; Wismann, J.W. Impact of Fatty Acid Supplementation on Cognitive Performance among United States (US) Military Officers: The Ranger Resilience and Improved Performance on Phospholipid-Bound Omega-3’s (RRIPP-3) Study. Nutrients 2021, 13, 1854. https://doi.org/10.3390/nu13061854
Marriott BP, Turner TH, Hibbeln JR, Newman JC, Pregulman M, Malek AM, Malcolm RJ, Burbelo GA, Wismann JW. Impact of Fatty Acid Supplementation on Cognitive Performance among United States (US) Military Officers: The Ranger Resilience and Improved Performance on Phospholipid-Bound Omega-3’s (RRIPP-3) Study. Nutrients. 2021; 13(6):1854. https://doi.org/10.3390/nu13061854
Chicago/Turabian StyleMarriott, Bernadette P., Travis H. Turner, Joseph R. Hibbeln, Jill C. Newman, Marcie Pregulman, Angela M. Malek, Robert J. Malcolm, Gregory A. Burbelo, and Jeffrey W. Wismann. 2021. "Impact of Fatty Acid Supplementation on Cognitive Performance among United States (US) Military Officers: The Ranger Resilience and Improved Performance on Phospholipid-Bound Omega-3’s (RRIPP-3) Study" Nutrients 13, no. 6: 1854. https://doi.org/10.3390/nu13061854
APA StyleMarriott, B. P., Turner, T. H., Hibbeln, J. R., Newman, J. C., Pregulman, M., Malek, A. M., Malcolm, R. J., Burbelo, G. A., & Wismann, J. W. (2021). Impact of Fatty Acid Supplementation on Cognitive Performance among United States (US) Military Officers: The Ranger Resilience and Improved Performance on Phospholipid-Bound Omega-3’s (RRIPP-3) Study. Nutrients, 13(6), 1854. https://doi.org/10.3390/nu13061854

